留言板

尊敬的读者、作者、审稿人, 关于本刊的投稿、审稿、编辑和出版的任何问题, 您可以本页添加留言。我们将尽快给您答复。谢谢您的支持!

姓名
邮箱
手机号码
标题
留言内容
验证码

白花蛇舌草醇提物通过激活 Cyt-c/Caspase-9 相关线粒体途径抑制乳腺癌细胞生长的机制

廉晓晓 韩涛 崔坤萌 王艳 刘永芳 郭天 杨瑞雪 王亚

廉晓晓, 韩涛, 崔坤萌, 王艳, 刘永芳, 郭天, 杨瑞雪, 王亚. 白花蛇舌草醇提物通过激活 Cyt-c/Caspase-9 相关线粒体途径抑制乳腺癌细胞生长的机制[J]. 昆明医科大学学报.
引用本文: 廉晓晓, 韩涛, 崔坤萌, 王艳, 刘永芳, 郭天, 杨瑞雪, 王亚. 白花蛇舌草醇提物通过激活 Cyt-c/Caspase-9 相关线粒体途径抑制乳腺癌细胞生长的机制[J]. 昆明医科大学学报.
Xiaoxiao LIAN, Tao HAN, Kunmeng CUI, Yan WANG, Yongfang LIU, Tian GUO, Ruixue YANG, Ya WANG. Mechanistic Study of the Inhibitory Effects of Hedyotis Diffusa Ethanol Extract on Breast Cancer Cells via Activation of the Cyt-c/Caspase-9-related Mitochondrial Pathway[J]. Journal of Kunming Medical University.
Citation: Xiaoxiao LIAN, Tao HAN, Kunmeng CUI, Yan WANG, Yongfang LIU, Tian GUO, Ruixue YANG, Ya WANG. Mechanistic Study of the Inhibitory Effects of Hedyotis Diffusa Ethanol Extract on Breast Cancer Cells via Activation of the Cyt-c/Caspase-9-related Mitochondrial Pathway[J]. Journal of Kunming Medical University.

白花蛇舌草醇提物通过激活 Cyt-c/Caspase-9 相关线粒体途径抑制乳腺癌细胞生长的机制

基金项目: 河北省卫生健康委员会项目(20231539);邯郸市科学技术研究与发展计划项目(24422083014ZC)
详细信息
    作者简介:

    廉晓晓(1991~),女,河北邯郸人,医学硕士,主治中医师,主要从事中西医结合防治肿瘤工作

  • 中图分类号: R737.9

Mechanistic Study of the Inhibitory Effects of Hedyotis Diffusa Ethanol Extract on Breast Cancer Cells via Activation of the Cyt-c/Caspase-9-related Mitochondrial Pathway

  • 摘要:   目的  探究白花蛇舌草醇提取物(hedyotis diffusa extract,HDE)通过细胞色素 c(cytochrome c,Cyt-c)/半胱天冬酶-9(cysteine aspartate aminotransferase-9,Caspase-9)通路对乳腺癌细胞增殖、迁移及线粒体损伤的影响。  方法  细胞计数试剂盒-8(cell counting Kit-8,CCK-8)检测各组乳腺癌细胞活性。继续培养乳腺癌细胞MCF7,分为对照组、HDE组及过表达Cyt-c组。免疫荧光染色检测MCF7细胞中Cyt-c、Caspase-9蛋白水平。5-乙炔基-2'-脱氧尿苷(5-ethynyl-2´-deoxyuridine,EdU)试剂盒检测MCF7细胞增殖能力。划痕实验检测MCF7细胞迁移能力。流式细胞术检测MCF7细胞线粒体膜电位水平。酶联免疫吸附(enzyme-linked immunosorbent assay,ELISA)试剂盒检测MCF7细胞三磷酸腺苷(adenosine triphosphate,ATP)含量。  结果  与对照组相比,HDE组乳腺癌细胞BT474、SKBr-3、ZR-75-30、MCF7、MDA-MB-453细胞活性降低(P < 0.05)。选择乳腺癌细胞MCF7进行后续研究。与对照组相比,HDE组乳腺癌细胞MCF7细胞Cyt-c、Caspase-9表达增加(P < 0.05),细胞增殖及迁移能力下降(P < 0.05),线粒体膜电位降低,ATP含量减少(P < 0.05)。与对照组相比,过表达Cyt-c组乳腺癌细胞MCF7细胞增殖及迁移能力下降(P < 0.05),线粒体膜电位降低,ATP含量减少(P < 0.05)。  结论  HDE可能通过激活Cyt-c/Caspase-9通路抑制乳腺癌细胞增殖、迁移,并促进线粒体损伤。
  • 图  1  实验分组图

    Figure  1.  Grouping of experimental cells

    图  2  各组乳腺癌细胞BT474、SKBr-3、ZR-75-30、MCF7、MDA-MB-453的细胞活性($\bar x \pm s $,n = 3)

    A:BT474细胞活性比较;B:SKBr-3细胞活性比较;C:ZR-75-30细胞活性比较;D:MCF7细胞活性比较;E:MDA-MB-453细胞活性比较;与对照组比较,*P < 0.05。

    Figure  2.  Cell viability of breast cancer cell lines BT474,SKBr-3,ZR-75-30,MCF7,and MDA-MB-453 in each group($\bar x \pm s $,n = 3)

    图  3  乳腺癌细胞MCF7中Cyt-c、Caspase-9蛋白水平($\bar x \pm s $,n = 3)

    A:乳腺癌细胞MCF7中Cyt-c、Caspase-9、Cleaved-caspase3蛋白印迹图;B:乳腺癌细胞MCF7中Cyt-c蛋白定量图;C:乳腺癌细胞MCF7中Caspase-9蛋白定量图;D:乳腺癌细胞MCF7中Cleaved-caspase3蛋白定量图;与对照组比较,***P < 0.001;与EV组比较,###P < 0.001。

    Figure  3.  Protein levels of Cyt-c and Caspase-9 in MCF7 breast cancer cells ($\bar x \pm s $,n = 3)

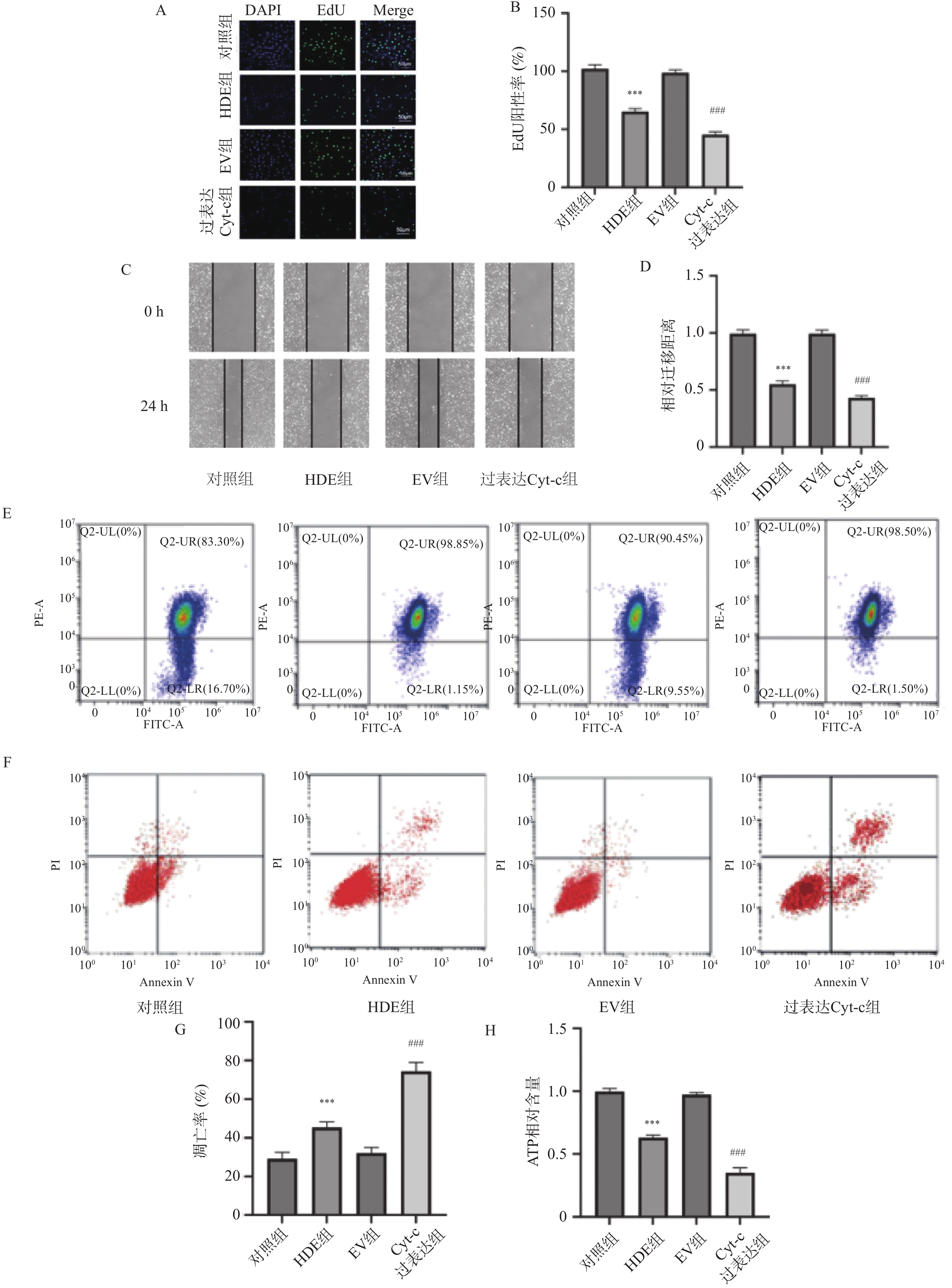
    图  4  乳腺癌细胞增殖能力、迁移能力、线粒体膜电位及ATP含量($\bar x \pm s $,n = 3)

    A~B:EdU试剂盒检测乳腺癌细胞增殖能力;C~D:划痕实验检测细胞迁移能力及相对迁移距离比较;E:流式细胞术检测线粒体膜电位;F~G:流式细胞术检测细胞凋亡率;H:ELISA试剂盒检测各组细胞ATP含量;与对照组比较,***P < 0.001;与EV组比较,###P < 0.001。

    Figure  4.  Breast cancer cell proliferation capacity,migration capacity,mitochondrial membrane potential,and ATP content($\bar x \pm s $,n = 3)

  • [1] Katsura C, Ogunmwonyi I, Kankam H K, et al. Breast cancer: Presentation, investigation and management[J]. Br J Hosp Med, 2022, 83(2): 1-7.
    [2] Wilkinson L, Gathani T. Understanding breast cancer as a global health concern[J]. Br J Radiol, 2022, 95(1130): 20211033. doi: 10.1259/bjr.20211033
    [3] Tao X, Li T, Gandomkar Z, et al. Incidence, mortality, survival, and disease burden of breast cancer in China compared to other developed countries[J]. Asia Pac J Clin Oncol, 2023, 19(6): 645-654. doi: 10.1111/ajco.13958
    [4] Moubadder L, Collin L J, Nash R, et al. Drivers of racial, regional, and socioeconomic disparities in late-stage breast cancer mortality[J]. Cancer, 2022, 128(18): 3370-3382. doi: 10.1002/cncr.34391
    [5] Wolf P, Schoeniger A, Edlich F. Pro-apoptotic complexes of BAX and BAK on the outer mitochondrial membrane[J]. Biochim Biophys Acta Mol Cell Res, 2022, 1869(10): 119317. doi: 10.1016/j.bbamcr.2022.119317
    [6] Xin Y, Sun Z, Liu J, et al. Nanomaterial-mediated low-temperature photothermal therapy via heat shock protein inhibition[J]. Front Bioeng Biotechnol, 2022, 10: 1027468. doi: 10.3389/fbioe.2022.1027468
    [7] Mustafa M. Apoptosis: A Comprehensive Overview of Signaling Pathways, Morphological Changes, and Physiological Significance and Therapeutic Implications[J]. Cells., 2024, 13(22): 1838.

    Mustafa M. Apoptosis: A Comprehensive Overview of Signaling Pathways, Morphological Changes, and Physiological Significance and Therapeutic Implications[J]. Cells., 2024, 13(22): 1838.
    [8] Meng M, Yang Q, Ouyang Z, et al. Ampelopsin induces MDA-MB-231 cell cycle arrest through cyclin B1-mediated PI3K/AKT/mTOR pathway in vitro and in vivo[J]. Acta Pharm, 2023, 73(1): 75-90. doi: 10.2478/acph-2023-0005
    [9] Hung H Y, Cheng K C, Kuo P C, et al. Chemical constituents of Hedyotis diffusa and their anti-inflammatory bioactivities[J]. Antioxidants, 2022, 11(2): 335. doi: 10.3390/antiox11020335
    [10] Zhang R, Ma C, Wei Y, et al. Isolation, purification, structural characteristics, pharmacological activities, and combined action of Hedyotis diffusa polysaccharides: A review[J]. Int J Biol Macromol, 2021, 183: 119-131. doi: 10.1016/j.ijbiomac.2021.04.139
    [11] Li Z, Li J, Liu X, et al. Ethyl acetate fraction from Hedyotis Diffusa plus Scutellaria Barbata inhibits the progression of breast cancer via targeting LMO1 and AKT/mtor signaling pathway[J]. Comb Chem High Throughput Screen, 2024, 27(12): 1735-1744. doi: 10.2174/1386207326666230913105858
    [12] Lewis S M, Callaway M K, Dos Santos C O. Clinical applications of 3D normal and breast cancer organoids: A review of concepts and methods[J]. Exp Biol Med, 2022, 247(24): 2176-2183. doi: 10.1177/15353702221131877
    [13] Wang X, Wang C, Guan J, et al. Progress of breast cancer basic research in China[J]. Int J Biol Sci, 2021, 17(8): 2069-2079. doi: 10.7150/ijbs.60631
    [14] Xia C, Dong X, Li H, et al. Cancer statistics in China and United States, 2022: Profiles, trends, and determinants[J]. Chin Med J, 2022, 135(5): 584-590. doi: 10.1097/CM9.0000000000002108
    [15] Zhai J, Wu Y, Ma F, et al. Advances in medical treatment of breast cancer in 2022[J]. Cancer Innov, 2023, 2(1): 1-17. doi: 10.1002/cai2.46
    [16] Rao Malla R, Marni R, Kumari S, et al. Microbiome assisted tumor microenvironment: Emerging target of breast cancer[J]. Clin Breast Cancer, 2022, 22(3): 200-211. doi: 10.1016/j.clbc.2021.09.002
    [17] Pessoa J. Cytochrome c in cancer therapy and prognosis[J]. Biosci Rep, 2022, 42(12): BSR20222171. doi: 10.1042/BSR20222171
    [18] Chen Q, Li Q, Liang Y, et al. Natural exosome-like nanovesicles from edible tea flowers suppress metastatic breast cancer via ROS generation and microbiota modulation[J]. Acta Pharm Sin B, 2022, 12(2): 907-923. doi: 10.1016/j.apsb.2021.08.016
    [19] Kaur H, Singh A, Kaur K, et al. 4-methylthiobutyl isothiocyanate synergize the antiproliferative and pro-apoptotic effects of paclitaxel in human breast cancer cells[J]. Biotechnol Genet Eng Rev, 2024, 40(4): 3780-3804. doi: 10.1080/02648725.2022.2162232
    [20] Zou Y, Xu Y, Chen X, et al. Research progress on leucine-rich alpha-2 glycoprotein 1: A review[J]. Front Pharmacol, 2022, 12: 809225. doi: 10.3389/fphar.2021.809225
    [21] Lin Y, Zhao Y, Chen M, et al. CYD0281, a Bcl-2 BH4 domain antagonist, inhibits tumor angiogenesis and breast cancer tumor growth[J]. BMC Cancer, 2023, 23(1): 479. doi: 10.1186/s12885-023-10974-4
    [22] Rodrigues J A, Pires B R B, de Amorim I S S, et al. STAT3 regulates the redox profile in MDA-MB-231 breast cancer cells[J]. Cell Biochem Biophys, 2024, 82(4): 3507-3516. doi: 10.1007/s12013-024-01439-x
  • [1] 张宁鑫, 李莉, 刘珊, 聂建云.  角鲨烯环氧化酶作为乳腺癌治疗潜在靶点的研究进展, 昆明医科大学学报. 2026, 47(4): 1-10.
    [2] 杨寿涛, 聂建云, 执湖仙, 郭虹, 杨靖, 杨思原.  基于智慧平台的乳腺癌患者“医护康”干预体系的模式构建及应用探索, 昆明医科大学学报. 2026, 47(1): 172-180. doi: 10.12259/j.issn.2095-610X.S20260121
    [3] 杨海银, 董勇, 杨诗瑶, 朱悦熙, 沈昱含, 苗金虎, 关琼瑶.  心理复原力在乳腺癌患者配偶支持感知与尊严受损之间的中介作用, 昆明医科大学学报. 2025, 46(3): 164-170. doi: 10.12259/j.issn.2095-610X.S20250324
    [4] 廖泉炀, 任安吕, 左晨蓉, 李菊, 孙瑞芬, 苏晓三.  半枝莲水提物通过调节免疫微环境抑制乳腺癌肺转移, 昆明医科大学学报. 2025, 46(7): 18-25. doi: 10.12259/j.issn.2095-610X.S20250703
    [5] 张正, 杨艳红, 冯再辉, 詹路江, 普金仙, 段茜婷.  高场强MRIT1灌注成像联合DWI成像在评估乳腺癌新辅助化疗疗效中的价值, 昆明医科大学学报. 2024, 45(7): 148-153. doi: 10.12259/j.issn.2095-610X.S20240722
    [6] 严梅, 关琼瑶, 王垣晓, 顾丽琪, 柘磊, 刘莉娟, 郝润珍, 苏艳, 黄思思.  乳腺癌根治性手术后患者及配偶未满足需求与二元应对水平的关系, 昆明医科大学学报. 2023, 44(4): 93-99. doi: 10.12259/j.issn.2095-610X.S20230410
    [7] 宋文娟, 马雪娟, 孙钺, 谷颖, 叶雨佳, 李姝墨, 葛菲, 刘利萍, 赵月, 王钰.  超声心动图三维斑点追踪技术对乳腺癌曲妥珠单抗治疗中心脏毒性评估的应用, 昆明医科大学学报. 2023, 44(2): 108-112. doi: 10.12259/j.issn.2095-610X.S20230217
    [8] 刘婧, 严梅, 陈亚爽, 杜丽钰, 黄思思.  基于Kano模型的乳腺癌根治性手术后患者支持性照护需求调查, 昆明医科大学学报. 2023, 44(11): 188-194. doi: 10.12259/j.issn.2095-610X.S20231129
    [9] 胡滔, 吴怡, 耿文达, 章意坚, 贺瑄, 李珊珊, 习杨彦彬, 邓丽玲.  自主运动训练通过调节Caspase-3的活性抑制人BRCA1突变乳腺癌的增殖与生长, 昆明医科大学学报. 2023, 44(4): 31-39. doi: 10.12259/j.issn.2095-610X.S20230419
    [10] 解思琦, 张恒瑀, 李红万, 谭明建, 王青, 李思嘉, 郑凯, 刘德权, 唐诗聪.  血清缬氨酸、甲硫氨酸浓度水平与乳腺癌临床特征及风险的相关性, 昆明医科大学学报. 2022, 43(8): 47-55. doi: 10.12259/j.issn.2095-610X.S20220807
    [11] 孙文婧, 胡曼婷, 李娜, 葛菲, 陈文林, 刘洋.  乳腺癌内分泌治疗耐药及其逆转的研究进展, 昆明医科大学学报. 2021, 42(7): 143-149. doi: 10.12259/j.issn.2095-610X.S20210724
    [12] 张江, 刘燕, 李文辉, 赵喜娟, 陈正庭, 关琼瑶, 吴江.  睡前音乐疗法对乳腺癌放疗患者睡眠质量和癌因性疲乏的影响, 昆明医科大学学报. 2020, 41(12): 173-178. doi: 10.12259/j.issn.2095-610X.S20201248
    [13] 段佳君, 刘德权, 张勇.  影响女性育龄期乳腺癌患者对生育能力受损风险认识及保留生育能力决策的因素, 昆明医科大学学报. 2019, 40(05): 37-41.
    [14] 李宁, 徐妙, 张维, 张倩, 孔鹰.  乳腺癌患者放化疗前后维生素D水平的变化, 昆明医科大学学报. 2018, 39(08): 108-112.
    [15] 赵云红, 傅大干, 唐一吟, 郝芳, 史峭铭, 张丽娟.  昆明市2015年至2016年城市乳腺癌高风险人群筛查结果分析, 昆明医科大学学报. 2017, 38(03): 51-54.
    [16] 王怡茗, 杨越.  乳腺钼靶和超声检查对于诊断乳腺癌的价值对比, 昆明医科大学学报. 2017, 38(06): 48-51.
    [17] 李云芬.  CCDC8基因表达与乳腺癌分子分型的相关性研究, 昆明医科大学学报. 2014, 35(12): -1.
    [18] 李晓勇.  Th17/Treg平衡失调及其相关因子在乳腺癌浸润转移的相关性研究, 昆明医科大学学报. 2014, 35(08): -1.
    [19] 赵春芳.  干扰RNA抑制EGFR对乳腺癌细胞放射敏感性的影响, 昆明医科大学学报. 2013, 34(01): 1-1.
    [20] 李昆仑.  RNAi抑制Survivin基因的表达对乳腺癌SKBr-3细胞的影响, 昆明医科大学学报. 2011, 32(02): -.
  • 加载中
图(4)
计量
  • 文章访问数:  290
  • HTML全文浏览量:  228
  • PDF下载量:  105
  • 被引次数: 0
出版历程
  • 收稿日期:  2025-07-02
  • 网络出版日期:  2025-12-10

目录

    /

    返回文章
    返回