留言板

尊敬的读者、作者、审稿人, 关于本刊的投稿、审稿、编辑和出版的任何问题, 您可以本页添加留言。我们将尽快给您答复。谢谢您的支持!

姓名
邮箱
手机号码
标题
留言内容
验证码

细胞焦亡相关TLR4信号通路在光线性角化病向皮肤鳞癌进展中的表达

赵晓妤 张敏雁 陈惠雅 崔婷婷 黄钰寒 徐丹

赵晓妤, 张敏雁, 陈惠雅, 崔婷婷, 黄钰寒, 徐丹. 细胞焦亡相关TLR4信号通路在光线性角化病向皮肤鳞癌进展中的表达[J]. 昆明医科大学学报, 2025, 46(11): 11-17. doi: 10.12259/j.issn.2095-610X.S20251102
引用本文: 赵晓妤, 张敏雁, 陈惠雅, 崔婷婷, 黄钰寒, 徐丹. 细胞焦亡相关TLR4信号通路在光线性角化病向皮肤鳞癌进展中的表达[J]. 昆明医科大学学报, 2025, 46(11): 11-17. doi: 10.12259/j.issn.2095-610X.S20251102
Xiaoyu ZHAO, Minyan ZHANG, Huiya CHEN, Tingting CUI, Yuhan HUANG, Dan XU. Expression of Cell Pyroptosis-Associated TLR4 Signalling Pathway During the Progression from Actinic Keratosis to Cutaneous Squamous Cell Carcinoma[J]. Journal of Kunming Medical University, 2025, 46(11): 11-17. doi: 10.12259/j.issn.2095-610X.S20251102
Citation: Xiaoyu ZHAO, Minyan ZHANG, Huiya CHEN, Tingting CUI, Yuhan HUANG, Dan XU. Expression of Cell Pyroptosis-Associated TLR4 Signalling Pathway During the Progression from Actinic Keratosis to Cutaneous Squamous Cell Carcinoma[J]. Journal of Kunming Medical University, 2025, 46(11): 11-17. doi: 10.12259/j.issn.2095-610X.S20251102

细胞焦亡相关TLR4信号通路在光线性角化病向皮肤鳞癌进展中的表达

doi: 10.12259/j.issn.2095-610X.S20251102
基金项目: 国家自然科学基金(82160598,81660518);云南省科技厅-昆明医科大学基础研究联合专项基金(202401AY070001-035)
详细信息
    作者简介:

    赵晓妤(1997~),女,云南玉溪人,在读硕士研究生,主要从事光皮肤病、皮肤肿瘤研究工作

    通讯作者:

    徐丹,E-mail:vivianxd@126.com

  • 中图分类号: R758.6

Expression of Cell Pyroptosis-Associated TLR4 Signalling Pathway During the Progression from Actinic Keratosis to Cutaneous Squamous Cell Carcinoma

  • 摘要:   目的  探讨细胞焦亡相关TLR4信号通路是否影响光线性角化病(actinic keratosis,AK)向皮肤鳞状细胞癌(squamous cell carcinoma,SCC)恶性转化。  方法  收集昆明医科大学第一附属医院2020年8月至2021年8月AK、SCC患者病变组织样本各6例及健康受试者正常皮肤组织5例作为对照。采用定量PCR和Western blot检测TLR4信号通路相关因子TLR4、CPB1、NLRP3、IL-1β及IL-18的mRNA及蛋白表达水平;TLR4/TUNEL免疫荧光双染用于检测各组织中TLR4的表达及细胞焦亡水平。通过Western blot检测正常角质形成细胞系HaCaT及皮肤鳞状细胞癌细胞系A431、SCL-1中焦亡核心蛋白(pro-caspase-1、cleaved caspase-1/p20、GSDMD、cleaved N-terminal GSDMD)及TLR4的表达差异。   结果  定量PCR和Western blot结果显示,SCC组织中TLR4、CPB1、NLRP3、IL-1β及IL-18的mRNA及蛋白表达水平均显著高于AK和正常皮肤组织(P < 0.05)。TLR4/TUNEL免疫荧光双染结果显示,从正常皮肤到AK再到SCC,TLR4表达及细胞焦亡水平呈逐步升高趋势(P < 0.05)。此外,SCL-1细胞中pro-caspase-1、cleaved caspase-1/p20、cleaved N-terminal GSDMD及TLR4的表达升高(P < 0.05),而A431细胞中仅TLR4上调(P < 0.05),其他焦亡核心蛋白较HaCaT细胞下降(P < 0.05)。   结论  TLR4信号通路在AK及SCC中表达逐步升高,且不同皮肤鳞癌细胞系中该通路的活化状态存在差异。
  • 图  1  细胞焦亡相关TLR4信号通路因子在正常、AK和SCC组织中的表达水平($ \bar x \pm s $,n = 3)

    A:定量PCR检测TLR4通路相关因子的mRNA表达;B:Western blot检测TLR4通路相关因子的蛋白表达;C:各蛋白相对表达量的统计学分析。 *P < 0.05;**P < 0.01。

    Figure  1.  Expression levels of pyroptosis-related TLR4 signaling pathway factors in normal,AK,and SCC tissues ($ \bar x \pm s $,n = 3)

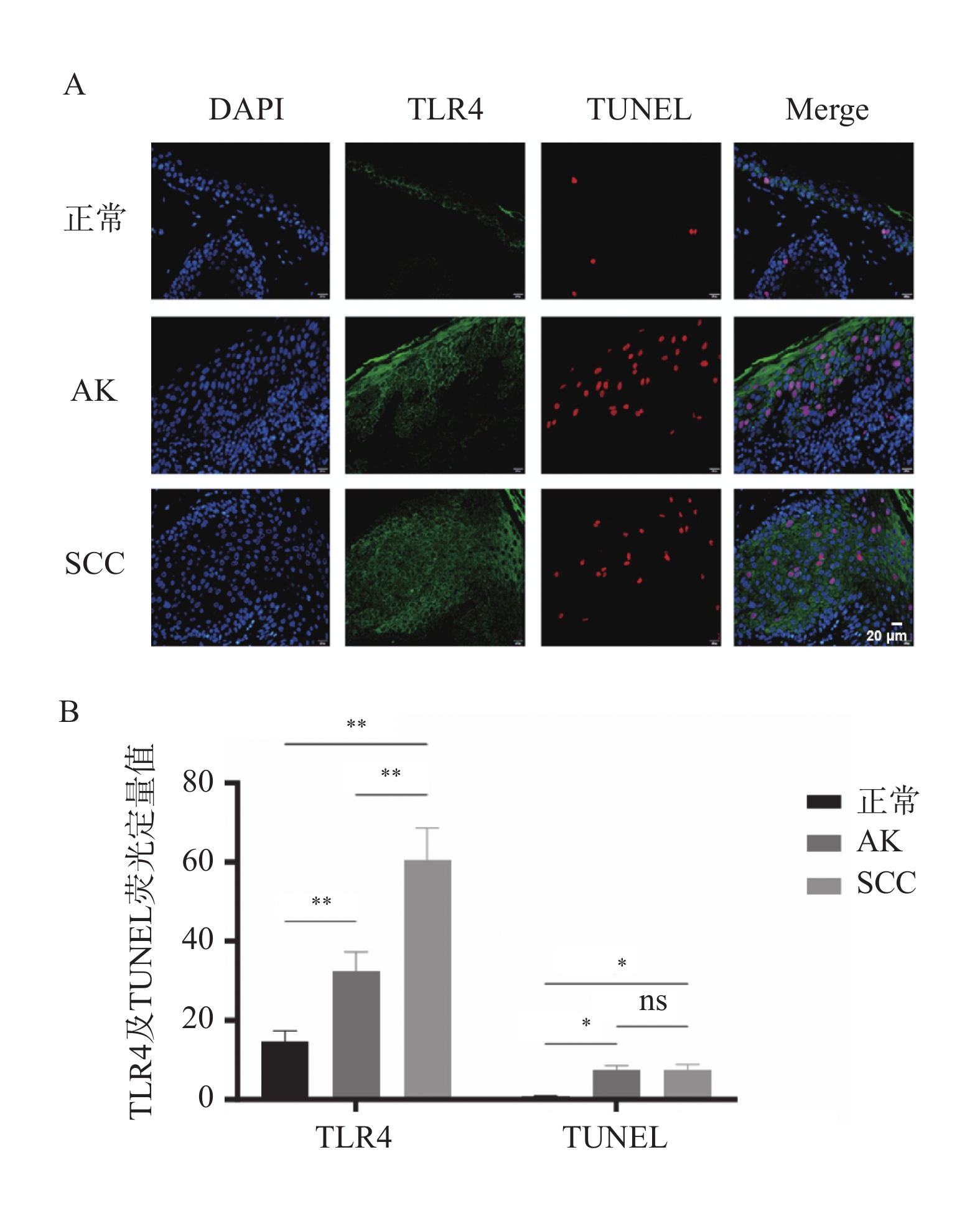
    图  2  正常、AK和SCC组织中TLR4表达和细胞焦亡水平($ \bar x \pm s $,n = 5)

    A:TLR4/TUNEL免疫荧光双染色的代表性图像(×40);B:荧光强度的定量分析。*P < 0.05;**P < 0.01。

    Figure  2.  TLR4 expression and cellular pyroptosis levels in normal,AK,and SCC tissues ($ \bar x \pm s $,n = 5)

    图  3  Western blot 检测不同细胞中焦亡相关蛋白及TLR4的表达($ \bar x \pm s $,n = 3)

    A:Western blot检测不同细胞中焦亡相关蛋白及TLR4的表达;B:各蛋白相对表达量的统计学分析; *P < 0.05;**P < 0.01。

    Figure  3.  Expression of key pyroptosis-related proteins and TLR4 in different cell lines detected by Western blot ($ \bar x \pm s $,n = 3)

    表  1  定量PCR检测基因的引物序列

    Table  1.   Primer sequences of genes detected by qPCR

    基因 引物序列(5'-3' 产物长度(bp)
    TLR4 TCAGTGTGCTTGTAGTAT (F) 135
    CCTGGCTTGAGTAGATAA (R)
    CPB1 CAGTTGACTTCCGTGTTA (F)
    TTCTCAGGTTGCTTATCAG (R)
    99
    NLRP3 CAAGAATCCACAGTGTAA (F) 101
    TCTGATTAGTGCTGAGTA (R)
    IL-1β AATGACCTGAGCACCTTCT (F) 82
    GCACATAAGCCTCGTTATCC (R)
    IL-18 GACCAAGTTCTCTTCATT (F) 143
    ATAGTTACAGCCATACCT (R)
    GAPDH AAAGGGTCATCATCTCTG (F) 80
    GCTGTTGTCATACTTCTC (R)
    下载: 导出CSV
  • [1] Lobl M B, Clarey D, Higgins S, et al. The correlation of immune status with ultraviolet radiation-associated mutations in cutaneous squamous cell carcinoma: A case-control study[J]. J Am Acad Dermatol, 2020, 82(5): 1230-1232. doi: 10.1016/j.jaad.2019.10.069
    [2] 陈雯婷, 钟欣妮, 李巍. DNA甲基化在紫外线相关皮肤病中的研究进展[J]. 皮肤性病诊疗学杂志, 2023, 30(6): 561-566.
    [3] Gutzmer R, Wiegand S, Kölbl O, et al. Actinic keratosis and cutaneous squamous cell carcinoma[J]. Dtsch Arztebl Int, 2019, 116(37): 616-626.
    [4] Madani S, Marwaha S, Dusendang J R, et al. Ten-year follow-up of persons with Sun-damaged skin associated with subsequent development of cutaneous squamous cell carcinoma[J]. JAMA Dermatol, 2021, 157(5): 559-565. doi: 10.1001/jamadermatol.2021.0372
    [5] Zamyatina A, Heine H. Lipopolysaccharide recognition in the crossroads of TLR4 and caspase-4/11 mediated inflammatory pathways[J]. Front Immunol, 2020, 11: 585146. doi: 10.3389/fimmu.2020.585146
    [6] Pandey N, Chauhan A, Jain N. TLR4 polymorphisms and expression in solid cancers[J]. Mol Diagn Ther, 2018, 22(6): 683-702.
    [7] Nanz L, Keim U, Katalinic A, et al. Epidemiology of keratinocyte skin cancer with a focus on cutaneous squamous cell carcinoma[J]. Cancers (Basel), 2024, 16(3): 606. doi: 10.3390/cancers16030606
    [8] Que S K T, Zwald F O, Schmults C D. Cutaneous squamous cell carcinoma: Incidence, risk factors, diagnosis, and staging[J]. J Am Acad Dermatol, 2018, 78(2): 237-247. doi: 10.1016/j.jaad.2017.08.059
    [9] Huerta-Brogeras M, Olmos O, Borbujo J, et al. Validation of dermoscopy as a real-time noninvasive diagnostic imaging technique for actinic keratosis[J]. Arch Dermatol, 2012, 148(10): 1159-1164. doi: 10.1001/archdermatol.2012.1060
    [10] 王玲, 秦祥川, 李金秋, 等. CD147通过AIM2炎症小体介导宫颈癌细胞焦亡和增殖[J]. 昆明医科大学学报, 2024, 45(1): 15-21.
    [11] Xia X, Wang X, Cheng Z, et al. The role of pyroptosis in cancer: Pro-cancer or pro- “host”?[J]. Cell Death Dis, 2019, 10(9): 650. doi: 10.1038/s41419-019-1883-8
    [12] 于百莹, 惠雪, 赵曙, 等. 细胞焦亡及其与癌症的关系[J]. 现代肿瘤医学, 2022, 30(13): 2471-2475.
    [13] Zhou B, Zhang J Y, Liu X S, et al. Tom20 senses iron-activated ROS signaling to promote melanoma cell pyroptosis[J]. Cell Res, 2018, 28(12): 1171-1185. doi: 10.1038/s41422-018-0090-y
    [14] Li Pomi F, Borgia F, Custurone P, et al. Role of HMGB1 in cutaneous melanoma: State of the art[J]. Int J Mol Sci, 2022, 23(16): 9327. doi: 10.3390/ijms23169327
    [15] Ye K, Wu Y, Sun Y, et al. TLR4 siRNA inhibits proliferation and invasion in colorectal cancer cells by downregulating ACAT1 expression[J]. Life Sci, 2016, 155: 133-139. doi: 10.1016/j.lfs.2016.05.012
    [16] Zou Y, Qin F, Chen J, et al. sTLR4/MD-2 complex inhibits colorectal cancer in vitro and in vivo by targeting LPS[J]. Oncotarget, 2016, 7(32): 52032-52044. doi: 10.18632/oncotarget.10496
    [17] Burgueño J F, Fritsch J, González E E, et al. Epithelial TLR4 signaling activates DUOX2 to induce microbiota-driven tumorigenesis[J]. Gastroenterology, 2021, 160(3): 797-808. e6.
    [18] Sasamori R, Sato Y, Nomura K, et al. Lipopolysaccharide induces CCL2 through TLR4 signaling and promotes esophageal squamous cell carcinoma cell proliferation[J]. Am J Cancer Res, 2024, 14(7): 3497-3512. doi: 10.62347/EIKE6128
    [19] Sun Y, Wu C, Ma J, et al. Toll-like receptor 4 promotes angiogenesis in pancreatic cancer via PI3K/AKT signaling[J]. Exp Cell Res, 2016, 347(2): 274-282. doi: 10.1016/j.yexcr.2016.07.009
    [20] Wang K, Wang J, Wei F, et al. Expression of TLR4 in non-small cell lung cancer is associated with PD-L1 and poor prognosis in patients receiving pulmonectomy[J]. Front Immunol, 2017, 8: 456. doi: 10.3389/fimmu.2017.00456
    [21] Iotzova-Weiss G, Freiberger S N, Johansen P, et al. TLR4 as a negative regulator of keratinocyte proliferation[J]. PLoS One, 2017, 12(10): e0185668. doi: 10.1371/journal.pone.0185668
    [22] 胡新红, 曹天宇, 刘涛, 等. TLR4在皮肤鳞状细胞癌细胞的表达及其对细胞迁移和侵袭的影响[J]. 山西医科大学学报, 2022, 53(8): 928-934.
    [23] Yusuf N, Nasti T H, Meleth S, et al. Resveratrol enhances cell-mediated immune response to DMBA through TLR4 and prevents DMBA induced cutaneous carcinogenesis[J]. Mol Carcinog, 2009, 48(8): 713-723. doi: 10.1002/mc.20517
    [24] Eiró N, Ovies C, Fernandez-Garcia B, et al. Expression of TLR3, 4, 7 and 9 in cutaneous malignant melanoma: Relationship with clinicopathological characteristics and prognosis[J]. Arch Dermatol Res, 2013, 305(1): 59-67. doi: 10.1007/s00403-012-1300-y
    [25] Kotrashetti V S, Nayak R, Bhat K, et al. Immunohistochemical expression of TLR4 and TLR9 in various grades of oral epithelial dysplasia and squamous cell carcinoma, and their roles in tumor progression: A pilot study[J]. Biotech Histochem, 2013, 88(6): 311-322. doi: 10.3109/10520295.2013.785592
    [26] Visioli F, Nunes J S, Pedicillo M C, et al. TLR4 expression in ex-lichenoid lesions-oral squamous cell carcinomas and its surrounding epithelium: The role of tumor inflammatory microenvironment[J]. Biomolecules, 2022, 12(3): 385. doi: 10.3390/biom12030385
    [27] Shi S, Xu C, Fang X, et al. Expression profile of Toll-like receptors in human breast cancer[J]. Mol Med Rep, 2020, 21(2): 786-794.
    [28] Szczepanski M J, Czystowska M, Szajnik M, et al. Triggering of Toll-like receptor 4 expressed on human head and neck squamous cell carcinoma promotes tumor development and protects the tumor from immune attack[J]. Cancer Res, 2009, 69(7): 3105-3113. doi: 10.1158/0008-5472.CAN-08-3838
    [29] Ju H, Hu Z, Lu Y, et al. TLR4 activation leads to anti-EGFR therapy resistance in head and neck squamous cell carcinoma[J]. Am J Cancer Res, 2020, 10(2): 454-472.
    [30] Laikova K V, Oberemok V V, Krasnodubets A M, et al. Advances in the understanding of skin cancer: Ultraviolet radiation, mutations, and antisense oligonucleotides as anticancer drugs[J]. Molecules, 2019, 24(8): E1516. doi: 10.3390/molecules24081516
    [31] Ahmad I, Simanyi E, Guroji P, et al. Toll-like receptor-4 deficiency enhances repair of UVR-induced cutaneous DNA damage by nucleotide excision repair mechanism[J]. J Invest Dermatol, 2014, 134(6): 1710-1717. doi: 10.1038/jid.2013.530
    [32] Harberts E, Zhou H, Fishelevich R, et al. Ultraviolet radiation signaling through TLR4/MyD88 constrains DNA repair and plays a role in cutaneous immunosuppression[J]. J Immunol, 2015, 194(7): 3127-3135. doi: 10.4049/jimmunol.1402583
    [33] Song H J, Lee S H, Choi G S, et al. Repeated ultraviolet irradiation induces the expression of Toll-like receptor 4, IL-6, and IL-10 in neonatal human melanocytes[J]. Photodermatol Photoimmunol Photomed, 2018, 34(2): 145-151. doi: 10.1111/phpp.12359
    [34] Kirschnerova V, Vaishampayan P, Khawam M, et al. Abstract 2447: TLR4 expression as a determinant of EMT and stress response gene expression in UV exposed human keratinocytes[J]. Cancer Res, 2021, 81(13_Supplement): 2447. doi: 10.1158/1538-7445.AM2021-2447
  • [1] 徐益多, 周彦琪, 王健, 龙江.  S100A9-RAGE/TLR4信号轴调控非小细胞肺癌脑转移和内皮黏附的作用, 昆明医科大学学报. doi: 10.12259/j.issn.2095-610X.S20250903
    [2] 杨明, 吕小星, 徐顺利.  TP53通过MMP1信号通路促进NIH-3T3焦亡并抑制细胞侵袭及迁移, 昆明医科大学学报. doi: 10.12259/j.issn.2095-610X.S20250607
    [3] 王玲, 秦祥川, 李金秋, 阿仙姑·哈斯木.  CD147通过AIM2炎症小体介导宫颈癌细胞焦亡和增殖, 昆明医科大学学报. doi: 10.12259/j.issn.2095-610X.S20240103
    [4] 王阿衡, 宋镇, 杨广华, 何海燕.  TLR4/NF-κB/ MUC5B在过敏性鼻炎中的调控机制, 昆明医科大学学报. doi: 10.12259/j.issn.2095-610X.S20241107
    [5] 张园, 朱婷娜, 曹媛媛, 刘鹏亮, 王一航, 吴亚梅, 李利华, 赵永娜, 洪仕君.  TLR4/MyD88/NF-κB 信号通路对甲基苯丙胺依赖CPP大鼠海马的影响, 昆明医科大学学报. doi: 10.12259/j.issn.2095-610X.S20230225
    [6] 颜怡君, 杨宏英, 张红平, 李政, 贾岳, 赵敏.  基于TCGA数据库筛选宫颈鳞状细胞癌潜在的预后标志物及验证, 昆明医科大学学报. doi: 10.12259/j.issn.2095-610X.S20230808
    [7] 李婷, 郭维华.  糖酵解重编程在口腔鳞状细胞癌中的研究进展, 昆明医科大学学报. doi: 10.12259/j.issn.2095-610X.S20230611
    [8] 王静, 米弘瑛, 张熠, 李丽, 余建华, 刘丽巧, 刘庆瑜, 王立伟.  细胞焦亡参与早期子鼠坏死性小肠结肠炎的发病, 昆明医科大学学报. doi: 10.12259/j.issn.2095-610X.S20230124
    [9] 李诗洲, 何晓光, 林雁, 李玉晓, 杨曦, 王晓雨, 杨声豪.  原发灶不明颈部淋巴结转移鳞状细胞癌的临床分析, 昆明医科大学学报. doi: 10.12259/j.issn.2095-610X.S20220710
    [10] 王小云, 王巧云, 顾明华, 丁昱, 关雨雯, 张继兰.  miR-373通过P2X7R影响抑郁症小鼠行为的作用机制, 昆明医科大学学报. doi: 10.12259/j.issn.2095-610X.S20211030
    [11] 龙熙翠, 刘贝贝, 卢绍波, 李志红, 金文娇, 陆金芝, 韩雪松.  细胞焦亡因子Caspase-1、IL-1β与IL-18在子宫内膜息肉组织中的表达和意义, 昆明医科大学学报. doi: 10.12259/j.issn.2095-610X.S20210917
    [12] 唐杰, 崔婷婷, 徐丹.  光线性角化病危险因素研究进展, 昆明医科大学学报.
    [13] 王小莹, 刘作金, 申丽娟.  缺血再灌注损伤与细胞焦亡的相关性研究进展, 昆明医科大学学报. doi: 10.12259/j.issn.2095-610X.S20201240
    [14] 汤伟伟, 何永文, 祝常青, 余伟.  84例口腔鳞状细胞癌病的临床病理, 昆明医科大学学报.
    [15] 姜慧, 张娟, 徐丹, 何黎.  紫外线诱导SKH-1无毛小鼠皮肤鳞癌模型的构建及DNA-PKcs在小鼠及成人皮肤组织的表达, 昆明医科大学学报.
    [16] 汤伟伟, 何永文NF-κB和TAB3在口腔鳞状细胞癌组织中的表达及临床意义, 昆明医科大学学报.
    [17] 李建娇, 代晓明.  组蛋白去乙酰化酶2在人舌鳞状细胞癌中的表达, 昆明医科大学学报.
    [18] 杨蓉, 杨莹.  巨噬细胞中oxLDL对TLR4-Src信号通路激活的调控, 昆明医科大学学报.
    [19] 姜福琼.  重楼皂苷Ⅱ对人皮肤鳞状细胞癌细胞A431增殖的影响, 昆明医科大学学报.
    [20] 马开宇.  基于形态学特征提取的人工神经网络在口腔鳞状细胞癌诊断中的应用, 昆明医科大学学报.
  • 加载中
图(3) / 表(1)
计量
  • 文章访问数:  128
  • HTML全文浏览量:  77
  • PDF下载量:  7
  • 被引次数: 0
出版历程
  • 收稿日期:  2025-04-22
  • 网络出版日期:  2025-11-02
  • 刊出日期:  2025-11-28

目录

    /

    返回文章
    返回