留言板

尊敬的读者、作者、审稿人, 关于本刊的投稿、审稿、编辑和出版的任何问题, 您可以本页添加留言。我们将尽快给您答复。谢谢您的支持!

姓名
邮箱
手机号码
标题
留言内容
验证码

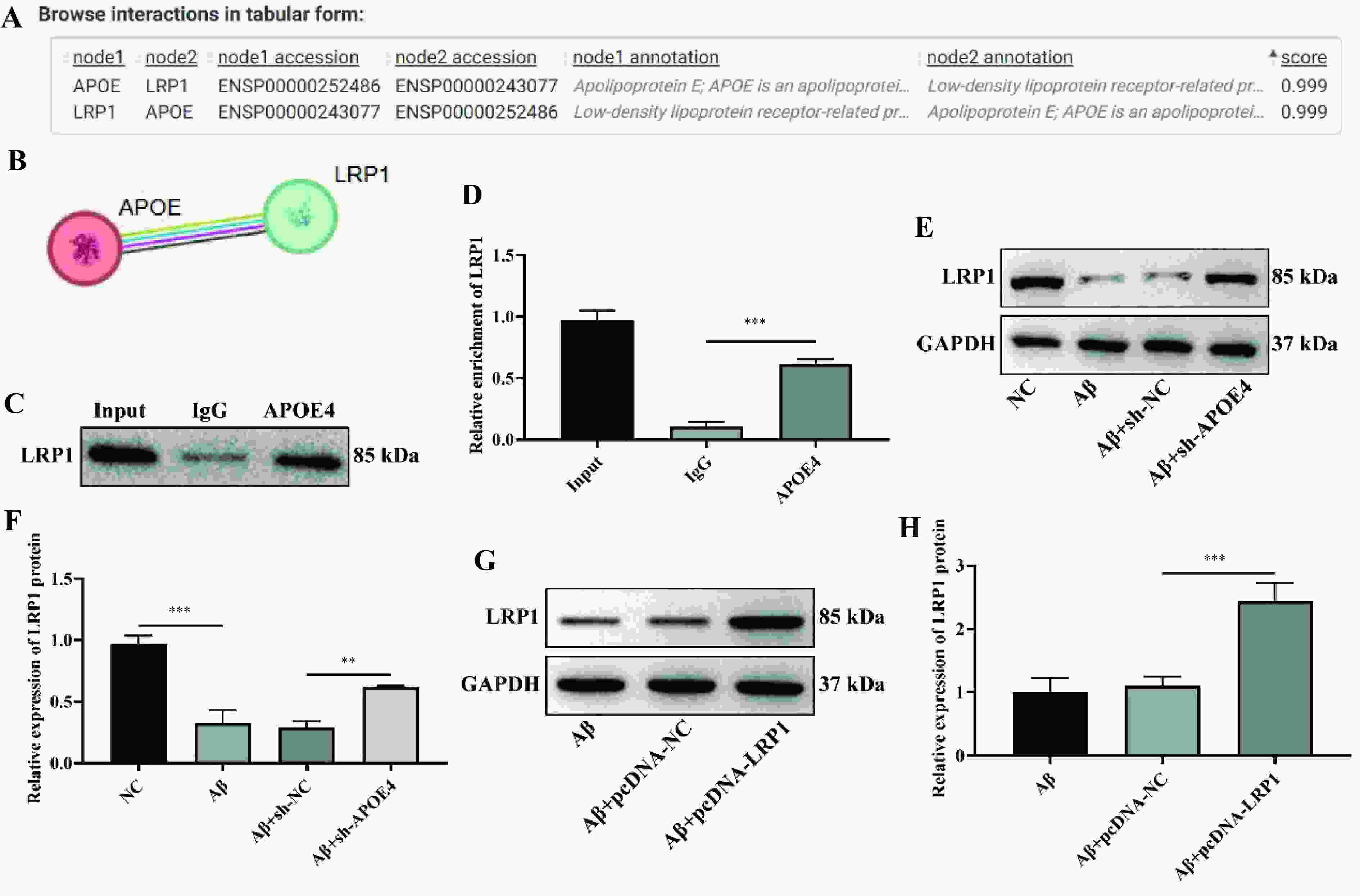
APOE4调控LRP1对Aβ25-35诱导的星形胶质细胞氧化应激和炎症反应的作用

李妍平 Fariha Tasnim Efty 陆志星 朱灵英

李妍平, Fariha Tasnim Efty, 陆志星, 朱灵英. APOE4调控LRP1对Aβ25-35诱导的星形胶质细胞氧化应激和炎症反应的作用[J]. 昆明医科大学学报, 2025, 46(11): 18-25. doi: 10.12259/j.issn.2095-610X.S20251103
引用本文: 李妍平, Fariha Tasnim Efty, 陆志星, 朱灵英. APOE4调控LRP1对Aβ25-35诱导的星形胶质细胞氧化应激和炎症反应的作用[J]. 昆明医科大学学报, 2025, 46(11): 18-25. doi: 10.12259/j.issn.2095-610X.S20251103
Yanping LI, Efty Fariha Tasnim, Zhixing LU, Lingying ZHU. The Role of APOE4 in Regulating LRP1 on Aβ25-35-Induced Oxidative Stress and Inflammatory Response in Astrocytes[J]. Journal of Kunming Medical University, 2025, 46(11): 18-25. doi: 10.12259/j.issn.2095-610X.S20251103
Citation: Yanping LI, Efty Fariha Tasnim, Zhixing LU, Lingying ZHU. The Role of APOE4 in Regulating LRP1 on Aβ25-35-Induced Oxidative Stress and Inflammatory Response in Astrocytes[J]. Journal of Kunming Medical University, 2025, 46(11): 18-25. doi: 10.12259/j.issn.2095-610X.S20251103

APOE4调控LRP1对Aβ25-35诱导的星形胶质细胞氧化应激和炎症反应的作用

doi: 10.12259/j.issn.2095-610X.S20251103