留言板

尊敬的读者、作者、审稿人, 关于本刊的投稿、审稿、编辑和出版的任何问题, 您可以本页添加留言。我们将尽快给您答复。谢谢您的支持!

姓名
邮箱
手机号码
标题
留言内容
验证码

T细胞免疫结构蛋白促进Hippo通路在子痫前期发病中的作用机制

张维一 杨丽萍 马建彩

张维一, 杨丽萍, 马建彩. T细胞免疫结构蛋白促进Hippo通路在子痫前期发病中的作用机制[J]. 昆明医科大学学报, 2025, 46(11): 58-64. doi: 10.12259/j.issn.2095-610X.S20251108
引用本文: 张维一, 杨丽萍, 马建彩. T细胞免疫结构蛋白促进Hippo通路在子痫前期发病中的作用机制[J]. 昆明医科大学学报, 2025, 46(11): 58-64. doi: 10.12259/j.issn.2095-610X.S20251108
Weiyi ZHANG, Liping YANG, Jiancai MA. Mechanism by Which T Cell Immune Structural Proteins Promote the Role of the Hippo Pathway in the Pathogenesis of Preeclampsia[J]. Journal of Kunming Medical University, 2025, 46(11): 58-64. doi: 10.12259/j.issn.2095-610X.S20251108
Citation: Weiyi ZHANG, Liping YANG, Jiancai MA. Mechanism by Which T Cell Immune Structural Proteins Promote the Role of the Hippo Pathway in the Pathogenesis of Preeclampsia[J]. Journal of Kunming Medical University, 2025, 46(11): 58-64. doi: 10.12259/j.issn.2095-610X.S20251108

T细胞免疫结构蛋白促进Hippo通路在子痫前期发病中的作用机制

doi: 10.12259/j.issn.2095-610X.S20251108
基金项目: 邯郸市科学技术研究与发展计划项目(24422083016ZC)
详细信息
    作者简介:

    张维一(1989~),女,河北邯郸人,医学学士,副主任医师,主要从事妊娠期高血压方向研究工作

    通讯作者:

    杨丽萍,E-mail:co020832@163.com

  • 中图分类号: R714.24

Mechanism by Which T Cell Immune Structural Proteins Promote the Role of the Hippo Pathway in the Pathogenesis of Preeclampsia

  • 摘要:   目的  探讨T细胞免疫球蛋白结构域和粘蛋白结构域3(TIM-3)促进河马(Hippo)通路在子痫前期发病中的作用机制。  方法  将HTR-8/Svneo细胞分为对照组(Con)、重组人Tim-3蛋白(Tim-3 Fc)组、YAP1抑制剂组CA3组和Tim-3 Fc+CA3组。分别通过5-乙炔基-2′-脱氧尿苷(EdU)分析细胞的增殖能力,Transwell分析评估细胞的侵袭和迁移能力,末端脱氧核苷酸转移酶dUTP缺口末端标记(TUNEL)分析细胞凋亡。通过Western Blot检测HTR-8/SVneo细胞中TIM-3、Hippo通路蛋白表达。  结果  与Con组相比,TIM-3 Fc组HTR-8/SVneo滋养层细胞中TIM-3、YAP1、TAZ蛋白表达上调(P < 0.05)。与TIM-3 Fc组相比,TIM-3 Fc+CA3组滋养层细胞中YAP1、TAZ蛋白表达下调(P < 0.05)。与Con组相比,TIM-3 Fc组滋养层细胞中EdU阳性细胞率增加(P < 0.05)。与TIM-3 Fc组相比,TIM-3 Fc+CA3组HTR-8/SVneo滋养层细胞中EdU阳性细胞率、凋亡细胞数降低(P < 0.05)。与Con组相比,TIM-3 Fc组滋养层细胞的迁移、侵袭细胞数增加(P < 0.05)。与TIM-3 Fc组相比,TIM-3 Fc+CA3组滋养层细胞的迁移、侵袭细胞数降低(P < 0.05)。  结论  Tim-3通过与滋养层细胞的YAP1相互作用激活Hippo通路,促进细胞的增殖、侵袭和迁移能力。
  • 图  1  co-IP分析HTR-8/SVneo,Swan71滋养层细胞系中TIM-3与YAP1相互作用及定量分析($ \bar x \pm s $,n = 3)

    A:co-IP分析HTR-8/SVneo,Swan71滋养层细胞系中TIM-3与YAP1相互作用图;B: HTR-8/SVneo滋养层细胞系中TIM-3与YAP1相互作用的定量分析;C:Swan71滋养层细胞系中TIM-3与YAP1相互作用的定量分析。与Con组相比,***P < 0.001。

    Figure  1.  Co-IP analysis of the interaction between TIM-3 and YAP1 and quantitative analysis in HTR-8/SVneo,Swan71 trophoblast cell lines ($ \bar x \pm s $,n = 3)

    图  2  Western blot检测TIM-3 Fc对HTR-8/SVneo细胞中TIM-3、Hippo通路蛋白表达影响($ \bar x \pm s $,n = 3)

    A:TIM-3、Hippo通路蛋白印迹图;B:TIM-3蛋白分子表达量分析;C:YAP1蛋白分子表达量分析;D:TAZ蛋白分子表达量分析;与Con组相比,***P < 0.001;与TIM-3 Fc组相比,###P < 0.001。

    Figure  2.  Western blot detecting the effects of TIM-3 Fc on the protein expression of TIM-3 and Hippo pathway components in HTR-8/SVneo cells ($ \bar x \pm s $,n = 3)

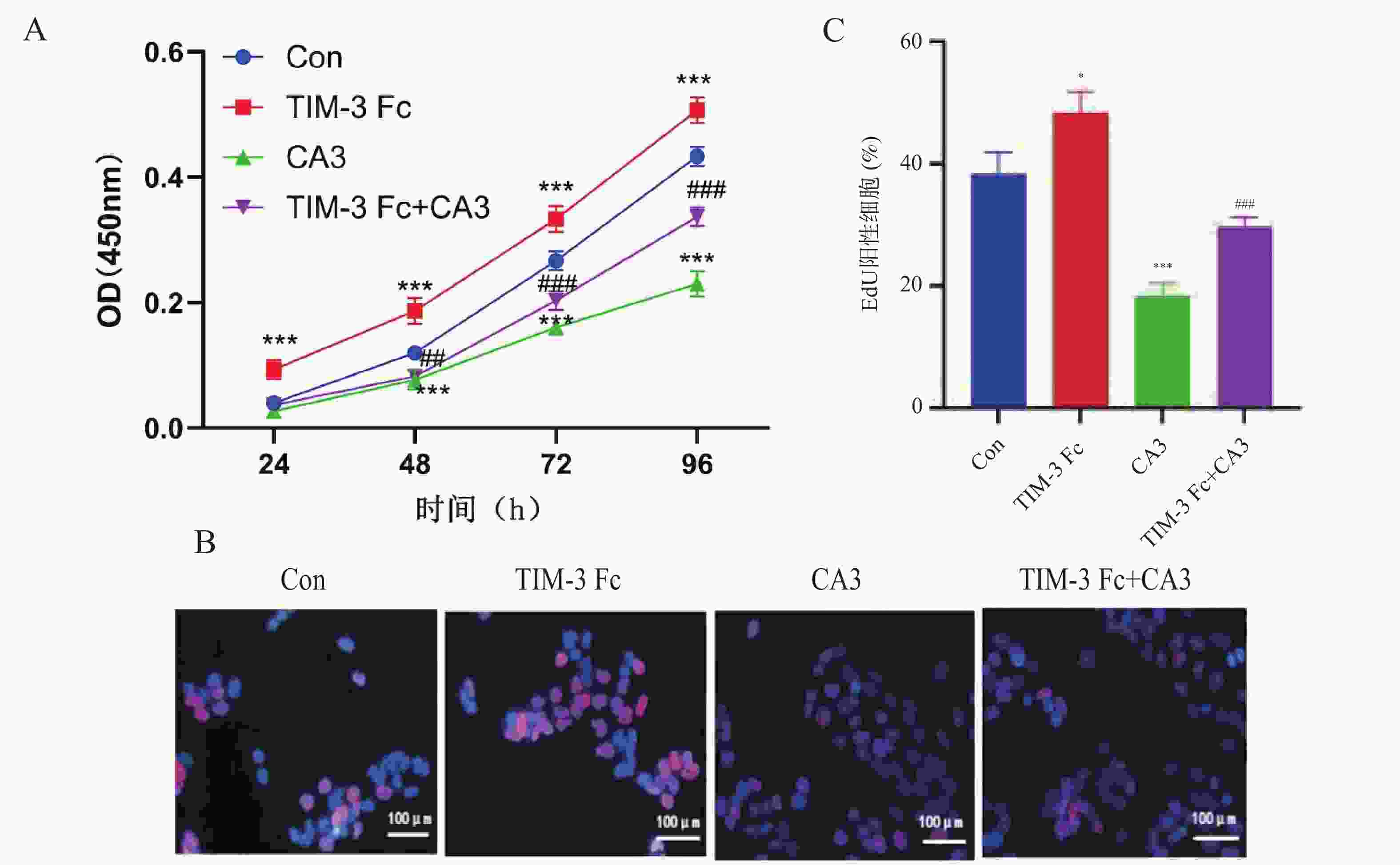
    图  3  TIM-3 Fc对HTR-8/SVneo细胞增殖的影响(×100)($ \bar x \pm s $,n = 3)

    A:CCK-8分析不同时间点HTR-8/SVneo细胞的活力;B:EdU分析HTR-8/SVneo细胞的增殖能力;C:HTR-8/SVneo细胞的增殖能力定量分析;与Con组相比,*P < 0.05;***P < 0.001;与TIM-3 Fc组相比,###P < 0.001。

    Figure  3.  Effect of TIM-3 Fc on cell proliferation of HTR-8/SVneo cells (×100)($ \bar x \pm s $,n = 3)

    图  4  TUNEL染色检测TIM-3 Fc对滋养层细胞凋亡的影响(×100)($ \bar x \pm s $,n = 3)

    A: TUNEL染色检测TIM-3 Fc对滋养层细胞凋亡荧光图;B: TUNEL染色检测TIM-3 Fc对滋养层细胞凋亡率分析;与Con组相比,***P < 0.001;与TIM-3 Fc组相比,###P < 0.001。

    Figure  4.  TUNEL Effect of TIM-3 Fc on trophoblast cell apoptosis detected by TUNEL staining (×100)($ \bar x \pm s $,n = 3)

    图  5  Transwell法分析TIM-3 Fc对HTR8/SVneo细胞迁移、侵袭的影响(×100)($ \bar x \pm s $,n = 3)

    A:Transwell法分析TIM-3 Fc对HTR8/SVneo细胞迁移、侵袭图;B:Transwell法分析TIM-3 Fc对HTR8/SVneo细胞迁移定量分析;C:Transwell法分析TIM-3 Fc对HTR8/SVneo细胞侵袭定量分析;与Con组相比,***P < 0.001;与TIM-3 Fc组相比,###P < 0.001。

    Figure  5.  Transwell method analysis of TIM-3 Fc effects on the migration and invasion of HTR-8/SVneo (×100)($ \bar x \pm s $,n = 3)

  • [1] Wheeler S M, Myers S O, Swamy G K, et al. Estimated prevalence of risk factors for preeclampsia among individuals giving birth in the US in 2019[J]. JAMA Netw Open, 2022, 5(1): e2142343. doi: 10.1001/jamanetworkopen.2021.42343
    [2] Chang K J, Seow K M, Chen K H. Preeclampsia: Recent advances in predicting, preventing, and managing the maternal and fetal life-threatening condition[J]. Int J Environ Res Public Health, 2023, 20(4): 2994. doi: 10.3390/ijerph20042994
    [3] Roberts J M, King T L, Barton J R, et al. Care plan for individuals at risk for preeclampsia: Shared approach to education, strategies for prevention, surveillance, and follow-up[J]. Am J Obstet Gynecol, 2023, 229(3): 193-213. doi: 10.1016/j.ajog.2023.04.023
    [4] Tassi A, Sala A, Mazzera I, et al. Long-term outcomes of patients with preeclampsia, a review of the literature[J]. Hypertens Pregnancy, 2023, 42(1): 2217448. doi: 10.1080/10641955.2023.2217448
    [5] Megli C J, Coyne C B. Infections at the maternal-fetal interface: An overview of pathogenesis and defence[J]. Nat Rev Microbiol, 2022, 20(2): 67-82. doi: 10.1038/s41579-021-00610-y
    [6] Li M, Sun F, Qian J, et al. Tim-3/CTLA-4 pathways regulate decidual immune cells-extravillous trophoblasts interaction by IL-4 and IL-10[J]. FASEB J, 2021, 35(8): e21754.
    [7] Lin Q, Cao J, Yu J, et al. YAP-mediated trophoblast dysfunction: The common pathway underlying pregnancy complications[J]. Cell Commun Signal, 2023, 21(1): 353.
    [8] Sun K, Zhang X D, Liu X Y, et al. YAP1 is a prognostic biomarker and correlated with immune cell infiltration in pancreatic cancer[J]. Front Mol Biosci, 2021, 8: 625731. doi: 10.3389/fmolb.2021.625731
    [9] 杜晓晓, 王萍, 孙丽娜, 等. 母胎界面巨噬细胞在子痫前期发病机制中的作用[J]. 现代免疫学, 2023, 43(4): 351-355.
    [10] Moffett A, Shreeve N. Local immune recognition of trophoblast in early human pregnancy: Controversies and questions[J]. Nat Rev Immunol, 2023, 23(4): 222-235. doi: 10.1038/s41577-022-00777-2
    [11] Joo J S, Lee D, Hong J Y. Multi-layered mechanisms of immunological tolerance at the maternal-fetal interface[J]. Immune Netw, 2024, 24(4): e30. doi: 10.4110/in.2024.24.e30
    [12] Wang S, Chen C, Sun F, et al. Involvement of the tim-3 pathway in the pathogenesis of pre-eclampsia[J]. Reprod Sci, 2021, 28(12): 3331-3340. doi: 10.1007/s43032-021-00675-3
    [13] Sun Y, Wu S, Zhou Q, et al. Trophoblast-derived interleukin 9 mediates immune cell conversion and contributes to maternal-fetal tolerance[J]. J Reprod Immunol, 2021, 148: 103379. doi: 10.1016/j.jri.2021.103379
    [14] Zhu W, Tan Y Q, Wang F Y. Tim-3: An inhibitory immune checkpoint is associated with maternal-fetal tolerance and recurrent spontaneous abortion[J]. Clin Immunol, 2022, 245: 109185. doi: 10.1016/j.clim.2022.109185
    [15] Li M, Sun F, Xu Y, et al. Tim-3+ decidual Mφs induced Th2 and Treg bias in decidual CD4+T cells and promoted pregnancy maintenance via CD132[J]. Cell Death Dis, 2022, 13(5): 454. doi: 10.1038/s41419-022-04899-2
    [16] Ning J, Zhang M, Cui D, et al. The pathologic changes of human placental macrophages in women with hyperglycemia in pregnancy[J]. Placenta, 2022, 130: 60-66. doi: 10.1016/j.placenta.2022.11.004
    [17] Zych M, Kniotek M, Roszczyk A, et al. Surface immune checkpoints as potential biomarkers in physiological pregnancy and recurrent pregnancy loss[J]. Int J Mol Sci, 2024, 25(17): 9378. doi: 10.3390/ijms25179378
    [18] Zhang P, Zhang H, Li C, et al. Effects of regulating Hippo and Wnt on the development and fate differentiation of bovine embryo[J]. Int J Mol Sci, 2024, 25(7): 3912.
    [19] Huang B, Zhao Y, Zhou L, et al. PADI6 regulates trophoblast cell migration-invasion through the hippo/YAP1 pathway in hydatidiform moles[J]. J Inflamm Res, 2021, 14: 3489-3500. doi: 10.2147/JIR.S313422
    [20] Chen L, Dai F, Huang Y, et al. Mechanisms of YAP1-mediated trophoblast ferroptosis in recurrent pregnancy loss[J]. J Assist Reprod Genet, 2024, 41(6): 1669-1685. doi: 10.1007/s10815-024-03096-8
    [21] Basak T, Ain R. Molecular regulation of trophoblast stem cell self-renewal and giant cell differentiation by the Hippo components YAP and LATS1[J]. Stem Cell Res Ther, 2022, 13(1): 189. doi: 10.1186/s13287-022-02844-w
    [22] Du X, Liu H, Shi J, et al. The PD-1/PD-L1 signaling pathway regulates decidual macrophage polarization and may participate in preeclampsia[J]. J Reprod Immunol, 2024, 164: 104258. doi: 10.1016/j.jri.2024.104258
  • [1] 杨明, 吕小星, 徐顺利.  TP53通过MMP1信号通路促进NIH-3T3焦亡并抑制细胞侵袭及迁移, 昆明医科大学学报. doi: 10.12259/j.issn.2095-610X.S20250607
    [2] 马志宇, 郑杰.  RBBP7通过Hippo信号通路促进食管癌的恶性进展和放射抵抗性, 昆明医科大学学报. doi: 10.12259/j.issn.2095-610X.S20251109
    [3] 严怡然, 沈成万, 尚香玉, 冯婵, 李金秋, 阿仙姑·哈斯木.  高良姜素通过影响Hippo/YAP通路抑制宫颈癌Hela细胞迁移和侵袭, 昆明医科大学学报. doi: 10.12259/j.issn.2095-610X.S20250105
    [4] 邓勇军, 陈倩, 邹建彬, 宫政, 刘焕鹏.  ZIC1基因过表达激活P53信号通路抑制胸膜间皮瘤细胞增殖, 昆明医科大学学报. doi: 10.12259/j.issn.2095-610X.S20240405
    [5] 洪超, 向旭东, 李盈甫, 曹杨, 陈雪雅, 李帅, 邢安灏, 林牧, 马千里.  ERK1/2信号通路基因3'UTR多态性与非小细胞肺癌的相关性, 昆明医科大学学报. doi: 10.12259/j.issn.2095-610X.S20240302
    [6] 闫兰竹, 乔顺义, 张艳丽, 赵二强, 杨虎, 林静, 付海艳.  免疫球蛋白在肝癌TACE治疗过程中的变化及预测疗效的价值, 昆明医科大学学报. doi: 10.12259/j.issn.2095-610X.S20240418
    [7] 姜右川, 余妍, 赵国, 李世存, 丁鹏.  过表达三结构域蛋白48调控p-ERK1/2抑制胶质瘤生长的作用机制, 昆明医科大学学报. doi: 10.12259/j.issn.2095-610X.S20240505
    [8] 付怡丹, 陈文婷, 苏晓杨, 赵燕, 兰丹凤, 杨秋萍.  Mertk介导NF-κb通路影响雪旺细胞炎症反应的作用, 昆明医科大学学报. doi: 10.12259/j.issn.2095-610X.S20231203
    [9] 马诗淇, 丁毅, 李敏, 王梦慈, 张思宇, 冯树梅.  LINC00341通过MAPK通路抑制肺腺癌细胞增殖, 昆明医科大学学报. doi: 10.12259/j.issn.2095-610X.S20230403
    [10] 徐彤, 马岩团进, 张宇航, 何秋月, 黄薇, 吕梦欣, 唐健, 何建萍, 蒋国庆, 钱源.  不同浓度维生素D 刺激下体外滋养细胞的二代测序研究, 昆明医科大学学报. doi: 10.12259/j.issn.2095-610X.S20221021
    [11] 杨雪松, 叶建州, 罗光云, 李柏橙, 甘宁.  健脾养血祛风方对树突状细胞TLRs/MyD88/NF-kB信号通路的干预机制, 昆明医科大学学报.
    [12] 郭一俨, 李改赢, 徐丹, 汤諹.  Hedgehog信号通路与基底细胞癌的研究进展, 昆明医科大学学报.
    [13] 龙瑞清, 刘卓慧, 张帆, 李书聆, 余咏梅, 阮标.  绿脓假单胞菌感染中耳上皮细胞可以激活TGF-β1 Smad信号通路, 昆明医科大学学报.
    [14] 杨蓉, 杨莹.  巨噬细胞中oxLDL对TLR4-Src信号通路激活的调控, 昆明医科大学学报.
    [15] 侯峰强, 董山潮, 雷喜锋, 张伟.  紫杉醇对人胆管癌QBC939细胞wnt/β-catenin信号通路基因和蛋白表达的影响, 昆明医科大学学报.
    [16] 李定彪.  阻断Wnt-1信号通路对云南肺癌细胞株的影响, 昆明医科大学学报.
    [17] 许静.  宫颈长度测量对先兆早产孕妇分娩时间的预测分析, 昆明医科大学学报.
    [18] 胡江天.  机械力作用下细胞骨架及相关信号传导通路应答机制, 昆明医科大学学报.
    [19] 王娜.  集束化护理对先兆流产患者生活质量及心理状态的影响, 昆明医科大学学报.
    [20] 胡万芹.  血清Th1/Th2细胞因子联合β-HCG预测先兆流产结局的价值, 昆明医科大学学报.
  • 加载中
图(5)
计量
  • 文章访问数:  90
  • HTML全文浏览量:  83
  • PDF下载量:  7
  • 被引次数: 0
出版历程
  • 收稿日期:  2025-03-28
  • 网络出版日期:  2025-11-02
  • 刊出日期:  2025-11-28

目录

    /

    返回文章
    返回