最新录用
最新录用栏目展示本刊经同行评议确定正式录用的文章,这些文章目前处在编校过程,尚未确定卷期及页码,但可以根据DOI进行引用。
       		
                    显示方式:
	    			
		    		
		    		
    			
	    	
					        	, 最新更新时间 
								
					        
								摘要: 
								   目的    探究血清信号传导子及转录激活子3(signal transducer and activator of transcription 3,STAT3)、组蛋白去乙酰化酶2(histone deacetylase 2,HDAC2)、内皮发育调节基因-1(developmental endothelial locus-1,Del-1)水平在呼吸道合胞病毒感染性肺炎(respiratory syncytial virus pneumonia,RSVP)患儿病情及预后评估中的应用。    方法    选取佳木斯市中心医院2023年11月至2025年3月收治的109例RSVP患儿纳入RSVP组,根据病情将RSVP患儿分为低危组(31例)、中危组(42例)、高危组(36例)。根据治疗7 d后的预后情况,分为良好组(78例)、不良组(31例)。另选择同期在该院体检的109例健康儿童作为对照(NC组)。ELISA法检测血清STAT3、HDAC2、Del-1水平;Pearson相关分析血清STAT3、HDAC2、Del-1水平与肺功能指标的相关性;多因素Logistic回归分析影响RSVP患儿预后的因素;ROC曲线分析血清STAT3、HDAC2、Del-1水平对RSVP患儿预后的预测价值。    结果    与NC组相比,RSVP组血清STAT3、HDAC2水平升高,血清Del-1水平降低(P < 0.05);低危组、中危组、高危组血清STAT3、HDAC2水平依次升高,达峰时间比(time to peak tidal expiratory flow to total expiratory time ratio,TPTEF/TE)、达峰容积比(volume to peak expiratory flow to total expired volume ratio,VPEF/VE)、血清Del-1水平依次降低(P < 0.05);TPTEF/TE、VPEF/VE与血清STAT3、HDAC2水平呈显著负相关,与Del-1水平呈显著正相关(P < 0.05);与良好组相比,不良组初始血氧饱和度、血清Del-1水平降低,血清STAT3、HDAC2水平升高(P < 0.05);STAT3、HDAC2高表达是影响RSVP患儿预后的独立危险因素,Del-1高表达是独立保护因素(P < 0.05)。血清STAT3、HDAC2、Del-1水平单独预测RSVP患儿预后的AUC分别为0.824、0.818、0.842,联合预测的AUC为0.947,优于单独预测(ZSTAT3-三者联合 = 2.436、ZHDAC2-三者联合 = 2.570、ZDel-1-三者联合 = 2.611,P均 < 0.05)。    结论    RSVP患儿血清中STAT3、HDAC2表达上调,Del-1表达下调,三者与病情及肺功能指标密切相关,是影响RSVP患儿预后的重要因素,联合检测对预后评估有较高效能。 
					        
			        
					        
					        
						  
					    
					        	, 最新更新时间 
								
					        
								摘要: 
急性冠脉综合征(acute coronary syndromes,ACS)是冠状动脉粥样硬化进程中,不稳定的粥样硬化斑块破裂或糜烂继发新鲜血栓形成所导致的心脏急性缺血综合征。近年来,基于凝血-炎症通路的生物标志物,如血浆D-二聚体/纤维蛋白原比值(D-dimer/fibrinogen ratio,DFR)、纤维蛋白原/白蛋白比值(fibrinogen/albumin ratio,FAR),因其与斑块稳定性、血栓负荷及微血管功能障碍密切相关,成为预测冠脉病变严重程度的研究热点。系统综述了DFR、FAR在ACS患者冠脉病变评估中的机制及临床应用价值,指出DFR、FAR在评估ACS患者的冠脉病变程度,以及为后续制定合理的治疗方案和改善预后等方面的重要意义。
			        
					        急性冠脉综合征(acute coronary syndromes,ACS)是冠状动脉粥样硬化进程中,不稳定的粥样硬化斑块破裂或糜烂继发新鲜血栓形成所导致的心脏急性缺血综合征。近年来,基于凝血-炎症通路的生物标志物,如血浆D-二聚体/纤维蛋白原比值(D-dimer/fibrinogen ratio,DFR)、纤维蛋白原/白蛋白比值(fibrinogen/albumin ratio,FAR),因其与斑块稳定性、血栓负荷及微血管功能障碍密切相关,成为预测冠脉病变严重程度的研究热点。系统综述了DFR、FAR在ACS患者冠脉病变评估中的机制及临床应用价值,指出DFR、FAR在评估ACS患者的冠脉病变程度,以及为后续制定合理的治疗方案和改善预后等方面的重要意义。
					        	, 最新更新时间 
								
					        
								摘要: 
								   目的   探讨帕金森病(Parkinson's disease,PD)患者血清微小RNA-21(miR-21)和微小RNA-23a(miR-23a)的表达水平及其与认知功能和炎症反应的关系。    方法   选取2019年12月-2022年1月河北北方学院附属第二医院收治的PD患者120例及同期健康体检者115例为对照。采用实时荧光定量PCR检测血清miR-21、miR-23a表达,ELISA法测定血清IL-6、CRP、TNF-α水平。依据简易精神状态量表(MMSE)将PD患者分为认知功能障碍组(MMSE<26,n = 72)和认知正常组(MMSE≥26,n = 48)。比较两组一般资料及相关指标水平,采用Spearman分析miR-21、miR-23a与MMSE的相关性,多因素Logistic回归分析认知功能障碍的影响因素,并以ROC曲线评估miR-21、miR-23a预测价值。    结果   与对照组相比,PD组血清miR-21、miR-23a、IL-6、CRP、TNF-α水平均显著升高(P < 0.01)。认知功能障碍组的miR-21、miR-23a、炎症因子水平均高于认知正常组(P < 0.01)。相关分析显示,miR-21、miR-23a与MMSE评分呈显著负相关(r=-0.472、-0.514,P < 0.001),与IL-6、CRP、TNF-α水平均呈正相关(P < 0.001)。多因素Logistic回归分析表明,miR-21、miR-23a高表达及UPDRS评分升高为PD患者认知功能障碍的独立危险因素(P < 0.05)。ROC曲线分析显示,miR-21与miR-23a联合预测认知功能障碍的AUC显著高于单一指标(P < 0.05)。    结论   PD患者血清miR-21和miR-23a表达上调,与认知功能和炎症反应相关,联合检测可较好预测认知功能障碍。 
					        
			        
					        
					        	, 最新更新时间 
								
					        
								摘要: 
								   目的   探索孕妇阴道微生态异常与炎症因子水平对妊娠结局的预测价值。    方法   采用前瞻性队列分析衡水市妇幼保健院2022年12月至2023年12月妇产科接受孕检的400例妊娠晚期女性临床资料。采集产妇阴道分泌物,并接受阴道微生态检测,采用酶联免疫法检测高敏C反应蛋白(high-sensitivity C-reactive protein,hs-CRP)、降钙素原(procalcitonin,PCT)以及白细胞介素-6(interleukin-6,IL-6)水平。追踪阴道微生态检测结果及孕妇妊娠结局,根据阴道微生态结果分为观察组(微生态失衡,n = 200例)、对照组(微生态正常,n = 200例);根据妊娠结局分为良好组(n = 316例)、不良组(n = 84例)。对比观察组、对照组基线资料及不良妊娠结局;对比妊娠结局良好组、不良组临床特征;采用Logistic回归分析不良妊娠结局影响因素;采用受试者工作特征曲线(receiver operating characteristic curve analysis,ROC)分析阴道微生态与炎症因子水平对不良妊娠结局的预测效能。    结果   观察组hs-CRP、PCT、IL-6水平、不良妊娠结局(胎膜早破、早产、绒毛膜羊膜炎、新生儿感染)及总发生均高于对照组(P < 0.05)。妊娠结局不良组hs-CRP、PCT、IL-6水平、阴道菌群密集度I、IV、多样性I、IV、优势菌为非革兰阳性杆菌、念珠菌阳性、阴道pH≥4.5占比均高于良好组(P < 0.05)。Logistic回归分析显示,hs-CRP、PCT、IL-6水平、阴道菌群密集度及多样性I、IV级、优势菌为非革兰阳性杆菌、念珠菌阳性、阴道pH≥4.5均为不良妊娠结局危险因素(OR > 1,P < 0.05)。ROC曲线结果显示,预测价值曲线下面积(area under the curve,AUC)为0.914(0.856~0.937)。    结论   阴道微生态失衡与炎症因子构建预测不良妊娠结局价值较高。 
					        
			        
					        
					        	, 最新更新时间 
								
					        
								摘要: 
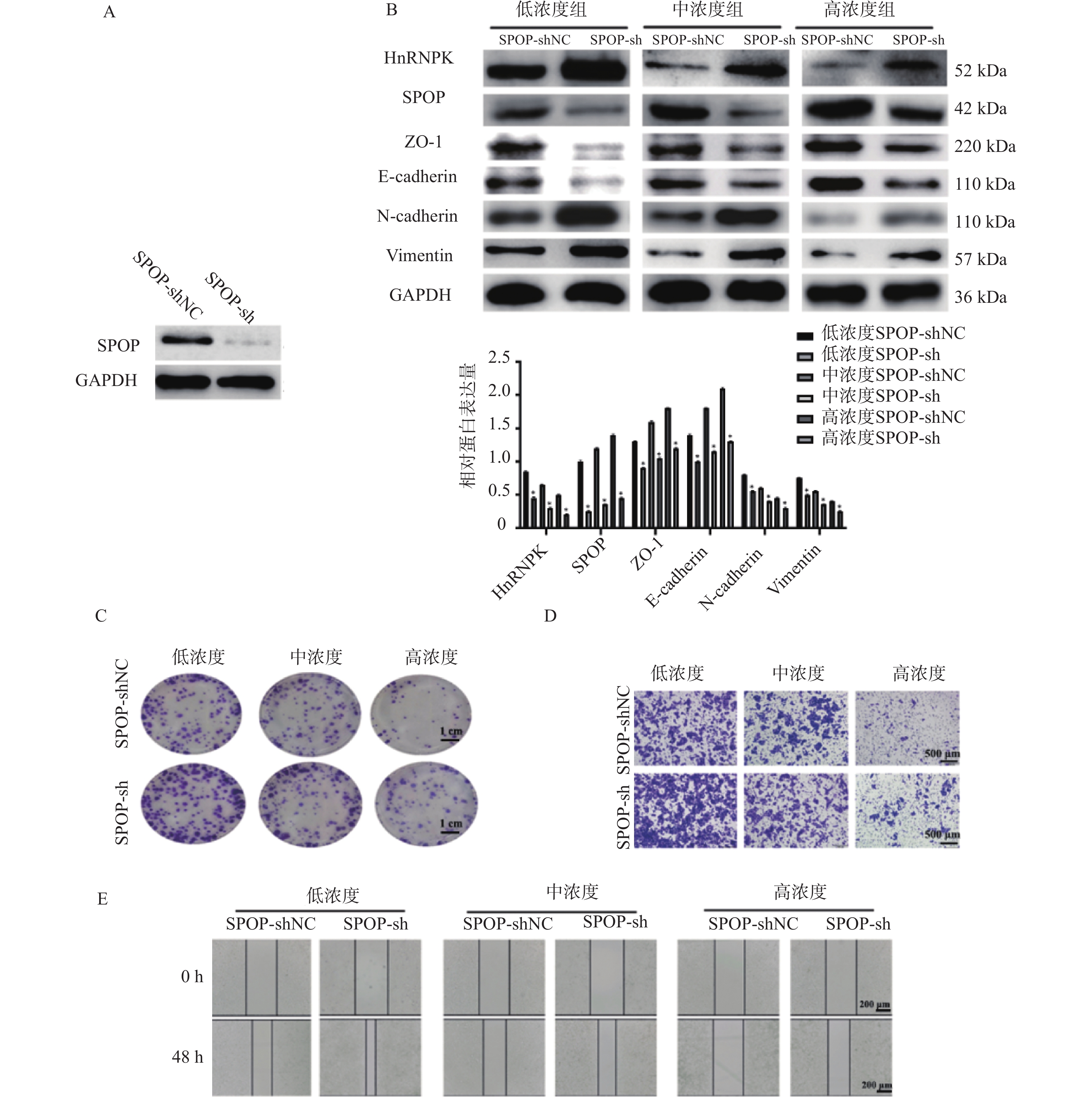
								  目的  基于斑点型POZ蛋白(speckle-type POZ protein,SPOP)/核内不均一核糖核蛋白K(HnRNPK)通路探讨双氢青蒿素(DHA)对前列腺癌细胞增殖和转移的影响。   方法  体外培养前列腺癌细胞系DU145并采用不同浓度DHA处理,根据DHA浓度将细胞分组为空白组(0 μmol/L)、低浓度组(10 μmol/L)、中浓度组(50 μmol/L)、高浓度组(100 μmol/L)。通过克隆形成实验、划痕实验、Transwell实验分别观察不同浓度DHA作用下DU145细胞增殖、迁移、侵袭活性变化,Western blot检测SPOP、HnRNPK、波形蛋白(Vimentin)、神经型钙黏蛋白(N-cadherin)、上皮型钙黏蛋白(E-cadherin)、紧密连接蛋白1(ZO-1)表达水平。对DU145细胞进行SPOP表达敲低处理(SPOP-shNC-DU145,SPOP-sh-DU145),分别给予前述低浓度组、中浓度组、高浓度组干预条件进行回复实验。将敲低SPOP细胞注射到小鼠体内建立异种移植小鼠模型,同时灌胃给药DHA低浓度(2.5 mg/kg)、中浓度(5 mg/kg)、高浓度(10 mg/kg)。   结果  与空白组相比,低浓度组、中浓度组、高浓度组DU145细胞增殖、迁移和侵袭活性均受到抑制(P < 0.05),且细胞内HnRNPK、Vimentin、N-cadherin表达水平降低,SPOP、E-cadherin、ZO-1表达水平升高(P < 0.05)。与SPOP-shNC-DU145细胞比较,SPOP-sh-DU145受到的DHA抑制作用减弱,细胞内HnRNPK、Vimentin、N-cadherin表达水平升高,E-cadherin、ZO-1表达水平降低(P < 0.05)。   结论  DHA可以靶向诱导SPOP表达升高,从而抑制DU145细胞增殖和转移。 
					        
			        
					        
					        
						  
					    
					        	, 最新更新时间 
								
					        
								摘要: 
								  目的  探讨T细胞免疫球蛋白结构域和粘蛋白结构域3(TIM-3)促进河马(Hippo)通路在子痫前期发病中的作用机制。   方法  将HTR-8/Svneo细胞分为对照组(Con)、重组人Tim-3蛋白(Tim-3 Fc)组、YAP1抑制剂组CA3组和Tim-3 Fc+CA3组。分别通过5-乙炔基-2′-脱氧尿苷(EdU)分析细胞的增殖能力,Transwell分析评估细胞的侵袭和迁移能力,末端脱氧核苷酸转移酶dUTP缺口末端标记(TUNEL)分析细胞凋亡。通过Western blot检测HTR-8/SVneo细胞中TIM-3、Hippo通路蛋白表达。   结果  与Con组相比,TIM-3 Fc组HTR-8/SVneo滋养层细胞中TIM-3、YAP1、TAZ蛋白表达上调(P < 0.05)。与TIM-3 Fc组相比,TIM-3 Fc+CA3组滋养层细胞中YAP1、TAZ蛋白表达下调(P < 0.05)。与Con组相比,TIM-3 Fc组滋养层细胞中EdU阳性细胞率增加(P < 0.05)。与TIM-3 Fc组相比,TIM-3 Fc+CA3组HTR-8/SVneo滋养层细胞中EdU阳性细胞率、凋亡细胞数降低(P < 0.05)。与Con组相比,TIM-3 Fc组滋养层细胞的迁移、侵袭细胞数增加(P < 0.05)。与TIM-3 Fc组相比,TIM-3 Fc+CA3组滋养层细胞的迁移、侵袭细胞数降低(P < 0.05)。   结论  Tim-3通过与滋养层细胞的YAP1相互作用激活Hippo通路,进而促进细胞的增殖、侵袭和迁移能力。 
					        
			        
					        
					        
						  
					    
					        	, 最新更新时间 
								
					        
								摘要: 
								  目的  探讨慢性阻塞性肺疾病急性加重期(AECOPD)患者并发呼吸道合胞病毒(RSV)感染的影响因素及与血清热休克蛋白70(HSP70)、Krüppel样因子5(KLF5)、巨噬细胞炎症蛋白-2(MIP-2)水平的相关性。   方法  前瞻性纳入195例AECOPD患者,根据RSV感染状态分为感染组(n = 95)与未感染组(n = 100),根据感染组患者病情严重程度分为轻、中、重度组(31例、35例、29例),根据预后情况分为预后不良组(51例)和预后良好组(44例)。ELISA法检测各组血清HSP70、KLF5、MIP-2水平,并分析其与相关临床指标的相关性;多因素Cox回归分析AECOPD患者并发RSV感染的风险因素;相对危险度分析高、低水平HSP70、KLF5、MIP-2对AECOPD合并RSV感染患者预后的影响;Kaplan-Meier生存曲线分析患者生存情况;绘制受试者工作特征曲线(ROC)分析血清HSP70、KLF5、MIP-2水平对AECOPD合并RSV感染患者预后预测价值。   结果  感染组吸烟史、呼吸衰竭人数占比及1年内加重次数、CRP、HSP70、KLF5、MIP-2水平显著高于未感染组(P < 0.05),而FEV1% pred、接种疫苗人数占比显著低于未感染组(P < 0.05)。血清HSP70、KLF5、MIP-2分别与呼吸衰竭、1年内加重次数及CRP水平均呈正相关(P < 0.05),与FEV1% pred呈负相关(P < 0.05)。呼吸衰竭(HR = 2.118,95%CI:1.042~4.306)、1年内加重次数 ≥ 3次(HR = 2.475,95%CI:1.208~5.071)及低FEV1% pred(HR = 0.620,95%CI:0.404~0.952)和高CRP(HR = 2.301,95%CI:1.219~4.342)、HSP70(HR = 2.221,95%CI:1.203~4.102)、KLF5(HR = 2.600,95%CI:1.173~5.762)、MIP-2(HR = 2.291,95%CI:1.221~4.298)水平是AECOPD患者并发RSV感染的危险因素(P < 0.05)。重度组血清HSP70、KLF5、MIP-2水平显著高于轻中度组(P < 0.05);与轻度组相比,中度组血清HSP70、KLF5、MIP-2水平显著升高(P < 0.05)。相较于预后良好组,预后不良组血清HSP70、KLF5、MIP-2水平显著升高(P < 0.05)。高水平HSP70、KLF5、MIP-2患者预后不良风险分别是低水平HSP70、KLF5、MIP-2患者的2.431倍(95%CI:1.576~3.748)、2.054倍(95%CI:1.331~3.168)、2.415倍(95%CI:1.609~3.625)(P < 0.05)。HSP70、KLF5、MIP-2高水平患者的28天无进展生存率均显著低于低水平患者(Log-rank χ2 = 22.719、12.806、23.457,P < 0.001)。HSP70、KLF5、MIP-2单独预测预后的曲线下面积(AUC)分别为0.812、0.820、0.814,三者联合预测的AUC显著提高至0.922,显著优于单项指标预测(Z联合-HSP70 = 2.762、P = 0.006,Z联合-KLF5 = 2.467、P = 0.014,Z联合-MIP-2 = 2.444,P = 0.015)。   结论  呼吸衰竭、1年内AECOPD加重次数 ≥ 3次、低FEV1% pred、高CRP水平以及血清HSP70、KLF5、MIP-2高水平是AECOPD患者并发RSV感染的危险因素;血清HSP70、KLF5、MIP-2水平与AECOPD合并RSV感染患者病情严重程度及预后密切相关,三者联合检测对患者预后具有较高的关联预测价值,有助于临床早期评估病情、制定干预策略。 
					        
			        
					        
					        
						  
					    
					        	, 最新更新时间 
								
					        
								摘要: 
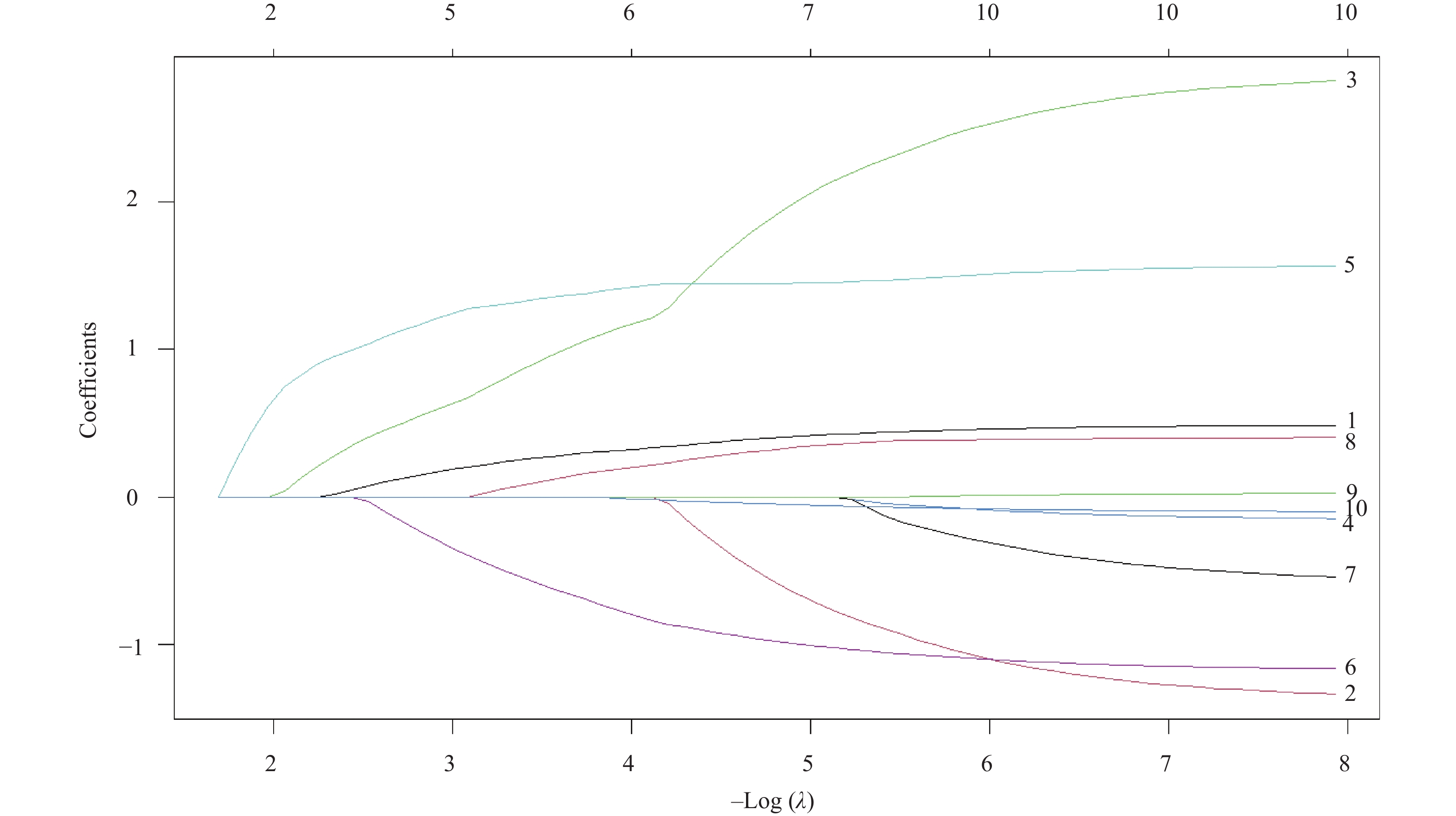
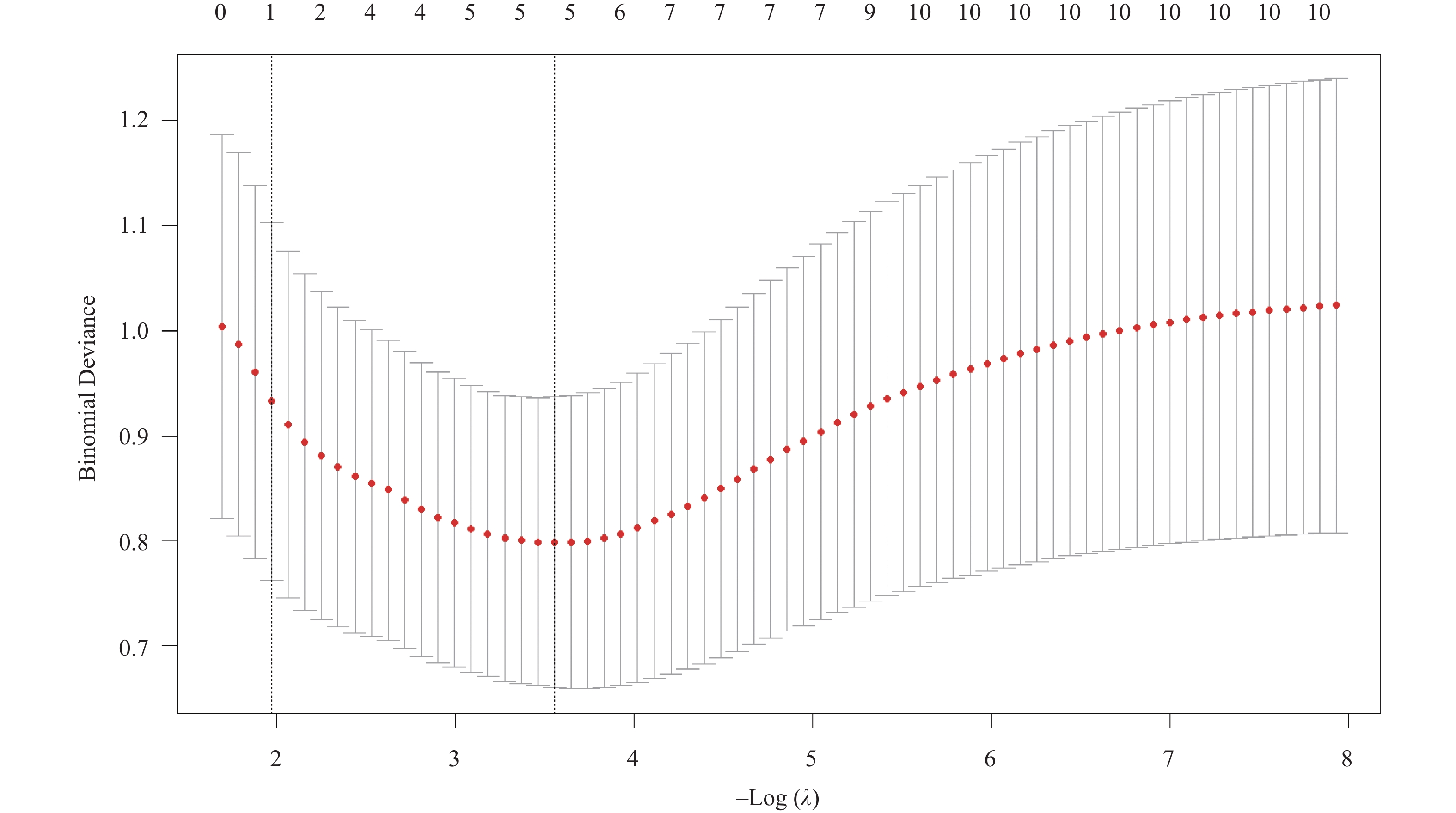
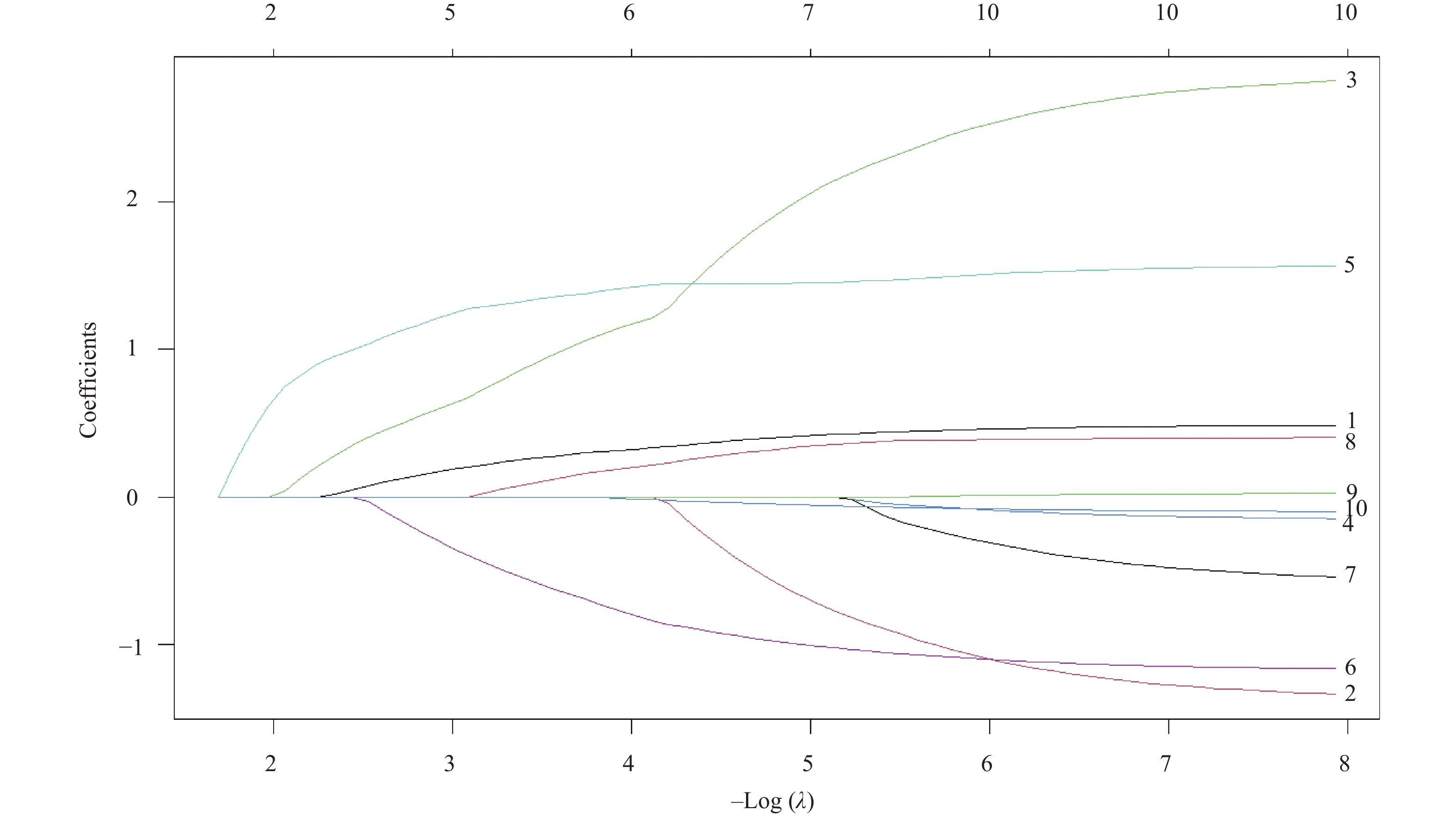
								  目的  分析影响骨肉瘤患者复发的关键临床影响因素,构建并验证一个基于Nomogram的复发风险预测模型。   方法  回顾性收集2013-2022年在云南省肿瘤医院收治的469例患者临床资料,运用R软件(V4.3.2)进行统计学分析。通过单因素分析和LASSO回归分析初步筛选潜在影响因素,通过多因素Logistic回归分析影响骨肉瘤复发的独立预测因子。基于筛选出的独立影响因素,构建复发风险的列线图(Nomogram)预测模型。采用受试者工作特征曲线(ROC)下面积(AUC)评估模型的区分度。   结果  全队列中,68例患者出现复发,复发率为14.50%。原发病灶位置(胫骨OR = 0.297和其他骨OR = 3.294)、活检方式穿刺(OR = 0.461)、发生肺部转移(OR = 11.873)、高淋巴细胞数目(OR = 0.450)为复发的独立预测因素。胫骨的复发风险低于股骨(P = 0.009),其他骨的复发风险高于股骨(P = 0.008);开放活检患者的复发风险高于穿刺活检患者(P = 0.033);发生肺转移患者的复发风险高于非肺转移患者(P < 0.001);淋巴细胞数越高复发风险越低(P = 0.001)。模型验证的ROC曲线下面积为0.842(95%CI:0.806~0.875),表明模型具有较好的判别能力。   结论  本研究成功构建并验证了一个整合关键临床因素的骨肉瘤复发风险Nomogram预测模型,该模型展现出较好的区分度,能精准、量化地评估个体患者的复发风险。 
					        
			        
					        
					        
						  
					    
					        	, 最新更新时间 
								
					        
								摘要: 
								  目的   整合时机理论(timing it righ ,TIR)与I期心脏康复(phase icardiac rehabilitation ,CR)策略,构建经导管主动脉瓣置换术(transcatheter aortic valve replacement,TAVR)术后分阶段、个体化康复方案,并验证其临床效果。   方法   采用类实验性研究设计,选取2023年1月至2024年12月昆明市延安医院收治的128例TAVR患者为研究对象,按随机数字表法分为干预组(n = 64)和对照组(n = 64)。对照组接受常规护理,干预组在常规护理基础上实施基于TIR理论的Ⅰ期心脏康复护理(分为诊断期、围术期、出院准备期三阶段进行干预)。比较两组患者干预前后的左室射血分数(left ventricular ejection fraction LVEF)、六分钟步行试验((6-minutewalk test,6MWT)、主要心脑血管事件(major adverse cardiovascular and cerebmvascular events,MACCE)发生率及《中国心血管病人生活质量评定问卷》(China questionnaire of quality of life in patients with cardiovascular diseases,CQQC)各维度得分与患者满意度。   结果   干预后,干预组出院时及术后3个月的LVEF、6MWT均显著高于对照组(P < 0.05)。干预组MACCE发生率(4.84%)显著低于对照组(13.33%),CQQC各维度评分及患者满意度均显著优于对照组(P < 0.05)。干预组ICU停留时间及总住院时间显著短于对照组(P < 0.05)。   结论   基于时机理论的Ⅰ期心脏康复护理能有效改善TAVR患者的心功能与运动耐力,降低MACCE风险,提升生活质量和护理满意度,促进患者康复,值得临床推广应用。 
					        
			        
					        
						  
					    
					        	, 最新更新时间 
								
					        
								摘要: 
								  目的   分析不同临床特征痛风性关节炎(GA)患者血清趋化因子5(CXCL5)、Toll样受体4(TLR4)、基质金属蛋白酶-3(MMP-3)水平与关节破坏程度、血尿酸(SUA)水平的相关性及其重度GA预测价值。   方法   选择2023年6月-2025年6月期间于西安市人民医院确诊的212例GA患者(GA组)展开研究,再纳入212例体检健康者(对照组)与GA组进行对照,受试者工作特征(ROC)曲线进行预测价值分析;Pearson法进行相关性分析。   结果   GA组CXCL5、TLR4、MMP-3水平均高于对照组(P < 0.05)。不同临床分期、受累关节、痛风石、病程及年发作频率的GA患者血清CXCL5、TLR4、MMP-3表达水平比较差异有统计学意义(P < 0.05)。重度GA组CXCL5、TLR4、MMP-3水平均高于轻度GA组(P < 0.05)。当血清CXCL5、TLR4、MMP-3分别水平>612.56 pg/mL、11.15 ng/mL、12.06 ng/mL时,GA患者重度的风险更高。CXCL5、TLR4、MMP-3联合对重度GA预测的曲线下面积(AUC)为0.963。与低表达者相比,CXCL5、TLR4、MMP-3高表达者重度GA的风险分别增高2.758、2.184、2.227倍。CXCL5、TLR4、MMP-3是病情的影响因素(P < 0.05)。与低SUA组相比,高SUA组血清CXCL5、TLR4、MMP-3水平均更高(P < 0.05)。   结论   GA患者血清CXCL5、TLR4、MMP-3高表达,且与GA患者临床特征、关节破坏程度及SUA水平显著相关,临床价值较高。 
					        
			        
					        
					        
						  
					    
					        	, 最新更新时间 
								
					        
								摘要: 
								  目的   分析高危肺结节微波消融(microwave ablation,MWA)术前后血管生成素-2(angiopoietin-2,Ang-2)水平变化及其对术后复发的影响。   方法   纳入2019年12月至2021年12月贵州航天医院94例高危肺结节患者,分为复发组(n = 30)和未复发组(n = 64)。比较两组患者临床资料。通过Pearman相关性分析治疗前Ang-2水平与CT参数的关联。通过Logistic回归模型、限制性立方样条及阈值效应、受试者工作特征(receiver operating characteristic,ROC)曲线分析治疗前Ang-2水平与术后复发的关系。采用Kaplan-Meier生存曲线分析不同水平Ang-2患者总生存期差异。利用COX回归模型分析影响患者生存期的因素。   结果   与同组治疗前相比两组Ang-2水平均明显降低,差异有统计学意义(P < 0.05)。Pearman相关性分析显示,治疗前Ang-2与BF、BV、PS、MTT均呈正相关。Ang-2水平与术后复发存在独立相关性。ROC结果显示,治疗前Ang-2对术后复发具有一定的预测价值(曲线下面积为0.789)。限制性立方样条分析显示,治疗前Ang-2与术后复发呈非线性剂量-反应关系(P < 0.05)。阈值效应分析显示,Ang-2影响复发的拐点为1905.41  pg/mL。生存分析显示,Ang-2<1905.41  pg/mL组患者中位总生存期长于Ang-2≥1905.41  pg/mL组(P = 0.039)。且Ang-2≥1905.41  pg/mL是影响患者生存期的独立因素。   结论   高危肺结节患者微波消融术治疗后Ang-2水平明显降低,治疗前Ang-2对术后复发具有一定预测价值。 
					        
			        
					        
					        
						  
					    
					        	, 最新更新时间 
								
					        
								摘要: 
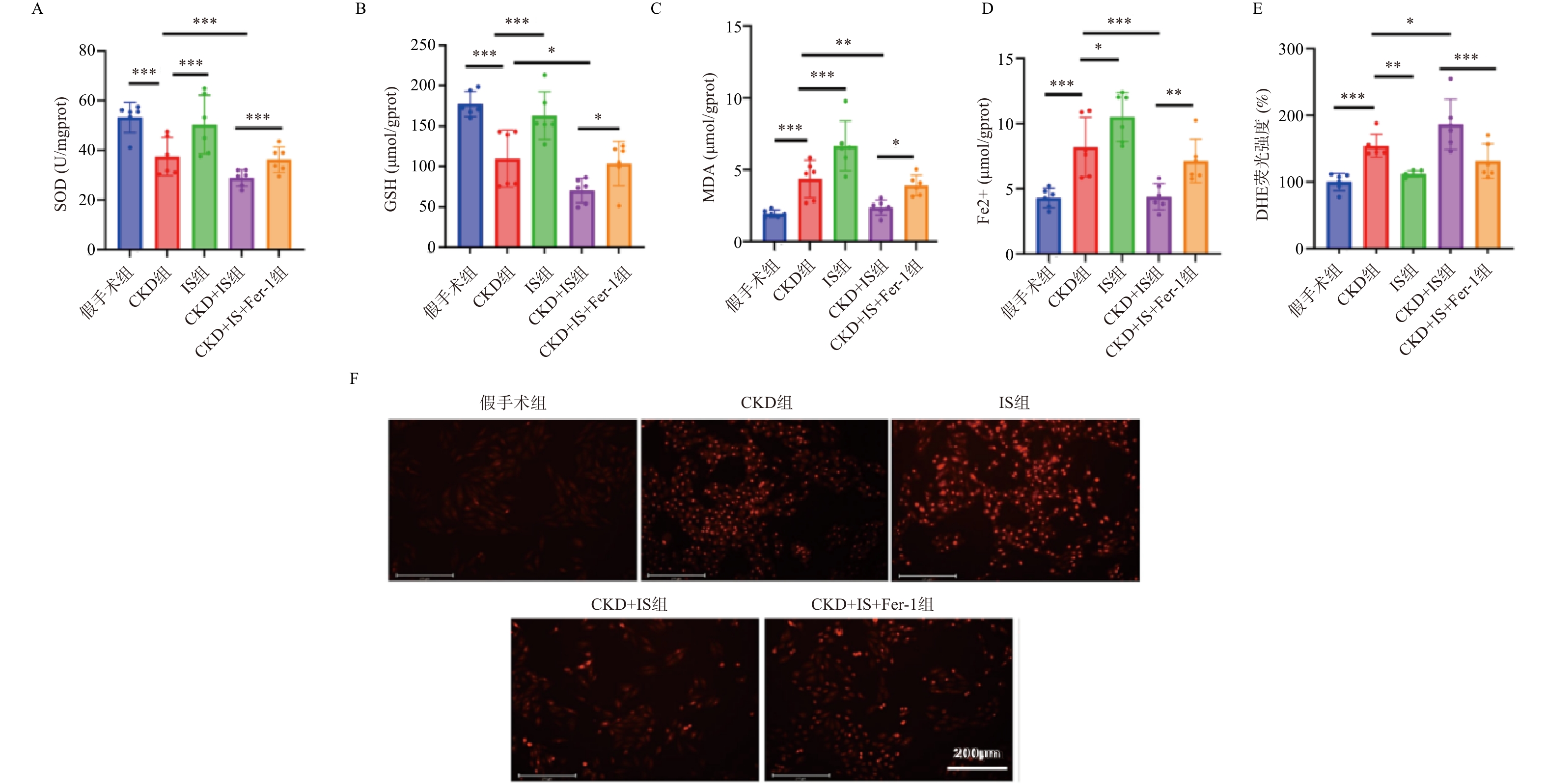
								  目的  探讨载脂蛋白E4(apolipoprotein E4,APOE4)调控脂蛋白受体相关蛋白1(lipoprotein receptor-related protein-1,LRP1)对β-淀粉样蛋白(amyloid β-protein,Aβ)25-35诱导的星形胶质细胞氧化应激和炎症反应的作用。   方法  在细胞中转染sh-NC、sh-APOE4、sh-LRP1、pcDNA-NC和pcDNA-LRP1,利用10 μM Aβ25-35诱导人星形胶质细胞24 h构建阿尔兹海默病(Alzheimer's disease,AD)细胞模型,经Western blot、DCFH-DA荧光探针和MDA、SOD和GSH检测试剂盒、TNF-α、IL-6和IL-1β酶联免疫吸附试剂盒探讨APOE4和LRP1对Aβ25-35诱导的星形胶质细胞氧化应激和炎症反应的作用。通过免疫共沉淀和Western blot实验检测APOE4与LRP1的蛋白-蛋白相互作用。   结果  Aβ25-35诱导上调APOE4表达(P < 0.01),促进星形胶质细胞中ROS(P < 0.001)、MDA(P < 0.001)和炎性细胞因子TNF-α、IL-6和IL-1β的水平(P < 0.001),抑制SOD、GSH和LRP1表达(P < 0.001)。敲降APOE4或过表达LRP1可抑制Aβ25-35诱导的细胞中ROS、氧化应激和炎性细胞因子(P < 0.05)。APOE4通过蛋白-蛋白相互作用负调控LRP1蛋白表达。同时敲降APOE4和LRP1组细胞中ROS、MDA和炎性细胞因子浓度高于仅敲降APOE4组(P < 0.05),抑制SOD和GSH浓度(P < 0.001)。   结论  敲降APOE4通过上调LRP1,抑制Aβ25-35诱导的星形胶质细胞的氧化应激和炎症反应。 
					        
			        
					        
					        
						  
					    
					        	, 最新更新时间 
								
					        
								摘要: 
								  目的  阐明德宏州人群地中海贫血基因的携带率与突变谱系分布特征,为该地区制定精准的地中海贫血防控策略提供科学依据。    方法  利用基因筛查与基因诊断技术对6946 例样本进行α-地中海贫血和β-地中海贫血筛查和诊断检测,统计分析人群地中海贫血基因携带情况。   结果  在6946 例样本中,检出地中海贫血基因阳性样本为1880例,阳性率为27.07%(1880 /6946 ),本研究共检出α-地中海贫血阳性样本1174 例,阳性率为16.90%(1174 /6946 ),在突变类型中,α3.7/αα为最主要的优势基因型;493例的阳性样本为β-地中海贫血,阳性率为7.10%(493/6946 ),在突变类型中,CD26为最主要的优势基因型;α-地中海贫血与β-地中海贫血携带差异性比较(P < 0.05),差异具有统计学意义。213例的阳性样本为α-地中海贫血复合β-地中海贫血,阳性率为3.07%(213/6946 ),207例中间型地中海贫血阳性样本,阳性率为2.98%(207/6946 ),在突变类型中,-α3.7/--SEA为最主要的优势基因型。    结论  德宏地区是地中海贫血携带高发地区,地中海贫血阳性率较高,基因突变类型以-α3.7/αα和CD26最为常见。 
					        
			        
					        
						  
					    
					        	, 最新更新时间 
								
					        
								摘要: 
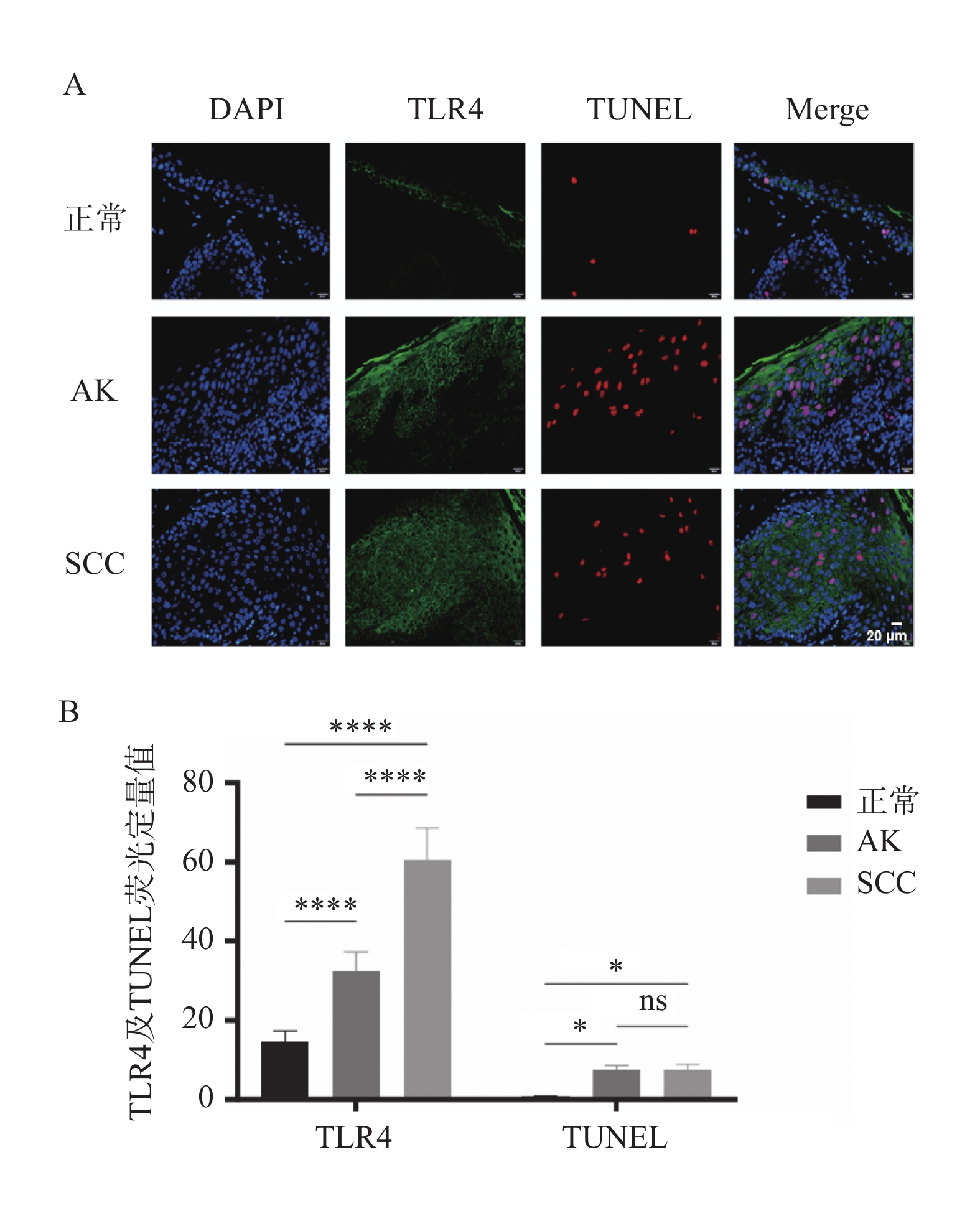
								  目的  探讨细胞焦亡相关TLR4信号通路是否影响光线性角化病(actinic keratosis,AK)向皮肤鳞状细胞癌(squamous cell carcinoma,SCC)恶性转化。   方法  收集昆明医科大学第一附属医院2020年8月-2021年8月AK、SCC患者病变组织样本各6例及健康受试者正常皮肤组织5例作为对照。采用定量PCR和Western blot检测TLR4信号通路相关因子TLR4、CPB1、NLRP3、IL-1β及IL-18的mRNA及蛋白表达水平;TLR4/TUNEL免疫荧光双染用于检测各组织中TLR4的表达及细胞焦亡水平。通过Western blot检测正常角质形成细胞系HaCaT及皮肤鳞状细胞癌细胞系A431、SCL-1中焦亡核心蛋白(pro-caspase-1、cleaved caspase-1/p20、GSDMD、cleaved N-terminal GSDMD)及TLR4的表达差异。    结果  定量PCR和Western blot结果显示,SCC组织中TLR4、CPB1、NLRP3、IL-1β及IL-18的mRNA及蛋白表达水平均显著高于AK和正常皮肤组织(P < 0.05)。TLR4/TUNEL免疫荧光双染结果显示,从正常皮肤到AK再到SCC,TLR4表达及细胞焦亡水平呈逐步升高趋势(P < 0.05)。此外,SCL-1细胞中pro-caspase-1、cleaved caspase-1/p20、cleaved N-terminal GSDMD及TLR4的表达升高(P < 0.05),而A431细胞中仅TLR4上调,其他焦亡核心蛋白较HaCaT细胞下降(P < 0.05)。    结论  TLR4信号通路在AK及SCC中高表达,可能促进AK向SCC的恶性转化。不同皮肤鳞癌细胞系中该通路的活化程度不同,提示TLR4介导的细胞焦亡可能在皮肤鳞癌的发生发展及其癌前病变恶变过程中发挥重要作用。 
					        
			        
					        
					        
						  
					    
					        	, 最新更新时间 
								
					        
								摘要: 
								  目的   探讨急性心肌梗死(AMI)患者血清中帕金森病蛋白7(Park7)、P2X7嘌呤能受体(P2X7R)的表达水平变化及其临床意义。   方法   招募2021年2月-2023年5月在承德市荣军优抚医院收治的AMI患者145例作为AMI组,根据Gensini评分评估冠脉病变严重程度,分为轻度组(≤30分,68例)、中度组(30~59分,42例)、重度组(≥60分,35例);同期招募在该院体检的健康志愿者120例作为对照组。ELISA法测定血清中Park7、P2X7R表达水平;Spearman法分析AMI患者血清Park7、P2X7R水平与Gensini评分的相关性;ROC曲线评价血清Park7、P2X7R对MACE发生的预测价值;绘制Kaplan-Meier曲线分析不同Park7和P2X7R表达患者的累积MACE发生率;Cox回归分析AMI患者发生MACE的影响因素。   结果   与对照组相比,AMI组TC、TG、LDL-C、IL-6、CTnI、CK-MB、BNP及血清P2X7R水平显著升高,血清HDL-C、Park7水平显著降低(P < 0.05),且不同严重程度患者血清P2X7R、Park7水平之间差异有统计学意义(P < 0.05)。AMI患者血清Park7与Gensini评分呈负相关(r = -0.497,P < 0.05),P2X7R水平与Gensini评分呈正相关(r = 0.441,P < 0.05)。MACE组患者血清Park7水平显著低于非MACE组,P2X7R水平显著高于非MACE组(P < 0.05)。血清Park7、P2X7R以及联合预测AMI患者发生MACE的AUC分别为0.851、0.820、0.905,联合预测效果更佳(Z二者联合-Park7=2.324、Z二者联合-P2X7R=2.538,P<0.05)。Park7低表达患者6个月累积MACE发生率(51.22%)低于Park7高表达患者(80.95%)(Log Rank χ2=12.178,P < 0.001);P2X7R低表达患者6个月累积MACE发生率(82.09%)高于P2X7R高表达患者(48.72%)(Log Rank χ2=20.233,P < 0.001)。CTnI、CK-MB、BNP、Park7、P2X7R是AMI患者发生MACE的影响因素(P < 0.05)。   结论   AMI患者血清Park7水平下调,P2X7R水平上调,与病情严重程度密切相关,二者联合对AMI患者发生MACE具有较高的预测价值。 
					        
			        
					        
					        
						  
					    
					        	, 最新更新时间 
								
					        
								摘要: 
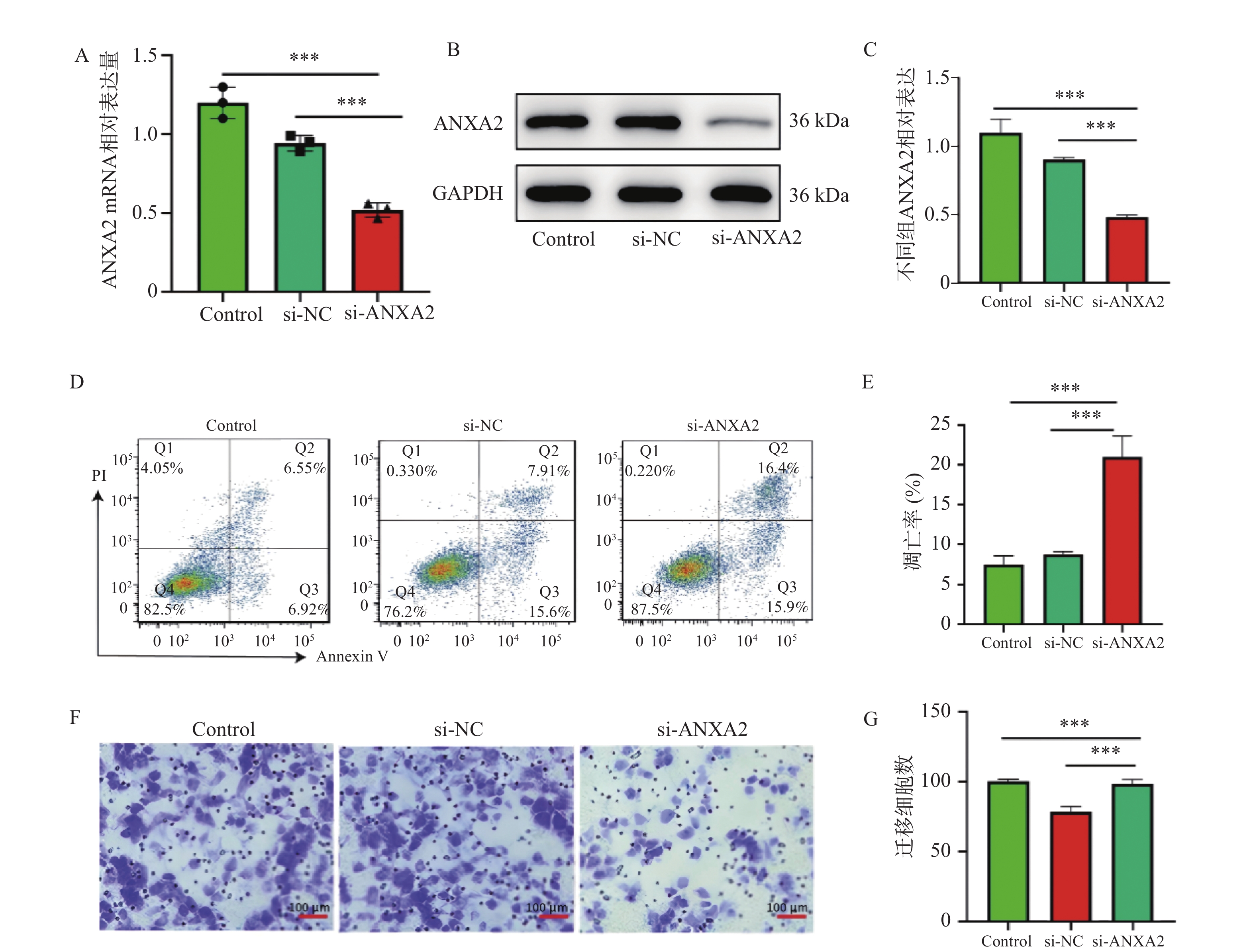
								  目的  探讨Hippo信号通路核心效应分子YAP1在肾损伤中调控下游效应分子ANXA2的分子机制。   方法  构建YAP1过表达的人肾小管上皮细胞(human proximaltubular epithelial cell line,HK-2)模型,采用免疫共沉淀(Co-IP)联合质谱分析技术筛选YAP1相互作用蛋白;通过siRNA干扰技术敲低ANXA2表达,采用Transwell实验检测细胞迁移能力,流式细胞术(Annexin V-FITC/PI双染法)检测细胞凋亡水平;通过双荧光素酶报告基因实验验证YAP1对ANXA2启动子转录活性的调控作用。   结果  Co-IP与质谱分析表明,YAP1过表达可显著富集ANXA2并形成稳定复合物(P < 0.01)。功能实验显示,ANXA2沉默后细胞早期与晚期凋亡率显著升高(P < 0.001),细胞迁移数明显减少(P < 0.01)。双荧光素酶报告系统证实YAP1可直接激活ANXA2启动子转录活性(P < 0.001)。   结论  YAP1通过直接结合ANXA2启动子并增强其转录,进而抑制肾小管上皮细胞凋亡并促进迁移。 
					        
			        
					        
					        
						  
					    
					        	, 最新更新时间 
								
					        
								摘要: 
								  目的  基于贝叶斯层次时空回归模型,定量评估云南省头颈部恶性肿瘤区域发病风险的时空变异特征,初步探讨该地区头颈部恶性肿瘤的流行病学特征及其空间分布规律。   方法  通过整合云南省第一人民医院2012年1月至2021年12月收治的9854 例头颈部恶性肿瘤患者的临床数据,创新性地融合人口年龄结构、职业分布及民族地理特征等多维度协变量,采用马尔可夫链蒙特卡洛(MCMC)算法进行参数估计,通过空间相对风险曲面识别高危聚集区。   结果  (1)人口学特征:男女比例1∶1.5(男性3938 例/女性5916 例),发病年龄谱广(1-95岁,中位年龄47岁),职业分布以农民(30.85%)、自由职业者(23.90%)和职员(11.71%)为主;(2)时空趋势:云南省头颈部恶性肿瘤报告病例数逐年增长,形成以昆明市、普洱市(RR>1.25)为核心的高风险双中心格局;(3)民族地理学特征:少数民族中患者人数前五的为:彝族、哈尼族、回族、白族、蒙古族等山地民族;(4)环境梯度效应:头颈部恶性肿瘤报告病例数随海拔升高呈下降趋势,但随纬度升高呈上升趋势。   结论  本研究初步揭示了云南省头颈部恶性肿瘤的流行病学特征,这些发现为云南省头颈部恶性肿瘤的精准防控提供了重要依据。 
					        
			        
					        
					        
						  
					    
					        	, 最新更新时间 
								
					        
								摘要: 
								  目的  探讨视网膜母细胞瘤结合蛋白7(retinoblastoma-binding protein 7, RBBP7)在食管癌中的表达及影响其进展的分子机制。    方法  收集2018年1月至2019年12月期间蚌埠医科大学附属皖北煤电集团总医院65例结食管癌根治术患者的肿瘤标本及相应的癌旁正常组织标本,通过免疫组化检测RBBP7在食管癌组织中的表达,并进行临床相关性分析。选取Eca109和Kyse510食管癌细胞株利用蛋白印迹实验检测RBBP7在食管癌细胞中的表达水平。通过转染技术将实验分为 Vector组、RBBP7组、NC组、si-RBBP7组。分别通过CCK8实验,克隆形成实验,Transwell小室实验,划痕实验,蛋白印迹实验,检测RBBP7对食管癌细胞的增殖、侵袭、迁移和放射抵抗的影响及机制。    结果   临床样本免疫组化及食管癌细胞株蛋白印迹实验结果显示,相较于正常癌旁组织,RBBP7在食管癌中高表达(P < 0.05),并且RBBP7高表达食管癌患者预后较差(P < 0.05)。在机制研究中,本课题组通过体外实验CCK-8及克隆形成实验发现过表达RBBP7促进食管癌细胞增殖(P < 0.05)。Transwel实验及划痕实验发现过表达RBBP7促进食管癌细胞侵袭、迁移及放射抵抗的发生(P < 0.05),反之则抑制食管癌细胞增殖、侵袭、迁移及放射抵抗(P < 0.05)。蛋白印迹实验探究机制,结果显示相较于Vector对照组,过表达RBBP7可能通过激活Hippo信号通路调节食管癌的恶性进展及放射抵抗发生(P < 0.05)。    结论  RBBP7通过Hippo信号通路促进食管癌的发展和放射抵抗性。 
					        
			        
					        
					        
						  
					     
		         
	         
  RSS
RSS Email
Email 
					      			 	 
					      			 	 
					      			 	 
					      			 	 
					      			 	 
					      			 	 
					      			 	 
					      			 	 
					      			 	 
					      			 	 
					      			 	 
					      			 	 
					      			 	 
					      			 	 
					      			 	 
					      			 	 
					      			 	