留言板

尊敬的读者、作者、审稿人, 关于本刊的投稿、审稿、编辑和出版的任何问题, 您可以本页添加留言。我们将尽快给您答复。谢谢您的支持!

姓名
邮箱
手机号码
标题
留言内容
验证码

当期目录

2026年 第47卷  第4期

专家论坛
角鲨烯环氧化酶作为乳腺癌治疗潜在靶点的研究进展
张宁鑫, 李莉, 刘珊, 聂建云
2026, 47(4): 1-11. doi: 10.12259/j.issn.2095-610X.S20260401
摘要(271) HTML(108) PDF (77)
摘要:
乳腺癌是女性最常见的恶性肿瘤,治疗耐药现象的存在严重影响患者的预后水平,是临床治疗过程中亟待解决的关键问题。角鲨烯环氧化酶(squalene epoxidase, SQLE)作为胆固醇合成通路中的关键限速酶,以癌基因形式异常表达于约67%的乳腺癌组织中,其高表达状态与肿瘤分级、HER2阳性表型及患者不良预后密切相关,尤其在ER+型乳腺癌中,SQLE高表达与内分泌治疗耐药之间存在显著的相关性。SQLE主要通过多种分子机制推动乳腺癌进展及多药耐药的发生,具体包括激活PI3K/AKT信号通路、抑制肿瘤细胞铁死亡过程、重塑肿瘤免疫抑制微环境等。目前研究发现,SQLE抑制剂(如NB-598)及特比萘芬均具有明确的抗肿瘤活性,且二者与靶向治疗或免疫治疗联合应用时,可呈现出协同增效的潜在价值。尽管SQLE已被证实是乳腺癌预后评估及治疗干预的重要潜在靶点,但目前其临床转化应用仍面临诸多挑战,主要包括药物毒性、乳腺癌不同亚型间的疗效差异及缺乏精准的疗效预测标志物等。因此,未来研究需聚焦高选择性SQLE靶向药物研发、联合治疗方案优化及基于SQLE表达的精准患者分层体系建立,为其临床转化应用提供支撑。
基础医学
三芪口服液对糖尿病肾病大鼠糖酵解、肾脏细胞凋亡及Keap1-Nrf2 信号通路的影响
李文超, 李雪, 林珊珊, 马昀, 康国瑞, 陈烨
2026, 47(4): 12-18. doi: 10.12259/j.issn.2095-610X.S20260402
摘要(764) HTML(367) PDF (127)
摘要:
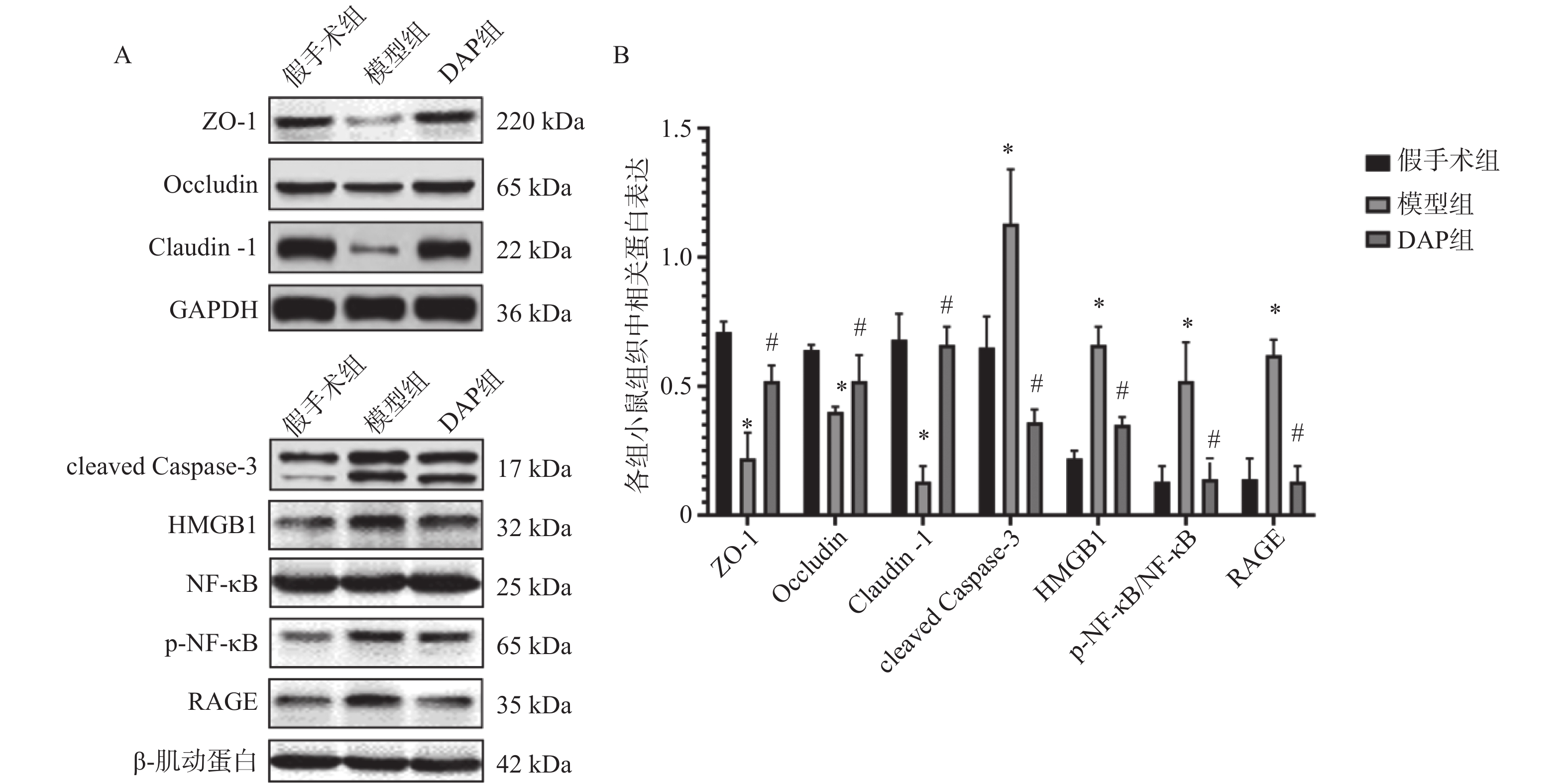
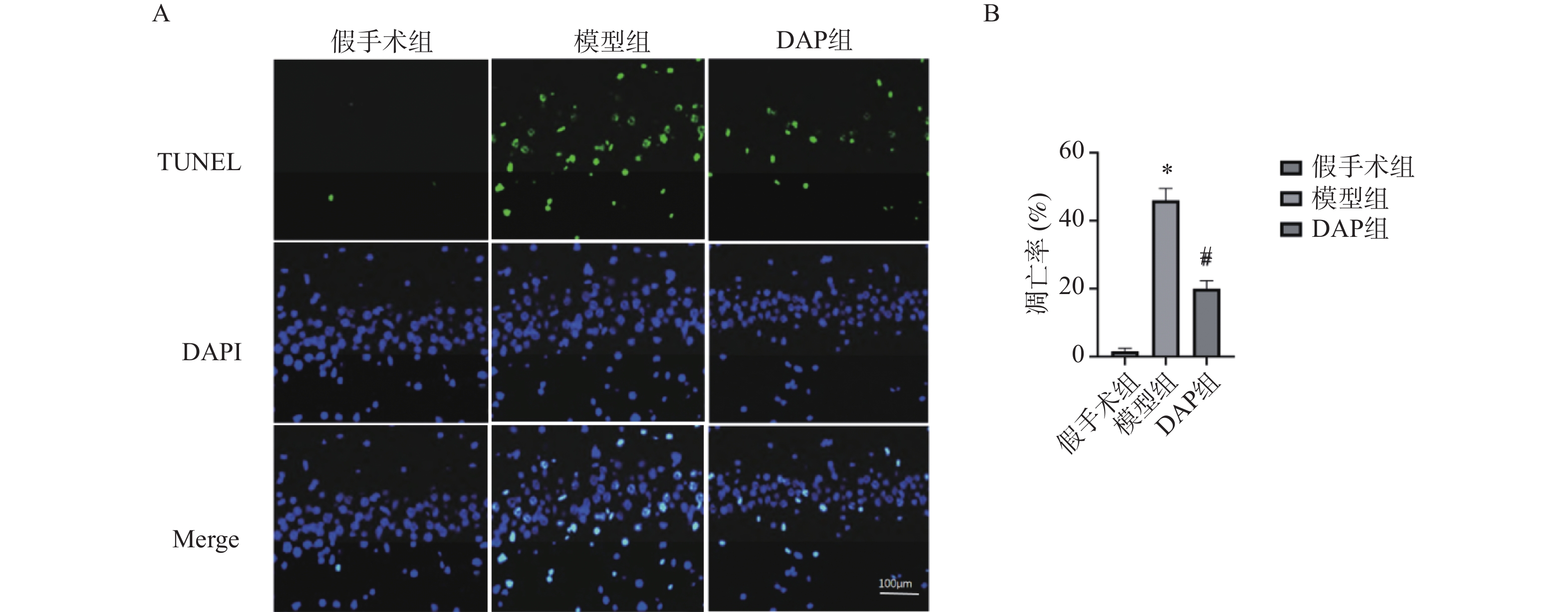
  目的  探讨三芪口服液对糖尿病肾病大鼠糖酵解,肾脏细胞凋亡及Keap1-Nrf2 信号通路的影响。  方法   将SPF级雄性SD大鼠40只,分为正常组(ZC组)、模型组(M组)、三芪组(S组)、西药组(X组),10只/组。除ZC组外其余大鼠均建立糖尿病肾病(DN)模型,S组进行三芪口服液灌胃、X组进行缬沙坦灌胃,ZC组与M组灌胃等体积生理盐水。使用尿蛋白试剂盒、全自动生化分析仪测量各组小鼠空腹血糖、尿素氮以及肌酐含量,评估肾脏功能。使用ELISA法测定ATP、乳酸、葡萄糖含量;采用HE染色、TUNEL检测法观察肾组织病理程度及肾脏组织凋亡细胞分布及凋亡率情况;Western blot检测Keap1、Nrf2蛋白的表达。  结果   (1)与ZC组相比,M组24 h尿微量蛋白、空腹血糖、尿素氮、血肌酐、乳酸、Keap1蛋白升高(P < 0.05),ATP、葡萄糖、Nrf2蛋白降低(P < 0.05)。与M组相比,S组ATP、葡萄糖、Nrf2蛋白升高(P < 0.05),24 h尿微量蛋白、空腹血糖、尿素氮、血肌酐、乳酸、Keap1蛋白降低(P < 0.05)。与S组相比,X组Keap1蛋白升高、Nrf2蛋白下降(P < 0.05)。S组与X组各生化指标、各糖酵解指标对比差异无统计学意义(P > 0.05);(2)HE染色显示,M组明显肾小球系膜区增宽;S组、X组病变程度减轻,S组最佳;(3)与M组相比,各组肾组织细胞凋亡率下降(P < 0.05),S组最佳;(4)Pearson分析,Keap1与ATP、葡萄糖呈负相关性,与乳酸呈正相关性(P < 0.05) ;Nrf2与ATP、葡萄糖呈正相关性与与乳酸呈负相关性(P < 0.05)。  结论  三芪口服液可通过调控Keap1-Nrf2信号通路,改善DN大鼠的糖代谢紊乱与能量供应,最终达到延缓肾功能损伤、减少肾脏细胞凋亡的保护作用。
白藜芦醇通过G6PC抑制胶质母细胞瘤细胞糖酵解的机制
扆雪涛, 李慧, 贺永胜, 王延军
2026, 47(4): 19-29. doi: 10.12259/j.issn.2095-610X.S20260403
摘要(201) HTML(117) PDF (72)
摘要:
  目的   探讨白藜芦醇(resveratrol,RES)是否通过调控G6PC抑制胶质母细胞瘤(glioblastoma,GBM)细胞的糖酵解过程,并阐明其具体分子机制。  方法   分别用RES处理GBM细胞A172、U87 MG和U118 MG并在细胞中转染sh-NC、sh-G6PC、pcDNA-NC和pcNA-G6PC。通过CCK-8试剂盒和Annexin V-FITC/PI细胞凋亡检测试剂盒探讨白藜芦醇和G6PC对A172、U87 MG和U118 MG细胞糖酵解的作用;通过Western blot、试剂盒和RT-qPCR检测RES对G6PC表达的调控作用。  结果   在A172、U87 MG和U118 MG胶质母细胞瘤细胞中,RES(20 μM、50 μM和100 μM)处理显著抑制糖酵解(P < 0.05)、降低细胞活力(P < 0.05)并诱导凋亡(P < 0.05)。这些细胞中G6PC表达水平高于人星形胶质细胞(P < 0.001),且RES可下调G6PC蛋白表达(P < 0.01)。敲低G6PC可模拟RES的抗肿瘤效应(抑制糖酵解、降低活力、促进凋亡,P < 0.05),而过表达G6PC则促进肿瘤细胞糖酵解,抑制细胞凋亡。此外,RES能增强敲低G6PC的抑制作用,并逆转过表达G6PC对糖酵解的促进。  结论   RES通过下调G6PC表达,抑制GBM细胞的糖酵解过程,从而抑制细胞增殖并促进细胞凋亡。
miR-21-5p抑制SIRT2/AKT轴促进骨关节炎进展机制
陈笑天, 丁振飞, 宋宜宁, 蒋邦红, 张帆, 高艺, 官建中
2026, 47(4): 30-39. doi: 10.12259/j.issn.2095-610X.S20260404
摘要(452) HTML(243) PDF (138)
摘要:
  目的  探索miR-21-5p通过调控SIRT2/AKT信号轴在骨关节炎(osteoarthritis,OA)进展中的作用机制。  方法  采用10 ng/mL IL-1β诱导人软骨细胞系CP-H107构建OA体外模型。实验分组包括:IL-1β+阴性对照模拟物(NC mimic)组、IL-1β+miR-21-5p模拟物(mimic)组、IL-1β+阴性对照抑制物(NC inhibitor)组、IL-1β+miR-21-5p抑制物(inhibitor)组及IL-1β+miR-21-5p mimic+oe SIRT2组。通过RT-qPCR、Western blot(WB)、免疫荧光检测MMP13、SIRT2、AKT及p-AKT表达水平,Annexin V-FITC/PI流式细胞术分析细胞凋亡,ELISA检测IL-6、TNF-α、IL-10水平。双荧光素酶报告实验验证miR-21-5p与SIRT2的靶向结合。  结果  IL-1β刺激后,CP-H107细胞中miR-21-5p及MMP13表达显著升高(P < 0.05)。miR-21-5p过表达可促进MMP13表达、细胞因子(IL-6、TNF-α、IL-10)分泌及细胞凋亡(P < 0.05),而抑制miR-21-5p可产生相反效果(P < 0.05)。双荧光素酶实验证实miR-21-5p可直接靶向SIRT2。miR-21-5p过表达显著下调SIRT2及p-AKT/AKT比值(P < 0.05)。进一步实验显示,SIRT2过表达可部分逆转miR-21-5p过表达所致的MMP13上调、炎症因子释放及凋亡增加(P < 0.05)。  结论  miR-21-5p通过靶向抑制SIRT2,阻断其对AKT通路的调控作用,促进软骨细胞分解代谢、炎症反应及凋亡,加速OA进展。
DAPK1/MAPK1轴调节帕金森病模型中的神经元损伤
任仲坤, 高必波, 孙雪玲, 朱灵英, 苏银芳
2026, 47(4): 40-49. doi: 10.12259/j.issn.2095-610X.S20260405
摘要(244) HTML(148) PDF (68)
摘要:
  目的  阐明死亡相关蛋白激酶1(death-associated protein kinase 1,DAPK1)/有丝分裂蛋白激酶1(mitogen-activated protein kinase 1,MAPK1)轴在帕金森病(parkinson’ s disease,PD)致病机制中的机制。  方法  采用1-甲基-4-苯基-1,2,3,6-四氢吡啶(1-methyl-4-phenyl-1,2,3,6-tetrahydropyridine,MPTP)和1-甲基-4-苯基吡啶(1-methyl-4-phenylpyridinium,MPP+)构建体内PD模型和体外PD细胞模型,构建si-DAPK1和oe-MAPK1质粒转染至细胞中,RT-qPCR和Western blot用于评估转染效率。通过CCK-8、流式细胞术、试剂盒检测和酶联免疫吸附测定(enzyme-linked immunosorbent assay,ELISA)检测评估细胞活力、细胞凋亡水平、Caspase-3和Caspase-9 活性以及乳酸脱氢酶(lactate dehydrogenase,LDH)、超氧化物变形酶(superoxide dismutase,SOD)、活性氧(reactive oxygen species,ROS)、肿瘤坏死因子α(tumor necrosis factor α,TNF-α)、白介素1β(interleukin 1β,IL-1β)和白介素6(interleukin 6,IL-6)水平。利用数据库STRING进行蛋白互作预测,并采用免疫共沉淀(co-immunoprecipitation,CO-IP)进行验证。  结果  在体内PD模型和体外PD细胞模型中DAPK1和MAPK1的表达水平显著升高。沉默DAPK1减轻MN9D细胞中MPP+诱发细胞凋亡和半胱天冬酶-3(Caspase-3)和Caspase-9水平,降低了LDH、ROS、TNF-α、IL-1β和IL-6的含量,增加了SOD的含量。细胞中DAPK1与MAPK1的相互作用。过表达MAPK1后抑制了沉默DAPK1的作用,促进了MPP+诱发神经炎症。  结论  沉默DAPK1通过与MAPK1相互作用,缓解了MPP+诱发的细胞毒性发挥神经保护作用,是PD治疗的潜在靶点。
白花蛇舌草醇提物通过激活 Cyt-c/Caspase-9 相关线粒体途径抑制乳腺癌细胞生长的机制
廉晓晓, 韩涛, 崔坤萌, 王艳, 刘永芳, 郭天, 杨瑞雪, 王亚
2026, 47(4): 50-56. doi: 10.12259/j.issn.2095-610X.S20260406
摘要(454) HTML(334) PDF (124)
摘要:
  目的  探究白花蛇舌草醇提取物(hedyotis diffusa extract,HDE)通过细胞色素 c(cytochrome c,Cyt-c)/半胱天冬酶-9(cysteine aspartate aminotransferase-9,Caspase-9)通路对乳腺癌细胞增殖、迁移及线粒体损伤的影响。  方法  细胞计数试剂盒-8(cell counting Kit-8,CCK-8)检测各组乳腺癌细胞活性。继续培养乳腺癌细胞MCF7,分为对照组、HDE组及过表达Cyt-c组。免疫荧光染色检测MCF7细胞中Cyt-c、Caspase-9蛋白水平。5-乙炔基-2'-脱氧尿苷(5-ethynyl-2´-deoxyuridine,EdU)试剂盒检测MCF7细胞增殖能力。划痕实验检测MCF7细胞迁移能力。流式细胞术检测MCF7细胞线粒体膜电位水平。酶联免疫吸附(enzyme-linked immunosorbent assay,ELISA)试剂盒检测MCF7细胞三磷酸腺苷(adenosine triphosphate,ATP)含量。  结果  与对照组相比,HDE组乳腺癌细胞BT474、SKBr-3、ZR-75-30、MCF7、MDA-MB-453细胞活性降低(P < 0.05)。选择乳腺癌细胞MCF7进行后续研究。与对照组相比,HDE组乳腺癌细胞MCF7细胞Cyt-c、Caspase-9表达增加(P < 0.05),细胞增殖及迁移能力下降(P < 0.05),线粒体膜电位降低,ATP含量减少(P < 0.05)。与对照组相比,过表达Cyt-c组乳腺癌细胞MCF7细胞增殖及迁移能力下降(P < 0.05),线粒体膜电位降低,ATP含量减少(P < 0.05)。  结论  HDE可能通过激活Cyt-c/Caspase-9通路抑制乳腺癌细胞增殖、迁移,并促进线粒体损伤。
纳西族与汉族孕早期孕妇体成分差异及影响因素分析
王军强, 和丽梅, 松洁, 和红娟, 和萍
2026, 47(4): 57-65. doi: 10.12259/j.issn.2095-610X.S20260407
摘要(256) HTML(138) PDF (72)
摘要:
  目的  比较纳西族、汉族孕早期孕妇体成分差异及膳食摄入情况,并分析体成分的影响因素。  方法  采用横断面研究,以2024年8月至12月在丽江市妇女儿童医院接受检查的汉族、纳西族孕早期孕妇271例作为研究对象,分析两个民族孕早期孕妇体成分、膳食摄入情况差异,并使用多重线性回归分析体成分主要指标的影响因素。  结果  纳西族孕妇孕前体重、孕前BMI高于汉族孕妇,差异有统计学意义(Z = -3.024、Z = -2.984,P < 0.05);纳西族孕早期孕妇体脂百分比、基础代谢率、总体水、细胞内液、细胞外液、体脂肪、去脂体重、肌肉重均高于汉族孕早期孕妇,差异有统计学意义(Z = -3.123、Z = -3.161、Z = -2.623、Z = -2.078、Z = -2.569、Z = -3.454、Z = -2.645、Z = -2.624,P < 0.05);纳西族孕早期孕妇谷薯类平均摄入量高于汉族孕早期孕妇,蔬菜类平均摄入量低于汉族孕早期孕妇,差异有统计学意义(Z = -2.164、Z = -2.289,P < 0.05);多重线性回归分析显示,孕前BMI是体脂百分比(B = 1.237)、基础代谢率(B = 24.088)、总体水(B = 0.688)、去脂体重(B = 0.803)、肌肉重(B = 0.882)的主要影响因素;谷薯类、鱼禽肉蛋类食物摄入量是基础代谢率(B = 0.085、B = 0.172)、去脂体重(B = 0.004、B = 0.008)、肌肉质量(B = 0.004、B = 0.011)及总体水(B = 0.003、B = 0.008)的影响因素。  结论  纳西族与汉族孕早期孕妇存在体成分差异,孕前BMI是纳西族、汉族孕早期孕妇体成分的主要影响因素,谷薯类、鱼禽肉蛋类食物摄入量对基础代谢率、去脂体重、肌肉重及总体水具有显著的促进作用。
滇南某地区少数民族聚居地首发青少年抑郁症患者伴自杀意念的影响因素分析
段馨懿, 张雪娇, 侯羲, 聂正东, 李康, 李婷婷
2026, 47(4): 66-74. doi: 10.12259/j.issn.2095-610X.S20260408
摘要(396) HTML(204) PDF (71)
摘要:
  目的  探讨滇南某地区少数民族聚集地首发青少年抑郁症患者自杀意念的影响因素。  方法  纳入2023年3月至2024年7月期间,因情绪低落主诉于玉溪市人民医院及墨江县人民医院精神科门诊就诊,且符合抑郁症诊断标准的首发青少年患者277例。将患者分为伴有自杀意念组(n = 128)和不伴有自杀意念组(n = 149)。采用症状自评量表(symptom checklist-90,SCL-90)、贝克焦虑量表(Beck anxiety inventory,BAI)、贝克抑郁量表(Beck depression inventory,BDI)、匹兹堡睡眠量表(Pittsburgh sleep quality index,PSQI)及青少年生活事件量表(adolescent self-rating life events checklist,ASLEC)评估心理因素。应用Logistic回归分析确定首发青少年抑郁症患者(总样本及女性亚组)自杀意念的独立预测因子。基于Logistic回归系数构建联合预测概率模型,通过绘制受试者工作特征(receiver operating characteristic,ROC)曲线评估单个因子和联合预测模型对自杀意念的预测效能。  结果  伴有自杀意念组的ASLEC总分、SCL-90总分及各因子得分,以及BAI总分、BDI总分、PSQI总分均高于不伴有自杀意念组,差异具有统计学意义(P < 0.01)。多因素Logistic回归分析显示,年龄、学习压力因子得分、抑郁因子得分、敌对因子得分及焦虑因子得分是首发青少年抑郁症患者自杀意念的独立预测因子。对于女性首发青少年抑郁症患者,年龄及SCL-90总均分是其自杀意念的独立预测因子。ROC曲线分析表明,年龄、学习压力因子得分、抑郁因子得分、敌对因子得分、焦虑因子得分及组合均对首发青少年抑郁症患者自杀意念具有显著的预测价值(P < 0.05),其中组合预测价值效能最高(AUC = 0.942);在女性首发青少年抑郁症患者中,年龄、SCL-90总均分及组合对自杀意念亦具有较高预测价值(P < 0.05),组合预测因子效能同样最高(AUC = 0.758)。  结论   年龄较小、学习压力、抑郁、敌对及焦虑因子分是首发青少年抑郁症患者自杀意念的独立预测因子,联合预测效能显著优于单一因子;年龄较小及SCL-90总症状严重程度是女性患者的特异性独立预测因子。
临床研究
肥厚型心肌病T1-mapping与特征追踪的相关性
张艳, 杨蕾, 李娜, 庞明杰
2026, 47(4): 75-82. doi: 10.12259/j.issn.2095-610X.S20260409
摘要(207) HTML(142) PDF (73)
摘要:
  目的  探讨肥厚型心肌病(hypertrophic cardiomyopathy,HCM)患者T1-mapping与特征追踪的相关性。  方法  回顾性收集2016年1月至2021年7月在云南省第一人民医院住院的86例HCM患者的心脏磁共振(cardiovascular magnetic resonance,CMR)数据,对比钆延迟增强(late gadolinium enhancement,LGE)阳性组(n = 59)与LGE阴性组(n = 27)患者增强前后T1值、心肌细胞外容积比率(extracellular volume,ECV)、纵向应变(longitudinal strain,LS)、圆周应变(circumferential strain,CS)、径向应变(radial strain,RS)和应变率参数差异。  结果  (1)LGE阳性组患者年龄小,NYHA Ⅲ~Ⅳ级比例高,舒张末期最大室壁厚度和左心室质量指数大(P < 0.05);(2)LGE(+)组增强前T1值较LGE(−)组大,LGE阳性组ECV值较LGE阴性组高(P < 0.05);(3)LGE阳性组中整体纵向应变(global longitudinal strain,GLS)与左心室质量指数、左室舒张末期最大室壁厚度、LGE%、T1值、和ECV呈负性相关(分别为r = −0.418,P = 0.008;r = −0.711,P = 0.021;r = −0.621,P = 0.015;r = −0.372,P = 0.020;r = −0.583,P = 0.010)。  结论  HCM患者心肌增强后,LGE阳性者GLS降低,后者与左心室舒张末期容积、左心室质量指数、舒张末期最大室壁厚度、LGE%、以及增强前的T1值和ECV呈明显负相关。
IL-10、IFN-γ、PLR、FIB联合检测对子宫内膜病变的预测价值
赵天源, 常延河, 倪小艳, 王益军, 刘晓瑜, 蒋丽杰
2026, 47(4): 83-89. doi: 10.12259/j.issn.2095-610X.S20260410
摘要(221) HTML(108) PDF (83)
摘要:
  目的  分析白细胞介素-10(interleukin-10,IL-10)、γ-干扰素(γ-Interferon,IFN-γ)、血小板/淋巴细胞比值(platelet-to-lymphocyte ratio,PLR) 、血浆纤维蛋白原(fibrinogen,FIB)联合检测对子宫内膜病变预测价值。  方法  研究纳入医院2022年4月至2024年1月临床收治子宫内膜病变患者306例为研究对象,依据病理组织活检将其划分为子宫内膜癌组(n = 120),子宫内膜良性增生组(n = 186),纳入同期体检健康志愿者63例为研究对照组,测定并比较3组IL-10、IFN-γ、PLR、FIB表达水平,作受试者工作特征(receiver operating characteristic,ROC)曲线分析IL-10、IFN-γ、PLR、FIB及联合检测对子宫内膜病变的预测价值。  结果  子宫内膜癌组 IL-10、PLR、FIB均高于子宫内膜良性增生组与对照组,IFN-γ低于子宫内膜良性增生组与对照组(P < 0.05),子宫内膜良性增生组IL-10、PLR、FIB均高于对照组,IFN-γ低于对照组(P < 0.05);不同国际妇产科联合会(international federation of hynecology and obstetrics,FIGO)分期子宫内膜癌患者组间IL-10、IFN-γ、PLR、FIB表达水平差异显著(P < 0.05),IV期子宫内膜癌患者IL-10、PLR、FIB高于I期、II期、III期患者,IFN-γ低于I期、II期、III期患者(P < 0.05),浆液性癌IL-10、PLR、FIB高于子宫内膜样腺癌,IFN-γ低于子宫内膜样腺癌(P < 0.05);IL-10、IFN-γ、PLR、FIB联合检测与病理诊断Kappa=0.892,一致性较高。其灵敏度为94.17%(113/120),特异度为94.38%(235/249),阴性预测值97.11%(235/242),阳性预测值88.98%(113/127)。IL-10、IFN-γ、PLR、FIB并联联合预测ROC曲线下面积(area under the curve,AUC)为0.904(95%CI:0.783~0.957)。  结论  IL-10、IFN-γ、PLR、FIB异常表达在子宫内膜病变发生发展中发挥重要作用,IL-10、IFN-γ、PLR、FIB联合检测对不同性质子宫内膜病变预测价值高。
miR-6509-3p调控EMT进程促进肝癌细胞迁移和侵袭
陈施翰, 王全晖, 张丽娜, 李昆, 张春旭
2026, 47(4): 90-100. doi: 10.12259/j.issn.2095-610X.S20260411
摘要(238) HTML(135) PDF (75)
摘要:
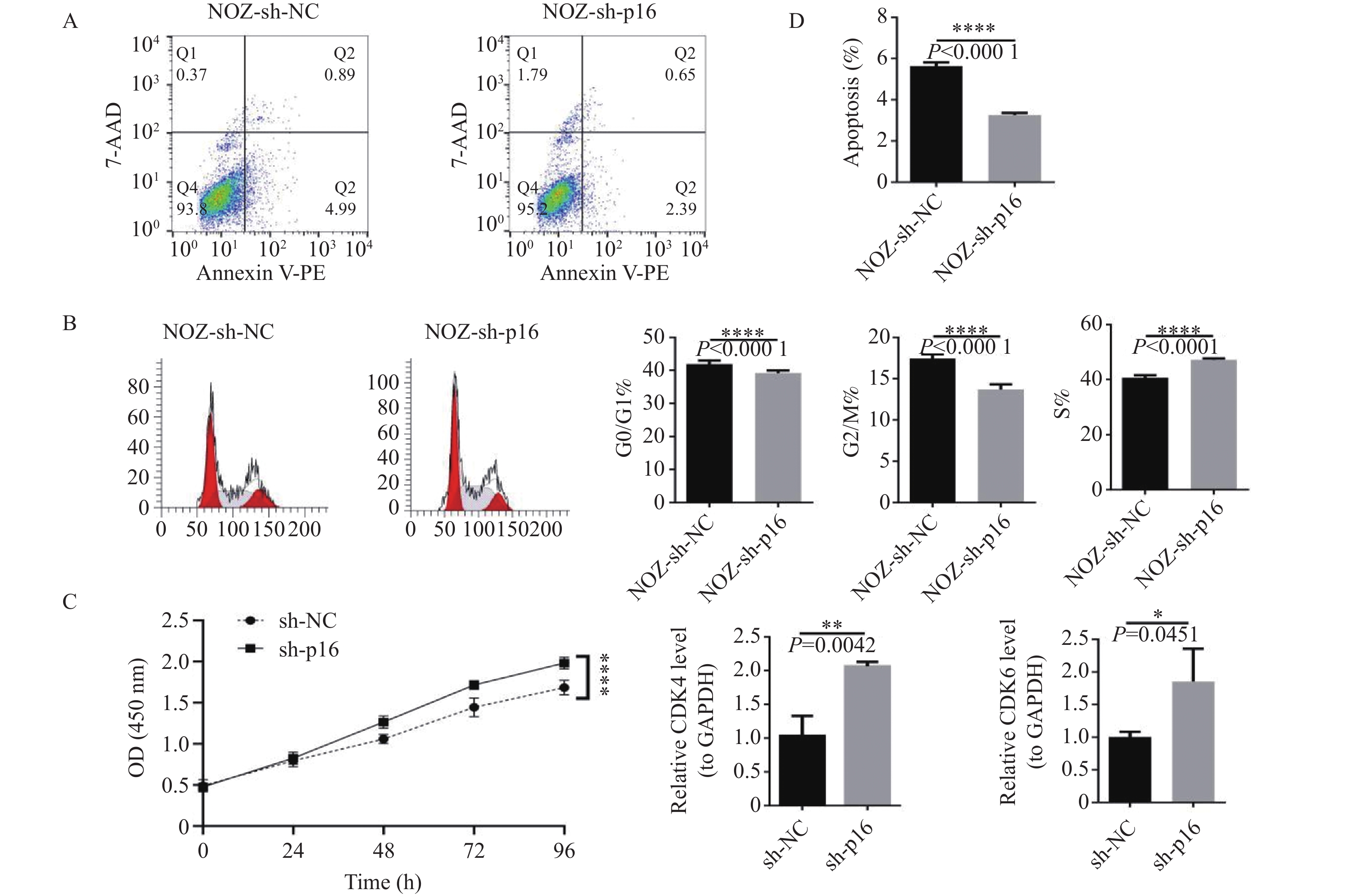
  目的  探讨miR-6509-3p是否通过上皮细胞-间充质转化(epithelial-mesenchymal transition,EMT)影响肝癌细胞侵袭和迁移。  方法  采用实时荧光定量聚合酶链反应(real-time quantitative reverse transcription polymerase chain reaction,qRT-PCR)检测2024年1月至2025年1月在联勤保障部队第988医院普通外科行肝癌切除术的92例患者肝癌组织和癌旁组织中miR-6509-3p表达情况,分析临床病理特征与miR-6509-3p表达水平的关系。同时,检测miR-6509-3p在多株肝癌细胞的表达情况。在MHCC97-H中干扰miR-6509-3p表达,而HepG2过表达miR-6509-3p,设置相应的对照组。细胞毒实验(methylthiazolyldiphenyl-tetrazolium bromide,MTT)和EdU检测各组细胞增殖能力;细胞划痕和Transwell实验检测细胞迁移和侵袭;免疫印迹试验(Western blot)检测各组细胞中E-cadherin、N-cadherin和snail蛋白表达情况。生物信息学预测miR-6509-3p与SLCO1B3结合。qRT-PCR检测92例肝癌组织中SLCO1B3 mRNA的表达,并分析其与miR-6509-3p的相关性。双荧光素酶报告实验和RNA免疫沉淀(RNA immunoprecipitation,RIP)实验进一步验证二者的结合。在回复实验中设置SLCO1B3干扰组,观察对肝癌细胞增殖、迁移、侵袭能力影响和EMT相关蛋白表达的变化。  结果  肝癌组织中miR-6509-3p表达明显高于癌旁组织(P < 0.001),且与肿瘤大小、分化程度、微血管癌栓方面均显著相关(P < 0.05)。过表达miR-6509-3p可促进肝癌细胞增殖、迁移和侵袭(P < 0.001),伴随E-cadherin蛋白表达降低(P < 0.001),N-cadherin和snail蛋白表达增加(P < 0.01),干扰miR-6509-3p后产生了相反的作用效果(P < 0.01)。在肝癌组织中miR-6509-3p与SLCO1B3 mRNA表达呈显著负相关(P < 0.001)。miR-6509-3p靶向结合SLCO1B3。干扰SLCO1B3可以逆转miR-6509-3p inhibitor对肝癌细胞增殖,侵袭、迁移和EMT相关蛋白表达的影响(P < 0.01)。  结论  miR-6509-3p在肝癌细胞和组织中高表达,其可促进肝癌细胞增殖,侵袭和迁移,促进EMT过程,可能通过miR-6509-3p/SLCO1B3轴发挥作用。
血清睾酮、性激素结合球蛋白及维生素D水平预测多囊卵巢综合征并发妊娠期糖尿病的价值分析
赵玉贞, 马迎燕, 何丽丽
2026, 47(4): 101-107. doi: 10.12259/j.issn.2095-610X.S20260412
摘要(845) HTML(869) PDF (125)
摘要:
  目的  探究血清睾酮(testosterone,T)、性激素结合球蛋白(sex hormone-binding globulin,SHBG)及25-羟维生素D[25-Hydroxyvitamin D,25(OH)D]水平预测多囊卵巢综合征(polycystic ovary syndrome,PCOS)并发妊娠期糖尿病(gestational diabetes mellitus,GDM)的价值。  方法  2023年2月至2025年2月期间,收集衡水市人民医院收治的180例经规范化治疗后妊娠并分娩的PCOS患者临床资料开展一项回顾性临床研究。按GDM并发状况分为无GDM组(n = 133)、GDM组(n = 47)。比较两组临床资料,应用二元Logistic回归分析探究PCOS并发GDM的影响因素,并建立ROC曲线分析血清T、SHBG、25(OH)D水平及三项联合数据预测PCOS并发GDM的价值效能。  结果  二元Logistic回归模型结果显示,孕前BMI、孕期增长体质量、胰岛素、T、SHBG、25(OH)D均是PCOS并发GDM的影响因素(P < 0.05)。ROC曲线分析显示,血清T、SHBG及25(OH)D水平预测PCOS并发GDM的AUC分别为0.709、0.825、0.718;敏感度分别为0.915、0.638、0.511;特异性分别为70.80%、0.496、0.940、0.902。三项联合数据预测PCOS并发GDM的AUC为0.929,敏感度为0.894,特异性0.782。Pearson 相关性显示,PCOS并发GDM患者血清T、SHBG及25(OH)D水平互为正相关(r = 0.559、0.488、0.465,P < 0.05)。  结论  血清T、SHBG及25(OH)D水平预测PCOS并发GDM均具有一定价值,三项联合数据预测效能更高。
首发精神分裂症患者血清SHBG、NCAM、CCL2水平对认知功能障碍的诊断价值
陈昭桂, 牟艳卉, 陈静慈, 全智, 陈静思
2026, 47(4): 108-115. doi: 10.12259/j.issn.2095-610X.S20260413
摘要(188) HTML(111) PDF (59)
摘要:
  目的  探究首发精神分裂症(first-episode schizophrenia,FES)患者血清性激素结合球蛋白(sex hormone-binding globulin,SHBG)、神经细胞黏附分子(neural cell adhesion molecule,NCAM)、CC基序趋化因子配体2(c-c motif chemokine ligand 2,CCL2)水平对认知功能障碍的诊断价值。  方法  选择2023年7月至2025年6月诊治的125例FES患者为研究组,另选132例同期在玉林市荣军优抚医院体检的健康志愿者为对照组,根据研究组是否发生认知功能障碍分为非障碍组(n = 72)和障碍组(n = 53)。ELISA检测血清SHBG、NCAM、CCL2水平,阳性与阴性症状量表(positive and negative syndrome scale,PANSS)评估患者精神分裂症严重程度,蒙特利尔认知评估表(montreal cognitive assessment,MoCA)评估患者是否发生认知功能障碍,精神分裂症认知功能成套测验共识版(measurement and treatment research to improve cognition in schizophrenia consensus cognitive battery,MCCB)评分评估患者认知障碍程度。Pearson相关性分析SHBG、NCAM、CCL2水平与PANSS评分、MCCB评分的相关性;ROC曲线分析SHBG、NCAM、CCL2对FES患者发生认知功能障碍的诊断价值,Z检验比较AUC的差异。  结果  与对照组相比,研究组SHBG、CCL2水平较高,NCAM水平较低(P < 0.05);与非障碍组相比,障碍组SHBG、CCL2水平较高,NCAM水平较低(P < 0.05);与非障碍组相比,障碍组PANSS评分(阳性症状、阴性症状、一般病理症状、总分)较高,MCCB评分(社会认知、推理和问题解决能力、视觉学习、词语学习、工作记忆、注意/警觉性、信息处理速度、总分)较低(P < 0.05);障碍组血清SHBG、CCL2水平与PANSS评分各项及总分呈正向相关,与MCCB评分各项及总分呈负相关,NCAM水平与PANSS评分各项及总分呈负向相关,与MCCB评分各项及总分呈正相关(P < 0.05);SHBG、NCAM、CCL2联合诊断FES患者发生认知功能障碍的AUC为0.955,优于各自单独诊断(0.795、0.814、0.824)(P < 0.05)。  结论  FES患者SHBG、CCL2水平较高,NCAM水平较低,三者与疾病严重程度及认知障碍严重程度具有相关性,联合诊断具有一定的临床意义。
新生儿危重病例评分、脐血MIF、IL-1β对新生儿呼吸窘迫综合征临床疗效的评估价值
段玉茹, 王毅铭, 朱磊
2026, 47(4): 116-123. doi: 10.12259/j.issn.2095-610X.S20260414
摘要(192) HTML(120) PDF (75)
摘要:
  目的   分析新生儿危重病例评分(neonatal critical illness score,NCIS)、脐血巨噬细胞移动抑制因子(migrationinhibitoryfactor,MIF)、白细胞介素-1β(interleukin-1β,IL-1β)对新生儿呼吸窘迫综合征(acute respiratory distress syndrome,ARDS)临床疗效评估价值。  方法   采用定群抽样的方法连续收集登记哈励逊国际和平医院新生儿科2023年1月至2024年12月住院的120例ARDS患儿作为观察组,另选取同期哈励逊国际和平医院出生的120例健康新生儿作为对照组,以NCIS评分评估疾病严重程度,采集所有受检者出生即刻5 mL脐血,检测脐血MIF、IL-1β,比较两组NCIS评分、脐血MIF、IL-1β水平,根据肺部X线评估ARDS患儿疾病严重程度,比较轻度组、重度组NCIS评分、脐血MIF、IL-1β水平。120例ARDS患儿均给予经鼻间歇正压通气(nasal intermittent positive pressure ventilation,NIPPV)联合肺表面活性物质(pulmonarysurfactant,PS)治疗。比较有效组、无效组NCIS评分、脐血MIF、IL-1β水平,绘制受试者工作曲线(receiver operating characteristic curve,ROC),计算曲线下面积(area under curve,AUC),分析NCIS评分、脐血MIF、IL-1β对临床疗效的预测价值,单因素、多因素Logistic回归分析治疗无效的危险因素。  结果   观察组NCIS评分低于对照组(P < 0.05),观察组脐血MIF、IL-1β水平均高于对照组(P < 0.05)。重度组NCIS评分低于轻度组(P < 0.05),重度组脐血MIF、IL-1β水平均高于轻度组(P < 0.05)。无效组NCIS评分低于有效组(P < 0.05),无效组脐血MIF、IL-1β水平均高于有效组(P < 0.05)。NCIS评分、脐血MIF、IL-1β联合检测预测临床疗效AUC是0.798(95%CI: 0.702~0.947),灵敏度是93.13%,特异度是91.08%,均高于单一检测(71.85%、69.07%、76.24%、75.09%、74.82%、73.31%)(P < 0.05)。胎龄、出生体质量、产前使用糖皮质激素、治疗前PCaO2、PaO2、FiO2是导致治疗无效的危险因素(P < 0.05)。  结论   ARDS患儿脐血MIF、IL-1β水平越高,病情越重,治疗无效的风险越高,NCIS评分、脐血MIF、IL-1β联合检测可提高对临床疗效的预测效能,且胎龄、出生体质量、产前使用糖皮质激素、治疗前PCaO2、PaO2、FiO2等均为影响临床疗效的危险因素,应当引起临床重视与关注。
腹型过敏性紫癜发生消化道出血患儿HP抗体分型、免疫反应及肠道菌群的相关性分析
刘俊莹, 李文辉, 赵欣, 石伟娜, 王晓娟
2026, 47(4): 124-130. doi: 10.12259/j.issn.2095-610X.S20260415
摘要(233) HTML(160) PDF (115)
摘要:
  目的  探究腹型过敏性紫癜(Henoch-Schönlein Purpura,HSP)发生消化道出血患儿(helicobacter pylori,HP)抗体分型、免疫反应及肠道菌群的相关性。  方法  在2021年2月至2025年2月期间,河北省儿童医院针对96例腹型HSP发生消化道出血患儿的病例为研究对象(出血组),依1:1原则选取同期收治的HSP未发生消化道出血患儿96例(非出血组)、体检健康儿童96例(健康组)进行对照研究,比较各组HP抗体分型、免疫反应[肿瘤坏死因子-α(tumor necrosis factor-a,TNF-α)、白细胞介素-6(interleukin-6,IL-6)、白细胞介素-8(interleukin-6,IL-8)、T细胞表面分化抗原3阳性(cluster of differentiation 3 positive,CD3+)、T细胞表面分化抗原4阳性(Cluster of Differentiation 4 positive,CD4+)、T细胞表面分化抗原8阳性(cluster of differentiation 8 positive,CD8+)、CD4+/CD8+]及肠道菌群的差异。并比较HP抗体阳性组与阴性组在免疫反应及肠道菌群上的差异,并通过皮尔逊相关性分析探讨上述指标间的关联性。  结果  出血组HP抗体Ⅰ型发生率 > 非出血组 > 健康组,HP抗体阴性率 < 非出血组 < 健康组(P < 0.05)。出血组TNF-α、IL-6、IL-8、CD8+、大肠杆菌 > 非出血组 > 健康组,CD3+、CD4+、CD4+/CD8+、双歧杆菌、乳酸杆菌 < 非出血组 < 健康组(P < 0.05)。HSP发生消化道出血患儿HP抗体阳性组TNF-α、IL-6、IL-8、CD8+、大肠杆菌均高于HP抗体阴性组,CD3+、CD4+、CD4+/CD8+、双歧杆菌、乳酸杆菌均低于HP抗体阴性组(P < 0.05)。皮尔逊相关性显示,TNF-α、IL-6、IL-8、CD3+、CD4+、CD4+/CD8+均与大肠杆菌、乳酸杆菌、双歧杆菌存在相关(P < 0.05),CD8+与大肠杆菌呈正相关(P < 0.05)。  结论  腹型HSP发生消化道出血患儿HP抗体阳性率更高,且存在免疫反应及肠道屏障功能紊乱;HP抗体阳性患儿的免疫反应及肠道菌群紊乱程度甚于阴性患儿,且免疫反应与肠道屏障功能指标间存在显著相关性。
超急性期脑梗死溶栓失败后替罗非班对血清miR-181c、miR-130a表达量的影响
孙健, 王欢欢, 贺宏梅, 张海燕, 薛茜, 宋爱霞
2026, 47(4): 131-137. doi: 10.12259/j.issn.2095-610X.S20260416
摘要(236) HTML(141) PDF (70)
摘要:
  目的  分析超急性期脑梗死溶栓失败后替罗非班对血清microRNA-181c(miR-181c)、microRNA-130a(miR-130a)表达量影响。  方法  选定2022年11月至2024年11月河北北方学院附属第一医院住院的85例超急性期脑梗死溶栓失败患者,根据治疗方案将研究对象分组,对照组42例应用常规治疗,观察组43例在常规疗法的基础上应用替罗非班治疗,统计学比较总有效率、梗死体积、脑灌注参数、血管再通率、美国国立卫生研究院卒中量表(national institutes of health stroke scale,NIHSS)、巴氏指数(bathel-index,BI)评分、凝血功能指标、血清miR-181c、miR-130a以及出血时间发生情况。  结果  总有效率以及血管再通率观察组均比对照组高(P < 0.05)。观察组治疗后梗死体积、达峰时间(time to peak,TTP)、平均通过时间(mean transit time,MTT)、NIHSS评分、血小板计数(platelet,PLT)、纤维蛋白原(fibrinogen,FIB)、血清miR-181c、miR-130a均比对照组更低(P < 0.05),观察组治疗后脑血流量(cerebral blood flow,CBF)、脑血容量(cerebral blood volume,CBV)、BI评分、凝血酶原时间(prothrombin time,PT)较对照组更高(P < 0.05)。出血事件总发生率两组对比差异无统计学意义(P > 0.05)。  结论  超急性期脑梗死溶栓失败后给予替罗非班进行补救治疗,可有效减轻患者神经功能受损程度,缩小梗死体积,提高血管再通率、生活能力,纠正血液高凝状态,改善脑灌注参数,降低血清miR-181c、miR-130a表达量及出血性不良事件发生率,安全有效。
miR-15a、miR-16-1联合MEG3在子宫内膜癌患者再复发评估中的价值
李照强, 黄颖楠, 杜俊英
2026, 47(4): 138-146. doi: 10.12259/j.issn.2095-610X.S20260417
摘要(162) HTML(161) PDF (65)
摘要:
  目的   探讨血清微小RNA(miR)-15a、miR-16-1联合母系表达基因3(maternally expressed gene 3,MEG3)在子宫内膜癌患者再复发评估中的价值。  方法   选取2019年3月至2024年7月至铜川市人民医院就诊的170例子宫内膜癌患者为患癌组,根据治疗后1年内有无复发分为复发组(n = 41)和未复发组(n = 129)。另选取170例同期至医院体检健康者为对照组。以RT-qPCR法检测血清中miR-15a、miR-16-1、MEG3的表达水平,比较对照组与患癌组、未复发组与复发组以及不同临床病理特征下的血清miR-15a、miR-16-1、MEG3水平。利用Lasso回归结合COX回归的方法,分析子宫内膜癌患者再复发的影响因素;采用ROC曲线、DCA曲线分析血清miR-15a、miR-16-1、MEG3的预测评估价值和临床应用价值;双荧光素酶报告基因实验验证MEG3与miR-15a、16-1的靶向关系。  结果   患癌组血清miR-15a、miR-16-1水平低于对照组,MEG3水平高于对照组(P < 0.05)。血清miR-15a、miR-16-1、MEG3水平与国际妇产科联盟(international federation of gynecology and obstetrics,FIGO)分期、组织学分级、肌层浸润深度、淋巴结转移有关,FIGO Ⅲ期、低分化肿瘤、深层肌层浸润、有淋巴结转移患者血清miR-15a、miR-16-1水平低于FIGO Ⅰ~Ⅱ期、中高分化肿瘤、浅层肌层浸润、无淋巴结转移患者(P < 0.05),MEG3水平高于FIGO Ⅰ~Ⅱ期、中高分化肿瘤、浅层肌层浸润、无淋巴结转移患者(P < 0.05)。复发组FIGO Ⅲ期、低分化、淋巴结转移比例及MEG3水平高于未复发组,miR-15a、miR-16-1水平低于未复发组(P < 0.05)。FIGO Ⅲ期、低分化肿瘤以及低水平miR-15a、低水平miR-16-1、高水平MEG3是影响子宫内膜癌患者再复发的危险因素(P < 0.05)。血清miR-15a、miR-16-1、MEG3单独检测预测再复发的AUC和临床净获益低于其三者联合(P < 0.05)。MEG3与miR-15a、miR-16-1存在直接靶向结合,共转染WT-MEG3与miR-15a、16-1模拟物后荧光素酶活性降低(P < 0.05)。  结论   子宫内膜癌患者血清miR-15a、miR-16-1低表达和MEG3高表达与患者再复发相关,MEG3可通过靶向吸附miR-15a、16-1调控其表达,联合检测血清miR-15a、miR-16-1和MEG3可提升对再复发的预测价值和效能。
贲门失迟缓症患者食管测压与经口内镜下肌切开术短期疗效的相关性
宋滢烨, 李娟平, 李锐
2026, 47(4): 147-154. doi: 10.12259/j.issn.2095-610X.S20260418
摘要(532) HTML(502) PDF (119)
摘要:
  目的  探讨贲门失迟缓症患者食管测压与经口内镜下肌切开术短期疗效的相关性。  方法  选取2019年01月至2024年09月在苏州大学附属第一医院消化科首次行POEM治疗的272例AC患者的临床资料。依据2020年芝加哥4.0分型和Ling分型进行分组。分析所有患者的基线资料和手术缓解率,比较不同分组患者的Eckardt评分和食管测压数据,并分析食管测压数据和术后临床疗效的相关性。  结果  (1)本研究共纳入272例患者,手术成功率为100%。272例患者的术前Eckardt评分(6.65±1.48)分,术后3个月后的Eckardt评分为(1.05±0.56)分,272例患者POEM术后的Eckardt评分较术前显著下降,差异有统计学意义(t = 19.823,P < 0.001)。芝加哥分型三组患者及Ling分型五组患者的术后Eckardt评分均显著低于术前,差异比较均有统计学意义(P < 0.05);(2)芝加哥分型三组患者的术后LESP及4sIRP均较术前显著降低,差异均有统计学意义(P < 0.05)。且三组患者术后的LESP及4sIRP比较差异也有统计学意义(P < 0.05);进一步采用Bonferroni法进行两两比较显示II组的LESP及4sIRP均低于I组和III组(P < 0.05),但I组和III组间比较差异无统计学意义(P > 0.05)。Ling分型五组患者的术后LESP及4sIRP也均低于术前,均有统计学意义(P < 0.05)。五组患者术后的LESP及4sIRP比较差异也有统计学意义(P < 0.05);进一步采用Bonferroni法进行两两比较显示IIa组、IIb组、IIc组及III组的LESP和4sIRP均显著低于I组(P < 0.05),但IIa组、IIb组、IIc组及III组两两之间差异无统计学意义(P > 0.05);(3)4sIRP和Eckardt评分的严重程度具有中等相关性(r = 0.428,P = 0.001);LESP和Eckardt评分的严重程度具有轻度相关性(r = 0.245,P = 0.004)。  结论  POEM治疗AC短期临床疗效显著,其中芝加哥Ⅱ型AC患者对POEM治疗反应最好,Ling分型中IIa、IIb、IIc及III型效果也好于I型;且HRM参数中4sIRP与Eckardt评分中度相关,对于POEM术后疗效具有较好的评估价值。
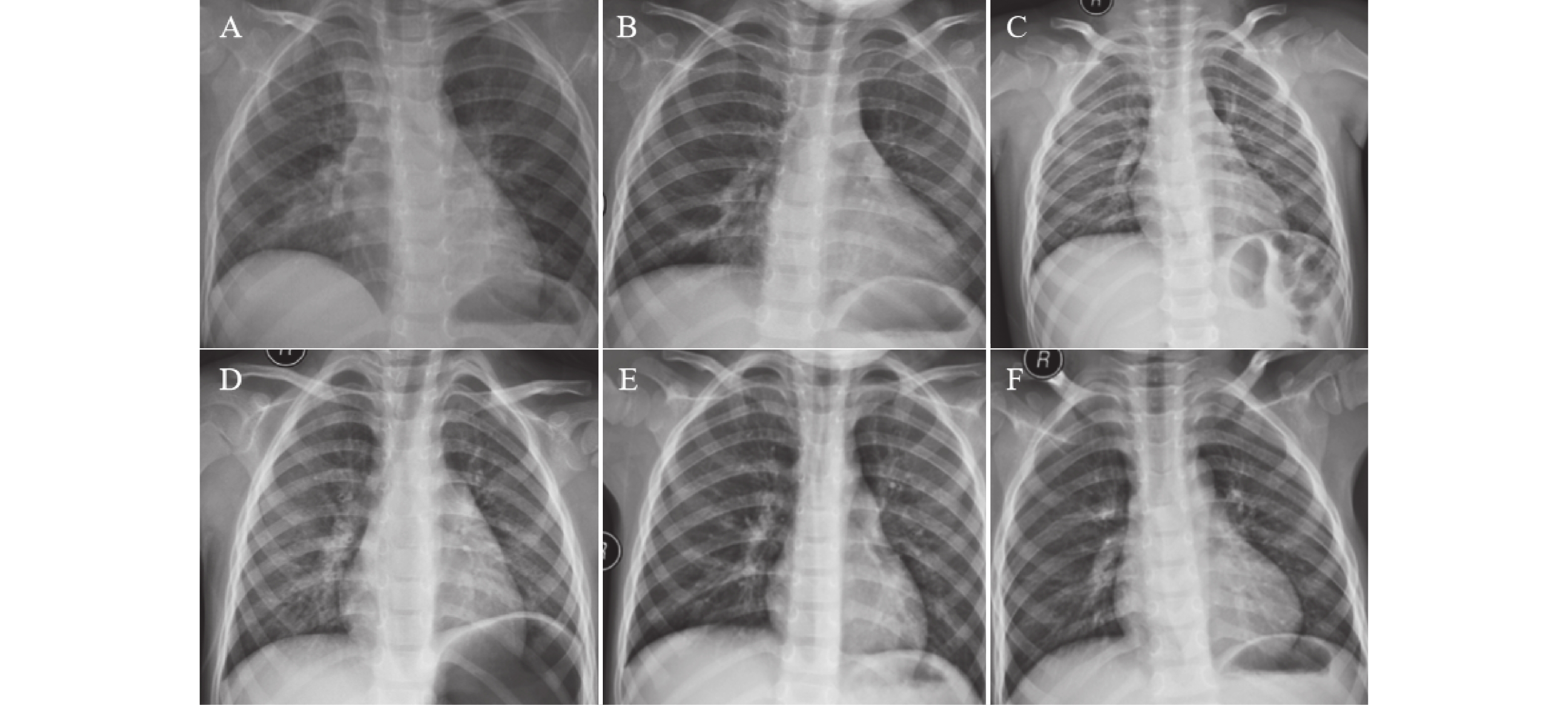
不同红细胞压积水平非小细胞肺癌伴胸腔积液患者临床病理特征及其与预后的相关性
江汝伟, 徐丽君, 王惠茹, 黄思宇
2026, 47(4): 155-164. doi: 10.12259/j.issn.2095-610X.S20260419
摘要(255) HTML(136) PDF (66)
摘要:
  目的  探讨非小细胞肺癌(non-small cell lung cancer,NSCLC)伴胸腔积液(pleural effusion,PE)患者红细胞压积(hematocrit,HCT)水平的临床影响因素,分析 HCT 水平对患者预后的影响。  方法  选取2020年 1 月至 2025年5 月安徽省颍上县人民医院收治的 NSCLC 伴 PE 患者 125 例,将患者按照治疗4 周期(后续分析均基于该时间点)后 HCT 水平的三分位数分为高 HCT 组(>39.84%)、中 HCT 组(36.52%~39.84%)和低HCT 组(<36.52%)。逐步校正回归分析临床病理特征与HCT 水平的关系;多因素 Logistic 回归分析HCT 水平与预后不良的独立相关性,并进一步行血常规指标、癌胚抗原(carcinoembryonic antigen,CEA)、细胞核相关抗原67(Ki67 nuclear-associatedantigen,Ki67)分层的亚组分析;E值法进行敏感性分析;区间似然比、受试者工作特征曲线(receiver operating characteristic,ROC)与曲线下面积(area under curve,AUC)、限制性立方样条(restricted cubic spline,RCS)分析HCT 水平对预后不良的预测以及二者的剂量-反应关系;Kaplan-Meier 生存曲线进行生存分析。  结果  三组患者的性别、年龄、淋巴结转移、分化程度、肿瘤分期、吸烟史、HCT、淋巴细胞(lymphocyte,LY)计数、中性粒细胞(neutrophilic granulocyte,NE)计数、中性粒细胞淋巴细胞计数比值(neutrophil-lymphocyte ratio,NLR)、嗜酸粒细胞(eosinophils,EOS)计数、CEA、Ki67、血红蛋白(hemoglobin,Hb)、铁蛋白(ferritin,Fer)、转铁蛋白饱和度(transferrin saturation,TSAT)、白蛋白(albumin,ALB)、C 反应蛋白(C-reactive protein,CRP)、客观缓解率、疾病控制率差异均有统计学意义(P < 0.05)。性别、吸烟史、肿瘤分期、淋巴转移与 HCT 水平密切相关(P < 0.05)。预后良好组治疗后各时间点HCT 水平均明显高于预后不良组(P < 0.05)。校正混杂因素后,HCT 水平与预后不良风险仍存在独立相关性(OR = 1.472,95%CI:1.345~1.620)。敏感性分析E 值为3.983。不同 NE、LY、NLR、EOS、CEA、Ki67 区间范围内HCT 水平与 NSCLC 伴 PE 患者预后相关。低 HCT 水平可明显增加预后不良的风险,阳性似然比为 6.468,95%CI:2.703~15.478 (P < 0.001);高 HCT 水平可明显降低预后不良的风险,似然比为0.064,95%CI:0.009~0.450 (P < 0.05)。HCT 水平在总体、不同性别群体内对预后不良均具有高等预测效能,AUC 分别为 0.940(95%CI:0.733~0.988)、0.823(95%CI:0.767~0.876)、0.844(95%CI:0.753~0.903),HCT 水平最佳截断值分别为 36.24%、32.89%、35.35%。总体、不同性别群体HCT 水平与预后不良风险均呈非线性剂量-反应关系(Pfor non linear < 0.05)。中、高 HCT 水平患者的无进展生存期(progression-free survival,PFS)明显高于低HCT 水平患者(P < 0.05)。  结论  低HCT水平可明显增加NSCLC伴PE患者预后不良的风险,当HCT≤36.24%时,HCT水平与预后不良风险的关联强度明显升高,且在不同NE、LY、NLR、EOS、CEA、Ki67水平下关联均存在。临床诊疗综合监测上述指标对于评估此类患者预后具有重要的临床价值。
综述
神经胶质细胞相关外泌体在精神分裂症中的研究进展与应用前景
高碧遥, 秦付怡, 刘乙霖, 文佳, 李昕睿, 方源, 张云桥
2026, 47(4): 165-173. doi: 10.12259/j.issn.2095-610X.S20260420
摘要(353) HTML(166) PDF (81)
摘要:
精神分裂症是一种病因复杂的重型精神障碍,其发病机制涉及遗传、环境及神经生物学等多因素的交互作用。近年来,外泌体是细胞间信息传递的主要媒介,为精神分裂症的病因研究、诊断方法及治疗手段提供了新的可能性。对神经胶质细胞作为外泌体来源细胞和靶点,参与精神分裂症发生发展以及作为诊断标志物和药物载体的潜力进行综述,为外泌体在精神分裂症诊疗中的应用提供了新的思路和理论依据。
教学研究
基于OBE理念的“逆向设计”在病理教学中的应用
宋文庆, 朱博, 俞岚, 龚晓萌
2026, 47(4): 174-180. doi: 10.12259/j.issn.2095-610X.S20260421
摘要(301) HTML(173) PDF (69)
摘要:
  目的  探讨基于成果导向教育(outcome based education,OBE)理念的逆向设计教学模式在病理学教学中的应用效果,评估其对临床医学专业学生临床思维能力和知识整合能力的影响。  方法  按照学生的构成年龄、性别、学习基础、入校成绩及相关学科成绩无显著差异性的原则,选取蚌埠医科大学临床医学专业2023级两个班共120名学生,在尊重学生意愿的基础上,随机分成两个组,每组60人,分别作为实验组和对照组。实验组采用逆向设计教学模式(目标导向→评估设计→教学活动);对照组采用传统教学模式。通过学生在小组讨论中的表现,考试成绩和问卷调查结果,从学习过程、学习成绩和学习体验三个维度进行综合评价。  结果  (1)学习过程:实验组学生发言频率显著提高,意见采纳率与讨论次数呈正相关(r = 0.98,P < 0.001);(2)学习成绩:实验组在客观题优秀率(75% vs 53.3%, P < 0.01)和主观题优秀率(91.5% vs 38.3%, P < 0.001)方面均显著高于对照组;(3)学习体验:实验组在知识理解深度、批判性思维、临床应用能力等方面均有显著提升(P < 0.05),但在时间管理能力方面差异无统计学意义(P = 0.116)。  结论  基于OBE理念的逆向设计教学能够有效提升病理学教学质量,促进学生临床思维能力的培养,增强知识整合与应用能力。