Current Issue

2026, Volume 47,  Issue 4

Expert Forum
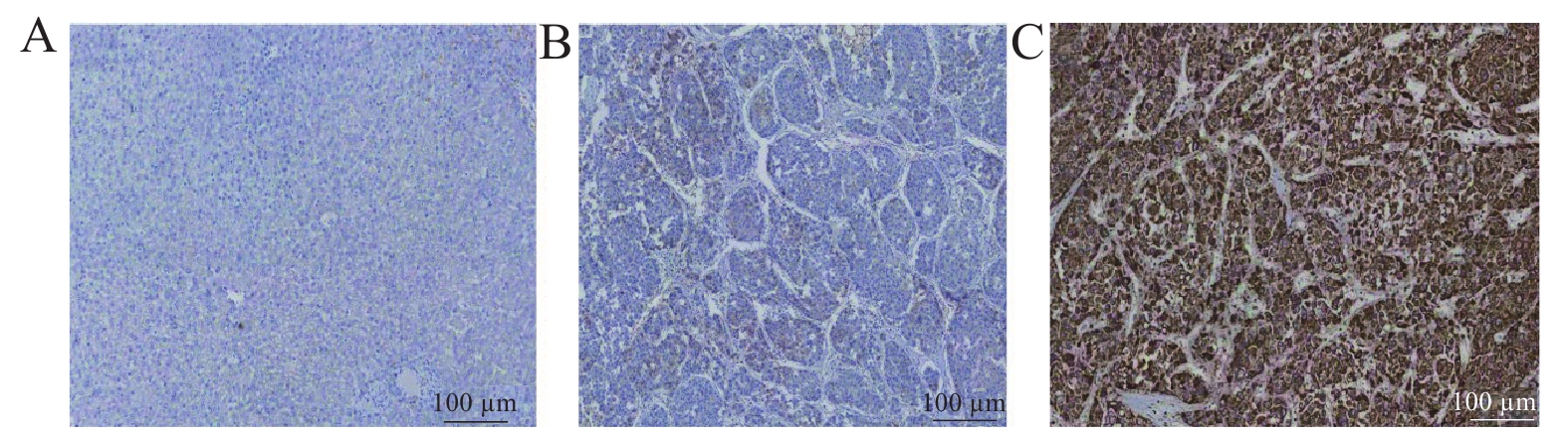
Advances in Squalene Epoxidase as A Potential Therapeutic Target in Breast Cancer
Ningxin ZHANG, Li LI, Shan LIU, Jianyun NIE
2026, 47(4): 1-11. doi: 10.12259/j.issn.2095-610X.S20260401
Abstract(157) HTML (65) PDF (52)
Abstract:
Breast cancer represents the most prevalent malignancy among women. The phenomenon of therapeutic resistance severely compromises patient prognosis, constituting a critical challenge that demands immediate resolution in clinical practice.Squalene epoxidase (SQLE), functioning as the rate-limiting enzyme within the cholesterol biosynthetic pathway, exhibits aberrant oncogenic expression in approximately 67% of breast cancer tissues. Elevated SQLE levels demonstrate significant correlations with advanced tumor grade, HER2-positive phenotypes, and unfavorable patient outcomes. Notably, within estrogen receptor-positive (ER+) breast cancer subtypes, high SQLE expression shows a marked association with endocrine therapy resistance.SQLE drives breast cancer progression and multidrug resistance through multiple molecular mechanisms, specifically including activation of the PI3K/AKT signaling cascade, suppression of tumor cell ferroptosis, and remodeling of the immunosuppressive microenvironment.Current evidence indicates that SQLE inhibitors (such as NB-598) and terbinafine both possess definitive antineoplastic activity. Moreover, when combined with targeted therapies or immunotherapy, these agents demonstrate potential for synergistic efficacy.Although SQLE has been validated as a significant target for prognostic assessment and therapeutic intervention, its clinical translation faces substantial obstacles. These challenges primarily encompass drug toxicity, variable efficacy across breast cancer molecular subtypes, and the lack of precise biomarkers for predicting therapeutic response.Therefore, future investigations should prioritize the development of highly selective SQLE-targeted therapeutics, optimization of combination regimens, and establishment of precision patient stratification systems based on SQLE expression profiles, thereby providing essential support for clinical application.
Original Articles Basic of Medicine
Effects of Sanqi Oral Liquid on Glycolysis,Renal Cell Apoptosis,and Keap1-Nrf2 Signaling Pathway in Diabetic Nephropathy Rats
Wenchao LI, Xue LI, Shanshan LIN, Yun MA, Guorui KANG, Ye CHEN
2026, 47(4): 12-18. doi: 10.12259/j.issn.2095-610X.S20260402
Abstract(685) HTML (328) PDF (111)
Abstract:
  Objective  To explore the effects of Sanqi Oral Liquid on glycolysis, renal cell apoptosis and the Keap1-Nrf2 signaling pathway in diabetic nephropathy rats.  Methods  Forty SPF-grade male SD rats were divided into normal group (ZC group), model group (M group), Sanqi group (S group), and the western medicine group (X group), with 10 rats in each group. Except for the ZC group, all the other rats were established with the diabetic nephropathy (DN) model. The S group was given oral administration of Sanqi liquid, the X group was given valsartan administration, and the ZC group and the M group were given the same volume of normal saline. The fasting blood glucose, urea nitrogen, and creatinine contents of the mice in each group were measured using the urine protein kit and the automatic biochemical analyzer to evaluate the kidney function. The ATP, lactate, and glucose contents were determined using ELISA. The pathological degree of the kidney tissue and the distribution and apoptosis rate of apoptotic cells in the kidney tissue were observed using HE staining and TUNEL detection methods. Western Blot was used to detect the expression of Keap1 and Nrf2 proteins.  Results   (1) Compared with the ZC group, the 24-hour urine microalbumin, fasting blood glucose, urea nitrogen, serum creatinine, lactate, and Keap1 protein levels were elevated in the M group (P < 0.05), while ATP, glucose, and Nrf2 protein levels were decreased (P < 0.05). Compared with the M group, the ATP, glucose, and Nrf2 protein levels were increased in the S group (P < 0.05), and the 24-hour urine microalbumin, fasting blood glucose, urea nitrogen, serum creatinine, lactate, and Keap1 protein levels were decreased (P < 0.05). Compared with the S group, the Keap1 protein level was increased and the Nrf2 protein level was decreased in the X group (P < 0.05). There was no significance in the comparison of biochemical and glycolytic indicators between the S group and the X group. There was no statistically significant difference (P > 0.05). (2) HE staining showed that the glomerular mesangial area in the M group was significantly widened; the lesion severity was reduced in the S group and X group, with the S group being the best. (3) Compared with the M group, the apoptosis rate of renal tissue cells in each group decreased (P < 0.05), with the S group being the best. (4) Pearson analysis showed that Keap1 was negatively correlated with ATP and glucose, and positively correlated with lactate (P < 0.05); Nrf2 was positively correlated with ATP and glucose and negatively correlated with lactate (P < 0.05).  Conclusion  Sanqi oral liquid can exert protective effects by regulating the Keap1-Nrf2 signaling pathway, improving glucose metabolism disorder and energy supply in DN rats, ultimately delaying renal function damage and reducing renal cell apoptosis.
Mechanisms of Resveratrol Inhibiting Glycolysis in Glioblastoma Cells through G6PC
Xuetao YI, Hui LI, Yongsheng HE, Yanjun WANG
2026, 47(4): 19-29. doi: 10.12259/j.issn.2095-610X.S20260403
Abstract(151) HTML (91) PDF (66)
Abstract:
  Objective   To investigate whether resveratrol (RES) inhibits glycolysis in glioblastoma (GBM) cells by regulating G6PC and to elucidate the underlying molecular mechanisms.   Methods   GBM cell lines A172, U87 MG, and U118 MG were treated with RES and transfected with sh-NC, sh-G6PC, pcDNA-NC, and pcDNA-G6PC, respectively. The effects of RES and G6PC on glycolysis, cell viability, and apoptosis in these cells were assessed using CCK-8 assay, specific assay kits, and Annexin V-FITC/PI apoptosis detection kit. Western blot, assay kits, and RT-qPCR were employed to examine the regulatory role of RES on G6PC expression.   Results   RES treatment (20 μM, 50 μM, and 100 μM) significantly inhibited glycolysis (P < 0.05), reduced cell viability (P < 0.05), and induced apoptosis (P < 0.05) in A172, U87 MG, and U118 MG glioblastoma cells. G6PC expression levels in these cells were higher than in human astrocytes (P < 0.001), and RES downregulated G6PC protein expression (P < 0.01). G6PC knockdown mimicked the anti-tumor effects of RES (inhibiting glycolysis, reducing viability, and promoting apoptosis, P < 0.05), while G6PC overexpression showed the opposite effects. Additionally, RES enhanced the inhibitory effects of G6PC knockdown and reversed the glycolysis-promoting effect induced by G6PC overexpression.   Conclusion   RES inhibits glycolysis in GBM cells by downregulating G6PC expression, thereby suppressing cell proliferation and promoting apoptosis.
Mechanisms of miR-21-5p in Promoting Osteoarthritis Progression through Inhibition of SIRT2/AKT Signaling Pathway
Xiaotian CHEN, Zhenfei DING, Yining SONG, Banghong JIANG, Fan ZHANG, Yi GAO, Jianzhong GUAN
2026, 47(4): 30-39. doi: 10.12259/j.issn.2095-610X.S20260404
Abstract(395) HTML (218) PDF (130)
Abstract:
  Objective  To investigate the mechanism of miR-21-5p in promoting osteoarthritis (OA) progression by regulating the SIRT2/AKT signaling pathway.   Methods  An in vitro OA model was established by inducing human chondrocyte cell line CP-H107 with 10 ng/mL IL-1β. Experimental groups included: IL-1β + NC mimic, IL-1β + miR-21-5p mimic, IL-1β + NC inhibitor, IL-1β + miR-21-5p inhibitor, and IL-1β + miR-21-5p mimic + oe SIRT2. Expression levels of MMP13, SIRT2, AKT, and p-AKT were detected by RT-qPCR, Western blot (WB), and immunofluorescence. Cell apoptosis was analyzed by Annexin V-FITC/PI flow cytometry. IL-6, TNF-α, and IL-10 levels were measured by ELISA. The direct interaction between miR-21-5p and SIRT2 was validated by a dual-luciferase reporter assay.   Results  Following IL-1β stimulation, miR-21-5p and MMP13 expression in CP-H107 cells were significantly elevated (P < 0.05). miR-21-5p overexpression promoted MMP13 expression, cytokine (IL-6, TNF-α, IL-10) secretion, and cell apoptosis (P < 0.05), while miR-21-5p inhibition produced opposite effects (P < 0.05). Dual-luciferase reporter assays confirmed that miR-21-5p directly targets SIRT2. Overexpression of miR-21-5p significantly downregulated SIRT2 expression and reduced the p-AKT/AKT ratio (P < 0.05). Further experiments demonstrated that SIRT2 overexpression partially reversed the MMP13 upregulation, inflammatory factor release, and increased apoptosis induced by miR-21-5p overexpression (P < 0.05).   Conclusion  miR-21-5p promotes chondrocyte catabolism, inflammatory response, and apoptosis by targeting and inhibiting SIRT2, thereby blocking its regulatory effect on the AKT pathway and accelerating OA progression.
DAPK1/MAPK1 Axis Regulates Neuronal Damage in Parkinson's Disease Models
Zhongkun REN, Bibo GAO, Xueling SUN, Lingying ZHU, Yinfang SU
2026, 47(4): 40-49. doi: 10.12259/j.issn.2095-610X.S20260405
Abstract(186) HTML (110) PDF (63)
Abstract:
  Objective  To elucidate the mechanism of the death-associated protein kinase 1 (DAPK1)/mitogen-activated protein kinase 1 (MAPK1) axis in the pathogenesis of Parkinson's disease (PD).   Methods  In vivo and in vitro PD models were established using 1-methyl-4-phenyl-1, 2, 3, 6-tetrahydropyridine (MPTP) and 1-methyl-4-phenylpyridinium (MPP+), respectively. Plasmids encoding si-DAPK1 and oe-MAPK1 were transfected into cells, and transfection efficiency was assessed using RT-qPCR and Western blotting. Cell viability, apoptosis levels, caspase-3 and caspase-9 activities, and levels of lactate dehydrogenase (LDH), superoxide dismutase (SOD), reactive oxygen species (ROS), tumor necrosis factor α (TNF-α), interleukin 1β (IL-1β), and interleukin 6 (IL-6) were assessed using CCK-8 assay, flow cytometry, commercial kits, and enzyme-linked immunosorbent assay (ELISA). Protein-protein interactions were predicted using the STRING database and verified by co-immunoprecipitation (CO-IP).   Results  DAPK1 and MAPK1 expression levels were significantly elevated in both in vivo and in vitro PD models. Silencing DAPK1 attenuated MPP+-induced apoptosis and reduced caspase-3 and caspase-9 levels in MN9D cells, decreased LDH, ROS, TNF-α, IL-1β, and IL-6 levels and increased SOD content. Direct interaction between DAPK1 and MAPK1 was demonstrated in cells. Overexpression of MAPK1 reversed the inhibitory effects of DAPK1 silencing promoted MPP+-induced neuroinflammation.   Conclusion  Silent DAPK1 exerts neuroprotective effects against MPP+-induced cytotoxicity through interaction with MAPK1, representing a potential therapeutic target for PD.
Mechanistic Study of the Inhibitory Effects of Hedyotis Diffusa Ethanol Extract on Breast Cancer Cells via Activation of the Cyt-c/Caspase-9-related Mitochondrial Pathway
Xiaoxiao LIAN, Tao HAN, Kunmeng CUI, Yan WANG, Yongfang LIU, Tian GUO, Ruixue YANG, Ya WANG
2026, 47(4): 50-56. doi: 10.12259/j.issn.2095-610X.S20260406
Abstract(399) HTML (302) PDF (121)
Abstract:
  Objective  The effects of Hedyotis diffusa extract (HDE) on proliferation, migration and mitochondrial damage of breast cancer cells were investigated by using cytochrome c(Cyt-c)/cysteine aspartate aminotransferase-9 (Caspase-9)pathway.   Methods  Cell Counting Kit-8 (CCK-8) was used to detect breast cancer cell viability in each group. MCF7 breast cancer cells were continuously cultured and divided into control group, HDE group, and Cyt-c overexpression group. Immunofluorescence staining was used to detect the protein levels of Cyt-c and Caspase-9 in MCF7 cells. 5-ethynyl-2'-deoxyuridine (EdU) kit was used to detect MCF7 cell proliferation ability. Scratch assay was used to detect MCF7 cell migration ability. Flow cytometry was used to detect mitochondrial membrane potential levels in MCF7 cells. Enzyme-linked immunosorbent assay (ELISA) kit was used to detect adenosine triphosphate (ATP) content in MCF7 cells.   Results  Compared with the control group, the cell viability of BT474, SKBr-3, ZR-75-30, MCF7 and MDA-MB-453 cells in the HDE group was decreased (P < 0.05). MCF7 breast cancer cells were selected for subsequent studies. Compared with the control group, the HDE group showed increased expression of Cyt-c and Caspase-9 in MCF7 cells (P < 0.05), decreased cell proliferation and migration ability (P < 0.05), reduced mitochondrial membrane potential, and decreased ATP content (P < 0.05). Compared with the control group, the Cyt-c overexpression group showed decreased cell proliferation and migration ability (P < 0.05), reduced mitochondrial membrane potential, and decreased ATP content (P < 0.05).   Conclusion  HDE may inhibit breast cancer cell, and promote mitochondrial damage by activating Cyt-c/Caspase-9 pathway.
Body Composition Differences and Influencing Factors in Early Pregnancy between Naxi and Han Ethnic Groups
Junqiang WANG, Limei HE, Jie SONG, Hongjuan HE, Ping HE
2026, 47(4): 57-65. doi: 10.12259/j.issn.2095-610X.S20260407
Abstract(196) HTML (110) PDF (69)
Abstract:
  Objective  To compare body composition differences and dietary intake between Naxi and Han pregnant women in early pregnancy, and analyze the influencing factors of body composition.   Methods  A cross-sectional study was conducted on 271 Han and Naxi pregnant women in early pregnancy who received examinations at Lijiang Women and Children's Hospital from August to December 2024. The differences in body composition and dietary intake between the two ethnic groups were analyzed, and multiple linear regression analysis was used to identify the influencing factors of body composition indices.   Results  Pre-pregnancy weight and pre-pregnancy BMI of Naxi pregnant women were significantly higher than those of Han pregnant women (Z = -3.024、Z = -2.984, P < 0.05). Body fat percentage, basal metabolic rate, total body water, intracellular fluid, extracellular fluid, body fat mass, lean body mass, and muscle mass of Naxi pregnant women in early pregnancy were all significantly higher than those of Han pregnant women in early pregnancy (Z = -3.123、Z = -3.161、Z = -2.623、Z = -2.078、Z = -2.569、Z = -3.454、Z = -2.645、Z = -2.624, P < 0.05). Average intake of cereals and tubers was significantly higher in Naxi pregnant women in early pregnancy than in Han pregnant women, while average vegetable intake was significantly lower (Z = -2.164、Z = -2.289, P < 0.05). Multiple linear regression analysis showed that pre-pregnancy BMI was the main influencing factor for body fat percentage (B = 1.237), basal metabolic rate (B = 24.088), total body water (B = 0.688), lean body mass (B = 0.803), and muscle mass (B = 0.882). Intake of cereals, tubers, fish, poultry, meat, and eggs was influencing factors for basal metabolic rate (B = 0.085, B = 0.172), lean body mass (B = 0.004, B = 0.008), muscle mass (B = 0.004, B = 0.011), and total body water (B = 0.003, B = 0.008).   Conclusion  There are differences in body composition between the Naxi ethnic group and the Han ethnic group during the early pregnancy period. Pre-pregnancy BMI is the main influencing factor for body composition in both Naxi and Han pregnant women in early pregnancy. Intake of cereals, tubers, fish, poultry, meat, and eggs has a significant promoting effect on basal metabolic rate, lean body mass, muscle mass, and total body water.
Influencing Factors of First-episode Adolescent Depression with Suicidal Ideation in A Minority Ethnic Concentrated Region in Southern Yunnan
Xinyi DUAN, Xuejiao ZHANG, Xi HOU, Zhengdong NIE, Kang LI, Tingting LI
2026, 47(4): 66-74. doi: 10.12259/j.issn.2095-610X.S20260408
Abstract(306) HTML (159) PDF (67)
Abstract:
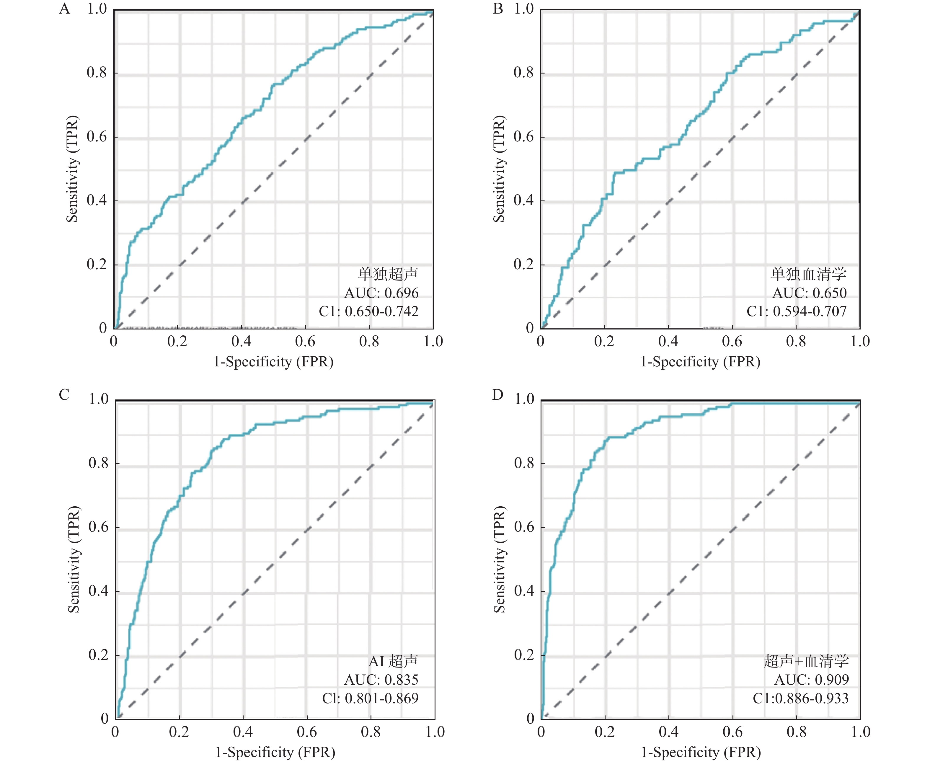
  Objective  To explore the influencing factors of suicidal ideation in first-episode adolescent patients with depression in an ethnic minority concentrated area in southern Yunnan.   Methods  A total of 277 first-episode adolescent patients who presented to the psychiatric outpatient departments of Yuxi City People’ s Hospital and Mojiang County People’ s Hospital between March 2023 and July 2024 with chief complaints of depressed mood and met diagnostic criteria for depression were enrolled. Patients were divided into two groups: those with suicidal ideation (n = 128) and those without suicidal ideation (n = 149). Psychological factors were evaluated using the Symptom Checklist-90 (SCL-90), Beck Anxiety Inventory (BAI), Beck Depression Inventory (BDI), Pittsburgh Sleep Quality Index (PSQI), and Adolescent Self-Rating Life Events Checklist (ASLEC). Logistic regression analysis was applied to determine independent predictive factors of suicidal ideation in first-episode adolescent depression patients (total sample and female subgroup). A combined predictive probability model was constructed based on Logistic regression coefficients, and the predictive efficacy of individual factors and the combined model for suicidal ideation was assessed by plotting Receiver Operating Characteristic (ROC) curves.   Results  The ASLEC total score, SCL-90 total score and subscale scores, BAI total score, BDI total score, and PSQI total score in the group with suicidal ideation were significantly higher than those in the group without suicidal ideation (P < 0.01). Multivariate logistic regression analysis showed that age, academic pressure subscale score, depression subscale score, hostility subscale score, and anxiety subscale score were independent predictive factors of suicidal ideation in first-episode adolescent depression patients. For female first-episode adolescent depression patients, age and SCL-90 mean total score were independent predictive factors of suicidal ideation. ROC curve analysis indicated that age, academic pressure subscale score, depression subscale score, hostility subscale score, anxiety subscale score, and their combination all had significant predictive value for suicidal ideation in first-episode adolescent depression patients (P < 0.05), with the combined model showing the highest predictive efficacy (AUC = 0.942). In female first-episode adolescent depression patients, age, SCL-90 mean total score, and their combination also had high predictive value for suicidal ideation (P < 0.05), with the combined predictive model similarly demonstrating the highest efficacyas well (AUC = 0.758).   Conclusion  The independent predictors of suicidal ideation in first-episode adolescent depression patients are younger age, academic stress, depression, hostility and anxiety factor scores. The combined predictive efficacy is significantly better than that of a single factor. Younger age and the total symptom severity of SCL -90 are the specific independent predictors for female patients.
Clinical Research
Correlation between T1-mapping and Feature Tracking in Hypertrophic Cardiomyopathy
Yan ZHANG, Lei YANG, Na LI, Mingjie PANG
2026, 47(4): 75-82. doi: 10.12259/j.issn.2095-610X.S20260409
Abstract(150) HTML (102) PDF (68)
Abstract:
  Objective  To explore the correlation between T1-mapping and feature tracking in patients with Hypertrophic Cardiomyopathy (HCM).   Methods  Cardiac magnetic resonance (CMR) data were retrospectively collected from 86 HCM patients hospitalized at Yunnan Provincial First People's Hospital between January 2016 and July 2021. The differences in T1 values before and after contrast enhancement, extracellular volume (ECV), longitudinal strain (LS), circumferential strain (CS), radial strain (RS), and strain rate parameters were compared between the late gadolinium enhancement (LGE)-positive group (59 cases) and LGE-negative group (27 cases).   Results  (1) Patients in the LGE-positive group were younger with a higher proportion of NYHA class III-IV, larger end-diastolic maximal wall thickness, and greater left ventricular mass index (P < 0.05); (2) Pre-contrast T1 values were higher in the LGE(+) group compared to the LGE(-) group, and ECV values were elevated in the LGE-positive group (P < 0.05); (3) In the LGE-positive group, global longitudinal strain (GLS) showed negative correlations with left ventricular mass index, left ventricular end-diastolic maximal wall thickness, LGE%, T1 value, and ECV (r = −0.418, P = 0.008; r = −0.711, P = 0.021; r = −0.621, P = 0.015; r = −0.372, P = 0.020; r = −0.583, P = 0.010, respectively).   Conclusion  In HCM patients with myocardial enhancement, GLS is reduced in LGE-positive cases, which shows significant negative correlations with left ventricular end-diastolic volume, left ventricular mass index, end-diastolic maximal wall thickness, LGE%, and pre-contrast T1 value and ECV.
Predictive Value of Combined Detection of IL-10,IFN-γ,PLR,and FIB in Endometrial Lesions
Tianyuan ZHAO, Yanhe CHANG, Xiaoyan NI, Yijun WANG, Xiaoyu LIU, Lijie JIANG
2026, 47(4): 83-89. doi: 10.12259/j.issn.2095-610X.S20260410
Abstract(176) HTML (81) PDF (76)
Abstract:
  Objective  To analyze the predictive value of combined detection of interleukin-10 (IL-10), γ-Interferon (IFN - γ), platelet-to-lymphocyte ratio (PLR), and plasma fibrinogen(FIB) for endometrial lesions.   Method  A total of 306 patients with endometrial lesions admitted to the hospital from April 2022 to January 2024 were included in the study. Based on pathological tissue biopsy, patients were divided into endometrial cancer group (n = 120) and endometrial benign hyperplasia group (n = 186). Sixty-three healthy volunteers from the same period served as control group. The expression levels of IL-10, IFN - γ, PLR, and FIB were measured and compared among the three groups. Receiver operating characteristic (ROC) curve analysis was used to determine the predictive value of IL-10, IFN - γ, PLR, FIB and combined detection for endometrial lesions.   Result  IL-10, PLR, and FIB levels in the endometrial cancer group were higher than those in the benign endometrial proliferation group and control group, while IFN-γ was lower (P < 0.05). IL-10, PLR, and FIB levels in the benign proliferation group were higher than control group, while IFN-γ was lower(P < 0.05). Expression levels of IL-10, IFN-γ, PLR, and FIB showed significant differences among endometrial cancer patients at different International Federation of Gynecology and Obstetrics (FIGO) stages (P < 0.05). Stage IV endometrial cancer patients had higher IL-10, PLR, and FIB levels and lower IFN-γ levels compared to stages I, II, and III (P < 0.05). Serous adenocarcinoma had higher IL-10, PLR, and FIB levels and lower IFN-γ levels compared to endometrioid adenocarcinoma (P < 0.05). Combined detection of IL-10, IFN-γ, PLR, and FIB showed high consistency with pathological diagnosis (Kappa=0.892). Sensitivity was 94.17% (113/120), specificity was 94.38% (235/249), negative predictive value was 97.11% (235/242), and positive predictive value was 88.98% (113/127). The area under the ROC curve (AUC) for combined prediction was 0.904 (95%CI: 0.783~0.957).   Conclusion   Abnormal expression of IL-10, IFN - γ, PLR, and FIB plays an important role in the occurrence and development of endometrial lesions. Combined detection of these four markers has high predictive value for distinguishing different types of endometrial lesions.
miR-6509-3p Regulates EMT Process to Promote Migration and Invasion of Hepatocellular Carcinoma Cells
Shihan CHEN, Quanhui WANG, Lina ZHANG, Kun LI, Chunxu ZHANG
2026, 47(4): 90-100. doi: 10.12259/j.issn.2095-610X.S20260411
Abstract(193) HTML (106) PDF (72)
Abstract:
  Objective  To investigate whether miR-6509-3p affects the invasion and migration of hepatocellular carcinoma (HCC) cells through epithelial-mesenchymal transition (EMT).   Methods  Real-time quantitative reverse transcription polymerase chain reaction (qRT-PCR) was used to detect miR-6509-3p expression in hepatocellular carcinoma tissues and adjacent non-cancerous tissues from 92 patients who underwent hepatectomy in the General Surgery Department of Joint Logistics Support Force Hospital No. 988 between January 2024 and January 2025. The correlation between clinicopathological features and miR-6509-3p expression was analyzed. Additionally, miR-6509-3p expression was examined in multiple HCC cell lines. MiR-6509-3p expression was knocked down in MHCC97-H cells, while overexpressed in HepG2 cells, with appropriate control groups established. Cell proliferation was assessed using the MTT and EdU assays. Cell migration and invasion were evaluated via wound healing and Transwell invasion assays. Western blotting was performed to detect E-cadherin, N-cadherin, and Snail protein expression in each group. Bioinformatics analysis predicted the binding between miR-6509-3p and SLCO1B3. qRT-PCR was used to detect SLCO1B3 mRNA expression in 92 hepatocellular carcinoma tissues, and the correlation with miR-6509-3p was analyzed. Dual-luciferase reporter assays and RNA immunoprecipitation (RIP) were performed to further confirm their interaction. In rescue experiments, SLCO1B3 knockdown groups were established to observe changes in HCC cell proliferation, migration, invasion capacity, and EMT-related protein expression.   Results  MiR-6509-3p expression in hepatocellular carcinoma tissues was significantly higher than in adjacent non-cancerous tissues (P < 0.001), and was significantly correlated with tumor size, differentiation grade, and microvascular invasion (P < 0.05). Overexpression of miR-6509-3p promoted the proliferation, migration, and invasion of HCC cells (P < 0.001), accompanied by decreased expression of the E-cadherin protein (P < 0.001) and increased expression of N-cadherin and Snail proteins (P < 0.01).Knockdown of miR-6509-3p produced the opposite effects (P < 0.01). In HCC tissues, miR-6509-3p expression was negatively correlated with SLCO1B3 mRNA expression (P < 0.001). miR-6509-3p directly targeted and bound to SLCO1B3. Knockdown of SLCO1B3 reversed the effects of the miR-6509-3p inhibitor on the proliferation, invasion, migration, and expression of EMT-related proteins in HCC cells (P < 0.01).   Conclusion   MiR-6509-3p is highly expressed in hepatocellular carcinoma cells and tissues. It promotes hepatocellular carcinoma cell proliferation, invasion, and migration, and promotes EMT progression, potentially functioning through the miR-6509-3p/SLCO1B3 axis.
Analysis of the Value of Serum Testosterone,Sex Hormone-binding Globulin and Vitamin D Levels in Predicting Gestational Diabetes Mellitus Complicated by Polycystic Ovary Syndrome
Yuzhen ZHAO, Yingyan MA, Lili HE
2026, 47(4): 101-107. doi: 10.12259/j.issn.2095-610X.S20260412
Abstract(797) HTML (813) PDF (120)
Abstract:
  Objective  To investigate the value of serum testosterone (T), sex hormone-binding globulin (SHBG) and vitamin D [25(OH)D] levels in predicting gestational diabetes mellitus (GDM) complicating polycystic ovary syndrome (PCOS).   Methods  A retrospective clinical study was conducted on the clinical data from 180 PCOS patients who underwent the standardized treatment and delivered at Hengshui People’ s Hospital between February 2023 and February 2025. Theses patients were categorized into no-GDM group (n = 133 cases) and GDM group (n = 47 cases) according to their GDM complication status. The clinical data of the two groups was compared and the binary logistic regression analysis was applied to explore the influencing factors of GDM complicated by PCOS. And ROC curves were established to analyze the serum T, SHBG, 25(OH)D levels and the value efficacy of the three combined data in predicting GDM complicated by PCOS.   Results  The results of the binary logistic regression model showed that pre-pregnancy BMI, growing body mass during the pregnancy, insulin, T, SHBG, and 25(OH)D were influencing factors of PCOS complicating GDM (P < 0.05). The ROC curve analysis showed that serum T, SHBG and 25(OH)D levels predicted PCOS-complicated GDM with an AUC of 0.709, 0.825, and 0.718, respectively; sensitivities were 0.915, 0.638, and 0.511, respectively; and specificities were 70.80%, 0.496, 0.940, and 0.902, respectively. The AUC, sensitivity, and specificity of three combined data predictions for PCOS complicated with GDM were 0.929, 0.894, and 0.782, respectively. Pearson correlation showed that serum T, SHBG and 25(OH)D levels were positively correlated with each other in patients with PCOS complicated with GDM (r = 0.559, 0.488, 0.465, P < 0.05).   Conclusion  Serum T, SHBG and 25(OH)D levels are valuable in predicting PCOS complicated with GDM, and the combined data of the three items are more effective.
Diagnostic Value of Serum SHBG,NCAM and CCL2 Levels in Cognitive Dysfunction in First-episode Patients with Schizophrenia
Zhaogui CHEN, Yanhui MOU, Jingci CHEN, Zhi QUAN, Jingsi CHEN
2026, 47(4): 108-115. doi: 10.12259/j.issn.2095-610X.S20260413
Abstract(148) HTML (91) PDF (57)
Abstract:
  Objective  To explore the diagnostic value of the levels of serum sex hormone-binding globulin (SHBG), neural cell adhesion molecule (NCAM), and C-C motif chemokine ligand 2 (CCL2) in cognitive dysfunction among patients with first-episode schizophrenia (FES).   Methods  A total of 125 FES patients treated between July 2023 and June 2025 were selected as the study group, and 132 healthy volunteers who underwent physical examination in Yulin City Veterans' Hospital(Yulin City Fourth People's Hospital) during the same period were selected as the control group. The study group was further divided into a non-dysfunction group (n = 72) and a dysfunction group (n = 53) based on whether cognitive dysfunction occurred. Serum levels of SHBG, NCAM, and CCL2 were detected using ELISA. The Positive and Negative Syndrome Scale (PANSS) was used to assess the severity of schizophrenia, the Montreal Cognitive Assessment (MoCA) was used to assess the presence of cognitive dysfunction, and the MATRICS Consensus Cognitive Battery (MCCB) score was used to assess the degree of cognitive impairment. Pearson correlation analysis was used to analyze the correlations between the levels of SHBG, NCAM, and CCL2 and the PANSS score and MCCB scores. The ROC curve was used to analyze the diagnostic value of SHBG, NCAM, and CCL2 for cognitive dysfunction in FES patients, and the Z-test was used to compare the differences in the area under the curve (AUC).   Results  Compared with the control group, the study group had higher SHBG and CCL2 levels and lower NCAM levels (P < 0.05). Compared with the non-dysfunction group, the dysfunction group had higher SHBG and CCL2 levels and lower NCAM levels (P < 0.05). Compared with the non-dysfunction group, the dysfunction group had higher PANSS scores (positive symptoms, negative symptoms, general psychopathology, and total score) and lower MCCB scores (social cognition, reasoning and problem-solving ability, visual learning, verbal learning, working memory, attention/vigilance, information processing speed, and total score) (P < 0.05). In the dysfunction group, serum SHBG and CCL2 levels were positively correlated with each item and total score of PANSS and negatively correlated with each item and total score of MCCB, while NCAM levels were negatively correlated with each item and total score of PANSS and positively correlated with each item and total score of MCCB (P < 0.05). The AUC for combined diagnosis of cognitive dysfunction in FES patients using SHBG, NCAM, and CCL2 was 0.955, which was superior to individual diagnoses(0.795, 0.814, 0.824) (P < 0.05).   Conclusion  FES patients have elevated SHBG and CCL2 levels and reduced NCAM levels. These three markers are correlated with disease severity and cognitive impairment severity. Combined diagnosis has certain clinical significance and provides a data foundation for clinical diagnosis and related drug development.
Assessment Value of Neonatal Critical Illness Score,Umbilical Cord Blood MIF,and IL-1β in Evaluating Clinical Efficacy of Neonatal Respiratory Distress Syndrome
Yuru DUAN, Yiming WANG, Lei ZHU
2026, 47(4): 116-123. doi: 10.12259/j.issn.2095-610X.S20260414
Abstract(150) HTML (89) PDF (73)
Abstract:
  Objective   To analyze the clinical efficacy evaluation value of neonatal critical illness score (NCIS), umbilical cord blood macrophage migration inhibitory factor (MIF), and interleukin-1β (IL-1β) in neonatal acute respiratory distress syndrome (ARDS).   Methods  Using the cluster sampling method, 120 children with ARDS who were hospitalized in the Neonatal Department of Harrison International Peace Hospital from January 2023 to December 2024 were continuously collected as the observation group. Additionally, 120 healthy newborns born at Harrison International Peace Hospital during the same period were selected as the control group. Disease severity was assessed using NCIS score. 5 mL of umbilical cord blood was collected immediately after birth from all the subjects to detect MIF and IL-1β levels. NCIS scores and umbilical cord blood MIF and IL-1β levels were compared between the two groups. ARDS patients were further stratified into mild and severe groups based on chest X-ray findings, and NCIS scores and umbilical cord blood MIF and IL-1β levels were compared between these subgroups. All 120 ARDS patients received treatment with nasal intermittent positive pressure ventilation (NIPPV) combined with pulmonary surfactant (PS). NCIS scores and umbilical cord blood MIF and IL-1β levels were compared between effective and ineffective treatment groups. Receiver operating characteristic (ROC) curves were plotted and area under curve (AUC) was calculated to analyze the predictive value of NCIS score, umbilical cord blood MIF, and IL-1β for clinical efficacy. Univariate and multivariate logistic regression analyses were performed to identify risk factors for treatment failure.   Results  NCIS scores in the observation group were lower than in the control group(P < 0.05), while umbilical cord blood MIF and IL-1β levels were significantly higher in the observation group compared to the control group (P < 0.05). NCIS scores in the severe group were lower than in the mild group (P < 0.05), while MIF and IL-1β levels were higher in the severe group(P < 0.05). NCIS scores in the ineffective group were lower than in the effective group (P < 0.05), while umbilical cord blood MIF and IL-1β levels were higher in the ineffective group (P < 0.05). The AUC of combined detection of NCIS score, umbilical cord blood MIF, and IL-1β for predicting clinical efficacy was 0.798 (95%CI: 0.702~0.947), with sensitivity of 93.13% and specificity of 91.08%, both significantly higher than single-factor detection (71.85%, 69.07%, 76.24%, 75.09%, 74.82%, 73.31%) (P < 0.05). Gestational age, birth weight, prenatal glucocorticoid use, and pretreatment PCaO2, PaO2 and FiO2 were identified as risk factors for treatment failure (P < 0.05).   Conclusion  In neonates with ARDS, higher umbilical cord blood MIF and IL-1β levels indicate more severe illness and higher risk of treatment failure. Combined detection of NCIS score, umbilical cord blood MIF, and IL-1β can improve the predictive efficacy for clinical outcomes. Gestational age, birth weight, prenatal corticosteroid use, and pretreatment PaCO2, PaO2, and FiO2 are all risk factors affecting clinical efficacy and warrant clinical attention and vigilance.
Correlation of Helicobacter pylori Antibody Serotypes,Immune Response,and Gut Microbiota in Children with Abdominal-type Henoch-Schönlein Purpura Presenting with Gastrointestinal Hemorrhage
Junying LIU, Wenhui LI, Xin ZHAO, Weina SHI, Xiaojuan WANG
2026, 47(4): 124-130. doi: 10.12259/j.issn.2095-610X.S20260415
Abstract(190) HTML (129) PDF (113)
Abstract:
  Objective  To investigate the correlation between Helicobacter pylori (HP) antibody subtypes, immune response, and intestinal microbiota in children with abdominal Henoch-Schönlein purpura (HSP) complicated by gastrointestinal bleeding.   Methods  From February 2021 to February 2025, 96 children with abdominal HSP complicated by gastrointestinal bleeding admitted to Hebei Children's Hospital were enrolled as the bleeding group. According to a 1:1 matching principle, 96 children with HSP without gastrointestinal bleeding treated during the same period (non-bleeding group) and 96 healthy children undergoing physical examination (healthy group) were selected as controls. The study compared HP antibody subtypes, immune responses [tumor necrosis factor-α (TNF-α), interleukin-6 (IL-6), interleukin-8 (IL-8), cluster of differentiation 3 positive (CD3+), cluster of differentiation 4 positive (CD4+), cluster of differentiation 8 positive (CD8+), CD4+/CD8+ ratio], and intestinal microbiota among the three groups. Differences in immune response and intestinal microbiota between the HP antibody-positive and HP antibody-negative groups were compared. Pearson correlation analysis was performed to explore associations among these indicators.   Results  The incidence of HP antibody type I in the bleeding group was greater than the non-bleeding group, which was greater than the healthy group, while the negative rate of HP antibody showed the opposite pattern (P < 0.05). In the bleeding group, TNF-α, IL-6, IL-8, CD8+, and Escherichia coli levels were higher than in the non-bleeding group, which were higher than in the healthy group. CD3+, CD4+, CD4+/CD8+ ratio, Bifidobacterium, and Lactobacillus levels were lower than in the non-bleeding group, which were lower than in the healthy group (P < 0.05). Among children with abdominal HSP complicated by gastrointestinal bleeding, the HP antibody-positive group showed higher TNF-α, IL-6, IL-8, CD8+, and Escherichia coli levels compared to the HP antibody-negative group, while CD3+, CD4+, CD4+/CD8+ ratio, Bifidobacterium, and Lactobacillus levels were lower (P < 0.05). Pearson correlation analysis revealed that TNF-α, IL-6, IL-8, CD3+, CD4+, and CD4+/CD8+ were correlated with Escherichia coli, Lactobacillus, and Bifidobacterium (P < 0.05), and CD8+ showed a positive correlation with Escherichia coli (P < 0.05).   Conclusion  Children with abdominal HSP complicated by gastrointestinal bleeding have a higher positive rate of HP antibodies and exhibit dysregulated immune response and compromised intestinal barrier function. HP antibody-positive children demonstrate more severe immune dysfunction and intestinal microbiota dysbiosis compared to antibody-negative children, with significant correlations between immune response parameters and intestinal barrier function markers.
Effect of Tirofiban on Serum miR-181c and miR-130a Expression in Patients with Acute Ischemic Stroke Following Failed Thrombolysis in the Hyperacute Phase
Jian SUN, Huanhuan WANG, Hongmei HE, Haiyan ZHANG, Qian XUE, Aixia SONG
2026, 47(4): 131-137. doi: 10.12259/j.issn.2095-610X.S20260416
Abstract(183) HTML (108) PDF (68)
Abstract:
  Objective  To analyze the effects of tirofiban on serum microRNA-181c (miR-181c) and microRNA-130a (miR-130a) expression in patients with hyperacute cerebral infarction after thrombolytic failure.   Methods  A total of 85 patients with hyperacute cerebral infarction who failed thrombolysis and were hospitalized at the First Affiliated Hospital of Hebei North University from November 2022 to November 2024 were enrolled. The research subjects were grouped according to the treatment regimen: the control group (n = 42) received conventional treatment, and the observation group (n = 43) received tirofiban treatment in addition to conventional therapy. Statistical comparisons were conducted on the total effective rate, infarct volume, cerebral perfusion parameters, vascular recanalization rate, National Institutes of Health Stroke Scale (NIHSS) score, Barthel Index (BI) score, coagulation function indices, serum miR-181c, miR-130a levels, and occurrences of hemorrhagic events.   Results  The observation group demonstrated significantly higher total effective rate and vascular recanalization rate compared to the control group (P < 0.05). After treatment, the observation group showed significantly lower infarction volume, time to peak (TTP), mean transit time (MTT), NIHSS score, platelet count (PLT), fibrinogen (FIB), and serum miR-181c and miR-130a levels compared to the control group (P < 0.05). The observation group exhibited significantly higher cerebral blood flow (CBF), cerebral blood volume (CBV), BI score, and prothrombin time (PT) compared to the control group (P < 0.05). There was no significant difference in the overall incidence of hemorrhagic events between the two groups (P > 0.05).   Conclusion  Rescue treatment with tirofiban after thrombolytic failure in hyperacute cerebral infarction effectively reduces the degree of neurological impairment, decreases infarct volume, improves vascular recanalization rate and functional capacity, corrects hypercoagulability, improves cerebral perfusion parameters, and reduces serum miR-181c and miR-130a expression levels and the incidence of hemorrhagic adverse events, proving to be safe and effective.
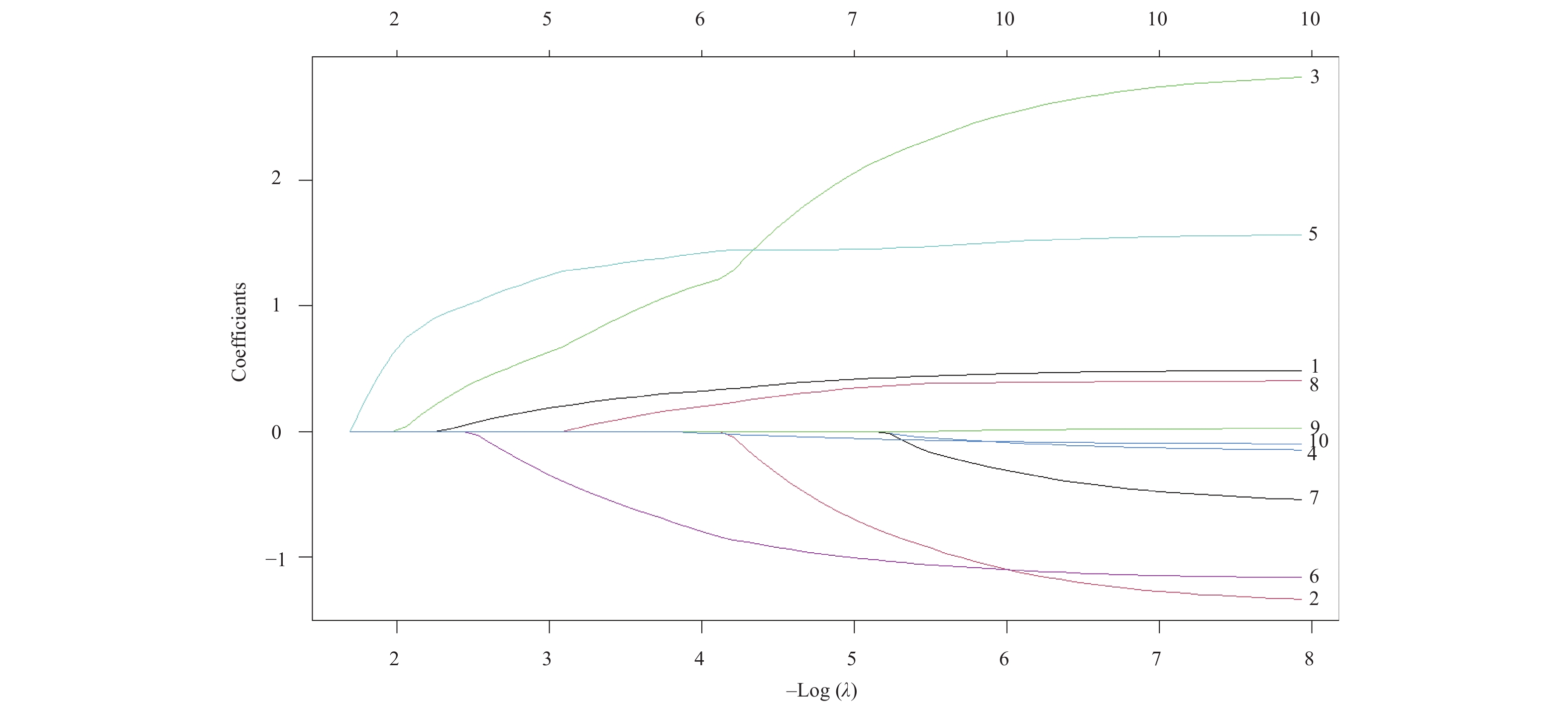
miR-15a and miR-16-1 Combined with MEG3 for Assessing Recurrence Risk in Endometrial Cancer Patients
Zhaoqiang LI, Yingnan HUANG, Junying DU
2026, 47(4): 138-146. doi: 10.12259/j.issn.2095-610X.S20260417
Abstract(122) HTML (118) PDF (63)
Abstract:
  Objective   To explore the value of serum microRNA (miR)-15a, miR-16-1 combined with maternally expressed gene 3 (MEG3) in assessing recurrence risk in endometrial cancer patients.   Methods   A total of 170 endometrial cancer patients who visited Tongchuan People's Hospital from March 2019 to July 2024 were enrolled as the cancer group. They were divided into recurrence group (n = 41) and non-recurrence group (n = 129) based on whether recurrence occurred within one year after treatment. Another 170 healthy individuals who underwent physical examinations at the hospital during the same period were selected as the control group. The expression levels of miR-15a, miR-16-1, and MEG3 in serum were detected by RT-qPCR. RT-qPCR was used to detect serum expression levels of miR-15a, miR-16-1, and MEG3. Serum levels of miR-15a, miR-16-1, and MEG3 were compared between the control group and cancer group, between non-recurrence and recurrence groups, and among different clinicopathological characteristics. Lasso regression combined with COX regression analysis was used to analyze risk factors for recurrence in endometrial cancer patients. ROC and DCA curves were used to analyze the predictive and clinical application value of serum miR-15a, miR-16-1, and MEG3. Dual-luciferase reporter gene assays verified the targeting relationship between MEG3 and miR-15a/16-1.   Results   Serum miR-15a and miR-16-1 levels in the cancer group were lower than in the control group, while MEG3 levels were higher (P < 0.05). Serum miR-15a, miR-16-1, and MEG3 levels were correlated with FIGO stage, histological gradie, depth of myometrial invasion, and lymph node metastasis. In patients with FIGO stage III, poorly differentiated tumors, deep myometrial invasion, and lymph node metastasis, serum miR-15a and miR-16-1 levels were lower than in patients with FIGO stage I-II, moderately-to-well differentiated tumors, superficial myometrial invasion, and no lymph node metastasis (P < 0.05), while MEG3 levels were higher (P < 0.05). The proportion of FIGO stage III, poor differentiation, and lymph node metastasis, as well as MEG3 levels were higher in the recurrence group compared to the non-recurrence group, while miR-15a and miR-16-1 levels were lower (P < 0.05). FIGO stage III, poorly differentiated tumors, and low miR-15a, low miR-16-1, and high MEG3 levels were risk factors for recurrence in endometrial cancer patients (P < 0.05). The AUC and clinical net benefit of serum miR-15a, miR-16-1, and MEG3 alone for predicting recurrence were lower than their combination (P < 0.05). MEG3 exhibited direct targeted binding with miR-15a and miR-16-1; luciferase activity was reduced following co-transfection of WT-MEG3 with miR-15a/16-1 mimics (P < 0.05).   Conclusion  Low expression of serum miR-15a and miR-16-1 and high expression of MEG3 in endometrial cancer patients are associated with patient recurrence. MEG3 can regulate miR-15a and miR-16-1 expression by serving as a competing endogenous RNA. Combined detection of serum miR-15a, miR-16-1, and MEG3 enhances the predictive value and efficacy for assessing recurrence risk.
Correlation between Esophageal Manometry and Short-term Efficacy of Endoscopic Myotomy in Patients with Achalasia
Yingye SONG, Juanping LI, Rui LI
2026, 47(4): 147-154. doi: 10.12259/j.issn.2095-610X.S20260418
Abstract(472) HTML (455) PDF (117)
Abstract:
  Objective  To investigate the correlation between esophageal manometry and short-term efficacy of peroral endoscopic myotomy in patients with achalasia of cardia (AC).   Methods  Clinical data of AC patients who underwent POEM treatment for the first time in the Department of Gastroenterology at The First Affiliated Hospital of Soochow University from January 2019 to September 2024 were selected and grouped based on the 2020 Chicago 4.0 and Ling classifications. Baseline data and surgical response rates of the patients were analyzed so as to compare Eckardt scores and esophageal manometry data of patients in different groups and the correlation between esophageal manometry data and postoperative clinical efficacy were analysed.   Results  (1)The surgical success rate of 272 patients included in this study was 100%. The preoperative Eckardt score was (6.65 ± 1.48) points, and the Eckardt score 3 months after the surgery was (1.05 ± 0.56) points. The Eckardt score after POEM surgery decreased significantly compared to preoperative levels, and the difference was statistically significant (t = 19.823, P < 0.001). The postoperative Eckardt scores of the three groups of patients classified by Chicago and the five groups of patients classified by Ling were significantly lower than those before the surgery, and the differences were statistically significant (P < 0.05). (2) The postoperative LESP and 4SIRP of the three groups of patients classified by Chicago were significantly reduced compared with preoperative levels, and the differences were statistically significant (P < 0.05). And there was a statistically significant difference in the postoperative LESP and 4SIRP among the three groups of patients (P < 0.05). Further comparison using Bonferroni method showed that the LESP and 4SIRP of Group II were lower than those of Group I and Group III (P < 0.05), but there was no statistically significant difference between Group I and Group III (P > 0.05). The postoperative LESP and 4SIRP of the five groups of patients classified by Ling were also lower than those before the surgery, and the comparison was statistically significant (P < 0.05). There was also a statistically significant difference (P < 0.05) in the postoperative LESP and 4SIRP among the five groups of patients. Further comparison using Bonferroni method showed that the LESP and 4SIRP of groups IIa, IIb, IIc, and III were significantly lower than those of group I (P < 0.05), but there was no statistically significant difference between groups IIa, IIb, IIc, and III (P > 0.05). (3) The severity of 4SIRP and Eckardt scores showed a moderate correlation (r = 0.428, P = 0.001); The severity of LESP and Eckardt scores showed a mild correlation (r = 0.245, P = 0.004).   Conclusion  The short-term clinical efficacy of POEM treatment for AC is significant, with Chicago type II AC patients showing the best response to POEM treatment. Ling’ s classification of type IIa, IIb, IIc, and III shows better efficacy than type I. Moreover, there is a moderate correlation between the 4SIRP and Eckardt scores in the HRM parameters, which has good evaluation value for the postoperative efficacy of POEM.
Clinical and Pathological Characteristics of Non-small Cell Lung Cancer with Pleural Effusion at Different Hematocrit Levels and Their Correlation with Prognosis
Ruwei JIANG, Lijun XU, Huiru WANG, Siyu HUANG
2026, 47(4): 155-164. doi: 10.12259/j.issn.2095-610X.S20260419
Abstract(208) HTML (112) PDF (63)
Abstract:
  Objective   To investigate the clinical influencing factors of hematocrit (HCT) levels in non-small cell lung cancer (NSCLC) patients with pleural effusion (PE), and to analyze the impact of HCT levels on the prognosis of patients.   Methods  A total of 125 patients with NSCLC complicated with PE admitted to the People’ s Hospital of Yingshang County, Anhui Province from January 2020 to May 2025 were selected. The patients were divided into high HCT group (>39.84%), intermediate HCT group (36.52%–39.84%), and low HCT group (<36.52%) according to the tertiles of HCT levels after 4 cycles of treatment (subsequent analyses were all based on this time point). Stepwise regression analysis was used to correct the relationship between clinicopathological characteristics and HCT levels. Multivariate logistic regression was used to analyze the independent correlation between HCT levels and poor prognosis, and further subgroup analyses were conducted by stratifying blood routine indicators, carcinoembryonic antigen (CEA), and Ki67 nuclear-associated antigen (Ki67). Sensitivity analysis was conducted using the E-value method. Interval likelihood ratio, receiver operating characteristic (ROC) curve and area under the curve (AUC), and restricted cubic spline (RCS) were used to analyze the prediction of HCT levels on poor prognosis and the dose-response relationship between them. Kaplan-Meier survival curves were used for survival analysis.  Results  There were statistically significant differences in gender, age, lymph node metastasis, degree of differentiation, tumor stage, smoking history, HCT, lymphocyte (LY) count, neutrophil (NE) count, neutrophil-lymphocyte count ratio (NLR), eosinophil (EOS) count, CEA, Ki67, hemoglobin (Hb), ferritin (Fer), transferrin saturation (TSAT), albumin (ALB), C-reactive protein (CRP) levels , objective response rate and disease control rate among the three groups of patients (all P < 0.05). Gender, smoking history, tumor stage, and lymphatic metastasis were closely related to HCT levels (P < 0.05). HCT levels at each time point after treatment were significantly higher in the good prognosis group compared to the poor prognosis group (P < 0.05). After adjusting for confounding factors, there was still an independent correlation between HCT levels and the risk of poor prognosis (OR = 1.472, 95%CI: 1.345~1.620). HCT levels were associated with the prognosis of patients with NSCLC complicated with PE within different ranges of NE, LY, NLR, EOS, CEA, and Ki67. The E-value in the sensitivity analysis was 3.983. Low HCT levels could significantly increase the risk of poor prognosis, with a positive likelihood ratio of 6.468 (95%CI: 2.703~15.478)(P < 0.001), high HCT levels could significantly reduce the risk of poor prognosis, with a likelihood ratio of 0.064 (95%CI: 0.009~0.450)(P < 0.05). HCT levels had high predictive efficacy for poor prognosis in the overall population and different gender groups, with AUC of 0.940 (95%CI: 0.733~0.988), 0.823 (95%CI: 0.767~0.876), and 0.844 (95%CI: 0.753~0.903) respectively, and the optimal cut-off values for HCT levels were 36.24%, 32.89%, and 35.35% respectively. There was a non-linear dose-response relationship between HCT levels and the risk of poor prognosis in the overall population and different gender groups (Pfor non-linear < 0.05) . The progression-free survival (PFS) of patients with medium and high HCT levels was significantly higher than that of patients with low HCT levels (P < 0.05) .  Conclusion   Low HCT levels significantly increase the risk of poor prognosis in NSCLC patients with PE. When HCT≤36.24%, the association strength between HCT levels and poor prognosis risk is markedly increased, and this association exists at different levels of NE, LY, NLR, EOS, CEA, and Ki67. Comprehensive monitoring of these indices in clinical diagnosis and treatment has important clinical value for assessing prognosis in these patients.
Review
Research Progress and Application Prospects of Neuroglia-associated Exosomes in Schizophrenia
Biyao GAO, Fuyi QIN, Yilin LIU, Jia WEN, Xinrui LI, Yuan FANG, Yunqiao ZHANG
2026, 47(4): 165-173. doi: 10.12259/j.issn.2095-610X.S20260420
Abstract(264) HTML (133) PDF (75)
Abstract:
Schizophrenia is a severe mental disorder with complex etiology, and its pathogenesis involves the interaction of multiple factors including genetics, environment, and neurobiology. In recent years, exosomes, as the primary mediators of intercellular communication, have provided new possibilities for studying the etiology of schizophrenia, developing diagnostic methods, and identifying therapeutic approaches. This review summarizes the role of glial cells as both source cells and targets of exosomes, their involvement in the pathogenesis and development of schizophrenia, and their potential as diagnostic biomarkers and drug delivery vehicles.The review provides new perspectives and theoretical evidence for the application of exosomes in the diagnosis and treatment of schizophrenia.
Teaching Research
Application of Backward Design Based on OBE Concept in Pathology Teaching
Wenqing SONG, Bo ZHU, Lan YU, Xiaomeng GONG
2026, 47(4): 174-180. doi: 10.12259/j.issn.2095-610X.S20260421
Abstract(212) HTML (124) PDF (65)
Abstract:
  Objective  To explore the application and effectiveness of backward design teaching model based on Outcome Based Education (OBE) in pathology teaching, and to assess its impact on clinical thinking ability and knowledge integration ability of clinical medicine students.   Methods  Based on the principle that there were no significant differences among students in terms of age composition, gender, learning foundation, admission scores, or relevant subject scores, 120 students from two classes of the 2023 cohort in Clinical Medicine at Bengbu Medical College were selected. Based on student preferences, they were randomly divided into two groups of 60 students each, serving as the experimental group and control group respectively. The experimental group received the backward design teaching model (objective-orientation→ assessment design → teaching activities), while the control group received traditional teaching model. Comprehensive evaluation was conducted from three dimensions—learning process, academic performance, and learning experience—based on students' performance in group discussions, examination scores, and questionnaire survey results.   Results  (1) Learning process: Speaking frequency in the experimental group increased significantly, with the rate of opinion adoption showing positive correlation with discussion frequency (r = 0.98, P < 0.001). (2) Academic performance: The experimental group demonstrated significantly higher excellent rates in both objective questions (75% vs 53.3%, P < 0.01) and subjective questions (91.5% vs 38.3%, P < 0.001) compared to the control group; (3) Learning experience: The experimental group showed significant improvements in depth of knowledge comprehension, critical thinking, and clinical application ability (P < 0.05), but showed no statistical significance in time management ability (P = 0.116).   Conclusion  Backward design teaching based on OBE concept can effectively enhance the quality of pathology teaching, promote the cultivation of students' clinical thinking ability, and strengthen knowledge integration and application capabilities.