留言板

尊敬的读者、作者、审稿人, 关于本刊的投稿、审稿、编辑和出版的任何问题, 您可以本页添加留言。我们将尽快给您答复。谢谢您的支持!

姓名
邮箱
手机号码
标题
留言内容
验证码

2025年  第46卷  第9期

专家论坛
免疫细胞功能紊乱在肝衰竭发生和发展中的研究进展
牟唐维, 梁丹, 赵昱, 况轶群
2025, 46(9): 1-14. doi: 10.12259/j.issn.2095-610X.S20250901
摘要(675) HTML (528) PDF (22)
摘要:
肝脏作为人体核心代谢器官,承担着蛋白质合成、毒物代谢、免疫调节等多种关键生理功能。肝衰竭是终末期肝病患者的主要疾病进程,临床特征包括凝血功能障碍、胆红素代谢异常以及多器官衰竭。根据病程的不同,肝衰竭可分为急性、亚急性、慢加急性及慢性四类,其致病机制复杂,涉及病原感染、免疫微环境的失调和肠道菌群紊乱等多种因素的相互作用,给临床诊治带来了巨大挑战。本文综述了肝衰竭在发生发展过程中天然和适应性免疫应答异常,以及免疫代谢紊乱的分子机制,深入探讨免疫细胞的功能紊乱在该疾病过程中的关键作用,旨在为肝衰竭的靶向免疫治疗提供理论依据。
基础医学
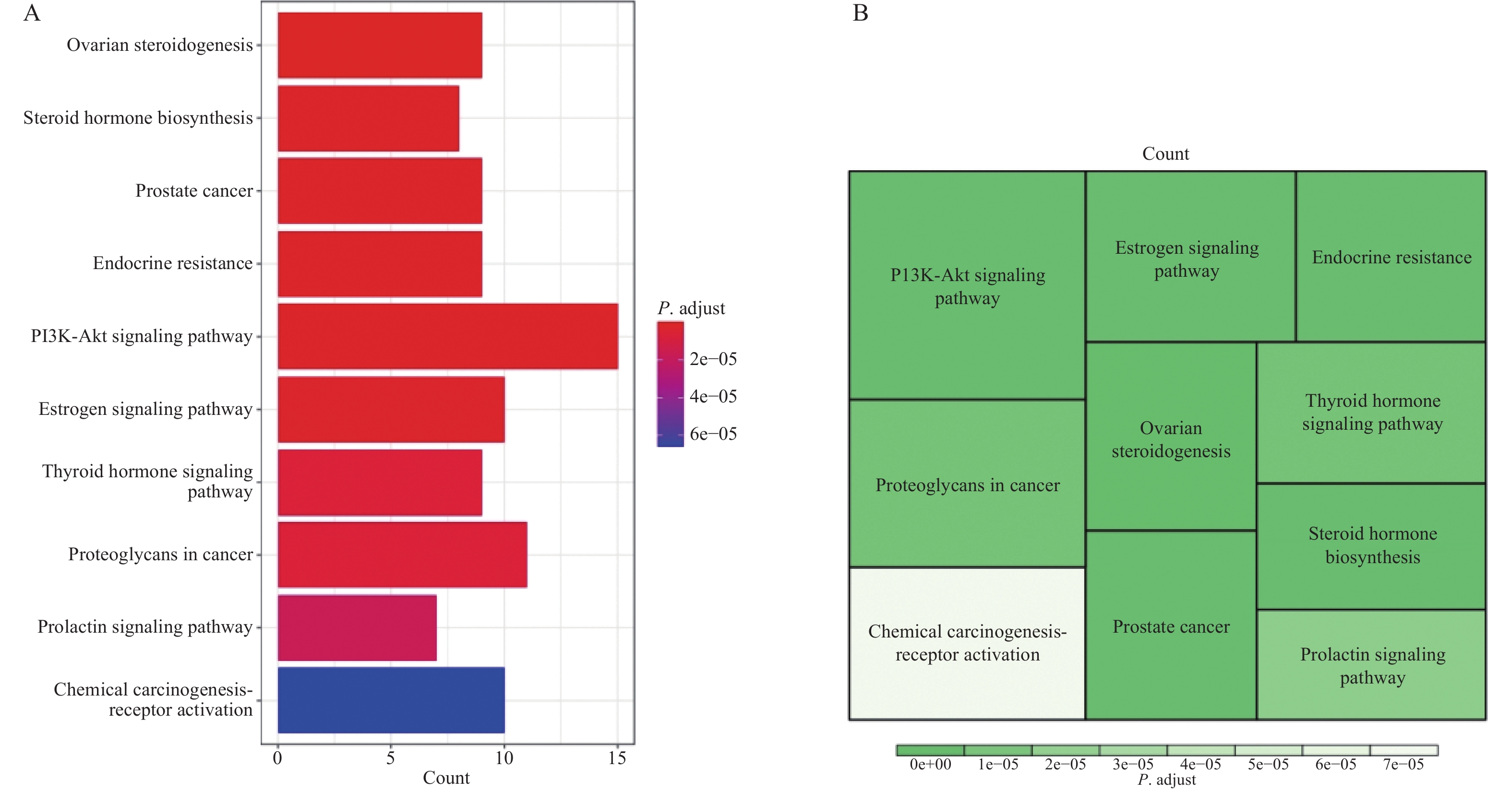
基于生物信息学和细胞实验探讨APOE在结肠癌耐药中的作用
舒若, 罗华友, 宋丽君, 高宇, 侯艳, 张鑫锋, 李颖
2025, 46(9): 15-22. doi: 10.12259/j.issn.2095-610X.S20250902
摘要(506) HTML (256) PDF (9)
摘要:
  目的  通过生物信息学和细胞实验阐述APOE在结肠癌耐药中的潜在机制。  方法  从GEO数据库下载微阵列数据集GSE196900,利用在线工具GEO2R分析耐药组和对照组之间的差异表达的基因,差异基因进行基因本体论(GO)和京都基因和基因组百科全书(KEGG)途径富集分析。然后构建蛋白-蛋白相互作用(PPI)网络,利用STRING数据库和Cytoscape软件鉴定枢纽基因,以评估枢纽基因在结肠癌中的预后价值。通过Western blod和qRT-pcr检测APOE表达量变化,通过Transwell检测结肠癌细胞的迁移和侵袭能力变化。  结果  GSE196900数据集中得到的差异基因通过GO 分析和KEGG富集分析发现主要集中在受体配体活性和细胞因子−细胞因子受体相互作用通路上。利用Cytoscape软件中的CytoNCA插件进行PPI构建得到10个枢纽的基因,其中,在结肠癌患者中APOE基因的表达量越高患者预后越差(P < 0.05),APOE基因过表达能显著促进结肠癌细胞的迁移和侵袭能力(P < 0.05)。  结论  APOE表达量增加能显著促进结肠癌细胞的迁移和侵袭能力,这可能是APOE基因在结肠癌患者中促进肿瘤进展的机制之一。
S100A9-RAGE/TLR4信号轴调控非小细胞肺癌脑转移和内皮黏附的作用
徐益多, 周彦琪, 王健, 龙江
2025, 46(9): 23-36. doi: 10.12259/j.issn.2095-610X.S20250903
摘要(1001) HTML (542) PDF (36)
摘要:
  目的  探究非小细胞肺癌(non-small cell lung cancer,NSCLC)来源S100A9调控侵袭转移及激活转移土壤脑微血管内皮的机制。  方法  使用R语言提取TCGA数据库RNAseq数据,采用配对样本T检验,分析S100A9在NSCLC组织和正常肺组织中的表达,用ggplot2包进行可视化;用survival包进行比例风险假设检验和拟合生存回归,比较S100A9高/低表达组之间的预后情况,用survminer包和ggplot2包进行可视化。RT-qPCR、Western Blot检测S100A9在NSCLC细胞系(A549、NCI-H1299)和正常肺上皮细胞(BEAS-2B)中的表达差异,利用A549细胞与人脑微血管内皮细胞(hCMEC/D3)共培养构建血瘤屏障BTB模型,并构建siS100A9敲低的A549细胞株,划痕愈合、Transwell实验检测不同处理组A549细胞的迁移、侵袭能力变化,CCK-8、流式细胞术检测不同浓度S100A9处理HCMEC/D3细胞后的增殖活性和对细胞周期的影响,RT-qPCR、Western Blot检测不同浓度S100A9处理hCMEC/D3细胞后对土壤传感器受体RAGE、TLR4和肿瘤跨内皮迁移相关黏附分子ICAM-1、VCAM-1、ALCAM的表达变化,并通过CCK-8、RT-qPCR、Western Blot检测FPS-ZM1、TAK242预阻滞RAGE、TLR4通路后,对不同浓度S100A9刺激下hCMEC/D3细胞的增殖活性和黏附分子表达的回复情况。  结果  TCGA数据库RNAseq数据挖掘与分析显示,肺癌组织样本中S100A9表达显著高于正常肺组织样本(P = 0.03),Kaplan-Meier生存曲线图显示,S100A9高表达组的生存概率低于S100A9低表达组,提示S100A9高表达与患者更差的总体生存期显著相关[HR = 1.46 (1.10~1.95),P = 0.01]。在细胞实验中,S100A9在NSCLC细胞系中高表达(P < 0.05),敲低S100A9能抑制A549细胞的迁移和侵袭(P < 0.05),敲低组在6、12、24、36、48 h的平均迁移抑制率为80.61%、75.70%、73.78%、69.54%、56.96%,平均侵袭抑制率为57.38%(48 h),同时S100A9靶向正调控BTB模型中hCMEC/D3细胞的增殖活性和细胞周期(P < 0.05)。在机制上,S100A9通过土壤传感器受体RAGE、TLR4促进A549与hCMEC/D3交互通讯,上调hCMEC/D3细胞的ICAM-1、VCAM-1、ALCAM表达(P < 0.05),回复实验证实S100A9-RAGE/TLR4调控轴能够影响肺癌脑转移的内皮黏附过程(P < 0.05)。  结论  S100A9-RAGE/TLR4与肺癌脑转移进展有关,敲低S100A9能抑制肺癌细胞的侵袭转移,阻滞下游土壤传感器受体RAGE、TLR4能减弱脑微血管内皮的增殖生长,并抑制肺癌细胞与脑微血管内皮之间形成预转移黏附微环境。
TPM4在甲状腺癌中的表达及对细胞侵袭和迁移的影响
李沛蓉, 何颖川, 赵洪波, 李思齐
2025, 46(9): 37-44. doi: 10.12259/j.issn.2095-610X.S20250904
摘要(600) HTML (286) PDF (20)
摘要:
  目的  探讨原肌球蛋白4(tropomyosin,TPM4)在甲状腺癌中的表达及其对甲状腺癌细胞侵袭和迁移的影响。  方法  基于生物信息学分析TPM4在甲状腺癌中的表达水平及预后价值,通过GSEA探讨TPM4在甲状腺癌中参与的功能。在甲状腺癌细胞K1中,使用慢病毒转染,分别得到实验组(TPM4 shRNA)、阴性对照组(空载慢病毒转染)和空白对照组(未处理)。通过CCK-8和BrdU实验检测甲状腺癌细胞活力和细胞增殖情况,采用Transwell迁移和侵袭实验,评估TPM4对甲状腺癌细胞迁移和侵袭能力的影响。  结果  TPM4在甲状腺癌中表达水平升高(P < 0.05),其表达水平与TNM分级有关(P < 0.05),且在TNM后期,高表达TPM4的甲状腺癌患者总生存期较差(P < 0.05)。GSEA结果表明高表达TPM4与上皮间质转化,炎症反应,P53信号通路和细胞周期等基因集富集。在甲状腺癌细胞K1中敲低TPM4后,甲状腺癌细胞生长减慢(P < 0.01),增殖活性减弱(P < 0.001),侵袭和迁移能力减弱(P < 0.001)。  结论  TPM4在甲状腺癌中呈现高水平表达,促进甲状腺癌细胞的侵袭及迁移能力。
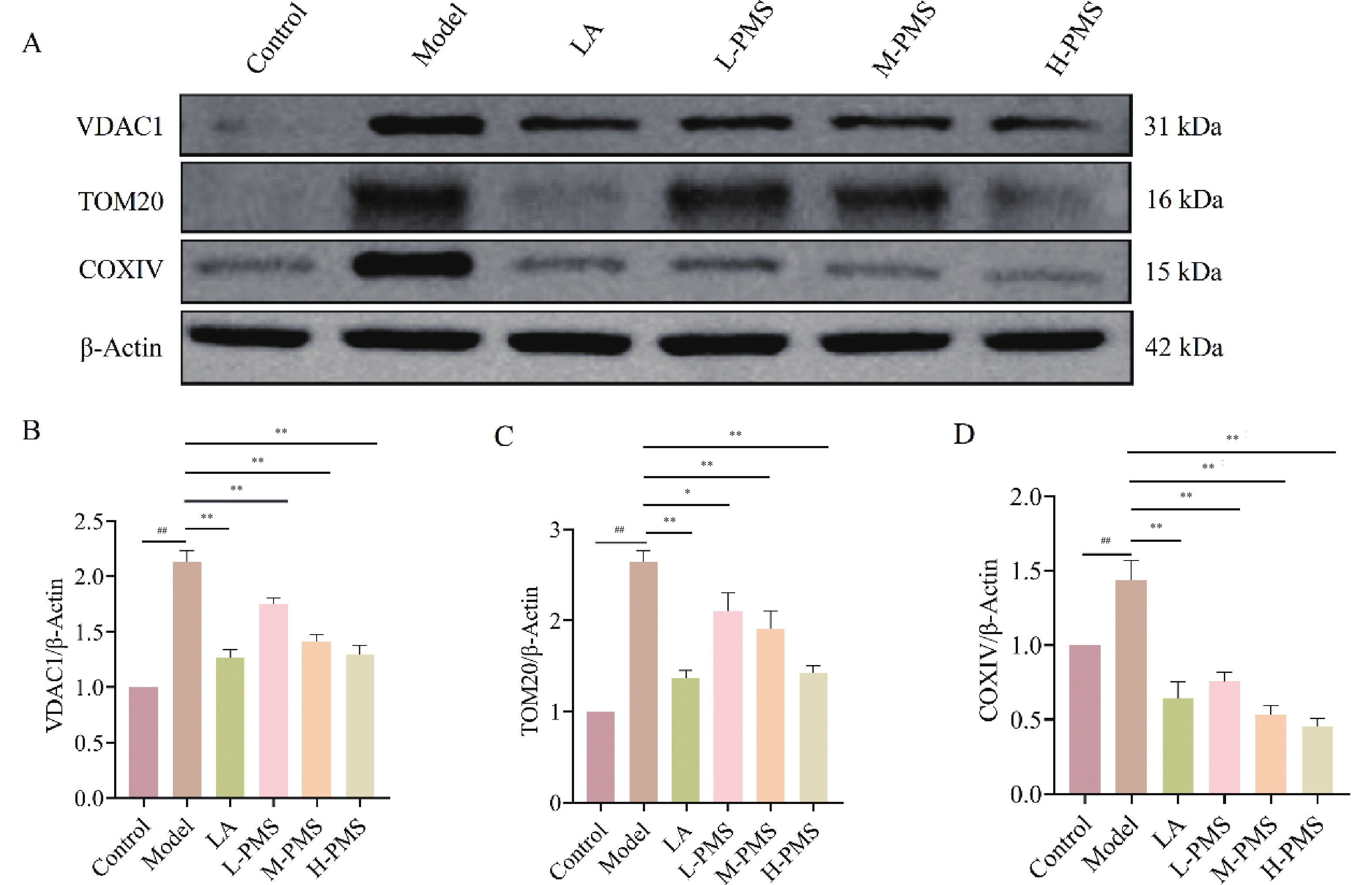
大车前苷通过促进PINK1/Parkin线粒体自噬途径改善糖尿病周围神经病变的机制
张晓霞, 党浩源, 番明谣, 裴环, 赵杰, 崔换天, 海青山
2025, 46(9): 45-53. doi: 10.12259/j.issn.2095-610X.S20250905
摘要(542) HTML (418) PDF (11)
摘要:
  目的  研究大车前苷(plantamajoside,PMS)对糖尿病周围神经病变(diabetic peripheral neuropathy,DPN)的疗效并从线粒体自噬探讨其作用机制。  方法  C57BL/6J小鼠随机分为6组(n = 10):正常组(Control)、模型组(Model)、阳性药物组(LA)、大车前苷低(L-PMS)、中(M-PMS)、高(H-PMS)剂量组,高糖高脂饮食配合腹腔注射链脲佐菌素构建DPN模型。模型构建成功后,灌胃给药干预4周,取坐骨神经,HE染色和Nissl染色观察其病理学变化;通过试剂盒检测坐骨神经组织中氧化应激指标SOD、MDA、GSH-Px和炎症因子IL-1β、IL-6、TNF-α; Western blotting法检测小鼠坐骨神经VDAC1、TOM20、COX IV、PINK1、Parkin、自噬蛋白Beclin1、LC3、P62表达。  结果  PMS可剂量依赖性地改善DPN小鼠的行为学指标,减轻坐骨神经的病理损伤,使坐骨神经纤维排列紧密,髓鞘结构清晰可见,着色均匀,施旺细胞以及尼氏体数量增加。与模型组比较,M-PMS组、H-PMS组均可提高SOD、GSH-Px的表达水平(P < 0.05),降低MDA表达(P < 0.05)。与模型组比较,M-PMS组、H-PMS组可降低IL-1β、IL-6、TNF-α表达(P < 0.05)。与模型组比较,L-PMS组、M-PMS组、H-PMS组均可不同程度地降低VDAC1、TOM20与COX IV蛋白表达水平(P < 0.05)。与模型组比较,L-PMS组、M-PMS组、H-PMS组均可不同程度地使PINK1、Beclin1、Parkin与LC3蛋白表达上升(P < 0.05),P62蛋白表达下降(P < 0.05)。  结论  PMS可能通过促进PINK1/Parkin通路介导的线粒体自噬,缓解氧化应激相关的炎症损伤,在改善 DPN 小鼠神经损伤方面发挥作用。
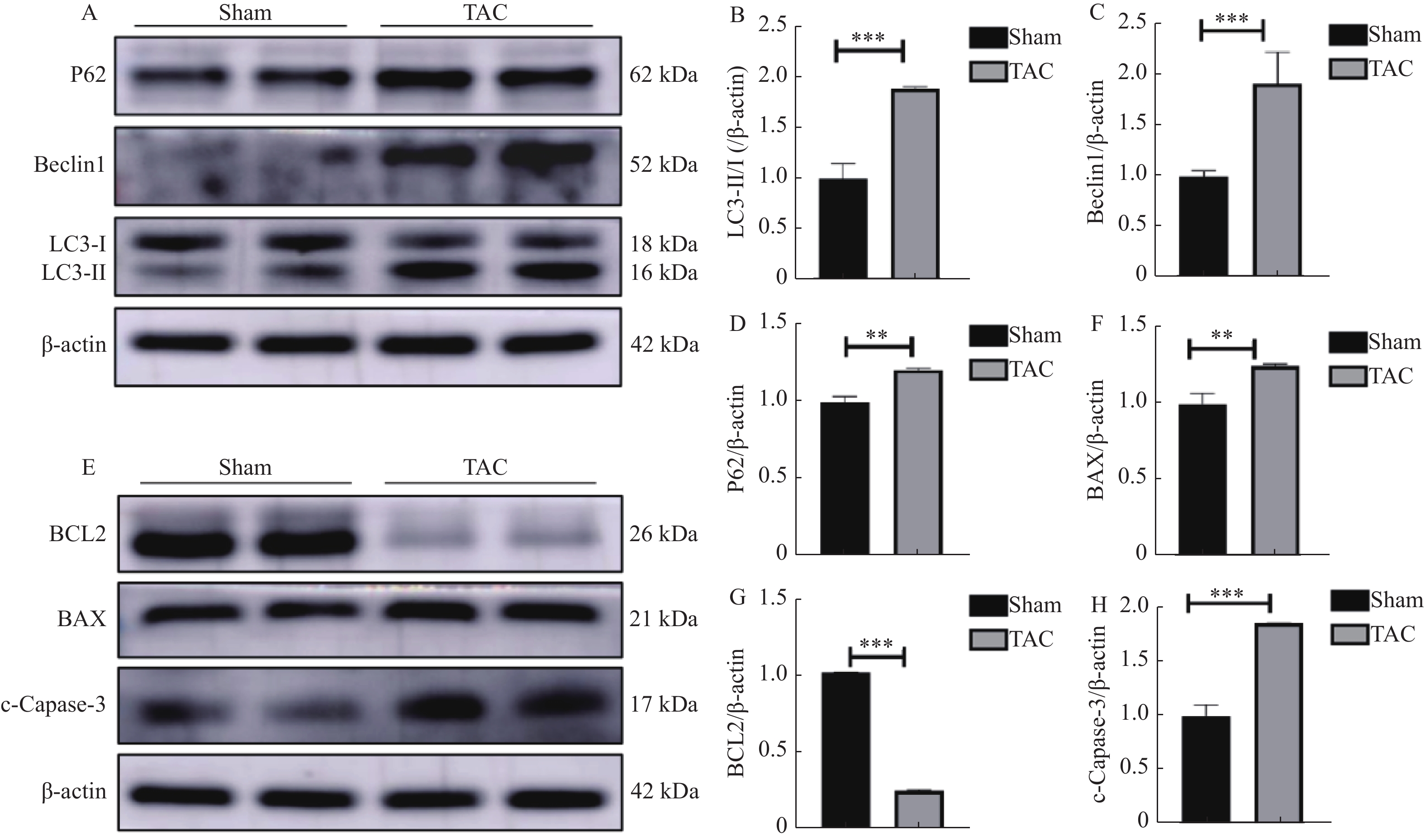
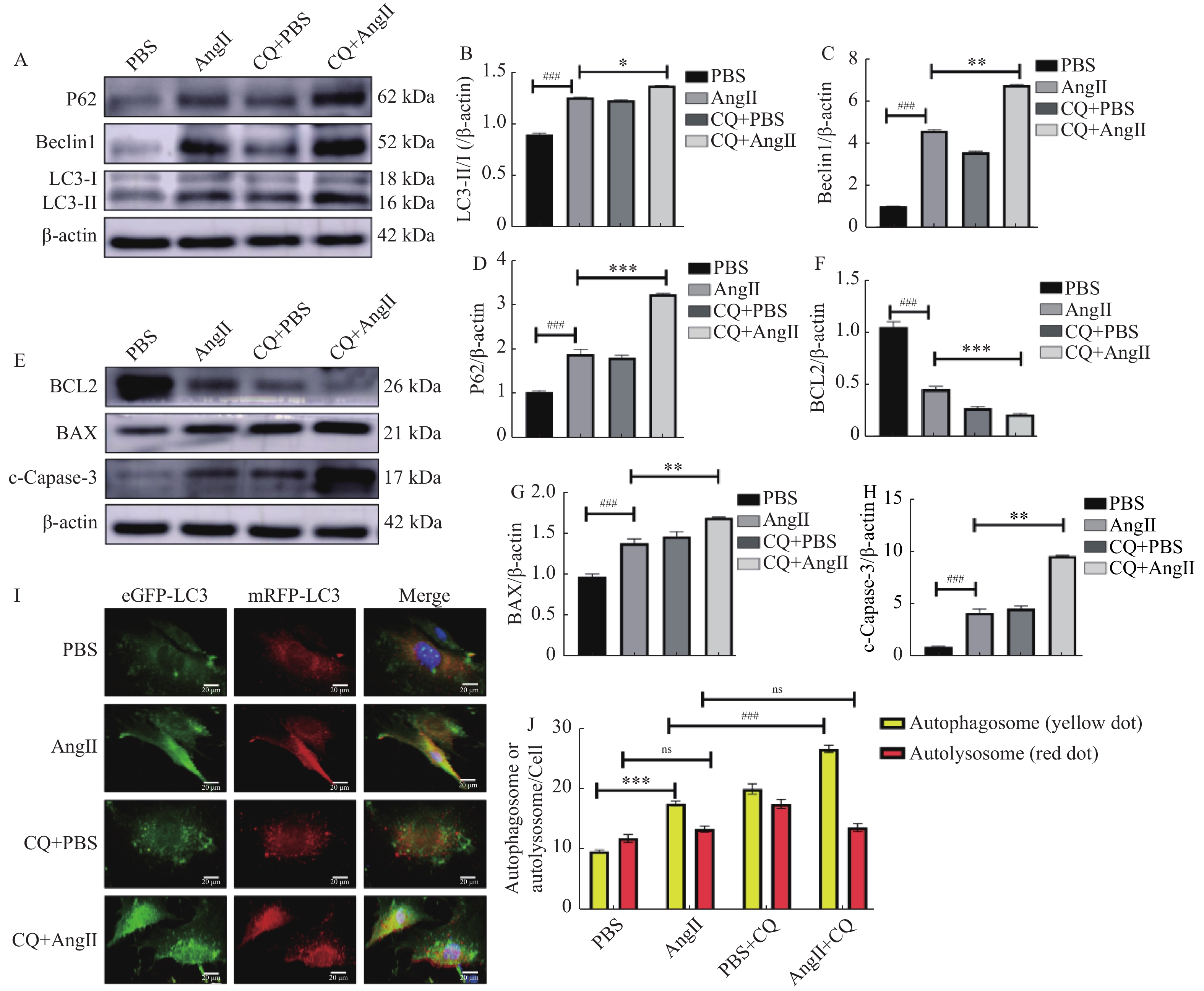
自噬通量受损介导细胞凋亡在压力负荷诱导心力衰竭中的作用
李双秀, 郑琦, 尹高生, 杨萍, 凌露
2025, 46(9): 54-62. doi: 10.12259/j.issn.2095-610X.S20250906
摘要(931) HTML (350) PDF (21)
摘要:
  目的   探讨自噬与细胞凋亡在压力超负荷诱导的心力衰竭(heart failure,HF)中的作用及机制。  方法   动物实验采用 C57/BL6J 小鼠20只(8~12周龄),通过横主动脉缩窄(transverse aortic constriction,TAC)建立压力超负荷诱导HF模型,随机分为对照组和模型组(n = 10)。术后4周行超声心动图检测心功能;计算心脏重量体重比(heart weight/body weight,HW/BW)及心脏重量胫骨长度比(heart weight/tibia length,HW/TL); Masson 和 WGA 染色评估组织病理学变化;实时荧光定量 PCR 检测心脏组织中 ANP、BNP 和 β-MHC 的 mRNA 表达; Western blot检测自噬蛋白(Beclin1、P62、LC3-II/I)及细胞凋亡蛋白(BCL2、BAX、c-Caspase-3)的表达。以血管紧张素(angiotensin Ⅱ,AngⅡ)诱导 H9C2 心肌细胞构建体外HF模型,并用自噬抑制剂氯喹(chloroquine ,CQ)阻断自噬,随机分为对照组(PBS组)、模型组(AngⅡ 组)、PBS+CQ组、AngⅡ+CQ组。采用 Western blot检测 Beclin1、P62、LC3-II/I、BAX、BCL2、c-Caspase-3 的表达情况。自噬双标慢病毒 mRFP-eGFP-LC3 检测细胞自噬流情况。   结果  与对照组相比,TAC 组小鼠心脏增大,HW/BW 和 HW/TL 值明显升高,射血分数(EF)和缩短分数(FS)降低(P < 0.001);纤维化及胶原沉积加重,心肌细胞横截面积增大(P < 0.001), ANP、BNP 和 β-MHC 的 mRNA (P < 0.001)表达水平升高,提示成功构建体内压力负荷诱导的 HF 模型。与对照组相比,TAC 组心肌组织自噬蛋白 Beclin1、P62、LC3-II/I(P < 0.01)表达上调,细胞凋亡蛋白 BAX、c-Caspase-3表达上调(P < 0.01),BCL-2(P < 0.001)蛋白表达降低。体外 HF 模型组中自噬小体明显增加,自噬溶酶体无明显变化,自噬通量受损。采用自噬流抑制 CQ 阻断自噬后,与 AngⅡ 组相比,加入 CQ 后自噬蛋白Beclin 1、LC3-II/I、P62升高(P < 0.05);自噬小体数量增多,自噬溶酶体无明显变化,自噬通量受损(P < 0.001);凋亡蛋白BAX、c-Caspase-3表达进一步上调(P < 0.01),而 BCL-2 蛋白表达水平降低(P < 0.001)。  结论   在压力超负荷诱导的HF模型中,自噬通量受阻可能通过增加心肌细胞凋亡参与压力超负荷诱导的心衰进展。
黄芪厚朴活性成分改善前列腺癌的网络药理研究
任李玥, 赵明智, 王思捷, 刘勤, 刘家佳
2025, 46(9): 63-71. doi: 10.12259/j.issn.2095-610X.S20250907
摘要(564) HTML (610) PDF (15)
摘要:
  目的  基于网络药理学原理全面分析黄芪和厚朴治疗前列腺癌的作用机制。  方法  通过TCMSP和Swiss数据库预测黄芪与厚朴中的活性分子靶点,并通过Genecards、DisGeNET和OMIM数据库筛选出前列腺癌相关靶点。利用Venny软件构建“疾病-活性成分-靶点”网络,得到69个候选关键靶点基因。进一步通过STRING数据库构建蛋白质互作网络,并使用R语言进行GO和KEGG富集通路分析。再用AutoDockvina对靶点对应的蛋白分子晶体结构与活性成分三维结构进行分子对接。体内实验构建裸鼠皮下瘤模型,使用黄芪-厚朴活性成分进行干预。  结果  分子对接分析表明,黄芪甲苷(MOL000438)和厚朴酚(MOL000398)等活性成分与前列腺癌关键靶点蛋白(包括ATK1、ESR1、PPARG、PTGS2及SRC)表现出显著结合活性,其中厚朴酚与雌激素受体α(ESR1,PDB:1a52)的结合能达-8.7 kcal/mol,通过LEU-391残基形成稳定氢键作用。体内实验进一步证实,黄芪-厚朴活性成分组裸鼠皮下移植瘤体积较模型组小(P < 0.05),且显示肿瘤组织PPARG和PTGS2蛋白表达显著下调(P < 0.05)。RT-qPCR检测表明,该复方可双向调控基因表达:促凋亡因子AKT1水平上调(P < 0.05),而癌相关基因PTGS2、PPARG、SRC及ESR1表达下调(P < 0.05)。  结论  黄芪与厚朴可能通过多靶点、多通路协同,具有良好结合活性和抗前列腺癌作用。
大黄素对右旋糖酐硫酸钠诱导的小鼠溃疡性结肠炎的治疗作用及机制研究
王庆泊, 乔子洋, 赵志萍, 宋文奇, 司志燕
2025, 46(9): 72-80. doi: 10.12259/j.issn.2095-610X.S20250908
摘要(593) HTML (299) PDF (19)
摘要:
  目的  探讨大黄素(emodin,EMO)对右旋糖酐硫酸钠(dextran sodium sulfate,DSS)诱导小鼠溃疡性结肠炎(ulcerative colitis,UC)的治疗作用及机制。  方法  DSS诱导UC小鼠模型,检测体重、结肠长度和组织病理学变化;酶联免疫吸附测定(enzyme-linked immunosorbent assay,ELISA)检测肿瘤坏死因子-α(tumor necrosis factor-α,TNF-α)、白细胞介素-1β(interleukin-1β,IL-1β)、白细胞介素-6(interleukin-6,IL-6)、白细胞介素-10(interleukin-10,IL-10)及髓过氧化物酶(myeloperoxidase,MPO)的水平;通过蛋白质免疫印迹(Western blot)分析Toll样受体4(toll-like receptor 4,TLR4)/髓样分化因子88(myeloid differentiation factor 88,MyD88)/核因子κB(nuclear factor-kappa B,NF-κB)信号通路相关蛋白的表达;利用流式细胞术评估辅助性T细胞17(t helper 17,Th17)与调节性T细胞(regulatory t cell,Treg)的比例;16S rDNA测序评估肠道菌群组成。  结果  与正常组相比,DSS组小鼠体重显著下降(P < 0.001)、结肠长度缩短并出现明显组织学损伤(P < 0.001)。EMO干预尤其是高剂量组可剂量依赖性改善体重和结肠损伤(P < 0.05)。ELISA显示,EMO降低TNF-α、IL-1β、IL-6并升高IL-10水平(P < 0.05);Western blot提示EMO抑制TLR4/MyD88/NF-κB通路异常激活并恢复IκBα表达(P < 0.05);流式检测发现EMO降低Th17比例、升高Treg比例(P < 0.05);菌群分析显示EMO改善DSS诱导的菌群失调,增加有益菌相对丰度(P < 0.05)。  结论  EMO通过调控TLR4/MyD88/NF-κB通路、恢复Th17/Treg平衡及维持菌群稳态,有效改善DSS诱导的UC炎症反应和肠道损伤。
临床研究
绝经后T2DM患者炎症因子与骨密度和β-CTX的相关性及诊断效能分析
张凯歌, 李若楠, 陈家林, 冯德萍, 刘宇
2025, 46(9): 81-88. doi: 10.12259/j.issn.2095-610X.S20250909
摘要(444) HTML (298) PDF (9)
摘要:
  目的   分析绝经后2型糖尿病(type 2 diabetes mellitus,T2DM)患者炎症因子与骨密度(bone mineral density,BMD)、I型胶原C末端交联肽(β-C-terminal telopeptide of type I collagen,β-CTX)之间的相关性,评估炎症因子在绝经后T2DM合并骨质疏松症(osteoporosis,OP)诊断中的效能。  方法   筛选了2023年10月1日至2024年8月31日期间在云南省第三人民医院内分泌科住院的538例绝经后T2DM患者,最终纳入181例患者作为研究对象。根据骨密度测定结果,将其分为骨量减少组(共86例,-2.5<T值<-1.0)和骨质疏松组(共95例,T值≤-2.5)。收集并记录了患者的人口学指标、炎症相关指标、骨代谢指标和其他临床指标。  结果   (1)比较两组间年龄、T2DM病程、体质指数(body mass index,BMI)、C反应蛋白(C-reactive protein,CRP)、白介素-6 (interleukin-6,IL-6)、中性粒细胞与淋巴细胞比值(neutrophil-to-lymphocyte ratio,NLR)、单核细胞与淋巴细胞比值(monocyte-to-lymphocyte ratio,MLR)、全身免疫炎症指数(systemic immune-inflammation index,SII)、β-CTX、甲状旁腺激素(parathyroid hormone,PTH)、各部位BMD值差异有统计学意义(P < 0.05);(2)Spearman相关性分析结果显示,CRP、IL-6、NLR、MLR、SII与骨密度呈负相关性(P < 0.05),在骨质疏松组中CRP、IL-6与β-CTX呈正相关(P < 0.05);(3)多因素二元Logistic回归分析显示,CRP、IL-6、SII、年龄、β-CTX是患者发生OP的独立危险因素(OR > 1,B > 0),而BMI是发生OP的独立保护因素(OR < 1,B < 0);(4)ROC曲线分析显示,CRP、IL-6、NLR、MLR、SII对绝经后T2DM合并OP均具有诊断效能,其中CRP、IL-6和SII联合检测模型的诊断效能最高。  结论   炎症因子与骨密度、β-CTX存在相关性,且对诊断绝经后T2DM患者合并OP有预测价值。
表皮生长因子基因遗传多态性与非小细胞肺癌的相关性研究
姚月婷, 李帅, 曹杨, 林牧, 罗正光, 陈小波, 马千里
2025, 46(9): 89-97. doi: 10.12259/j.issn.2095-610X.S20250910
摘要(260) PDF (12)
摘要:
  目的  探讨云南汉族人群中表皮生长因子(epidermal growth factor,EGF)基因单核苷酸多态性(single nucleotide polymorphisms,SNPs)位点 rs11569017(A>T)、rs2237051 (A>G)、rs3733625 (C>T)以及rs4444903 (A>G)与非小细胞肺癌(non-small cell lung cancer,NSCLC)的相关性。  方法  选取2022年1月至2023年12月云南地区439例NSCLC患者作为病例组,520例健康者为对照组,采用TaqMan探针对EGF基因的4个SNP位点进行基因分型,分析其等位基因、基因型、遗传模式及单倍型在NSCLC组与对照组间分布频率的差异,并对NSCLC病理类型、临床分期进行分层分析。  结果  rs2237051位点等位基因(P = 0.011)和基因型(P = 0.042)频率在SCC组与对照组有差异,其中A等位基因在SCC组中的频率低于对照组(OR = 0.71,95%CI 0.54~1.85)。经Bonferroni校正后等位基因和基因型在两组间无差异(P > 0.0125)。在逻辑累加模式下,rs2237051位点2G/G+A/G基因型与SCC的发生风险相关(P = 0.01;OR = 1.42,95%CI 1.08~1.86),但经Bonferroni校正过后差异无统计学意义(P > 0.0125)。单倍型rs11569017-rs2237051-rs3733625-rs4444903在两组间的频率分布无差异(P > 0.0125)。分层分析显示各基因位点与不同临床分期无显著相关性(P > 0.0125)。  结论  在云南汉族人群中,携带EGF基因rs2237051-A等位基因的个体与肺鳞癌的发生风险降低相关,但需进一步实验明确其效应。
基于中国医院药物警戒系统构建儿童抗菌药物不良事件主动监测模型
金秀, 吴瑞, 梁永梅, 周艳艳, 徐曼迪, 李艳萍
2025, 46(9): 98-106. doi: 10.12259/j.issn.2095-610X.S20250911
摘要(585) HTML (499) PDF (14)
摘要:
  目的  利用中国医院药物警戒系统(China hospital pharmacovigilance system,CHPS)构建儿童抗菌药物不良事件(adverse drug event,ADE)主动监测模型。  方法  查阅整理相关文献、不良反应数据库及药品说明书中的不良事件信号,初步拟定主动监测模型的触发条目,采用德尔菲法对其进行修订。回顾性审查安宁市第一人民医院2024年1月1日至2024年12月31日使用过抗菌药物的儿科住院患者病历,计算主动监测模型的检出率和阳性预测值(positive predictive value,PPV),与同期药品不良事件自发呈报结果进行比较,并对检出的ADE进行危险因素分析。  结果  儿童抗菌药物ADE主动监测模型共建立25项触发条目,纳入1784例病例,检出发生ADE的病例233例,检出率13.06%(233/1784),同期不良事件自发上报率1.85%(33/1784),两者差异具有统计学意义(P < 0.001)。阳性触发条目频次727例次,检出ADE的有299例次,总体PPV为41.13% (299/727)。Logistic回归结果表明,抗菌药物使用时长>3 d(OR = 1.454,95%CI:1.012~2.088)与ADE的发生显著相关。  结论  相较于传统自发呈报方式,主动监测模型可显著提高儿童抗菌药物ADE的检出率,可实现药品不良事件的主动、实时监测。
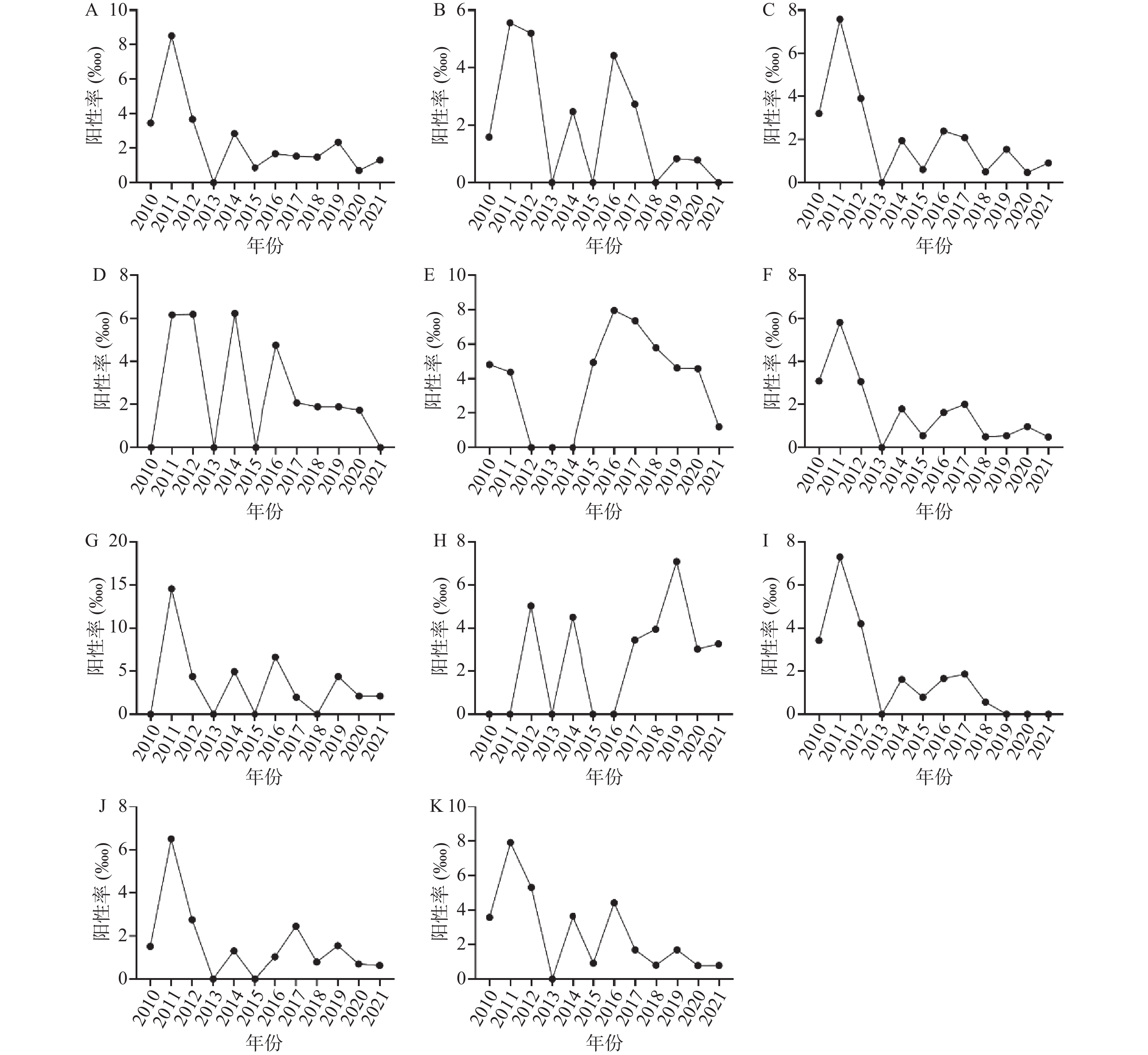
玉溪市2010—2021年无偿献血及受血人群HIV感染情况及特征分析
杨玉峰, 李世福, 周林慧, 赵金仙, 蔡英, 李顺祥, 陈黎跃
2025, 46(9): 107-113. doi: 10.12259/j.issn.2095-610X.S20250912
摘要(384) HTML (229) PDF (7)
摘要:
  目的  探讨2010—2021年玉溪市无偿献血及受血人群HIV感染情况及特征。  方法  使用艾滋病综合防治信息系统及玉溪市中心血站信息系统数据库中数据记录,计算2010—2021年玉溪市无偿献血及受血人群HIV抗体阳性检出率,整理分析HIV-1感染者人口学特征及流行病学资料,对相关数据进行统计分析。  结果  受血前和无偿献血前HIV阳性检出率分别为5.56‱ 和2.01‱ ,差异有统计学意义(P < 0.001),2010—2021年HIV阳性检出率均呈下降趋势。无偿献血者HIV阳性检出率,25岁以下者为3.72‱ ,高于25岁及以上者的1.60‱ (P = 0.003),职业为农民者为3.18‱,高于学生2.66‱ 和其他职业者1.60‱(P = 0.041),文化程度为高中以下者2.52‱ 阳性检出率,高于高中及以上者1.45‱(P = 0.045);无偿献血阳性感染者中15~24岁人群占比高于受血者(34.62% vs 1.96%),而50岁以上人群则低于受血者(0 vs 23.53%);状态为HIV感染者占比高于受血者(84.62% vs 41.18%),而疾病状态为艾滋病者则低于受血者(15.38% vs 58.82%),差异有统计学意义(P < 0.001)。  结论  近年来玉溪地区HIV阳性检出率呈下降趋势,但玉溪地区HIV发生呈现年轻化和低学历化的特点,其中同性性接触感染HIV者为HIV感染的主要原因。
miR-145-5p、FSCN1在胃癌组织中的表达及生存预测价值
薛富森, 陈大为, 孙江华
2025, 46(9): 114-120. doi: 10.12259/j.issn.2095-610X.S20250913
摘要(393) HTML (217) PDF (7)
摘要:
  目的  探讨微小RNA-145-5p(miR-145-5p)、肌成束蛋白-1(fascin actin-bundling protein-1,FSCN1)在胃癌组织中的表达及生存预测价值。  方法  选取邯郸市第一医院2019年8月—2021年8月收治的胃癌患者103例。对患者癌组织及癌旁组织FSCN1mRNA、miR-145-5p表达进行检测并分析,使用Pearson分析评估miR-145-5p、FSCN1 mRNA表达的相关性,受试者工作特征曲线下面积(area under the curve,AUC)评估miR-145-5p、FSCN1 mRNA对胃癌患者预后的预测价值;Cox比例风险回归模型对不良预后影响因素进行分析,并采用Kaplan-Meier法进行生存分析。  结果  与癌旁组织比较,癌组织的miR-145-5p表达水平降低(P < 0.05),FSCN1 mRNA表达升高(P<0.05)。与高分化、肿瘤分期I+II期、浸润深度T1~T2、无淋巴结转移、肿瘤最大直径<5 cm癌组织比较,低中分化、肿瘤分期III+IV期、浸润深度T3~T4、有淋巴结转移、肿瘤最大直径≥5 cm的癌组织 miR-145-5p表达水平降低,而FSCN1 mRNA表达升高(P < 0.05)。Pearson分析显示,miR-145-5p与FSCN1 mRNA表达在患者癌组织中为负相关关系(r = -0.617,P = 0.000)。COX多因素回归分析表明,低中分化、肿瘤分期III+IV期、肿瘤最大直径≥5 cm、浸润深度T3~T4、miR-145-5p低表达、FSCN1 mRNA高表达、有淋巴结转移是胃癌不良预后的危险因素(P < 0.05)。Kaplan-Meier生存曲线表明,miR-145-5p低表达组与miR-145-5p高表达组3年总生存率差异有统计学意义(P < 0.05)。FSCN1 mRNA低表达组与FSCN1 mRNA高表达组3年总生存率差异有统计学意义(P < 0.05)。ROC曲线分析结果显示,miR-145-5p、FSCN1 mRNA联合检测的AUC、灵敏度分别为0.947、92.3%,均显著高于单项指标的AUC、灵敏度(P < 0.05)。  结论  miR-145-5p、FSCN1与胃癌患者的临床病理特征有密切关系,是其生存预后有效预测指标。
保山市精神分裂症患者口腔微生物群落结构分析
杨策, 普恩盛, 常静华, 鲁静, 余宪章, 王惜梅, 杨竹倩
2025, 46(9): 121-128. doi: 10.12259/j.issn.2095-610X.S20250914
摘要(354) HTML (217) PDF (9)
摘要:
  目的  分析保山市精神分裂症患者和健康人之间口腔卫生及口腔微生物间的差异。  方法  选择保山市第三人民医院26名精神分裂症患者作为病例组,按年龄、体质指数匹配的26名健康人作为健康对照组,收集人口学资料、体格指标及口腔状况,采集52名研究对象唾液样本并采用16S rDNA基因测序分析,比较精神分裂症患者和健康人之间口腔卫生及口腔微生物间的差异。  结果  病例组和健康对照组的口腔微生物群落丰富度差异具有统计学意义(P < 0.05),病例组所含物种种类高于健康对照组;属水平上,除病例组的Fusobacterium和健康对照组的Actinomyces,两组排名前5的优势菌种一致;物种差异分析结果显示在病例组中FusobacteriumCampylobacter均高于健康对照组(P < 0.05)。  结论  精神分裂症患者口腔的部分优势菌种向产生硫化氢的硫酸盐还原菌属转变,过量的硫化氢或多硫化物的产生可能会损害线粒体的能量代谢。
基于全身免疫炎症指数和铁蛋白表达探讨胃癌临床病理和预后
谢智, 杨浪, 张小龙
2025, 46(9): 129-136. doi: 10.12259/j.issn.2095-610X.S20250915
摘要(499) HTML (337) PDF (19)
摘要:
  目的   探讨全身免疫炎症指数和铁蛋白(serum ferritin,SF)与胃癌(gastric cancer,GC)临床病理和预后的关系。  方法   对2017年1月至2020年12月在成都市青白江区人民医院肿瘤放疗科接受D2胃癌根治术的152例胃癌患者进行回顾性分析。通过将嗜中性粒细胞计数除以淋巴细胞计数来计算NLR。使用ELISA试剂盒评估血浆中SF水平。根据多变量分析的结果,建立一个包括NLR-SF评分(NSS)的新型预后预测系统。  结果   Cox回归分析显示,NLR(HR = 1.053,95%CI = 1.014~1.094,P = 0.007),肿瘤等级(HR = 1.944,95%CI = 1.279~2.955,P = 0.002)和SF(HR = 1.005,95%CI = 1.002~1.008,P = 0.002)是GC患者预后的独立影响因素。ROC分析显示,当SF的截止值为215.5时,其预测GC患者死亡的AUC为0.800(95%CI = 0.731~0.869),敏感度为68.5%,特异度为86.7%。NLR的截止值为3.36时,其预测GC患者死亡的AUC为0.869(95%CI = 0.810~0.928),敏感度为81.5%,特异度为91.7%。较高的NSS与淋巴结转移数量>3例数、死亡例数、嗜中性粒细胞、血小板、SF、NLR、PLR水平增加显著相关(P < 0.05),和与淋巴细胞降低显著相关(P < 0.05)。Kaplan-Meier生存曲线分析显示NSS越高,生存期越短(χ2 = 75.168,P < 0.001)。ROC分析显示,NSS预测GC患者死亡的AUC为0.902(95%CI = 0.852~0.952),敏感度为90.2%,特异度为80.0%。  结论   本研究证实了NLR和SF是GC患者的独立预后因素,将二者结合构建的NSS在预测术后总生存期方面具有重要价值。
肠道代谢产物水平对急性胰腺炎患者心肌损伤及预后的预测价值
贾世浩, 于克静, 张满鹤, 张福梅, 郝景察
2025, 46(9): 137-144. doi: 10.12259/j.issn.2095-610X.S20250916
摘要(536) HTML (369) PDF (10)
摘要:
  目的  探究肠道代谢产物在预测急性胰腺炎(acute pancreatitis,AP)患者发生重症急性胰腺炎(severe acute pancreatitis,SAP)、心肌损伤及不良预后中的价值。  方法  选取2023年4月至2024年4月沧州中西医结合医院收治的80例SAP患者作为重症组研究对象,选取了80例非重症AP患者作为非重症组。比较两组患者入院时血清淀粉酶、脂肪酶、粪便短链脂肪酸(short-chain fatty acids,SCFAs)中乙酸、丙酸、丁酸及总量水平,血清胆汁酸(bile acid,BA)、氧化三甲胺(trimethylamine n-oxide,TMAO)水平,心肌损伤相关指标[肌酸激酶同工酶(creatine kinase isoenzymes,CK-MB)、心肌肌钙蛋白T(cardiac troponin T,cTnT)、N末端B型利钠肽原(N-terminal pro-b-type natriuretic peptide,NT-proBNP)、C反应蛋白(C-reactive protein,CRP)]水平及病情严重程度[急性胰腺炎严重程度床边指数(bedside index for severity in acute pancreatitis,BISAP)、急性生理与慢性健康评估Ⅱ(acute physiology and chronic health evaluation Ⅱ,APACHE Ⅱ)]评分。重症组患者随访30 d,根据预后情况分为生存亚组61例和死亡亚组19例,比较两亚组患者SCFAs总量、BA、TMAO水平。采用Spearman相关性分析所有患者血清淀粉酶、脂肪酶、SCFAs总量、BA、TMAO水平与心肌损伤相关指标、病情严重程度的相关性;多因素Logistic回归分析患者发生SAP的影响因素;采用受试者工作特征(receiver operating characteristic,ROC)曲线分析SCFAs总量、BA、TMAO及联合检测对患者发生SAP的预测价值。  结果  与非重症组患者比较,重症组患者SCFAs中乙酸、丙酸、丁酸及总量水平显著降低(P < 0.01),BA、TMAO、CK-MB、cTnT、NT-proBNP、CRP水平及APACHE Ⅱ、BISAP评分显著升高(P < 0.05);在重症组患者中,死亡亚组较生存亚组的SCFAs总量水平显著降低(P < 0.05),BA、TMAO水平显著升高(P < 0.05)。Spearman分析结果显示,患者CK-MB、cTnT、NT-proBNP、CRP水平及APACHE Ⅱ、BISAP评分与SCFAs总量呈负相关,与BA、TMAO水平呈正相关(P < 0.001);多因素Logistic回归分析显示,SCFAs总量、BA、TMAO是患者发生SAP的独立影响因素(P < 0.05);ROC曲线分析显示,SCFAs总量、BA、TMAO及联合检测评估患者发生SAP的曲线AUC分别为0.951、0.797、0.790、0.974(P < 0.001),三者联合的AUC大于任何单独指标预测,评估效能良好。  结论  SAP患者肠道代谢产物SCFAs、BA、TMAO水平是心肌损伤及预后的独立相关因素。
组织AMPKα、HNF4表达对腹腔镜胃癌根治术后局部复发和远处转移的预测价值
杨学军, 唐雪茂, 贺婷
2025, 46(9): 145-151. doi: 10.12259/j.issn.2095-610X.S20250917
摘要(311) HTML (213) PDF (6)
摘要:
  目的   研究单磷酸腺苷激活蛋白激酶(adenosine monophosphate-activated protein kinase,AMPKα)、肝细胞核因子4(hepatocyte nuclear factor 4,HNF4)表达对腹腔镜胃癌根治术后局部复发和远处转移的预测价值。  方法   选取2020年1月—2022年8月遂宁市中心医院收治的行腹腔镜胃癌根治术患者294例,根据术后局部复发和远处转移情况分为复发转移组(n = 59)、无复发转移组(n = 235)。取手术切除的胃癌组织标本,检测比较两组癌组织AMPKα mRNA、HNF4 mRNA,并统计分析数据。  结果   复发转移组AMPKα mRNA、HNF4 mRNA低于无复发转移组(P < 0.05);点二列相关性显示,AMPKα mRNA(r = -0.816)、HNF4 mRNA(r = -0.803)与术后局部复发和远处转移呈负相关(P < 0.001),净相关性分析显示排除混杂因素后这种关系仍存在(P < 0.001);Logistic回归分析,AMPKα mRNA、HNF4 mRNA是术后局部复发和远处转移相关影响因素(P < 0.001);交互作用分析,AMPKα mRNA、HNF4 mRNA为超相乘模型,HNF4 mRNA降低对AMPKα mRNA降低的效应具有正向交互作用(P < 0.05);AMPKα mRNA+HNF4 mRNA的AUC大于AMPKα mRNA、HNF4 mRNA(Z = 4.261、4.275,P < 0.05)。  结论   联合检测AMPKα、HNF4表达可预测腹腔镜胃癌根治术后局部复发和远处转移风险。
综述
血清尿酸与头颈肿瘤相关性研究进展
陈鑫, 丁志江, 李磊, 罗华友, 李国萍
2025, 46(9): 152-158. doi: 10.12259/j.issn.2095-610X.S20250918
摘要(523) HTML (314) PDF (15)
摘要:
尿酸是嘌呤代谢的最终产物,也是重要的内源性抗氧化剂,尿酸通过其抗氧化和促氧化作用在不同恶性肿瘤中发挥不同作用并与多种恶性肿瘤的发生、发展和预后密切相关。血清尿酸与头颈肿瘤,如口腔癌、喉癌、鼻咽癌、甲状腺肿瘤等的相关性研究报道较少。本文对血清尿酸与头颈肿瘤发生、发展及预后的相关性进行综述,以期揭示尿酸在头颈肿瘤预防、诊断和治疗中的价值。
材料结构对骨再生中血管生成的影响
徐云容, 何飞
2025, 46(9): 159-165. doi: 10.12259/j.issn.2095-610X.S20250919
摘要(435) HTML (316) PDF (19)
摘要:
骨修复再生目前仍是临床治疗中常见的棘手问题,而骨组织工程近年来发展成为一种可能的骨修复再生替代方案。但骨作为高度血管化的组织,其发育、成熟、重塑和再生与修复再生过程中的血管生成息息相关。既往研究多倾向于材料结构特性对成骨的直接影响,关于材料结构所形成的物理线索对骨再生中血管生成的影响关注不足,而材料结构对于骨再生中血管生成的影响也是一个重要的环节,关系到最终的骨修复成效。阐述了材料结构对骨再生中血管生成的影响,简要介绍了骨再生中血管生成的过程及作用,着重讨论了现今骨组织工程中材料基地刚度、表面形貌、孔结构、空间结构四类主要结构因素对于骨再生中血管生成的影响作用,以期为将来骨修复材料的设计与构建提供借鉴。
教学研究
SPOC+翻转课堂与AI融合在放射科教学中的实践与效果
王虹粤, 李停玉, 石雨, 冯润林, 曹昆琼
2025, 46(9): 166-172. doi: 10.12259/j.issn.2095-610X.S20250920
摘要(519) HTML (265) PDF (15)
摘要:
  目的  探索将小型私有在线课程(small private online course,SPOC)与人工智能(artificial intelligence,AI)结合应用于放射科护理教学中的优势,以弥补传统教学模式的不足。  方法  随机选取80名在放射科实习的护理专业学生作为研究对象,并将其分为实验组(SPOC+翻转课堂+AI辅助教学模式)和对照组(传统教学模式),每组40人。通过对比两组间理论测试、护理技能测试、自我学习能力评估、对教学模式的满意度来评价SPOC+翻转课堂+AI辅助教学的效果。  结果  实验组的章节测试、月末考核和出科考试的平均成绩均高于对照组(P < 0.001);留置针埋置、造影剂注射和对比剂过敏处理测试的平均成绩均高于对照组(P < 0.001);在线学习时间、作业完成率、在线测试成绩均高于对照组(P < 0.001);整体教学模式的满意度均高于对照组,且差异具有统计学意义(P < 0.001)。  结论  SPOC+翻转课堂+AI辅助的教学模式在放射科护理教学中具有显著优势。
护理园地
ERAS护理方案对急性肺栓塞取栓术患者围术期结局的影响
宋磊, 杨瑛, 庄冬梅, 刘训强
2025, 46(9): 173-180. doi: 10.12259/j.issn.2095-610X.S20250921
摘要(655) HTML (620) PDF (36)
摘要:
  目的  基于加速康复外科(enhanced recovery after surgery,ERAS)理念构建急性肺栓塞经皮肺动脉取栓术患者围术期护理方案,并探讨其临床应用效果。  方法  采用便利抽样法,选取2023年5月至2024年2月昆明市延安医院普外三科入院的30例患者作为对照组,接受常规护理;选取2024年3月至12月入院的30例患者作为实验组,按照所构建的护理方案进行护理。比较两组患者的住院天数、术前术后生活质量、并发症发生率、出院后30 d内非计划再入院率的差异。  结果  实验组与对照组在生活质量(PEmbQoL量表)总分上存在差异(t = -15.83,P < 0.01),实验组较对照组降低60.34分,远超最小临床重要差异(MCID=15分)。具体维度分析显示,实验组在症状频率(t = -8.188)、活动受限(t = -8.722)、焦虑(t = -10.31)、社会功能(t = -9.118)、治疗满意度(t = -8.202)及总体影响(t = -9.1)六个方面均显著改善(P < 0.01)。实验组住院时间(7.57±0.96) d较对照组(10.17±2.44) d缩短(t = -5.456,P < 0.01)。术后并发症实验组无一人发生并发症(0/30),而对照组发生率为16.667%(5/30)(χ2 = 5.455,P < 0.05)。实验组30 d 内再次入院无一人(0/30),而对照组在30 d内是否再次入院率为86.67%(4/30),组间差异具有统计学意义(χ2 = 4.286,P < 0.05)。  结论  本研究初步验证了基于ERAS理念的经皮肺动脉取栓术多学科协作护理方案的有效性。