留言板

尊敬的读者、作者、审稿人, 关于本刊的投稿、审稿、编辑和出版的任何问题, 您可以本页添加留言。我们将尽快给您答复。谢谢您的支持!

姓名
邮箱
手机号码
标题
留言内容
验证码

TPI-1通过糖酵解重编程促进胃癌细胞增殖和侵袭的机制

王海伟 张小辉 田云霄 吴士茜

王海伟, 张小辉, 田云霄, 吴士茜. TPI-1通过糖酵解重编程促进胃癌细胞增殖和侵袭的机制[J]. 昆明医科大学学报, 2026, 47(2): 35-42. doi: 10.12259/j.issn.2095-610X.S20260204
引用本文: 王海伟, 张小辉, 田云霄, 吴士茜. TPI-1通过糖酵解重编程促进胃癌细胞增殖和侵袭的机制[J]. 昆明医科大学学报, 2026, 47(2): 35-42. doi: 10.12259/j.issn.2095-610X.S20260204
Haiwei WANG, Xiaohui ZHANG, Yunxiao TIAN, Shiqian WU. Mechanism of TPI-1 in Promoting the Proliferation and Invasion of Gastric Cancer Cells through Glycolytic Reprogramming[J]. Journal of Kunming Medical University, 2026, 47(2): 35-42. doi: 10.12259/j.issn.2095-610X.S20260204
Citation: Haiwei WANG, Xiaohui ZHANG, Yunxiao TIAN, Shiqian WU. Mechanism of TPI-1 in Promoting the Proliferation and Invasion of Gastric Cancer Cells through Glycolytic Reprogramming[J]. Journal of Kunming Medical University, 2026, 47(2): 35-42. doi: 10.12259/j.issn.2095-610X.S20260204

TPI-1通过糖酵解重编程促进胃癌细胞增殖和侵袭的机制

doi: 10.12259/j.issn.2095-610X.S20260204
基金项目: 河北省医学科学研究课题计划(20211576)
详细信息
    作者简介:

    王海伟(1986~),女,河北邯郸人,医学硕士,副主任医师,主要从事肿瘤病理诊断学研究工作

    通讯作者:

    张小辉,E-mail:624892352@qq.com

  • 中图分类号: R735.2

Mechanism of TPI-1 in Promoting the Proliferation and Invasion of Gastric Cancer Cells through Glycolytic Reprogramming

  • 摘要:   目的  从糖酵解重编程的角度探讨磷酸丙糖异构酶 1(triose-phosphate isomerase,TPI-1)干预胃癌进展可能的作用机制。  方法  构建TPI-1敲减、过表达胃癌细胞模型,将实验细胞分为shCtrl、shTPI-1、oe-Ctrl、oe-TPI-1四组,CCK-8法检测不同组胃癌细胞活性;Transwell法检测不同组胃癌细胞侵袭能力;糖酵解压力测试检测ECAR反映不同组胃癌细胞糖酵解产能的能力;通过Western blot 分析不同组细胞凋亡相关、侵袭相关、糖酵解相关特征标志物的表达量;免疫荧光和co-IP实验验证TPI-1与HK2共定位和结合的关系。  结果  与shCtrl组相比,shTPI-1组细胞增殖及侵袭能力减弱(P < 0.01),与oe-Ctrl组相比,oe-TPI-1组增殖和侵袭能力增强(P < 0.01);在敲减TPI-1后,基础糖酵解能力及最大糖酵解能力均降低(P < 0.01);shTPI-1组中,糖酵解关键酶HK2和PKM2的蛋白水平显著降低(P < 0.01),MMP-2、MMP-9、N-cadherin、Bcl-2、COX4I1显著下调(P < 0.01),NOX4、E-cadherin、Bax、cleaved caspase-3显著上调(P < 0.01),oe-TPI-1组中则呈现相反趋势;免疫荧光分析发现,存在TPI-1与HK2在细胞内共定位;免疫共沉淀初步证实TPI-1与HK2可能存在结合。  结论  TPI-1通过与HK2互作,持续激活糖酵解起始步骤,促进糖酵解重编程,从而促进胃癌进展。
  • 图  1  TPI-1在各细胞中表达情况及敲减和过表达验证

    A:TPI-1在人正常胃黏膜细胞株GES-1和人胃癌细胞株SGC-7901、NCI-N87、MKN45中表达情况;B:TPI-1在人正常胃黏膜细胞株GES-1和人胃癌细胞株SGC-7901、NCI-N87、MKN45中相对表达含量柱状图;与GES-1组比较,**P < 0.01;C:在MKN45细胞中进行TPI- 1敲减以及在NCI-N87进行TPI-1过表达后TPI-1的含量变化。

    Figure  1.  Expression of TPI-1 in various cells and verification of knockdown and overexpression

    图  2  TPI-1对胃癌细胞侵袭的影响(200 μm,×40)

    Figure  2.  Effects of TPI-1 on gastric cancer cell invasion (200 μm,×40)

    图  3  TPI-1对胃癌细胞相关蛋白的影响

    A:HK2、PKM2、Bax、cleaved caspase-3、Bcl-2、MMP-2、MMP-9、N-cadherin、E-cadherin、NOX4和COX4I1蛋白与对照细胞相比,在shTPI-1细胞与oe-TPI-1细胞中的表达情况;B:蛋白表达含量的量化柱状图,与shCtrl组比较,**P < 0.01;***P < 0.001;与oe-Ctrl组比较,▲▲P < 0.01;▲▲▲P < 0.001。HK2:己糖激酶2;PKM2:丙酮酸激酶同工酶; MMP-2:金属蛋白酶-2;MMP-9:金属蛋白酶-9;E-cadherin:E型钙粘蛋白;N-cadherin:N型钙粘蛋白;Bcl-2:B淋巴细胞瘤-2;Bax:促凋亡蛋白;cleaved caspase-3:剪切的半胱天冬蛋白酶-3;NOX4: NADPH氧化酶4;COX4I1:细胞色素c氧化酶亚基。

    Figure  3.  Effects of TPI-1 on gastric cancer cell-related proteins

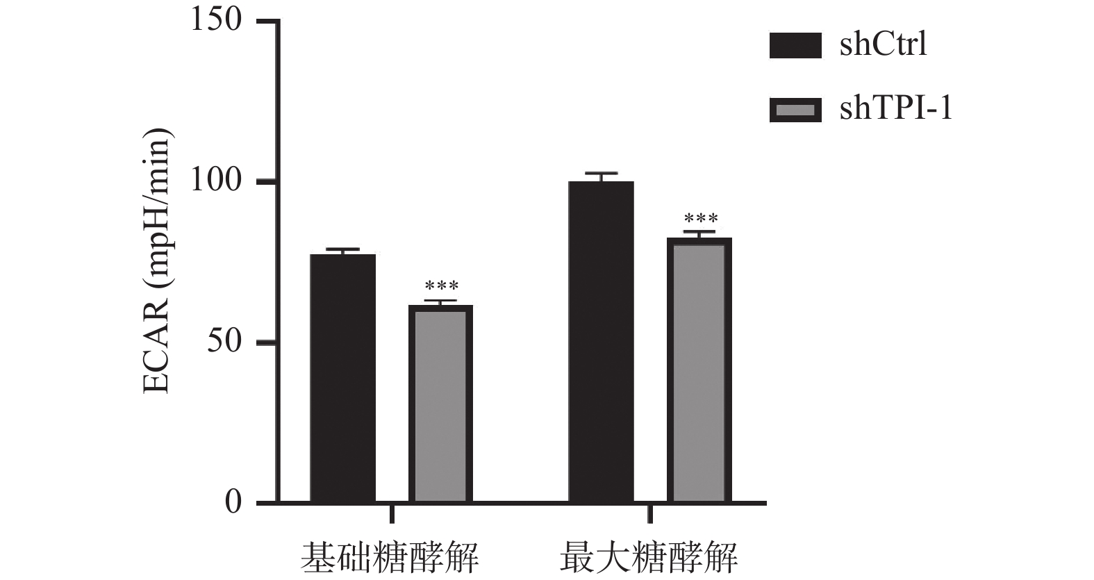
    图  4  TPI-1对胃癌细胞能量代谢的影响

    与shCtrl组比较,**P < 0.01;***P < 0.001。

    Figure  4.  Effects of TPI-1 on energy metabolism in gastric cancer cells

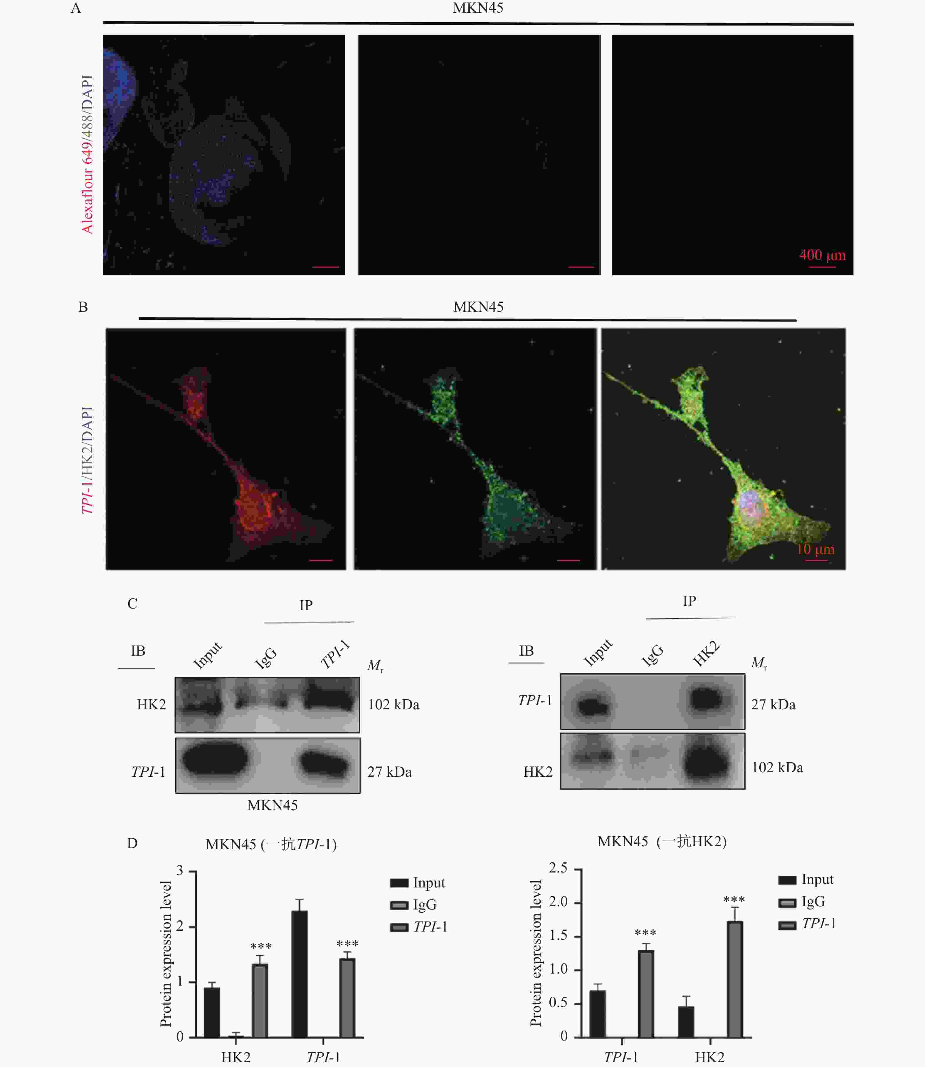
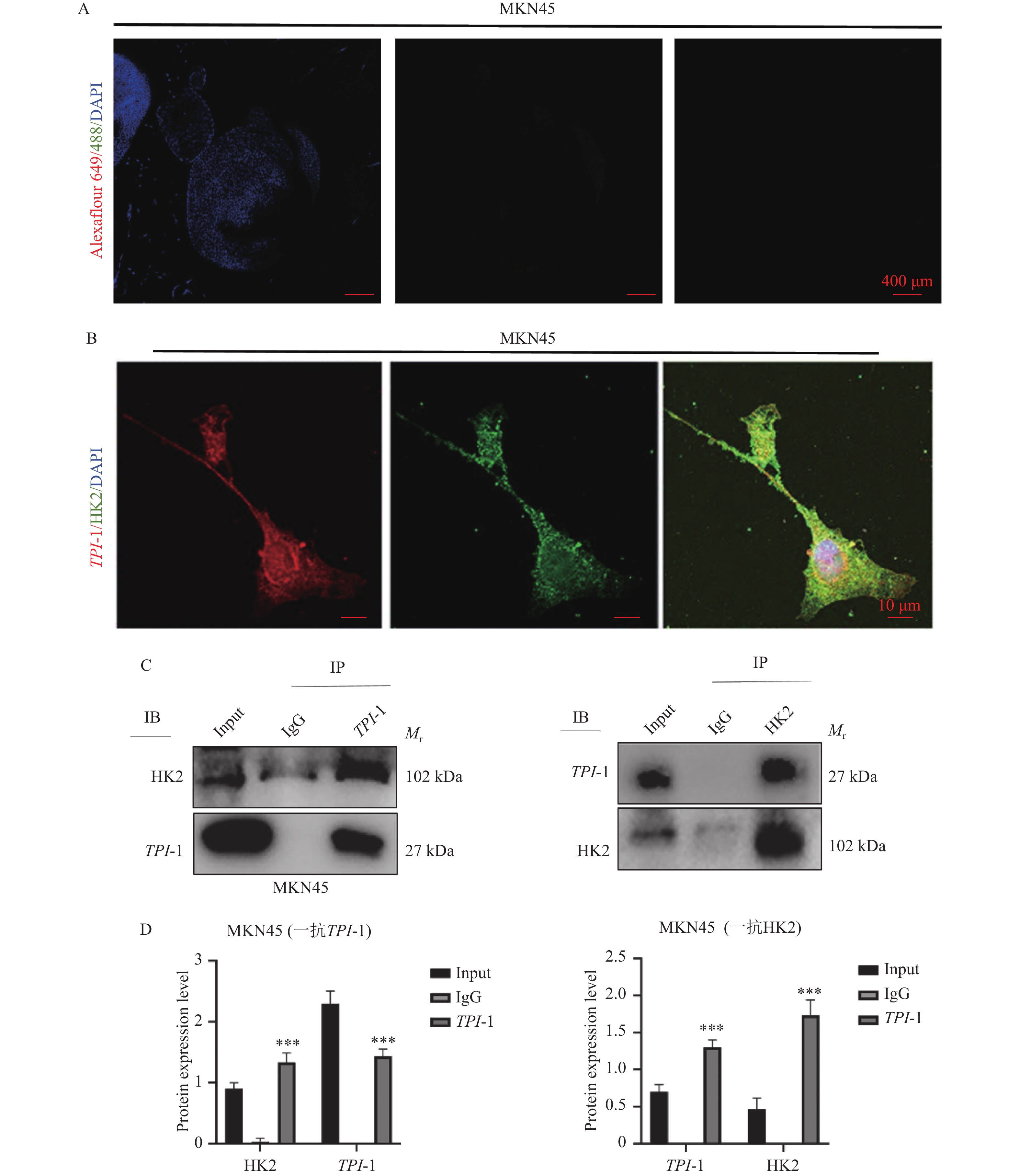
    图  5  TPI-1和HK2在细胞内共定位

    A:仅加二抗与DAPI,无一抗孵育,验证荧光信号特异性;B:正常孵育,在MKN45中的TPI-1与HK2的免疫荧光;C:在MKN45中分别以TPI-1和HK2的抗体作为一抗与磁珠偶联进行的免疫共沉淀;D:免疫共沉淀WB的量化柱状图;与IgG比较, ***P < 0.001。

    Figure  5.  Colocalization of TPI-1 and HK2 in cells

    表  1  在MKN45细胞敲减TPI-1后增殖能力比较($\bar x \pm s $,n = 3)

    Table  1.   Comparison of proliferation ability in MKN45 cells after TPI-1 knockdown ($\bar x \pm s $,n = 3)

    组别 24 h 48 h 72 h
    shCtrl 0.48 ± 0.08 0.85 ± 0.05 1.16 ± 0.07
    shTPI-1 0.43 ± 0.05 0.48 ± 0.06 0.85 ± 0.05
    t 1.10 8.32 6.82
    P 0.33 0.001** 0.002**
      **P < 0.01。
    下载: 导出CSV

    表  2  在N87细胞中过表达TPI-1后增殖能力比较($\bar x \pm s $,n = 3)

    Table  2.   Comparison of proliferation ability after overexpressing TPI-1 in N87 cells ($\bar x \pm s $,n = 3)

    组别 24 h 48 h 72 h
    oe-Ctrl 0.41 ± 0.01 0.50 ± 0.06 0.70 ± 0.04
    oe-TPI-1 0.41 ± 0.06 0.48 ± 0.06 0.85 ± 0.04
    t 0.19 0.29 5.22
    P 0.86 0.79 0.006**
      **P < 0.01。
    下载: 导出CSV

    表  3  TPI-1对胃癌细胞侵袭的影响($\bar x \pm s $,n = 3)

    Table  3.   Effects of TPI-1 on gastric cancer cell invasion($\bar x \pm s $,n = 3)

    组别 细胞个数(个)
    shCtrl 86.30 ± 3.79
    shTPI-1 27.00 ± 2.65
    oe-Ctrl 28.70 ± 6.03
    oe-TPI-1 74.30 ± 2.08
    F 182.60
    P < 0.001***
      与shCtrl、oe-Ctrl比较,***P < 0.001。
    下载: 导出CSV

    表  4  TPI-1对胃癌细胞能量代谢的影响($\bar x \pm s $,n = 3)

    Table  4.   Effects of TPI-1 on energy metabolism in gastric cancer cells ($\bar x \pm s $,n = 3)

    组别 shCtrl shTPI-1 t P
    基础糖酵解ECAR(mpH/min) 77.70 ± 1.53 61.70 ± 1.53 12.83 < 0.001***
    最大糖酵解ECAR(mpH/min) 100.30 ± 2.50 82.70 ± 2.10 9.37 < 0.001***
      与shCtrl比较,***P < 0.001。
    下载: 导出CSV
  • [1] López M J, Carbajal J, Alfaro A L, et al. Characteristics of gastric cancer around the world[J]. Crit Rev Oncol Hematol, 2023, 181: 103841. doi: 10.1016/j.critrevonc.2022.103841
    [2] Röcken C. Predictive biomarkers in gastric cancer[J]. J Cancer Res Clin Oncol, 2023, 149(1): 467-481. doi: 10.1007/s00432-022-04408-0
    [3] Guan W L, He Y, Xu R H. Gastric cancer treatment: Recent progress and future perspectives[J]. J Hematol Oncol, 2023, 16(1): 57. doi: 10.1186/s13045-023-01451-3
    [4] Sun L, Zhang H, Gao P. Metabolic reprogramming and epigenetic modifications on the path to cancer[J]. Protein Cell, 2022, 13(12): 877-919. doi: 10.1007/s13238-021-00846-7
    [5] Zhu S, Guo Y, Zhang X, et al. Pyruvate kinase M2 (PKM2) in cancer and cancer therapeutics[J]. Cancer Lett, 2021, 503: 240-248.
    [6] Merkle S, Pretsch W. Characterization of triosephosphate isomerase mutants with reduced enzyme activity in Mus musculus[J]. Genetics, 1989, 123(4): 837-844. doi: 10.1093/genetics/123.4.837
    [7] Grosso A R. Tooth hop variability in human and nonhuman bone: Effect on the estimation of saw blade TPI[J]. J Forensic Sci, 2022, 67(1): 102-111. doi: 10.1111/1556-4029.14897
    [8] An Y, Cao C, Sun S, et al. SHP1 and its downstream p38/SP1/PI3K/YAP/Notch-1 signaling in trophoblast cells suppressed the progression of Preeclampsia via inhibiting proliferation of SMCs[J]. Sci Rep, 2025, 15(1): 16205. doi: 10.1038/s41598-025-00164-6
    [9] 王冠. TPI1通过糖酵解与p53信号通路促进胃癌增殖、侵袭及细胞周期[D]. 兰州: 兰州大学, 2023.
    [10] Li Z, Li J, Li L, et al. Klotho enhances stability of chronic kidney disease atherosclerotic plaques by inhibiting GRK2/PLC-β-mediated endoplasmic reticulum stress in macrophages via modulation of the ROS/SHP1 pathway[J]. Sci Rep, 2024, 14(1): 32091. doi: 10.1038/s41598-024-83596-w
    [11] Rho H, Terry A R, Chronis C, et al. Hexokinase 2-mediated gene expression via histone lactylation is required for hepatic stellate cell activation and liver fibrosis[J]. Cell Metab, 2023, 35(8): 1406-1423. e8.
    [12] Bryan N, Raisch K P. Identification of a mitochondrial-binding site on the N-terminal end of hexokinase II[J]. Biosci Rep, 2015, 35(3): e00205. doi: 10.1042/BSR20150047
    [13] Fontana F, Giannitti G, Marchesi S, et al. The PI3K/Akt pathway and glucose metabolism: A dangerous liaison in cancer[J]. Int J Biol Sci, 2024, 20(8): 3113-3125. doi: 10.7150/ijbs.89942
    [14] Liang L J, Yang F Y, Wang D, et al. CIP2A induces PKM2 tetramer formation and oxidative phosphorylation in non-small cell lung cancer[J]. Cell Discov, 2024, 10(1): 13. doi: 10.1038/s41421-023-00633-0
    [15] Snider G W. Proteopedia entry: Triose phosphate isomerase[J]. Biochem Mol Biol Educ, 2011, 39(6): 464. doi: 10.1002/bmb.20550
    [16] Pekel G, Ari F. Therapeutic targeting of cancer metabolism with triosephosphate isomerase[J]. Chem Biodivers, 2020, 17(5): e2000012. doi: 10.1002/cbdv.202000012
    [17] Grüning N M, Du D, Keller M A, et al. Inhibition of triosephosphate isomerase by phosphoenolpyruvate in the feedback-regulation of glycolysis[J]. Open Biol, 2014, 4(3): 130232. doi: 10.1098/rsob.130232
    [18] Tao G, Wen X, Wang X, et al. Bulk and single-cell transcriptome profiling reveal the metabolic heterogeneity in gastric cancer[J]. Sci Rep, 2023, 13(1): 8787. doi: 10.1038/s41598-023-35395-y
    [19] Mo C, Li H, Yan M, et al. Dopaminylation of endothelial TPI1 suppresses ferroptotic angiocrine signals to promote lung regeneration over fibrosis[J]. Cell Metab, 2024, 36(8): 1839-1857. e12.
    [20] Liu P, Sun S J, Ai Y J, et al. Elevated nuclear localization of glycolytic enzyme TPI1 promotes lung adenocarcinoma and enhances chemoresistance[J]. Cell Death Dis, 2022, 13(3): 205. doi: 10.1038/s41419-022-04655-6
  • [1] 扆雪涛, 李慧, 贺永胜, 王延军.  白藜芦醇通过G6PC抑制胶质母细胞瘤细胞糖酵解的机制, 昆明医科大学学报. doi: 10.12259/j.issn.2095-610X.S20260403
    [2] 田甜, 杨晓东, 葛树杰.  胃癌患者血清 PON-1、NDRG4、SFRP4 表达与外周血免疫细胞分布及预后的关系, 昆明医科大学学报. doi: 10.12259/j.issn.2095-610X.S20260214
    [3] 李文超, 李雪, 林珊珊, 马昀, 康国瑞, 陈烨.  三芪口服液对糖尿病肾病大鼠糖酵解、肾脏细胞凋亡及Keap1-Nrf2 信号通路的影响, 昆明医科大学学报. doi: 10.12259/j.issn.2095-610X.S20260402
    [4] 范笑笑, 曾璇, 周萍萍, 刘熹, 朱飞飞, 骆沿极, 吴意.  血小板自噬相关因子表达与胃癌腹膜转移的关系, 昆明医科大学学报. doi: 10.12259/j.issn.2095-610X.S20250715
    [5] 林欢欢, 杨东光, 李艳平, 李海云, 韩金巧.  PG Ⅰ/PG Ⅱ、NAP1L1、SERPINB5在胃癌患者血清中的表达及与预后的Cox回归分析, 昆明医科大学学报. doi: 10.12259/j.issn.2095-610X.S20250806
    [6] 薛富森, 陈大为, 孙江华.  miR-145-5p、FSCN1在胃癌组织中的表达及生存预测价值, 昆明医科大学学报. doi: 10.12259/j.issn.2095-610X.S20250913
    [7] 肖锦玲, 管雅玲, 朱森森, 庄梦婕, 苏丽萍, 蒲红伟.  HK2和VDAC1在二乙酰吗啡致心肌细胞凋亡中的作用, 昆明医科大学学报. doi: 10.12259/j.issn.2095-610X.S20240202
    [8] 唐嘉黛, 杨静, 宋红莉, 陈娇娇, 缪忠惠, 谢琳.  318例原发性胃癌转移及预后影响因素的相关分析, 昆明医科大学学报. doi: 10.12259/j.issn.2095-610X.S20230218
    [9] 何汇琼, 张梦梅, 严映, 雷静, 杨亚英, 解开鹏.  MSCT联合MRI成像对胃癌术前T分期的诊断价值, 昆明医科大学学报. doi: 10.12259/j.issn.2095-610X.S20230227
    [10] 李小继, 杨雪芳, 刘骞, 和重祥, 杨勇, 李国荣.  丽江地区少数民族胃癌患者血清G-17、PG水平分析, 昆明医科大学学报. doi: 10.12259/j.issn.2095-610X.S20230429
    [11] 张梁, 王保全, 雷喜锋, 王旭, 柯阳, 张玮.  M2巨噬细胞来源的外泌体miR-1246调控胃癌细胞的生长和侵袭, 昆明医科大学学报. doi: 10.12259/j.issn.2095-610X.S20230724
    [12] 张玮, 王保全, 雷喜锋, 王旭, 张梁.  miR-125b-5p调控HK2抑制胆囊癌细胞增殖和糖酵解, 昆明医科大学学报. doi: 10.12259/j.issn.2095-610X.S20221206
    [13] 唐嘉黛, 谢琳, 宋红莉, 陈娇娇.  代谢综合征与胃癌发生发展的相关性研究, 昆明医科大学学报. doi: 10.12259/j.issn.2095-610X.S20211130
    [14] 邹思思, 宋晓燕, 邓飞, 徐继宗.  胃癌及结直肠癌术后患者贫血的临床观察, 昆明医科大学学报.
    [15] 寸红丽, 张大福, 李华秀, 王娜, 张治平, 王关顺.  双源双能CT测量碘含量在T1-3/T4a期胃癌分期诊断的应用, 昆明医科大学学报.
    [16] 雷海锋.  血清Cyr61及CTGF水平对胃癌进展的诊疗意义, 昆明医科大学学报.
    [17] 宋吉.  Cyclin D1、P16及CDK4基因与胃癌相关性的研究进展, 昆明医科大学学报.
    [18] 杨黎黎.  乌拉坦影响红细胞能量代谢导致溶血反应的机制研究, 昆明医科大学学报.
    [19] 徐本峰.  XAGE-1 基因在胃癌组织中的表达及其临床意义分析, 昆明医科大学学报.
    [20] XAGE-1基因在胃癌组织中的表达及其临床意义分析, 昆明医科大学学报.
  • 加载中
图(5) / 表(4)
计量
  • 文章访问数:  666
  • HTML全文浏览量:  396
  • PDF下载量:  77
  • 被引次数: 0
出版历程
  • 收稿日期:  2025-07-17
  • 网络出版日期:  2026-01-12
  • 刊出日期:  2026-02-25

目录

    /

    返回文章
    返回