留言板

尊敬的读者、作者、审稿人, 关于本刊的投稿、审稿、编辑和出版的任何问题, 您可以本页添加留言。我们将尽快给您答复。谢谢您的支持!

姓名
邮箱
手机号码
标题
留言内容
验证码

2025年  第46卷  第3期

基础医学
报春石斛的化学成分及其生物活性
顾润琦, 廖勤昌, 周莹, 何璨羽, 赵雅琪, 庄晨曦, 李玉鹏
2025, 46(3): 7-10. doi: 10.12259/j.issn.2095-610X.S20250302
摘要(1151) HTML (510) PDF (47)
摘要:
  目的  研究报春石斛化学成分,发现其活性成分。  方法  报春石斛经溶剂提取、硅胶和凝胶柱色谱分离,波谱分析确定结构。部分化合物体外活性筛选采用MTT法。  结果  从报春石斛中分离鉴定了7个化合物,分别为7-dihydroxy-2,4-methoxyphenanthrene (1)、densiflorol B (2)、3,4,7-trihydroxy-2-methoxy-9,10-dihydrophenanthrene (3)、thunalbene (4)、phillygenin (5)、3β-hydroxy-5α,8α-epidioxyergosta-6,22-diene (6)、4-hydroxy-3,5-dimethoxycinnamaldehyde (7),对化合物1~5进行抗肿瘤活性测试,结果显示化合物1对MCF-7/S细胞株抑制活性较强。  结论  化合物1~6为首次从本植物中分离得到,化合物7为首次从本属植物中分离得到,1对MCF-7/S细胞株IC50为5.13 μM。
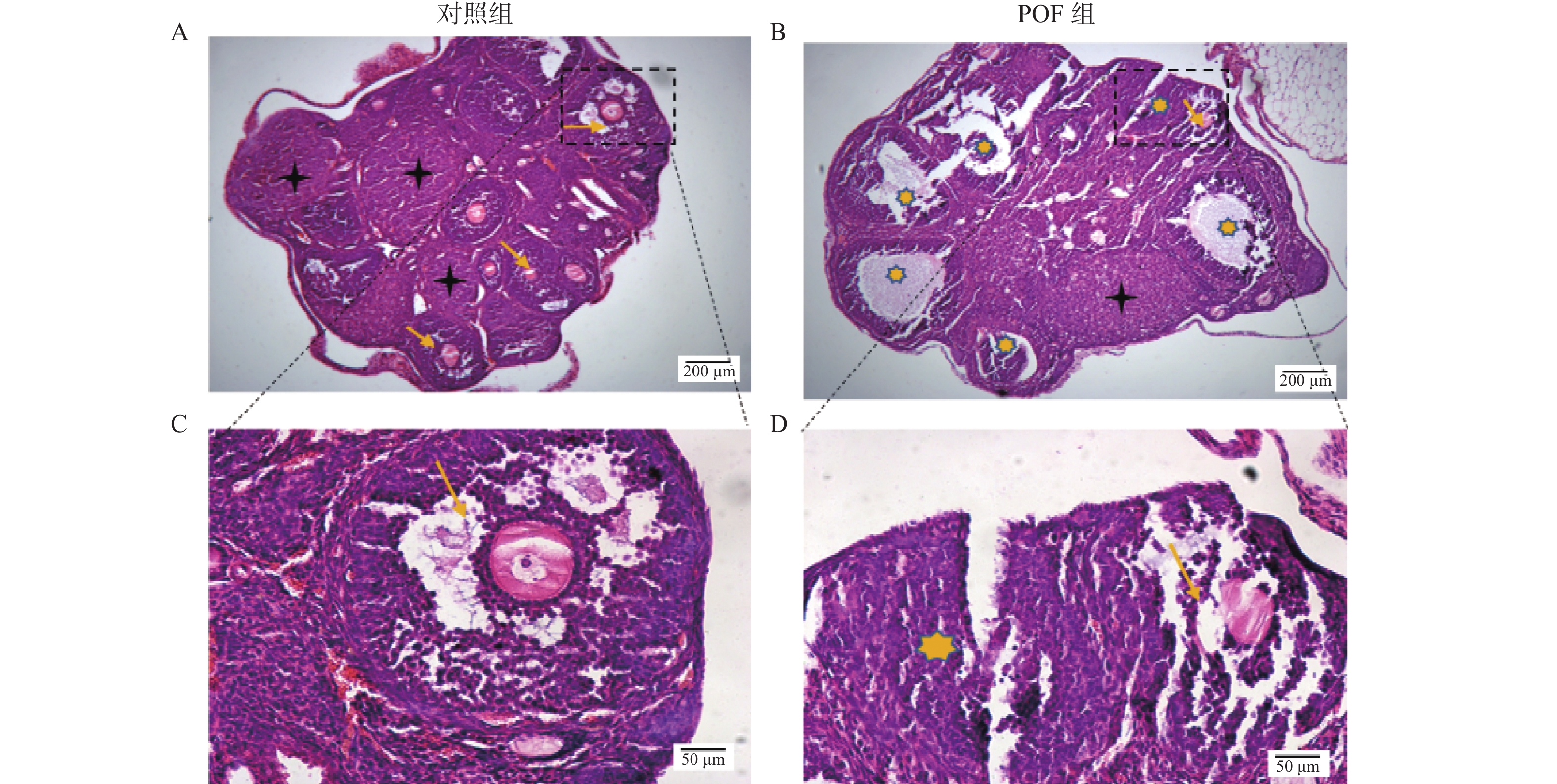
甲基转移酶METTL3在卵巢早衰中的作用机制
潘正美, 吴妍芝, 孙春意, 耿肖玉捷, 刘洋
2025, 46(3): 11-18. doi: 10.12259/j.issn.2095-610X.S20250303
摘要(893) HTML (818) PDF (28)
摘要:
  目的  通过POF小鼠模型,探究甲基转移酶METTL3在POF中的作用机制。  方法  选取6~8周C57BL/6雌性小鼠,将采用D-半乳糖代谢法构建的POF小鼠模型设为实验组(n = 15),以等量生理盐水同样方式干预的正常小鼠作为对照组(n = 15)。通过ELISA检测性激素水平、HE染色观察卵巢组织病理变化,验证POF小鼠模型构建成功,并在组织水平探讨METTL3与POF的相关性;同时在细胞水平构建METTL3过表达和敲低的小鼠颗粒细胞稳转录株,利用CCK-8和FITC/PI双染法检测细胞增殖与凋亡情况,以明确METTL3对颗粒细胞凋亡的调控作用及在POF发生中的影响。  结果  成功构建POF小鼠模型,经TUNEL染色发现POF组小鼠卵巢组织中凋亡的颗粒细胞明显增多,且该组小鼠卵巢组织中的METTL3呈高表达(P < 0.05)。在细胞实验中,成功构建METTL3过表达和敲低的小鼠颗粒细胞稳转录株,上调METTL3表达可促进颗粒细胞凋亡并抑制其增殖(P < 0.05)。  结论  METTL3通过促进颗粒细胞凋亡参与POF的发生。
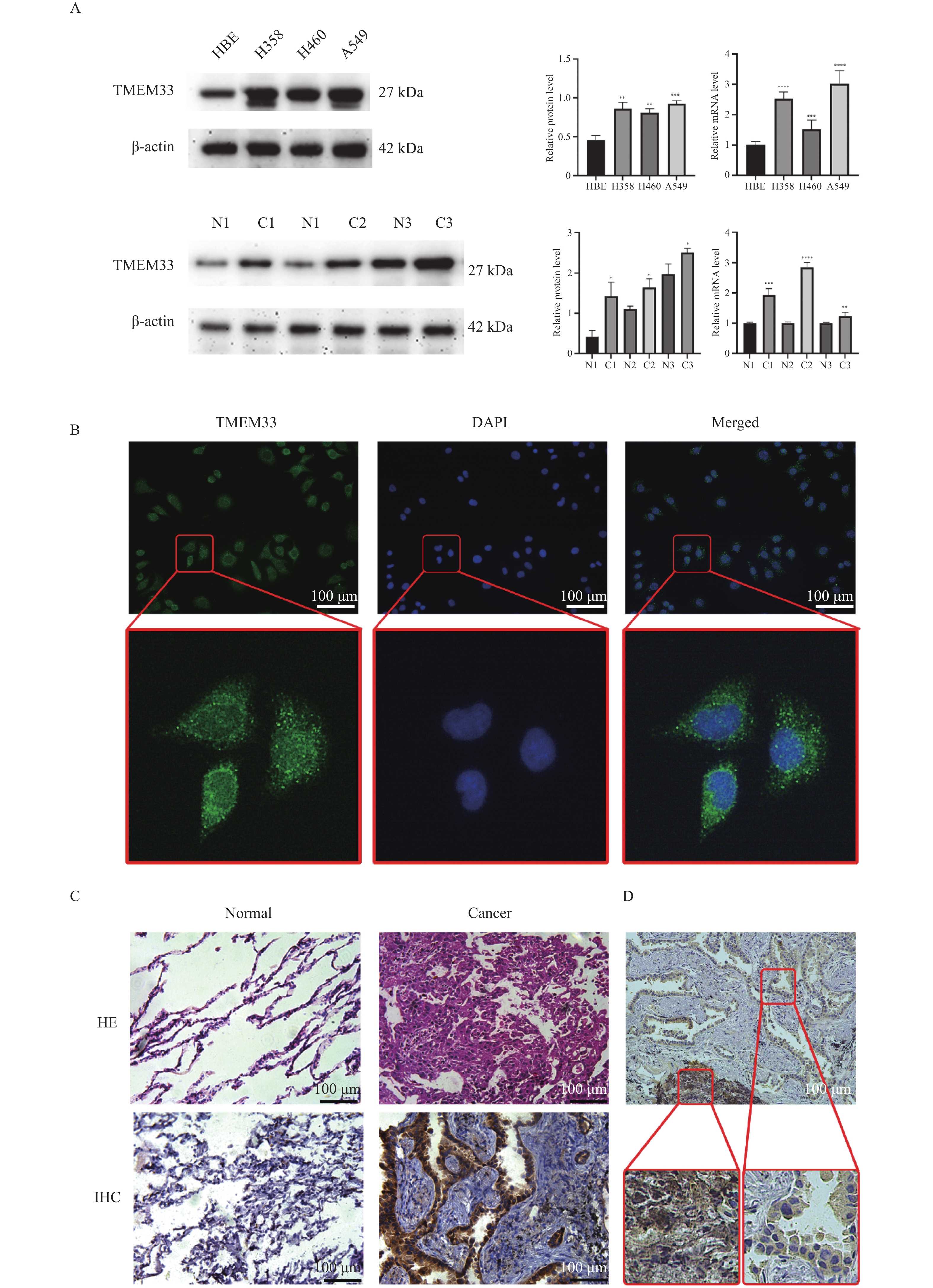
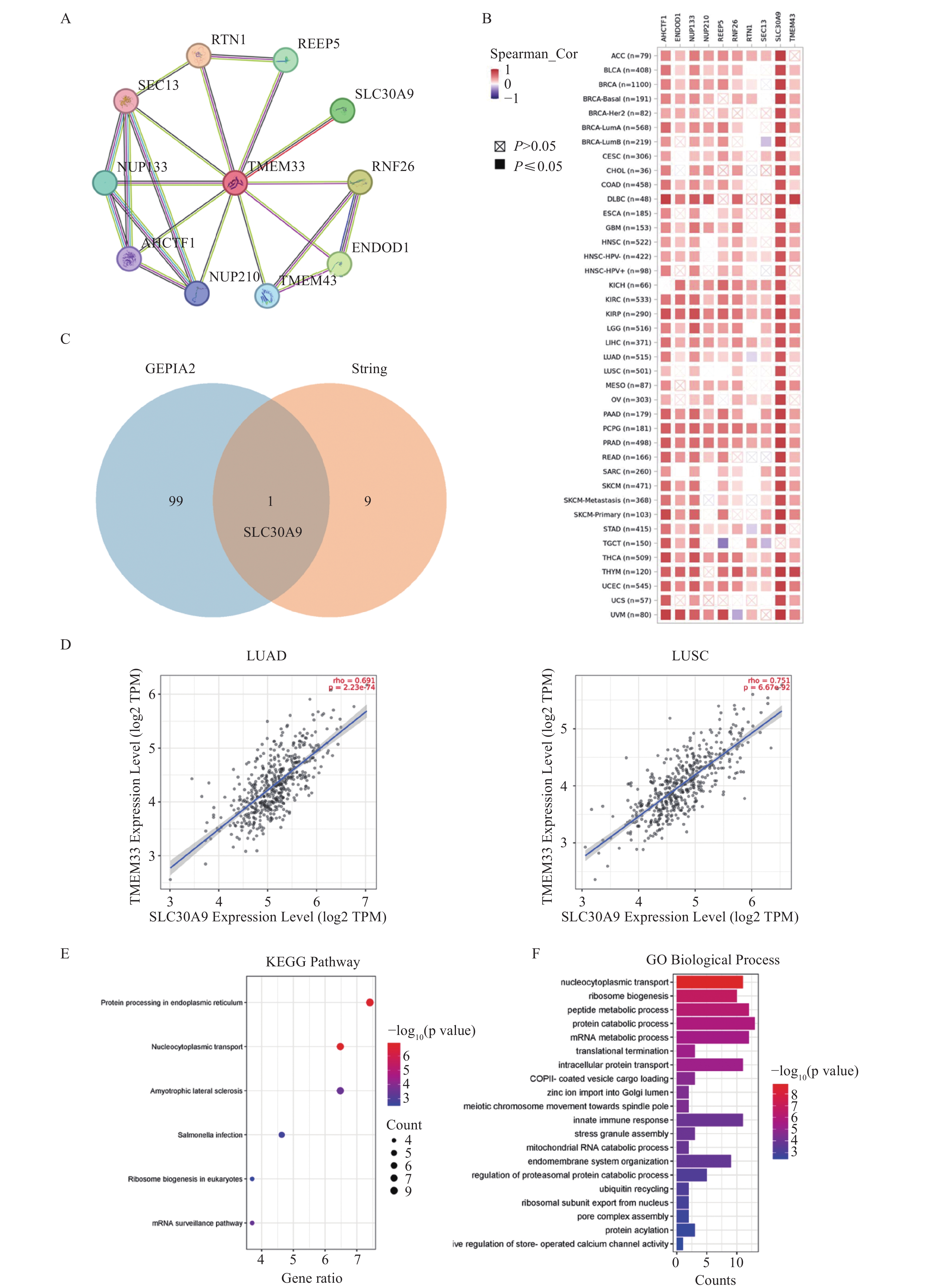
TMEM33在肺腺癌的表达特征及临床病理特征
楼海均, 张振宇, 苏热彦·阿力木江, 孟·孟根, 陈航, 乌都木丽
2025, 46(3): 19-26. doi: 10.12259/j.issn.2095-610X.S20250304
摘要(1118) HTML (643) PDF (44)
摘要:
  目的  本研究旨在探讨跨膜蛋白33(transmembrane protein 33,TMEM33)在肺腺癌中的表达模式,并分析其与临床病理特征的相关性。  方法  利用公共数据库(如TCGA和GEO)和生物信息学工具对TMEM33在肺癌中的表达数据进行了分析。在4种细胞系中通过免疫印迹技术和实时定量PCR检测了TMEM33的蛋白和mRNA表达水平。还通过细胞免疫荧光和免疫组织化学技术在肺腺癌组织和正常肺组织中评估了TMEM33的表达和定位。  结果  生物信息学分析显示,TMEM33在肺腺癌中的表达水平高于正常肺组织(P < 0.05),TMEM33与SLC30A9的表达具有相关性(P < 0.0001)。Logistic回归分析显示,TMEM33的表达水平与T分期相关(OR = 0.48,P = 0.044)。实验结果显示,在肺腺癌细胞系中,TMEM33的蛋白(P < 0.01)和mRNA(P < 0.001)表达水平都高于正常肺上皮细胞。同样,在肺腺癌组织中,TMEM33的蛋白(P < 0.05)和mRNA(P < 0.01)表达水平都高于癌旁组织。免疫组织化学技术揭示了TMEM33在肺腺癌组织中高表达。  结论  TMEM33在肺腺癌中高表达,与恶性程度和T分期相关,有望成为肺腺癌预后评估和治疗的潜在靶点。
基于CHARLS数据库中老年人自评健康变化及影响因素分析
王中杰, 夏宇, 赵红瑞, 向雪琳, 王化丹, 马敏, 何利平
2025, 46(3): 27-33. doi: 10.12259/j.issn.2095-610X.S20250305
摘要(2522) HTML (2019) PDF (87)
摘要:
  目的  了解中国中老年人自评健康变化状况及其影响因素。  方法  使用中国健康与养老追踪调查(CHARLS)2011-2020年数据,将2011年至2020年五轮调查均参与的3 595名中老年人(≥45岁)作为研究对象,采用单因素分析、多分类Logistics回归方法分析自评健康变化情况的影响因素。  结果  3 595名中老年人中,有26.54%自评健康上升,28.40%自评健康下降,45.06%自评健康不变。多分类Logistics回归结果显示,自评健康下降的中老年人和不变相比, ADLs数量上升、患慢性病数量上升、每周不进行轻度体育活动10 min、生活满意度等级下降的中老年人自评健康倾向于下降,其下降的可能性分别是慢性病数量、ADLs数量、生活满意度不变、每周能进行轻度体育活动10 min中老年人的1.415(OR = 1.415,95%CI 1.181~1.694)、1.479(OR = 1.479,95%CI 1.225~1.785)、1.454(OR = 1.486,95%CI 1.172~1.804)、1.263(OR = 1.237,95%CI 1.043~1.530)倍。自评健康上升的中老年人和不变相比,生活满意度等级提高的中老年人自评健康倾向于上升, ADLs数量上升、患慢性病数量上升则不利于中老年人自评健康的提高,其上升的可能性分别是生活满意度等级、ADLs和患慢性病数量不变中老年人的1.698(OR = 1.698,95%CI 1.425~2.023)、0.769(OR = 0.769,95%CI 0.646~0.915)、0.689(OR = 0.689,95%CI 0.549~0.865)倍。  结论  2011—2020年我国中老年人自评健康为良好状态略有下降,中老年人躯体健康状况、体力活动不足和心理健康是改善我国老年人自评健康的关注重点。
艾纳香提取物体外抑制柯萨奇病毒的活性研究
李凰, 温荣城, 柴立, 李霞, 贾金艳, 陈真
2025, 46(3): 34-38. doi: 10.12259/j.issn.2095-610X.S20250306
摘要(672) HTML (475) PDF (15)
摘要:
  目的  对艾纳香提取物体外抗柯萨奇病毒(CVB5)效果进行研究。  方法  采用倍数稀释的柯萨奇病毒液并将其与RD细胞共同孵育以确定其TCID50值;将不同浓度的艾纳香提取物添加到含有RD细胞的96孔板内,以此评估其对细胞活力的影响程度;在含有RD细胞及艾纳香提取物的96孔板内进一步观察艾纳香提取物对抗柯萨奇病毒的能力。  结果  柯萨奇病毒液的TCID50值为10−7.67。艾纳香提取物对柯萨奇病毒的抑制率随浓度的上升而增大,其针对柯萨奇病毒的IC50值则达到了7.26 mg/L。提取物在50 mg/L的浓度时可导致RD细胞活力降低(P < 0.05),但在6.25~50 mg/L的浓度范围里却能使含有病毒的RD细胞活力上升(P < 0.05),并且选择指数(SI)超过了6.89。  结论  艾纳香提取物具备体外对抗柯萨奇病毒的活性。
云南省贡山县少数民族高尿酸血症患病率调查
沈亚洁, 杨亚丽, 余志清, 乔诚
2025, 46(3): 39-43. doi: 10.12259/j.issn.2095-610X.S20250307
摘要(1026) HTML (636) PDF (24)
摘要:
  目的  通过横断面调查研究云南省贡山县少数民族群体高尿酸血症患病率情况。  方法  在云南省贡山县随机选取独龙族、怒族、藏族、白族、傈僳族等≥18 岁居民共229人进行问卷调查、体格检查和实验室检测。采用 SPSS 22.0 进行t检验、卡方检验、相关性分析和多因素Logistic 回归分析。  结果  共检出高尿酸血症患者107例,检出率为 46.7% , 其中男性为43.9% 、女性为52.63%;独龙族48%,傈僳族51%,怒族47%,白族37.5%,藏族52%,汉族50%,各民族间患病率差异无统计学意义(P > 0.05)。高尿酸血症组人群组糖尿病史占比和尿素氮、血肌酐水平明显高于非高尿酸血症组(P < 0.05),相关性分析显示高尿酸血症与糖尿病、尿素氮、血肌酐呈正相关(P < 0.05),多因素回归分析显示,糖尿病、血肌酐升高,是高尿酸血症发病的独立高危因素(P < 0.05)。  结论  云南省贡山县高尿酸血症检出率较高,各少数民族之间高尿酸血症患病率无明显差异,糖尿病、血肌酐升高与高尿酸血症存在关联性,同时也会增加高尿酸血症发生的风险。
临床研究
住院患者糖尿病足感染病原菌耐药特征的相关性分析
何娟坤, 秦飞雪, 文斌, 刘师, 李静, 桂莉, 朱宏
2025, 46(3): 44-50. doi: 10.12259/j.issn.2095-610X.S20250308
摘要(1139) HTML (554) PDF (30)
摘要:
  目的  分析糖尿病足感染(DFI)患者多重耐药菌(MDRO)的细菌分布特点、耐药特点和相关危险因素。  方法  收集2019年1月至2023年12月云南省第三人民医院内分泌科收治的300例糖尿病足感染患者的临床资料,根据药物敏感试验结果及基本资料匹配,分为MDRO组(n = 60)、非MDRO组(n = 240),回顾性分析MDRO的病原菌分布、耐药特点及DFI患者发生MDRO感染的相关危险因素。  结果  60例MDRO感染患者共培养出MDRO 62株,单种MDRO感染58株,混合MDRO感染4株,其中2例患者分别培养出2种MDRO。在这些菌株中,革兰阳性菌有45株,所占比例为72.58%,且均为金黄色葡萄球菌;革兰阴性菌为17株,占比 27.42%,主要包括铜绿假单胞菌、阴沟肠杆菌和肺炎克雷伯菌。常见的MDRO中金黄色葡萄球菌对青霉素G、苯唑西林完全耐药(100%),对红霉素、克林霉素耐药性较高( > 80%),对替加环素、万古霉素未产生耐药;肺炎克雷伯菌、阴沟肠杆菌对头孢菌素类抗生素耐药明显,对亚胺培南、阿米卡星耐药率低;铜绿假单胞菌对替卡西林/克拉维酸钾、亚胺培南、替加环素、复方新诺明100%耐药,对头孢吡肟、环丙沙星、庆大霉素、阿米卡星未产生耐药。两组患者的地区分布、糖尿病足病程、下肢动脉病变、静脉血浆葡萄糖、糖化血红蛋白比较差异有统计学意义(P < 0.05)。二分类Logistic回归分析显示,地区、糖尿病足病程是DFI患者MDRO感染的独立危险因素(P < 0.05)。  结论  云南部分地区DFI患者MDRO分布主要为革兰阳性菌,不同病原菌对抗生素的敏感性不同,多种因素导致DFI患者发生MDRO感染,有助于临床工作者及早识别MDRO感染的DFI高危患者并为临床治疗提供经验性参考依据。
螺旋稳定肌肉链技术相比静态和PNF牵伸对改善久坐髋屈肌柔韧性的效果研究
孟繁媛, 孙凡茜, 李柯蓉, 杨淑婷, 敖丽娟, 陈茉弦
2025, 46(3): 51-57. doi: 10.12259/j.issn.2095-610X.S20250309
摘要(1512) HTML (1404) PDF (49)
摘要:
  目的  探索螺旋稳定肌肉链技术(spiral stabilization method,SPS)相比静态牵伸和本体感觉神经肌肉促进牵伸技术(proprioceptive neuromuscula facilitation,PNF)对髋屈肌柔韧性改善的即时、长时、延迟效果。  方法  将90名受试者随机分为三组,每组30人,第一组为髋关节静态牵伸组,第二组为髋关节PNF牵伸组,第三组为SPS训练组。所有受试者在训练前、第一次训练后、4周训练结束、停训2周后,测量髋关节后伸角度评估髋屈肌的柔韧性。  结果  组内比较:1次训练后的即时效果、训练4周和停训2周,三组的髋后伸角度较训练前均有明显增加(P < 0.05)。组间比较:1次训练后的即时效果、训练4周和停训2周,三组间髋后伸角度改善差异均无统计学意义(P > 0.05)。  结论  SPS训练、静态牵伸和PNF牵伸对髋后伸角度改善均具有良好的即时、长时和延迟效果,且牵伸效果具有一致性。
微体外循环对冠状动脉搭桥术后全身炎症反应和输血需求的影响
周晓娟, 杨立斌, 杨鹏, 龚浩, 杨旭
2025, 46(3): 58-65. doi: 10.12259/j.issn.2095-610X.S20250310
摘要(1033) HTML (675) PDF (9)
摘要:
  目的  研究旨在探讨微体外循环(Minimally Invasive Extracorporeal Circulation,MECC)对冠状动脉搭桥术(coronary artery bypass grafting,CABG)后全身炎症反应和输血需求的影响。  方法  选取2023年1月至2024年1月接受CABG的126例患者,随机分为观察组和对照组,每组各63例。观察组采用MECC,对照组采用传统体外循环(conventional extracorporeal circulation,CECC)。分别在术前及术后24 h、48 h和72 h监测两组患者的炎症反应指标、免疫系统功能、凝血功能、肾功能、心脏功能及临床症状,并进行比较分析。  结果  术后24 h,观察组C-反应蛋白(C-reactive protein,CRP)、白细胞介素-6(Interleukin-6,IL-6)和肿瘤坏死因子-α(Tumor Necrosis Factor-alpha,TNF-α)水平分别为(18.5±3.7) mg/L、(15.2±3.4) pg/mL和(25.3±5.6) pg/mL,显著低于对照组(P < 0.05)。术后48 h,观察组CD4阳性细胞(CD4-positive T cells,CD4+)/CD8阳性细胞(CD8-positive T cells,CD8+)比值为(1.6±0.3),高于对照组(P < 0.05)。术后72 h,观察组的凝血酶原时间(prothrombin time,PT)和激活部分凝血活酶时间(activated partial thromboplastin time,APTT)分别为(12.1±1.2) s和(30.4±3.2)s,显著低于对照组(P < 0.05)。同时,术后72 h,观察组的血清肌酐(Serum Creatinine,SCr)和血尿素氮(Blood Urea Nitrogen,BUN)分别为(1.1±0.2) mg/dL和(14.6±3.1) mg/dL,显著低于对照组(P < 0.05)。在心脏功能指标方面,术后24 h,观察组的心脏指数(cardiac index,CI)、左心室射血分数(left ventricular ejection fraction,LVEF)、心肌肌钙蛋白I(cardiac troponin I,cTnI)和B型利钠肽(B-type natriuretic peptide,BNP)分别为(2.6±0.5) L/min/m2、(55.6±4.0)%、(0.14±0.03) ng/mL和(280±30) pg/mL,均显著优于对照组(P < 0.05)。术后各时间点,观察组的视觉模拟评分(visual analog scale,VAS)、并发症发生率、住院时间和重症监护病房(intensive care unit,ICU)停留时间均显著优于对照组(P < 0.05),如术后24 hVAS评分为(4.8±1.2),而对照组为(5.5±1.3),P < 0.05。  结论  MECC在减轻CABG术后全身炎症反应、保护多系统功能、减少术后输血需求及改善术后恢复方面具有显著优势。与传统体外循环相比,MECC能有效降低术后炎症反应和并发症,提高患者术后的生活质量,具有广泛的临床应用前景。
心房颤动患者外周淋巴细胞LINC02009、LOC107984895表达水平的临床研究
王宇, 彭睿, 田倪妮, 赵晓丽, 郑松青, 贾永全, 苗文清, 刘巧梅
2025, 46(3): 66-71. doi: 10.12259/j.issn.2095-610X.S20250311
摘要(738) HTML (463) PDF (15)
摘要:
  目的  探讨心房颤动患者外周淋巴细胞中LINC02009、LOC107984895表达水平及临床意义。  方法  选择 2023 年1月至2023年12月昆明市第一人民医院住院的75例房颤患者(其中持续性房颤50例,阵发性房颤25例)为研究对象,同期正常对照患者50例。采用实时定量 PCR 检测房颤患者外周血白细胞中LINC02009、LOC107984895的表达水平。运用 Logistic 回归分析评估其表达水平与房颤发生的危险因素及相关性,运用ROC曲线预测LINC02009、LOC107984895诊断房颤的诊断界值。  结果  AF(阵发性房颤、持续性房颤)组、Normal组患者在高血压、冠心病等基础疾病中,在Cr、BNP等生化指标中,在LAd、LVEF等心肌重构指标中差异有统计学意义(P < 0.05)。房颤(阵发性房颤、持续性房颤)组血浆中LINC02009、LOC107984895表达水平明显高于对照组(P < 0.05);与LVEF呈负相关(P < 0.05)。LINC02009、LOC107984895预测心房颤动的曲线下面积(area under curve,AUC)分别为0.967(95%CI 0.938~0.995)、0.900 (95%CI 0.838~0.963);最佳截断值为1.985、0.915;敏感度为88%,76%;特异度为94%、90%。  结论  LINC02009、LOC107984895为心房颤动的独立危险因素,对房颤发生有一定预测价值。
多维度新生儿营养风险筛查量表对早产儿宫外发育迟缓的预测价值
吴玉梅, 张俊涛, 邓应红, 李宇琦, 冯欢, 吴洁
2025, 46(3): 72-78. doi: 10.12259/j.issn.2095-610X.S20250312
摘要(972) HTML (491) PDF (18)
摘要:
  目的  应用多维度新生儿营养风险筛查量表对住院早产儿入开展营养风险筛查,探讨其对早产儿出院时发生EUGR的预测价值。  方法  选取 2023年1月至2023年9月在昆明医科大学第二附属医院新生儿科住院的104名早产儿为研究对象,入院24 h内、每隔1周采用多维度新生儿营养风险筛查量表对住院患儿进行营养风险筛查,从4个维度(出生情况、体重变化、营养摄入方式、疾病诊断)进行评分,总分≥8分为高风险;≥4分且<8分为中风险;<4分为低风险。以早产儿出院时宫外生长迟缓(EUGR)为主要临床结局指标,绘制受试者工作曲线(ROC),探索新生儿营养风险筛查对早产儿宫外发育迟缓的预测价值。  结果  出院时共有40例(38.5%)早产儿发生EUGR。EUGR组早产儿入院第7天营养风险筛查评分高于非EUGR组(P < 0.05)。入院第7天营养风险高风险率最高(非EUGR组为7.9%,EUGR组为22%,所有早产儿为13.5%),在入院24 h,入院第7 d时EUGR早产儿的营养风险高风险率高于非EUGR组(P < 0.05)。EUGR组和非EURG组的入院第7天营养风险筛查得分、出生体重Z评分、出院时矫正胎龄别体重Z评分、血清白蛋白存在显著差异(P < 0.05),分别绘制ROC曲线,AUC分别为0.625(95%CI 0.514,0.736)、0.652(95%CI 0.544,0.760)、0.674(95%CI 0.561,0.786)、0.641(95%CI 0.531,0.750),具有一定的预测价值。建立联合预测ROC模型,联合预测EUGR的AUC为0.786(95%CI 0.692,0.880),高于单一指标预测的AUC(P < 0.001)。  结论  EUGR在住院早产儿中的发生较为普遍。早产儿住院第1周的营养风险最高,多维度新生儿营养风险筛查量表可动态评估早产儿住院期间的营养风险,可作为早产儿发生EUGR的预警指标之一,联合出生体重Z评分、出院体重Z评分、血清白蛋白对EUGR的预测效能更高,可作为早产儿个体化营养管理的依据。
利拉鲁肽联合二甲双胍对改善多囊卵巢综合征糖脂代谢及性激素水平有效性的荟萃分析
顾晓会, 吕粉荣, 孙菊, 彭娅萍, 万丹丹
2025, 46(3): 79-88. doi: 10.12259/j.issn.2095-610X.S20250313
摘要(1323) HTML (772) PDF (12)
摘要:
  目的  系统性评价利拉鲁肽联合二甲双胍对多囊卵巢综合征(PCOS)患者糖脂代谢、性激素、生殖功能及胃肠道反应的影响。  方法  检索PubMed、万方医学网、万方数据库、CNKI中国知网、维普期刊等数据库,收集2011年1月至2022年8月公开发表的利拉鲁肽联合二甲双胍治疗多囊卵巢综合征的随机对照研究,使用Revman5.4进行荟萃分析。  结果  共纳入16项病例对照研究,包括了1436例患者,与单用二甲双胍相比较,利拉鲁肽联合二甲双胍可显著降低PCOS患者的空腹血糖、餐后2 h血糖、HbA1C、HOMA-IR、FINS、BMI及LH、FSH、总睾酮(P < 0.05),改善了PCOS患者的血脂水平、促使其月经周期的建立,提高了PCOS患者的正常排卵率、自然受孕率,但利拉鲁肽联合二甲双胍组患者的胃肠道反应发生率明显增加,差异具有统计学意义(P < 0.05)。  结论  利拉鲁肽联合二甲双胍可改善多囊卵巢综合征(PCOS)患者的糖脂代谢,降低LH、FSH、总睾酮水平,促使月经周期的建立,提高排卵率及受孕率,但胃肠道反应明显增加。
云南烧伤中心1500例小儿烧伤患者流行病学分析
黄宝川, 李武全, 唐毅
2025, 46(3): 89-96. doi: 10.12259/j.issn.2095-610X.S20250314
摘要(1137) HTML (992) PDF (23)
摘要:
  目的  研究云南省小儿烧伤流行病学的特点。  方法  收集2018年1月1日至2022年12月31日收治于昆明医科大学第二附属医院烧伤科的1500例小儿烧伤患者的住院资料,对小儿烧伤患者的年龄、性别、烧伤发生时间、烧伤类型、烧伤面积、烧伤部位、小儿烧伤患者同期占比、住院时长、付费方式、住院费用、居住地等特点进行统计分析。  结果  小儿烧伤最容易发生时期为幼儿期(873例,58.2%),男性儿童相较于女性儿童更易发生烧伤(男∶女=1.9∶1);最常发季节为春季(n = 404,26.9%);热液烫伤为主要致伤类型(n = 1211,81.0%);小儿烧伤严重程度以中度烧伤为主(n = 945,63.0%);统计小儿烧伤最大面积为98.0% TBSA,最小面积为0.1% TBSA,烧伤平均面积$ \overline{x} $为14.5% TBSA,中值为10.0% TBSA;小儿烧伤最常发生部位为躯干(n = 982,23.4%);2018一2022年小儿烧伤患者占同期烧伤患者占比逐年下降(χ2 = 18.852,P < 0.001),小儿烧伤患者平均住院时长为12.4 d,平均住院费用为15667.08元;小儿烧伤患者家庭居住地大部分位于县级及以下地区(n = 1027,68.5%);烧伤危重程度、治疗方式、是否有并发症与小儿烧伤的临床结局有影响,差异均有统计学意义(χ2 = 23.453,P < 0.001)。  结论  小儿烧伤患者呈现出一系列显著的特点。小儿烧伤患者以男性为主,好发年龄主要集中在幼儿期,春季被确定为最为多发的季节,而秋季则相对较少。热液烫伤是主要的烧伤类型,以中度烧伤为主,烧伤平均面积约为14.5% TBSA,四肢、躯干被确定为烧伤好发部位。近年居民对于小儿烧伤的预防意识逐渐提高,小儿烧伤患者占比存在明显的下降趋势。
基于肝功能、IgA、IgM、IgG水平分析双环醇联合更昔洛韦治疗对EB病毒相关IM患儿的应用效果
章秀珍, 胡灿艳, 蔡磊
2025, 46(3): 97-102. doi: 10.12259/j.issn.2095-610X.S20250315
摘要(1113) HTML (614) PDF (22)
摘要:
  目的  探究基于肝功能、免疫球蛋白A(IgA)、免疫球蛋白M(IgM)、免疫球蛋白G(IgG)水平分析双环醇联合更昔洛韦治疗对EB病毒相关传染性单核细胞增多症(IM)患儿的应用效果。  方法  选取2019年1月至2024年1月宿松县人民医院收治的150例EB病毒感染IM患儿作为研究对象,并采用数字表达法对其行随机分组,分为对照组和观察组(均n = 75)。患儿入院后均接受常规对症治疗,对照组患儿采用更昔洛韦治疗,观察组患儿在对照组基础上联合双环醇治疗;两组均接受7 d的治疗。对比两组的治疗效果;对比两组治疗前后肝功能指标、免疫球蛋白指标、生活质量;对比两组不良反应率。  结果  观察组治疗总有效率为93.33% (70/75),高于对照组的61.33%(46/75),P < 0.05;治疗后两组肝功能指标均有显著降低,且观察组更低(均P < 0.05);治疗后两组免疫球蛋白指标均有显著升高,且观察组更高(均P < 0.05);治疗后两组生活质量各项评分均有显著升高,且观察组更高(均P < 0.05);观察组总不良反应率为6.67%(5/75)高于对照组的5.33%(4/75),但二者对比差异无统计学意义(P > 0.05)。  结论  对EB病毒相关IM应用双环醇联合更昔洛韦治疗,可显著提升患儿治疗效果,改善患儿的肝功能和免疫球蛋白指标,提高患儿生活质量,且不良反应相对较低,临床疗效和安全性均较高。
甲状腺功能指标联合经颅多普勒超声及颈动脉超声在动脉粥样硬化性脑梗死血管狭窄评估中的应用
薛佳佳, 王肖肖, 王旭, 孙源源, 朱弘璐
2025, 46(3): 103-109. doi: 10.12259/j.issn.2095-610X.S20250316
摘要(1149) HTML (803) PDF (15)
摘要:
  目的   探究甲状腺功能指标[促甲状腺激素(thyroid stimulating hormone,TSH)、游离甲状腺素(free thyroxine,FT4)、游离三碘甲状腺原氨酸(free triiodothyronine,FT3)]联合经颅多普勒超声(transcranial doppler ultrasound,TCD)及颈动脉超声对动脉粥样硬化性脑梗死(atherosclerotic cerebral infarction,ASCI)血管狭窄的评估价值。  方法   选取2021年10月至2023年9月邯郸市第一医院收治的182例ASCI患者,均行TCD、颈动脉超声及甲功3项检查,以数字减影血管造影术为金标准,分析TCD、颈动脉超声联合TSH、FT4、FT3对ASCI血管狭窄的评估作用。  结果   182例ASCI患者经数字减影血管造影(digital subtraction angiography,DSA)证实颈内动脉血管轻度狭窄64例(35.16%),中度狭窄69例(37.91%),重度狭窄29例(15.93%),完全闭塞20例(10.99%)。不同血管狭窄程度各组临床资料比较差异无统计学意义(P > 0.05);不同血管狭窄程度各组颈内动脉收缩期最大流速(peak systolic velocity,PSV)、舒张末期流速(end-diastolic volume,EDV)随着血管狭窄程度加重呈升高趋势,搏动指数(pulse index,PI)、阻力指数(resistance Index,RI)、管径(diameter,D)随着血管狭窄程度加重呈降低趋势(P < 0.05);不同血管狭窄程度各组TSH、FT4随着血管狭窄程度加重呈升高趋势,FT3随着血管狭窄程度加重呈降低趋势(P < 0.05);TSH、FT4与血管狭窄程度呈正相关,FT3与血管狭窄程度呈负相关(P < 0.05);TSH、FT4与PSV、EDV呈正相关,与RI、PI、D呈负相关,FT3与RI、PI、D呈正相关,与PSV、EDV呈负相关(P < 0.05);RI、PI、D、PSV、EDV、TSH、FT4、FT3联合评估ASCI血管狭窄程度的AUC值最大,为0.941(P < 0.05)。  结论   TCD、颈动脉超声联合甲功3项对ASCI颈内血管狭窄评估有较高价值,RI、PI、D、PSV、EDV、TSH、FT4、FT3联合评估有利于诊断不同程度血管狭窄,为临床提供治疗参考。
肺部超声评分、膈肌超声联合常规指标预测小儿重症肺炎并发ARDS的价值
宝凌云, 李明盼
2025, 46(3): 110-116. doi: 10.12259/j.issn.2095-610X.S20250317
摘要(1659) HTML (902) PDF (10)
摘要:
  目的  探究肺部超声评分(LUS)、膈肌超声联合常规指标预测小儿重症肺炎(SP)并发急性呼吸窘迫综合征(ARDS)的价值。  方法  选取2022年8月至2023年8月昆明市儿童医院SP患儿160例,均行肺部超声、膈肌超声检查获取LUS、膈肌超声参数[膈肌移动度(DM)、膈肌厚度变化率(TF)],根据SP患儿住院期间是否并发ARDS分为ARDS组67例和非ARDS组93例,比较两组入院时一般资料、血清炎症因子水平、LUS、膈肌超声参数,分析SP患儿并发ARDS的影响因素,并分析LUS、膈肌超声参数预测SP患儿并发ARDS的价值。  结果  SP患儿住院期间ARDS发生率为41.88%(67/160);ARDS组入院时APS、APACHEⅡ评分、血清C反应蛋白(CRP)、白介素-6(IL-6)、高迁移率族蛋白B1(HMGB1)水平、LUS、DM高于非ARDS组,TF低于非ARDS组(P < 0.05);入院时APS、APACHEⅡ评分及血清CRP、IL-6、HMGB1水平、LUS、DM、TF均为SP患儿并发ARDS的影响因素(P < 0.05);LUS、DM、TF预测ARDS的曲线下面积(AUC)分别为0.718、0.742、0.720;常规预测方案(入院时APS、APACHEⅡ评分及血清CRP、IL-6、HMGB1水平联合)的AUC为0.852,新预测方案(常规预测方案基础上联合LUS、DM、TF)的AUC为0.930,新预测方案的AUC明显大于常规预测方案的AUC(P < 0.05)。  结论  LUS、膈肌超声参数DM、TF与SP患儿并发ARDS显著相关,联合常规指标可为临床预测SP患儿并发ARDS提供可靠依据。
温控射频联合电刺激生物反馈治疗女性产后性交痛的疗效分析
陈星慧, 王媛, 张丽池, 陈爱菊, 何军晶, 马丽莎
2025, 46(3): 117-123. doi: 10.12259/j.issn.2095-610X.S20250318
摘要(1454) HTML (695) PDF (21)
摘要:
  目的  探究温控射频与电刺激生物反馈联合应用于女性产后性交痛的治疗效果分析。  方法  选择166例在昆明市妇幼保健院健康管理中心盆底康复医学中心就诊的产后盆底肌肉高张导致性交痛患者为研究对象,随机分为电刺激生物反馈治疗组(n = 55)、射频治疗组(n = 55)和电刺激生物反馈治疗联合射频治疗组(n = 56)。电刺激生物反馈治疗组患者接受单纯电刺激生物反馈治疗;射频组患者也只采用射频治疗;电刺激生物反馈治疗联合射频治疗组患者在接受与电刺激生物反馈治疗组相同治疗的基础上,自第二周起开始接受妇科射频联合治疗方案。为评估三种治疗方法的效果,对三组患者在治疗前后的盆底改良牛津肌力测定结果、盆底表面肌电值测定数据以及性功能(FSFI)评分进行了对比分析。  结果  经过治疗,联合治疗组的静息肌电平均值降低(P < 0.05),这一变化表明肌肉的放松功能得到了明显的改善。治疗后联合治疗组的盆底改良牛津肌力测定、快肌(Ⅱ类纤维)肌电最大值、慢肌(Ⅰ类纤维)肌电平均值以及耐力测试肌电平均值均得到提升,并且在性功能(FSFI)评分方面也表现出了明显改善,且优于电刺激生物反馈治疗组和射频治疗组(P < 0.05)。  结论  温控射频联合电刺激生物反馈治疗方法在针对产后性交痛的治疗过程中,展现出了明显的治疗效果,为临床应用提供了广阔的前景。
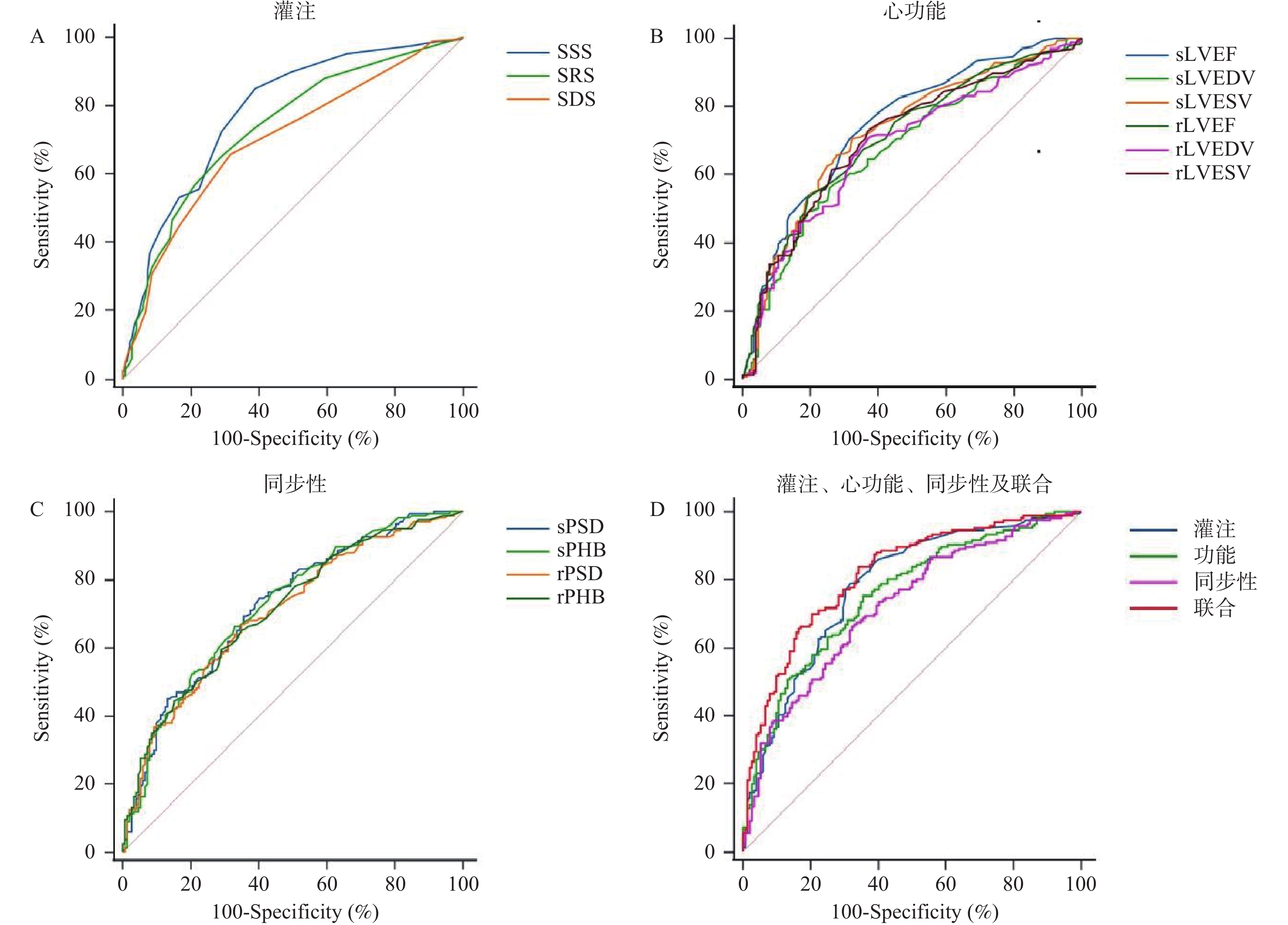
腺苷负荷-静息门控心肌灌注显像对冠心病三支病变患者的诊断价值
洪丽菊, 吴飞鹏, 吴琪燕, 郑贤东, 杨蕊, 陈丹丹, 周友俊
2025, 46(3): 124-131. doi: 10.12259/j.issn.2095-610X.S20250319
摘要(932) HTML (518) PDF (13)
摘要:
  目的  评价腺苷负荷-静息门控心肌灌注显像对冠心病三支病变的诊断价值。  方法  回顾性纳入2021年1月至2022年12月于昆明医科大学附属延安医院行冠脉造影并确诊为冠心病的患者318例,根据冠脉造影结果,将318例冠心病患者分为三支病变组166例与非三支病变组(单支与双支病变组)152例,所有入组对象于两周内行腺苷负荷-静息GMPI,收集患者的腺苷负荷-静息GMPI心肌灌注参数(SSS、SRS、SDS)、心功能参数(LVEF、LVEDV、LVESV)、左心室机械收缩同步性参数(PSD、PHB)等。探讨腺苷负荷-静息门控心肌灌注显像对冠心病三支病变的诊断价值。  结果  灌注参数中SSS具有最高的AUC为0.781,心功能参数中sLVEF具有最高的AUC为0.748,同步性参数中sPHB具有最高的AUC为0.724;联合参数的AUC均高于灌注参数、心功能参数及同步性参数(P均 < 0.05)。比较三支病变组与非三支病变组负荷较静息的变化值:三支病变组与非三支病变组ΔLVESV、ΔLVEF存在统计学差异(P < 0.05)。  结论  腺苷负荷-静息门控心肌灌注显像灌注、心功能及同步性参数均对冠心病三支病变具有较高诊断价值,三种参数联合检测对冠心病三支病变诊断具有更高的价值。
肺结核合并侵袭性肺曲霉菌感染血清标志物检测分析
王晓燕, 万鑫蕊, 许世涛, 陈薇, 毛红艳, 王霖, 马志强
2025, 46(3): 132-138. doi: 10.12259/j.issn.2095-610X.S20250320
摘要(906) HTML (712) PDF (18)
摘要:
  目的  分析肺结核患者合并侵袭性肺曲霉菌感染的血清标志物在临床中的诊断价值。  方法  回顾性收集昆明市第三人民医院2021年1月至2024年5月间收治的54例首诊肺结核合并侵袭性肺曲霉菌感染患者实验室检测的血液分析、肝功能、淋巴细胞及细胞因子等血清标志物结果,收集首诊单纯肺结核患者70例以及健康体检人群50例作为对照组,比较三组的血清标志物水平,分析其对肺结核患者合并侵袭性肺曲霉菌感染的相关因素及诊断价值。  结果   肺结核合并侵袭性肺曲霉菌感染在不同年龄段占比中,青年29例(53.7%)、中年15例(27.8%)、老年10例(18.5%);在不同性别占比中男性41例(75.9%),女性13例(24.1%)。肺结核合并侵袭性肺曲霉菌组的CRP 6.85(2.10,27.0) ng/L、PCT 0.05(0.05,0.15) ng/mL、RBC(4.55±0.65) 1012/L、Hb(129.13±19.10) g/L、TP(66.23±6.82) g/L、ALB (37.03±4.77) g/L、CHOL 4.30(3.71,4.91) mmol/L与单纯结核组和健康对照组相比无明显差异(P > 0.05)。肺结核合并侵袭性肺曲霉菌组的CD3+T、CD4+T、CD8+T与单纯结核组和健康对照组相比均较低,差异有统计学意义(P < 0.05)。肺结核合并侵袭性肺曲霉菌组的IL-2、IL-4、IL-5、IL-8、IL-10、IL-12p70、IFN-α、TNF-α与健康对照组相比均较高,差异有统计学意义(P < 0.05);IL-8、IL12p70、IFN-α与单纯结核组相比均较高,差异有统计学意义(P < 0.05)。  结论   肺结核合并侵袭性肺曲霉菌感染人数以男性和青年人群为主。肺结核合并侵袭性肺曲霉菌感染者的感染程度及营养状况血清指标与单纯结核感染类似,缺乏特异性,但免疫功能明显低于单纯结核感染者,细胞因子多指标升高,其中IL-8、IL12p70、IFN-α明显升高有助于鉴别诊断于肺结核感染。
原发性肝癌干预前并发慢性肝衰竭的风险预测模型建立与评价
王远珍, 魏红艳, 田仁海, 陈永臻, 许丹青, 张映媛, 常丽仙, 刘春云, 刘立
2025, 46(3): 139-147. doi: 10.12259/j.issn.2095-610X.S20250321
摘要(878) HTML (484) PDF (17)
摘要:
  目的  分析原发性肝癌(PHC)干预前并发慢性肝衰竭的影响因素,建立列线图风险预测模型并进行评价。  方法  收集PHC的一般资料和入院24 h内临床检测资料等进行回顾性分析,使用单因素分析和Lasso回归进行变量筛选后进行多因素Logistic回归分析,确定PHC干预前并发慢性肝衰竭的独立影响因素,据此建立PHC干预前并发慢性肝衰竭的列线图风险预测模型。使用Hosmer-Lemeshow检验、绘制受试者工作特征曲线(ROC)、校准曲线、临床决策曲线、临床影响曲线对模型进行评价。  结果  共收集PHC患者353例,肝衰竭组(n = 153)和非肝衰竭组(n = 200),患病率43.3%。Lasso回归筛选出的变量有消化道出血、凝血酶原时间(PT)、白蛋白(ALB)、总胆红素(TBIL)、γ谷氨酰转移酶(GGT),进行多因素Logistic回归分析结果显示:消化道出血(OR = 13.549,95%CI 2.899~63.322,P = 0.001)、PT(OR = 1.599,95%CI 1.282~1.995,P < 0.001)、TBIL(OR = 1.016,95%CI 1.006~1.025,P = 0.002)、GGT(OR = 1.002,95%CI 1.000~1.003,P = 0.028)是PHC干预前并发慢性肝衰竭的独立影响因素,据此建立列线图风险预测模型。Hosmer-Lemeshow检验显示该模型具有较好的拟合度(χ2 = 6.152,P > 0.05);ROC下面积为0.902(0.869~0.934),灵敏度80.4%,特异度87.5%。校准曲线显示该模型预测PHC干预前并发慢性肝衰竭具有较好的一致性。临床决策曲线和临床影响曲线显示在一定阈值范围内该模型具有较好的临床实用性。  结论  有消化道出血、PT≥16.05 s、TBIL≥37.80 mmol/L、GGT≥99.00 U/L是PHC干预前发生慢性肝衰竭的独立危险因素,建立的列线图风险预测模型在预测PHC干预前发生慢性肝衰竭的风险时具有一定的临床应用价值。
竖脊肌平面阻滞用于乳腺癌术后镇痛的Meta分析
张粒子, 杨新平, 方光光
2025, 46(3): 148-158. doi: 10.12259/j.issn.2095-610X.S20250322
摘要(813) HTML (542) PDF (12)
摘要:
  目的  分析竖脊肌平面阻滞(erector spinae plane block,ESPB)对乳腺癌患者术后镇痛药物消耗量、疼痛视觉模拟评分(visual analog scale,VAS)及术后恶心呕吐(postoperative nausea and vomiting,PONV)的影响,及其与单纯全身麻醉(general anesthesia,GA)、胸椎旁神经阻滞(thoracic paravertebral block,TPVB)、胸神经阻滞(pectoral nerves block,PECS)间的优劣,系统评价其临床应用。   方法  检索英文数据库Pubmed、Embase、Scopus、Cochrane library、Web of Science,中文数据库CNKI、万方、维普,纳入随机对照研究。使用Cochrane 偏倚评价工具进行偏倚风险评估,并使用RevMan 3.5软件进行Meta分析。   结果  共纳入31项随机对照研究,2296例患者。Meta分析结果显示ESPB组术后24 h吗啡消耗量低于GA组(MD -17.57,95%CI -23.99~-11.14,P < 0.05),术后2 h、6 h、12 h及24 h的VAS评分均低于GA组(P < 0.05),患者PONV的发生率降低(RR 0.57,95%CI 0.47~0.69,P < 0.05),差异均有统计学意义。ESPB组与TPVB组术后24 h吗啡消耗量无统计学意义,术后2 h、12 h及24 h时VAS比较差异无统计学意义(P > 0.05),PONV的人数无统计学意义。PECS组术后24 h吗啡消耗低于ESPB组(MD 10.94,95%CI 4.40~17.48,P < 0.05),在术后12 h时,PECS组的VAS评分低于ESPB组(MD 0.59,95%CI 0.19~0.99,P < 0.05),差异有统计学意义,而其他时间点两组无统计学意义。   结论  ESPB组术后镇痛效果优于GA组,与TPVB组相似,但差于PECS组。ESPB与GA组相比显著降低术后PONV发生率,与TPVB及PECS组相似。
综述
半乳糖凝集素在子宫内膜异位症中的研究进展
刘炼娥, 吴红霞, 张素仙
2025, 46(3): 159-163. doi: 10.12259/j.issn.2095-610X.S20250323
摘要(669) HTML (460) PDF (40)
摘要:
子宫内膜异位症是一种常见的难治性妇科疾病,是指具有活性的子宫内膜在子宫体以外的部位生长并引起相应临床症状,其病因及发病机制至今尚未阐明。半乳糖凝集素可在炎症、肿瘤、免疫、生殖等方面发挥重要作用,近年来,半乳糖凝集素在子宫内膜异位症中的作用逐渐受到关注。就半乳糖凝集素在子宫内膜异位症的作用进行探讨。
护理园地
心理复原力在乳腺癌患者配偶支持感知与尊严受损之间的中介作用
杨海银, 董勇, 杨诗瑶, 朱悦熙, 沈昱含, 苗金虎, 关琼瑶
2025, 46(3): 164-170. doi: 10.12259/j.issn.2095-610X.S20250324
摘要(1244) HTML (619) PDF (27)
摘要:
  目的  探讨心理复原力在乳腺癌患者配偶支持感知与尊严受损间的中介效应。  方法  采用便利抽样法,以2023年3月至9月就诊于云南省某三甲肿瘤专科医院符合研究标准的377名乳腺癌患者为研究对象,采用一般资料调查表、患者尊严量表、乳腺癌患者配偶支持感知量表、心理复原力量表等进行调查。运用IBM SPSS 26.0软件进行数据分析。  结果  乳腺癌患者尊严受损、配偶支持感知、心理复原力得分分别为(41.72±6.77)分、(100.42±6.93)分、(75.27±8.50)分,Pearson相关性分析结果显示,尊严受损与配偶支持感知、心理复原力均呈负相关(r1=-0.568,r2=-0.640,均P < 0.05);中介效应分析结果显示,心理复原力在乳腺癌患者配偶支持感知与尊严受损间存在中介效应为-0.320(95%CI -0.409~-0.246),占总效应的57.1%。  结论  本组乳腺癌患者的尊严处于轻度受损状态,且心理复原力在配偶支持感知与尊严受损之间起部分中介作用。
ACBT技术联合抗阻呼吸训练对AECOPD患者的影响研究
岑梅, 金铭, 张锐, 杨怡, 张智香
2025, 46(3): 171-176. doi: 10.12259/j.issn.2095-610X.S20250325
摘要(1849) HTML (1064) PDF (106)
摘要:
  目的  探讨主动呼吸循环技术(ACBT)联合抗阻呼吸训练对慢性阻塞性肺疾病急性加重期(AECOPD)患者的肺功能和运动能力的影响。  方法  选取2024年1月至2024年5月昆明某三甲医院老年医学科住院的AECOPD患者60例作为研究对象。采用随机数列方式,将患者分成两组,每组30例。对照组接受常规肺康复护理,观察组实施ACBT技术联合抗阻呼吸训练,出院后4周收集患者的肺功能指标、改良的英国医学委员会呼吸困难量表(mMRC)评分、6MWT距离、CAT量表评价干预效果。  结果  进行干预后,观察组的肺功能、mMRC得分、6MWT以及CAT量表的指标均比干预前有显著提升,且均优于对照组(P < 0.05)。  结论  ACBT技术联合抗阻呼吸训练能更有效促进AECOPD患者排出痰液,降低呼吸肌疲劳,增加活动耐力,改善呼吸困难程度及肺功能。