留言板

尊敬的读者、作者、审稿人, 关于本刊的投稿、审稿、编辑和出版的任何问题, 您可以本页添加留言。我们将尽快给您答复。谢谢您的支持!

姓名
邮箱
手机号码
标题
留言内容
验证码

胃腺癌患者铁死亡相关LncRNA预后模型的构建

谢欣媛 牛晓辰 孙建辉 张雅涵 陈鹏飞

谢欣媛, 牛晓辰, 孙建辉, 张雅涵, 陈鹏飞. 胃腺癌患者铁死亡相关LncRNA预后模型的构建[J]. 昆明医科大学学报, 2025, 46(4): 46-56. doi: 10.12259/j.issn.2095-610X.S20250407
引用本文: 谢欣媛, 牛晓辰, 孙建辉, 张雅涵, 陈鹏飞. 胃腺癌患者铁死亡相关LncRNA预后模型的构建[J]. 昆明医科大学学报, 2025, 46(4): 46-56. doi: 10.12259/j.issn.2095-610X.S20250407
Xinyuan XIE, Xiaochen NIU, Jianhui SUN, Yahan ZHANG, Pengfei CHEN. Ferroptosis-Related LncRNAs Signature Predicts the Prognosis of Stomach Adenocarcinoma[J]. Journal of Kunming Medical University, 2025, 46(4): 46-56. doi: 10.12259/j.issn.2095-610X.S20250407
Citation: Xinyuan XIE, Xiaochen NIU, Jianhui SUN, Yahan ZHANG, Pengfei CHEN. Ferroptosis-Related LncRNAs Signature Predicts the Prognosis of Stomach Adenocarcinoma[J]. Journal of Kunming Medical University, 2025, 46(4): 46-56. doi: 10.12259/j.issn.2095-610X.S20250407

胃腺癌患者铁死亡相关LncRNA预后模型的构建

doi: 10.12259/j.issn.2095-610X.S20250407
基金项目: 湖北省卫生健康委临床医学教育教学改革基金(HBJG-220018)
详细信息
    作者简介:

    谢欣媛(1993~),女,土家族,湖北恩施人,医学硕士,住院医师,主要从事消化道肿瘤的早期诊治与预防工作

    通讯作者:

    陈鹏飞, E-mail:xfcpff@163.com

  • 中图分类号: R735.2

Ferroptosis-Related LncRNAs Signature Predicts the Prognosis of Stomach Adenocarcinoma

  • 摘要:   目的  研究胃癌细胞铁死亡相关LncRNA,建立预测胃腺癌患者的生存预后情况的预后模型,为其生物标志物与治疗靶点的开发提供理论依据。  方法  对 TCGA数据库中的胃腺癌患者的转录本测序数据进行分析,并与铁死亡相关基因取交集,通过共表达和差异分析方法,从而筛选出与铁死亡相关的 LncRNA。采用单因素和多因素 Cox回归分析,筛选出与胃腺癌患者预后相关的 LncRNA,从而建立预后评分模型。在此基础上,对每一样本进行风险值计算,并对模型的可靠性进行充分验证;根据模型结果对高低风险组之间进行免疫浸润与免疫反应等差异分析。  结果  肿瘤组织中相较正常组织筛选到与铁死亡相关的503个 LncRNA (上调431个,下调72个);单因素Cox回归分析得出33个可作为独立风险因子的 LncRNA,而多因素Cox回归分析构建出一个由17个 LncRNA组成的预测模型。生存曲线表明高风险的患者比低高风险的患者的存活率显著降低(P < 0.001);单因素和多因素独立预后分析表明,年龄、分期与风险值是患者的独立危险因素;时间依赖的ROC曲线提示,模型的1,2,3年生存率预测AUC值为0.751,0.799,0.779,证明模型具备可靠与稳定性。高低风险组间多个免疫激活反应、免疫细胞的浸润程度与免疫检查点的表达水平存在显著差异(P < 0.001)。  结论  以铁死亡相关lncRNA为基础,建立胃腺癌患者预后预测模型,可较好地评估患者预后情况,纳入模型的LncRNA具备开发为生物标志物与治疗靶点的可行性。
  • 图  1  差异基因功能富集

    A:上调基因GO功能富集;B:下调基因GO功能富集;C:上调基因KEGG通路富集;D:下调基因KEGG通路富集。

    Figure  1.  Functional enrichment of differential genes

    图  2  预后模型构建

    A:单因素Cox回归分析;B:预后模型的风险系数;C:LncRNA-mRNA共表达关系。

    Figure  2.  Construction of the prognostic model

    图  3  mRNA生存曲线

    Figure  3.  The K-M survival curves of mRNAs

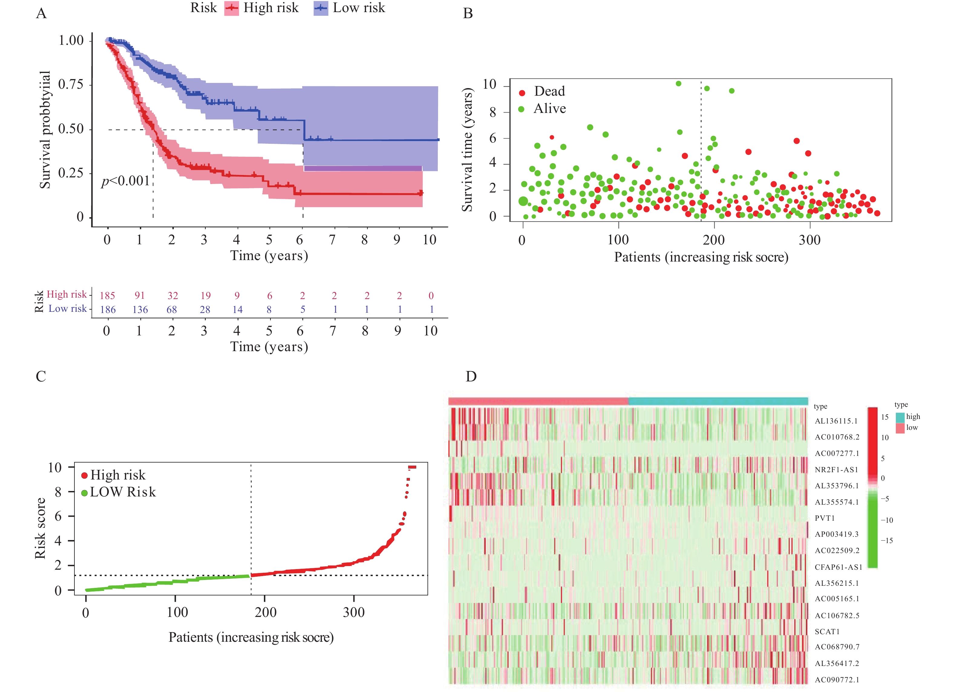
    图  4  预后模型的评价

    A:生存曲线;B:生存状态图;C:风险曲线;D:风险基因热图。

    Figure  4.  Evaluation of the prognostic model

    图  5  独立预后分析

    A:单因素独立预后分析;B:多因素独立预后分析;C:ROC曲线;D:DCA曲线;E;时间依赖的ROC曲线;F:Nomogram图。

    Figure  5.  Independent prognostic analysis

    图  6  GSEA富集分析结果

    Figure  6.  Results of GSEA enrichment analysis

    图  7  免疫细胞浸润情况

    Figure  7.  Immune cell infiltration

    图  8  高低风险组间表型的差异情况

    A:免疫反应差异;B:免疫检查点表达差异;C:m6A甲基化调控基因表达差异。

    Figure  8.  Phenotypic differences between the high and low-risk group

    表  1  患者临床基线资料表[n(%)]

    Table  1.   The clinical characteristics of patients in the TCGA database [n(%)]

    临床特征 分类 人数 死亡人数
    n 375 150
    性别 女性 134 (35.7) 51(34.0)
    男性 241 (64.3) 99(66.0)
    年龄(岁) ≤65 173 (46.1) 60(40.0)
    >65 202 (53.9) 90(60.0)
    组织学分级 G1 10 (2.7) 3(2.0)
    G2 131 (34.9) 49(32.7)
    G3 234 (62.4) 98(65.3)
    病理分期 Stage I 46 (12.3) 11(7.3)
    Stage II 123 (32.8) 34(22.7)
    Stage III 165 (44.0) 79(52.7)
    Stage IV 41 (10.9) 26(17.3)
    T 分期 T1 15 (4.0) 1(0.7)
    T2 80 (21.3) 27(18.0)
    T3 179 (47.8) 79(52.7)
    T4 101 (26.9) 43(28.6)
    N 分期 N0 114 (30.4) 29(19.3)
    N1 102 (27.2) 43(28.7)
    N2 75 (20.0) 31(20.7)
    N3 84 (22.4) 47(31.3)
    M 分期 M0 339 (90.4) 133(88.7)
    M1 36 (9.6) 17(11.3)
    下载: 导出CSV
  • [1] Bray F,Laversanne M,Weiderpass E,et al. The ever-increasing importance of cancer as a leading cause of premature death worldwide[J]. Cancer,2021,127(16):3029-3030. doi: 10.1002/cncr.33587
    [2] Sung H,Ferlay J,Siegel R L,et al. Global cancer statistics 2020: GLOBOCAN estimates of incidence and mortality worldwide for 36 cancers in 185 countries[J]. CA: A Cancer Journal for Clinicians,2021,71(3):209-249. doi: 10.3322/caac.21660
    [3] Dixon S J,Lemberg K M,Lamprecht M R,et al. Ferroptosis: An iron-dependent form of nonapoptotic cell death[J]. Cell,2012,149(5):1060-1072. doi: 10.1016/j.cell.2012.03.042
    [4] Bystrom L M,Rivella S. Cancer cells with irons in the fire[J]. Free Radical Biology and Medicine,2015,79(5):337-342.
    [5] Fu D,Wang C,Yu L,et al. Induction of ferroptosis by ATF3 elevation alleviates cisplatin resistance in gastric cancer by restraining Nrf2/Keap1/xCT signaling[J]. Cellular & Molecular Biology Letters,2021,26(1):26.
    [6] Ma R,Shimura T,Yin C,et al. Antitumor effects of Andrographis via ferroptosis-associated genes in gastric cancer[J]. Oncology Letters,2021,22(1):523. doi: 10.3892/ol.2021.12784
    [7] Fatica A,Bozzoni I. Long non-coding RNAs: New players in cell differentiation and development[J]. Nature Reviews Genetics,2014,15(1):7-21. doi: 10.1038/nrg3606
    [8] Zhang K,Shi H,Xi H,et al. Genome-wide lncRNA microarray profiling identifies novel circulating lncRNAs for detection of gastric cancer[J]. Theranostics,2017,7(1):213-227. doi: 10.7150/thno.16044
    [9] Fu J,Zhao W,Guo D,et al. LncRNA E2F-mediated cell proliferation enhancing LncRNA regulates cancer cell behaviors and affects prognosis of gastric cancer[J]. Digestive Diseases and Sciences,2020,65(5):1348-1354. doi: 10.1007/s10620-019-05855-5
    [10] Su X,Zhang J,Luo X,et al. LncRNA LINC01116 promotes cancer cell proliferation,migration and invasion in gastric cancer by positively interacting with LncRNA CASC11[J]. OncoTargets and Therapy,2019,12(3):8117-8123. doi: 10.2147/OTT.S208133
    [11] Hong L,Wang H,Wang J,et al. LncRNA PTCSC3 inhibits tumor growth and cancer cell stemness in gastric cancer by interacting with LncRNA linc-pint[J]. Cancer Management and Research,2019,11(11):10393-10399. doi: 10.2147/CMAR.S231369
    [12] Zhang Y,Guo S,Wang S,et al. LncRNA OIP5-AS1 inhibits ferroptosis in prostate cancer with long-term cadmium exposure through miR-128-3p/SLC7A11 signaling[J]. Ecotoxicology and Environmental Safety,2021,220(9):112376. doi: 10.1016/j.ecoenv.2021.112376
    [13] Lu J,Xu F,Lu H. LncRNA PVT1 regulates ferroptosis through miR-214-mediated TFR1 and p53[J]. Life Sciences,2020,260(1):118305. doi: 10.1016/j.lfs.2020.118305
    [14] Yang C,Liu Z,Chang X,et al. NR2F1‐AS1 regulated miR‐423‐5p/SOX12 to promote proliferation and invasion of papillary thyroid carcinoma[J]. Journal of Cellular Biochemistry,2020,121(2):2009-2018. doi: 10.1002/jcb.29435
    [15] Bai M,Wu Z,Hyang Y,et al. STAT3 activates the transcription of LncRNA NR2F1-AS1 to promote progression of melanoma via regulating miR3/GOLM1 axis[J]. The Journal of Gene Medicine,2021,23(8):e3338.
    [16] Wang J,Dong S,Zhang J,et al. LncRNA NR2F1-AS1 regulates miR-371a-3p/TOB1 axis to suppress proliferation of colorectal cancer cells[J]. Cancer Biotherapy & Radiopharmaceuticals,2020,35(10):760-764.
    [17] Cui Y,Liu L,Wang L,et al. LncRNA PVT1 regulates VEGFC through inhibiting miR‐128 in bladder cancer cells [J]. Journal of Cellular Physiology,2019,234(2): 1346-1353.
    [18] Yang Y,Zang S,Zhong C,et al. Increased expression of the LncRNA PVT1 promotes tumorigenesis in non-small cell lung cancer[J]. International Journal of Clinical and Experimental Pathology,2014,7(10):6929-6935.
    [19] Ali M M,Akhade V,Skosalai S T,et al. PAN-cancer analysis of S-phase enriched LncRNAs identifies oncogenic drivers and biomarkers[J]. Nature Communications,2018,9(1):883. doi: 10.1038/s41467-018-03265-1
    [20] Guo Y,Zhu T,Guo W,et al. Aberrant CpG island shore region methylation of CAV1 is associated with tumor progression and poor prognosis in gastric cardia adenocarcinoma[J]. Arch Med Res,2016,47(6):460-470.
    [21] Vwdeld H,Andresen K,Eilertesn I,et al. The novel colorectal cancer biomarkers CDO1,ZSCAN18 and ZNF331 are frequently methylated across gastrointestinal cancers[J]. Int J Cancer,2015,136(4):844-853.
    [22] Yuan H,LI P P,Zhang L M. The expression of NOX4 gene in stomach adenocarcinoma tissues and its prognostic significance utilizing TCGA database[J]. Xian Dai Zhong Liu Yi Xue,2019,27(17):2995-2999.
    [23] Guda M,Velpula K,Asuthkar S,et al. Targeting RGS4 ablates glioblastoma proliferation[J]. Int J Mol Sci,2020,721(9):3300.
    [24] Wang J,Xiang H,Lu Y,et al. Role and clinical significance of TGF‑β1 and TGF‑βR1 in malignant tumors (Review)[J]. Int J Mol Med,2021,47(4):55.
  • [1] 刘朝朝, 张珺, 范小波.  血清LncRNA TUG1、MiR-29a-3p与重症肺炎患者病情严重程度及预后的关系, 昆明医科大学学报. doi: 10.12259/j.issn.2095-610X.S20260111
    [2] 郎兴, 高宇光, 马新生, 李静涛, 魏建新.  HDAC8在坏死性小肠结肠炎中通过调控铁死亡及炎症反应发挥作用的机制研究, 昆明医科大学学报. doi: 10.12259/j.issn.2095-610X.S20260304
    [3] 程志杰, 左瑞静, 李欢欢, 吴林霞, 阚敏宸, 王倩倩.  脓毒血症患者巨噬细胞外泌体miR-155对内皮细胞铁死亡的干预机制, 昆明医科大学学报. doi: 10.12259/j.issn.2095-610X.S20260209
    [4] 董晓霞, 陈淑贤.  GPX4表达促进铁死亡参与子宫内膜癌恶性行为的机制, 昆明医科大学学报.
    [5] 赵海英, 刘建荣, 向阳.  基于Keap1/Nrf2/HO-1信号通路探讨毛兰素对前列腺癌细胞铁死亡的影响, 昆明医科大学学报.
    [6] 白海晓, 王欢, 段新飞, 房娉平, 李宵, 贾俊栋.  抑制lncRNA H19表达对血管性痴呆模型神经炎症及认知功能的影响, 昆明医科大学学报. doi: 10.12259/j.issn.2095-610X.S20251203
    [7] 朱菁菁, 裴晓蕾, 王会, 钱金桥.  右美托咪定的心脏保护作用机制及临床应用, 昆明医科大学学报. doi: 10.12259/j.issn.2095-610X.S20250817
    [8] 沈晓霞, 赵晓东, 宋永健.  SIRT1激动剂调控Nrf2-GPX4铁死亡途径改善冠状动脉病变小鼠心肌功能的作用及机制, 昆明医科大学学报. doi: 10.12259/j.issn.2095-610X.S20250507
    [9] 李留峥, 徐雷升, 罗康虹, 张明停, 王燕, 高学昌, 俸家伟, 龚国茶.  SLC7A11基因通过调控铁死亡通路对肝细胞癌进展的影响, 昆明医科大学学报. doi: 10.12259/j.issn.2095-610X.S20251004
    [10] 张春瑜, 罗健, 周琦.  miR-147a调控铁死亡影响宫颈癌细胞的侵袭转移, 昆明医科大学学报. doi: 10.12259/j.issn.2095-610X.S20251006
    [11] 秦瑞峰, 薛佳栋, 张佳, 刘帆, 张绍辉, 尹立阳, 袁增江.  SKI通过ROS/JNK通路诱导铁死亡干预胰腺癌恶性行为, 昆明医科大学学报. doi: 10.12259/j.issn.2095-610X.S20251005
    [12] 陈雪雅, 许金美, 李智, 梁燕, 姚宇峰, 何凤权, 严志凌.  HOXD-AS2、MIR3142HG基因多态性与宫颈上皮内瘤变的相关性, 昆明医科大学学报. doi: 10.12259/j.issn.2095-610X.S20241103
    [13] 热则耶·麦麦提祖农, 李秀娟, 刘玲, 李卉.  铁死亡抑制因子KIF20A对食管癌细胞生物学行为及铁死亡的影响, 昆明医科大学学报. doi: 10.12259/j.issn.2095-610X.S20240207
    [14] 李威, 蒋立虹, 马丽晶, 陈锐, 杨童硕.  铁死亡在心肌病中的研究进展, 昆明医科大学学报. doi: 10.12259/j.issn.2095-610X.S20240327
    [15] 安义均, 余立丹, 赵美素, 马冬梅, 杨春花, 孔瑶.  膀胱癌溶酶体相关基因的预后模型构建与分析, 昆明医科大学学报. doi: 10.12259/j.issn.2095-610X.S20240510
    [16] 王兴粉, 邓玥, 杨丽华.  卵巢癌脂质代谢相关基因预后模型的构建及免疫浸润分析, 昆明医科大学学报. doi: 10.12259/j.issn.2095-610X.S20240403
    [17] 王东, 高必波, 孙会英, 冷登辉, 冉小平, 林文.  miR-216b-5p通过靶向NCOA3促进胶质母细胞瘤细胞铁死亡, 昆明医科大学学报. doi: 10.12259/j.issn.2095-610X.S20230805
    [18] 张腾飞, 何越峰, 张磊, 张莉, 杨凯云, 刘莲清, 谭慧.  长链非编码RNA APTR、HEIH、FAS-ASA1、FAM83H-AS1、DICER1-AS1、PR-lncRNA在肺癌中的表达, 昆明医科大学学报. doi: 10.12259/j.issn.2095-610X.S20210409
    [19] 吴杰, 张云桥, 滕兆伟, 游旭, 刘子君, 马语晗, 张闻宇, 冯梓乔, 龙青, 曾勇.  长链非编码RNA与精神分裂症相关性的研究进展, 昆明医科大学学报.
    [20] 吴翰欣, 俞建昆, 高淩, 李明阳, 吴小海, 邰文琳.  肺癌中长链非编码RNA DICER1-AS1的表达变化及意义, 昆明医科大学学报.
  • 加载中
图(8) / 表(1)
计量
  • 文章访问数:  1294
  • HTML全文浏览量:  622
  • PDF下载量:  26
  • 被引次数: 0
出版历程
  • 收稿日期:  2024-05-15
  • 网络出版日期:  2024-11-07
  • 刊出日期:  2025-04-25

目录

    /

    返回文章
    返回