留言板

尊敬的读者、作者、审稿人, 关于本刊的投稿、审稿、编辑和出版的任何问题, 您可以本页添加留言。我们将尽快给您答复。谢谢您的支持!

姓名
邮箱
手机号码
标题
留言内容
验证码

WDR62在肝细胞肝癌中的表达及预后价值

张富伟 王滔 吴涛

张富伟, 王滔, 吴涛. WDR62在肝细胞肝癌中的表达及预后价值[J]. 昆明医科大学学报, 2026, 47(3): 12-22. doi: 10.12259/j.issn.2095-610X.S20260302
引用本文: 张富伟, 王滔, 吴涛. WDR62在肝细胞肝癌中的表达及预后价值[J]. 昆明医科大学学报, 2026, 47(3): 12-22. doi: 10.12259/j.issn.2095-610X.S20260302
Fuwei ZHANG, Tao WANG, Tao WU. Expression and Prognostic Value of WDR62 in Hepatocellular Carcinoma[J]. Journal of Kunming Medical University, 2026, 47(3): 12-22. doi: 10.12259/j.issn.2095-610X.S20260302
Citation: Fuwei ZHANG, Tao WANG, Tao WU. Expression and Prognostic Value of WDR62 in Hepatocellular Carcinoma[J]. Journal of Kunming Medical University, 2026, 47(3): 12-22. doi: 10.12259/j.issn.2095-610X.S20260302

WDR62在肝细胞肝癌中的表达及预后价值

doi: 10.12259/j.issn.2095-610X.S20260302
基金项目: 国家自然科学基金(82360589;82360137);云南省人社厅-云南省“兴滇英才支持计划”-云南省肝胆胰外科微创治疗团队(202305AS350033);云南省卫健委-院士(专家)工作站项目-云南省虞先濬专家工作站(202205AF150127);云南省科技厅-昆明医科大学应用基础研究联合专项基金(202301AY070001-269)
详细信息
    作者简介:

    张富伟(1994~),男,云南普洱人,在读硕士研究生,主治医师,主要从事肝胆肿瘤的临床与基础研究工作

    通讯作者:

    吴涛,E-mail:kmwt624@163.com

  • 中图分类号: R735.7

Expression and Prognostic Value of WDR62 in Hepatocellular Carcinoma

  • 摘要:   目的  探讨WDR62在肝细胞肝癌(hepatocellular carcinoma,HCC)中的表达特征及其与临床病理特征和预后的关系,并基于WDR62构建总生存(overall survival,OS)预测列线图模型。  方法  利用癌症基因组图谱(the cancer genome atlas,TCGA)肝细胞肝癌队列(TCGA-LIHC)RNA-seq 及临床资料,比较癌与癌旁WDR62 mRNA 表达差异,并通过受试者工作特征(receiver operating characteristic,ROC)曲线评估其诊断价值。按 WDR62 表达中位数分为高、低表达组,分析其与临床病理特征及OS、生存结局〔肿瘤特异性生存(disease-specific survival,DSS)、无进展生存(progression-free survival,PFS)〕的关系。采用单因素和多因素 Cox 回归筛选 OS 独立危险因素,在此基础上构建预后列线图;通过 Harrell C 指数(Harrell’ s concordance index,C-index)、校准曲线和决策曲线分析(decision curve analysis,DCA)评价模型性能。另收集昆明医科大学第二附属医院配对手术标本,行免疫组织化学(immunohistochemistry,IHC)检测 WDR62 蛋白表达。  结果  TCGA-LIHC共纳入 HCC 424 例及癌旁组织50 例,WDR62 在 HCC 中表达显著升高(P < 0.001),区分癌与癌旁的曲线下面积(area under the curve,AUC)为 0.964。WDR62 高表达组病理Ⅲ~Ⅳ期、组织学 G3~G4、甲胎蛋白(alpha-fetoprotein,AFP)>400 ng/mL 及有肿瘤状态患者比例升高,OS 死亡事件更多(P < 0.05)。Kaplan-Meier 分析显示,高表达组 OS、DSS 和 PFS 均明显低于低表达组(OS:P = 0.004)。多因素 Cox 分析表明,病理 T3~T4 期、有肿瘤状态及WDR62高表达是OS的独立危险因素,其中WDR62高表达风险比(hazard ratio,HR)为 1.656(95% 置信区间 confidence interval,CI:1.028~2.667,P = 0.038)。列线图模型 Harrell C-index 为 0.629(95%CI:0.576~0.680),1、3、5 年OS校准良好,DCA显示在约0.05~0.20阈值概率范围内模型具有较高净获益。该院IHC队列中,HCC 组织WDR62蛋白表达亦高于癌旁(P < 0.05)。  结论  WDR62在HCC中高表达并与肿瘤进展及不良预后相关。基于WDR62及临床病理特征构建的OS预后列线图在 TCGA-LIHC队列中具有一定预测能力。
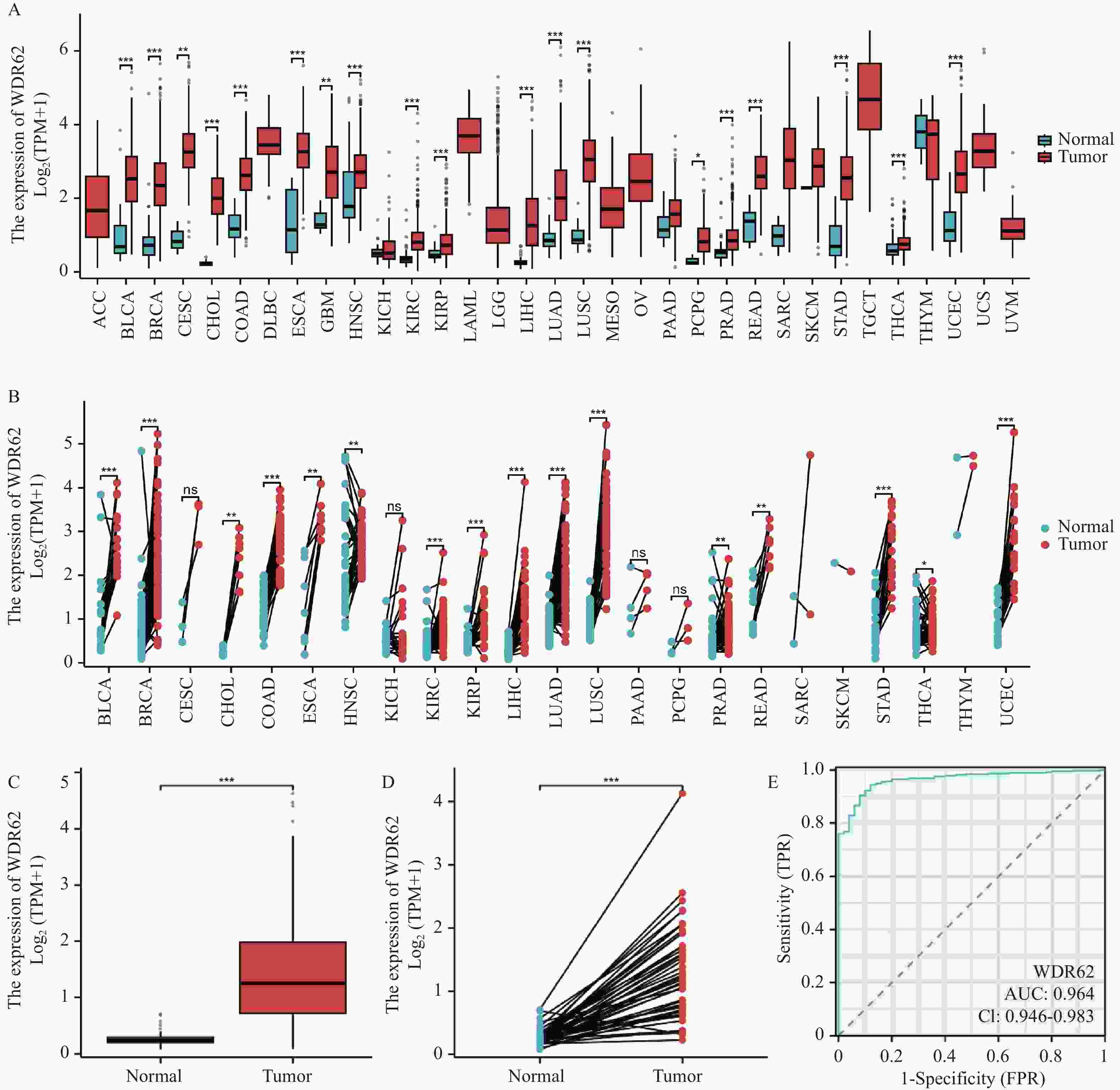
  • 图  1  不同癌症类型中WDR62的表达情况

    A:TCGA数据库中不同癌症类型中WDR62表达;B:对图A中WDR62表达的配对分析;C:WDR62在HCC和癌旁中的表达;D:对图C中WDR62的配对分析;E:WDR62 区分 HCC 与癌旁组织的 ROC 曲线。*P < 0.05;**P < 0.01;***P < 0.001。

    Figure  1.  Expression profile of WDR62 across different cancer types

    图  2  WDR62基因与临床病理特征的相关性

    A: WDR62在病理T分期中的差异;B:WDR62在组织学分级中的差异;C:WDR62在病理分期中的差异;D:WDR62在体重方面的差异;E:WDR62在肿瘤状态中的差异;F:WDR62在AFP中的差异;G:WDR62在OS中的差异;H:WDR62在PFS中的差异;I:WDR62在DSS中的差异。*P < 0.05;**P < 0.01;***P < 0.001。

    Figure  2.  Correlation between the WDR62 gene expression and clinical pathological characteristics

    图  3  Kaplan-Meier生存分析WDR62基因与HCC患者生存结局的关系

    A:WDR62高低表达与HCC患者DSS之间的差异性;B:WDR62高低表达与HCC患者OS之间的差异性;C:WDR62高低表达与HCC患者PFI之间的差异性。

    Figure  3.  Kaplan-Meier survival analysis of the relationship between WDR62 expression and survival outcomes in HCC patients

    图  4  WDR62 相关多因素 Cox 预后模型及其验证

    A:以 OS 为结局的单因素 Cox 回归森林图;B: 纳入 P < 0.10 及临床相关变量后的多因素 Cox 回归森林图,显示独立危险因素;C: 基于多因素 Cox 模型构建的预后列线图;D:列线图模型 1、3、5 年 OS 的校准曲线图;E:1 年 OS 的DCA图。

    Figure  4.  WDR62-related multivariate Cox prognostic model and its validation

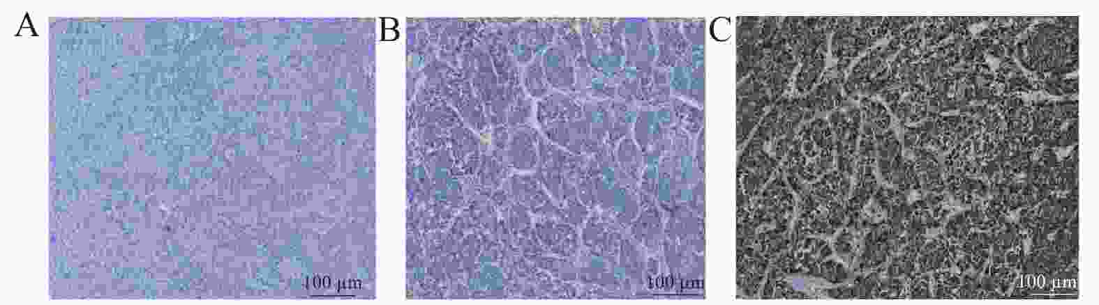
    图  5  WDR62蛋白在癌和癌旁临床样本中的表达情况(×100)

    A:WDR62在癌旁组织中表达;B:WDR62在HCC组织中低表达;C:WDR62在HCC组织中高表达。

    Figure  5.  Expression of WDR62 protein in clinical samples of tumor and adjacent tissues (×100)

    图  6  WDR62染色强度在癌和癌旁组织的分布情况

    Figure  6.  The distribution of WDR62 staining intensity in cancer and cancerous tissues

    图  7  WDR62阳性表达率在癌和癌旁组织的分布

    Figure  7.  The positive expression rate of WDR62 in cancer and cancerous tissues

    表  1  不同 WDR62 表达组肝细胞肝癌患者的临床病理特征比较[n(%)]

    Table  1.   Comparison of clinicopathological characteristics of HCC patients stratified by WDR62 expression level[n(%)]

    特征 WDR62低表达组(n = 187) WDR62高表达组(n = 187) χ2 P
    病理T分期 2.91 0.088
     T1&T2 145 (39.1) 133 (35.8)
     T3&T4 39 (10.5) 54 (14.6)
    病理N分期 0.13 0.716
     N0 119 (46.1) 135 (52.3)
     N1 1 (0.4) 3 (1.2)
    病理M分期 0.32 0.573
     M0 129 (47.4) 139 (51.1)
     M1 3 (1.1) 1 (0.4)
    病理分级 3.83 0.050
     I级& II级 138 (39.4) 122 (34.9)
     III级& IV级 37 (10.6) 53 (15.1)
    肿瘤状态 7.43 0.006*
     无肿瘤 114 (32.1) 88 (24.8)
     有肿瘤 64 (18.0) 89 (25.1)
    性别 2.06 0.151
     女性 54 (14.4) 67 (17.9)
     男性 133 (35.6) 120 (32.1)
    年龄(岁) 3.28 0.070
     ≤ 60 80 (21.4) 97 (26.0)
     > 60 107 (28.7) 89 (23.9)
    组织学分级 29.54 < 0.001*
     G1&G2 142 (38.5) 91 (24.7)
     G3&G4 43 (11.7) 93 (25.2)
    残余肿瘤 1.12 0.290
     R0 169 (49.0) 158 (45.8)
     R1&R2 7 (2.0) 11 (3.2)
    AFP(ng/mL) 22.44 < 0.001*
     ≤ 400 125 (44.6) 90 (32.1)
     > 400 16 (5.7) 49 (17.5)
    血管浸润 3.36 0.067
     否 117 (36.0) 91 (28.6)
     是 50 (15.7) 60 (18.9)
    OS事件 5.71 0.017*
     存活 133 (35.6) 111 (29.7)
     死亡 54 (14.4) 76 (20.3)
    DSS 事件 3.63 0.057
     否 151 (41.3) 136 (37.2)
     是 32 (8.7) 47 (12.8)
    PFI事件 4.72 0.030*
     否 106 (28.3) 85 (22.7)
     是 81 (21.7) 102 (27.3)
      与WDR62 低表达组比较,*P < 0.05。
    下载: 导出CSV

    表  2  WDR62 及相关临床特征与 OS 的单因素和多因素 Cox 回归分析

    Table  2.   Univariate and multivariate Cox regression analyses of WDR62 and clinicopathological features for OS

    特征 n 单因素分析 多因素分析
    HR (95%CI P HR (95%CI P
    病理 T 分期 370
     T1&T2 277 对照组 对照组
     T3&T4 93 2.598 (1.826 ~ 3.697) < 0.001* 2.238 (1.413 ~ 3.545) < 0.001*
    病理 N 分期 258
     N0 254 对照组
     N1 4 2.029 (0.497~ 8.281) 0.324
    病理M 分期 272
     M0 268 对照组 对照组
     M1 4 4.077 (1.281~ 12.973) 0.017* 1.846 (0.420 ~ 8.117) 0.417
    肿瘤状态 354
     无肿瘤 202 对照组 对照组
     有肿瘤 152 2.317 (1.590~ 3.376) < 0.001* 1.902 (1.190 ~ 3.039) 0.007*
    性别 373
     女性 121 对照组
     男性 252 0.793 (0.557 ~ 1.130) 0.200
    年龄(岁) 373
     ≤ 60 177 对照组
     > 60 196 1.205 (0.850 ~1.708) 0.295
    组织学分级 368
     G1&G2 233 对照组
     G3&G4 135 1.091 (0.761~ 1.564) 0.636
    血管侵犯 317
     否 208 对照组
     是 109 1.344 (0.887 ~2.035) 0.163
    残余肿瘤 344
     R0 326 对照组
     R2&R1 18 1.604 (0.812 ~ 3.169) 0.174
    WDR62 373
     低表达 187 对照组 对照组
     高表达 186 1.668 (1.176~2.366) 0.004* 1.656 (1.028 ~2.667) 0.038*
      *P < 0.05。
    下载: 导出CSV
  • [1] Singh S P, Madke T, Chand P. Global epidemiology of hepatocellular carcinoma[J]. J Clin Exp Hepatol, 2025, 15(2): 102446. doi: 10.1016/j.jceh.2024.102446
    [2] Danpanichkul P, Suparan K, Kaeosri C, et al. Global trend of MASH-associated liver cancer: A systematic analysis from the global burden of disease 2021[J]. Clin Gastroenterol Hepatol, 2025, 23(8): 1346-1355. doi: 10.1016/j.cgh.2024.10.026
    [3] Guerrero Negrón L, Buckstein M, Grace M. Gender and ethnic disparities in hepatocellular carcinoma: Trends in incidence rates across U. S. populations from 2000 to 2021[J]. J Clin Oncol, 2025, 43(4_suppl): 524.
    [4] Kim S, Park J, Choi W M, et al. 15-year trends in hepatocellular carcinoma: Epidemiology, treatment, and outcomes from a hospital-based registry[J]. Gut Liver, 2025, 19(5): 746-757.
    [5] Lu X, Qiang M, Li R, et al. Multi-omics profiling reveals downregulated tumor lysine metabolism reshaping the immune microenvironment and therapeutic responses in hepatocellular carcinoma[J]. J Transl Med, 2025, 23(1): 1117. doi: 10.1186/s12967-025-07056-3
    [6] Li M, Wang L, Cong L, et al. Spatial proteomics of immune microenvironment in nonalcoholic steatohepatitis-associated hepatocellular carcinoma[J]. Hepatology, 2024, 79(3): 560-574. doi: 10.1097/HEP.0000000000000591
    [7] Yin Z, Song Y, Wang L. Single-cell RNA sequencing reveals the landscape of the cellular ecosystem of primary hepatocellular carcinoma[J]. Cancer Cell Int, 2024, 24(1): 379. doi: 10.1186/s12935-024-03574-0
    [8] Yu Y, Li Y, Zhou L, et al. Hepatic stellate cells promote hepatocellular carcinoma development by regulating histone lactylation: Novel insights from single-cell RNA sequencing and spatial transcriptomics analyses[J]. Cancer Lett, 2024, 604: 217243. doi: 10.1016/j.canlet.2024.217243
    [9] 王冬冬, 刘红涛, 陈英. 血清TK-1、Hsp90α联合检测对肝癌高强度聚焦超声消融术疗效的预测效能分析[J]. 河北医科大学学报, 2025, 46(8): 875-880. doi: 10.3969/j.issn.1007-3205.2025.08.002
    [10] 焦放, 杨大为, 岳欣, 等. 替诺福韦对乙型肝炎母婴阻断的成本-效果分析[J]. 河北医科大学学报, 2024, 45(11): 1336-1341.
    [11] 牟唐维, 梁丹, 赵昱, 等. 免疫细胞功能紊乱在肝衰竭发生和发展中的研究进展[J]. 昆明医科大学学报, 2025, 46(9): 1-14.
    [12] 殷瑞, 马国伟, 岳雯溪, 等. 核苷酸类似物单药与联合干扰素治疗慢性乙肝的疗效[J]. 昆明医科大学学报, 2025, 46(6): 79-88. doi: 10.12259/j.issn.2095-610X.S20250610
    [13] 杨杰杰, 肖晶晶, 吕超, 等. 原位肝移植患者术后发生早期移植物功能不全的危险因素及其列线图模型构建[J]. 贵州医科大学学报, 2024, 49(10): 1506-1513.
    [14] 许键炜, 伍徐娴, 罗晨曦, 等. 苗药腹水草对大鼠肝纤维化的治疗作用及其分子机制[J]. 贵州医科大学学报, 2024, 49(10): 1440-1446. doi: 10.19367/j.cnki.2096-8388.2024.10.005
    [15] Ruaud L, Drunat S, Drunat S, et al. Neurological outcome in WDR62 primary microcephaly[J]. Dev Med Child Neurol, 2022, 64(4): 509-517. doi: 10.1111/dmcn.15060
    [16] Singh S M, Maurya R K, Moirangthem A. Homozygous intragenic deletion in WDR62 in siblings with primary microcephaly[J]. Mol Syndromol, 2025, 16(1): 33-37.
    [17] Bu Y, Zhang L, Ma X, et al. Systematic analysis of the oncogenic role of WDR62 in human tumors[J]. Dis Markers, 2021, 2021: 9940274. doi: 10.1155/2021/9940274
    [18] Baird T, Roychoudhuri R. GS-TCGA Gene set-based analysis of the cancer genome atlas[J]. J Comput Biol, 2024, 31(3): 229-240. doi: 10.1089/cmb.2023.0278
    [19] 范松松, 杨立鹏, 赵荣楠, 等. 中国原发性肝癌2022年版诊疗指南与2019年版诊疗规范的比较分析[J]. 中华肿瘤防治杂志, 2022, 29(22): 1575-1578. doi: 10.16073/j.cnki.cjcpt.2022.22.01
    [20] 李少玲, 武春燕, 张莉萍, 等. 免疫组化及分子标志物在弥漫性胸膜间皮瘤中的诊断价值[J]. 临床与实验病理学杂志, 2025, 41(6): 706-712. doi: 10.13315/j.cnki.cjcep.2025.06.002
    [21] 马长庚, 刘金兰, 刘锦, 等. 大数据分析WDR62在结直肠癌中的表达及临床意义[J]. 潍坊医学院学报, 2022, 44(2): 81-84. doi: 10.16846/j.issn.1004-3101.2022.02.001
    [22] Cai J, Su L, Luo W. WD repeat domain 62 (WDR62) promotes resistance of colorectal cancer to oxaliplatin through modulating mitogen-activated protein kinase (MAPK) signaling[J]. Bioengineered, 2022, 13(6): 14450-14459. doi: 10.1080/21655979.2022.2086381
    [23] Chen X, Wei H, Yue A, et al. KPNA2 promotes the progression of gastric cancer by regulating the alternative splicing of related genes[J]. Sci Rep, 2024, 14(1): 17140.
    [24] 陈霞. KPNA2调控WDR62可变剪接激活PLK1促进胃癌进展的机制研究[D]. 兰州: 兰州大学, 2023.
    [25] Zhang Y, Tian Y, Yu J J, et al. Overexpression of WDR62 is associated with centrosome amplification in human ovarian cancer[J]. J Ovarian Res, 2013, 6(1): 55. doi: 10.1186/1757-2215-6-55
    [26] Yang Y, Jing W, Zhang L, et al. WDR62 affects the progression of ovarian cancer by regulating the cell cycle[J]. Hereditas, 2025, 162(1): 78. doi: 10.1186/s41065-025-00444-1
    [27] Li X, Guo Y, Qi Z, et al. WDR62 mediates MAPK/ERK pathway to stimulate DNA damage repair and attenuate cisplatin sensitivity in lung adenocarcinoma[J]. Anticancer Drugs, 2025, 36(4): 319-327. doi: 10.1097/CAD.0000000000001682
    [28] 陈思文. WDR62受缺氧诱导表达及其在肺癌细胞中的作用研究[D]. 长沙: 湖南师范大学, 2022.
    [29] 曾珊. WDR62蛋白在胃癌发生中的作用及其表达与胃癌耐药和预后的相关性研究[D]. 长沙: 中南大学, 2013.
    [30] 何进粉. 差异表达的WDR62作为乳腺癌潜在生物标志物的分析[D]. 大理: 大理大学, 2024.
  • [1] 黄通, 胡洁, 袁海汀, 李佳慧, 林武华.  外周血miR-409-3p、miR-6861-5p与肝细胞肝癌患者TACE治疗预后的关系, 昆明医科大学学报.
    [2] 肖玉华, 闫玲新, 曹吉东, 柴金华.  胰腺癌组织中LMO2、CAPRIN1表达及其与预后的相关性, 昆明医科大学学报. doi: 10.12259/j.issn.2095-610X.S20251216
    [3] 艾中华, 黄友, 朱翔龙, 高艳春, 唐松源, 潘瑞.  云南省0~5岁儿童母乳喂养持续时间及影响因素分析, 昆明医科大学学报. doi: 10.12259/j.issn.2095-610X.S20240215
    [4] 周海, 袁中琴, 岑泳村, 陆彦霓, 姚志红, 周永春, 黄云超.  1635例食管癌患者生存分析的单中心回顾性研究, 昆明医科大学学报. doi: 10.12259/j.issn.2095-610X.S20240810
    [5] 庄利萍, 王开昕, 王芳, 叶宏.  COX2和CDX2在喉鳞癌中的表达特点及其与喉鳞癌患者预后的关系, 昆明医科大学学报. doi: 10.12259/j.issn.2095-610X.S20230529
    [6] 段茜婷, 王关顺, 丁荣, 王娜, 寸红丽, 杨泠.  CT影像组学在肝细胞癌联合治疗后短期疗效的应用, 昆明医科大学学报. doi: 10.12259/j.issn.2095-610X.S20220818
    [7] 田大广, 于恒海, 魏晓平.  负载抗原DC联合CIK对肝癌免疫微环境的影响, 昆明医科大学学报. doi: 10.12259/j.issn.2095-610X.S20210127
    [8] 马国玉, 熊庆, 蒋国庆, 杨家甜, 木云珍.  基于生物信息学方法识别肺腺癌预后相关基因, 昆明医科大学学报.
    [9] 周永明, 李文亮.  Lynch综合征临床研究进展, 昆明医科大学学报.
    [10] 刘渤.  应用组织芯片技术对FHIT基因在90例生存期肝癌的表达, 昆明医科大学学报.
    [11] 邹浩.  瘦素及其长受体在胆囊癌中的表达和意义, 昆明医科大学学报.
    [12] 李定彪.  阻断Wnt-1信号通路对云南肺癌细胞株的影响, 昆明医科大学学报.
    [13] 宁金梅.  MMP-2在声带息肉中的表达, 昆明医科大学学报.
    [14] 郝英豪.  RASSF1A和TIP30在大肠癌中的表达及临床意义, 昆明医科大学学报.
    [15] 刘健刚.  趋化因子受体CXCR4在颅咽管瘤中的表达及其与预后的关系, 昆明医科大学学报.
    [16] 董超.  T-cadherin和LMP-1在鼻咽癌中的表达及相关性研究, 昆明医科大学学报.
    [17] Galectin-3在宫颈病变组织中的表达及其意义, 昆明医科大学学报.
    [18] 宫颈癌组织中Ki-67及Survivin的表达及其相关性研究, 昆明医科大学学报.
    [19] 46例急性淋巴细胞白血病免疫表型分析, 昆明医科大学学报.
    [20] 杨晓文.  高迁移率族蛋白1及生长因子受体Ⅲ在乳腺癌组织中的表达及其临床意义, 昆明医科大学学报.
  • 加载中
图(7) / 表(2)
计量
  • 文章访问数:  484
  • HTML全文浏览量:  243
  • PDF下载量:  135
  • 被引次数: 0
出版历程
  • 收稿日期:  2025-08-20
  • 网络出版日期:  2026-03-08
  • 刊出日期:  2026-03-31

目录

    /

    返回文章
    返回