留言板

尊敬的读者、作者、审稿人, 关于本刊的投稿、审稿、编辑和出版的任何问题, 您可以本页添加留言。我们将尽快给您答复。谢谢您的支持!

姓名
邮箱
手机号码
标题
留言内容
验证码

YAP1/ANXA2信号轴调控肾小管上皮细胞凋亡与迁移的分子机制

孙绍婷 李兰梅 白伟伟 陈娜 王萌 张明 李亚芬

孙绍婷, 李兰梅, 白伟伟, 陈娜, 王萌, 张明, 李亚芬. YAP1/ANXA2信号轴调控肾小管上皮细胞凋亡与迁移的分子机制[J]. 昆明医科大学学报.
引用本文: 孙绍婷, 李兰梅, 白伟伟, 陈娜, 王萌, 张明, 李亚芬. YAP1/ANXA2信号轴调控肾小管上皮细胞凋亡与迁移的分子机制[J]. 昆明医科大学学报.
Shaoting SUN, Lanmei LI, Weiwei BAI, Na CHEN, Meng WANG, Ming ZHANG, Yafen LI. Molecular Mechanism of the YAP1/ANXA2 Signaling Axis in Regulating Apoptosis and Migration of Renal Tubular Epithelial Cells[J]. Journal of Kunming Medical University.
Citation: Shaoting SUN, Lanmei LI, Weiwei BAI, Na CHEN, Meng WANG, Ming ZHANG, Yafen LI. Molecular Mechanism of the YAP1/ANXA2 Signaling Axis in Regulating Apoptosis and Migration of Renal Tubular Epithelial Cells[J]. Journal of Kunming Medical University.

YAP1/ANXA2信号轴调控肾小管上皮细胞凋亡与迁移的分子机制

基金项目: 河北省医学科学研究基金(20240478)
详细信息
    作者简介:

    孙绍婷,(1990~),女,河北沧州人,医学硕士,主治医师,主要从事肾脏病的研究工作

  • 中图分类号: R34;R69

Molecular Mechanism of the YAP1/ANXA2 Signaling Axis in Regulating Apoptosis and Migration of Renal Tubular Epithelial Cells

  • 摘要:   目的  探讨Hippo信号通路核心效应分子YAP1在肾损伤中调控下游效应分子ANXA2的分子机制。  方法  构建YAP1过表达的人肾小管上皮细胞(human proximaltubular epithelial cell line,HK-2)模型,采用免疫共沉淀(Co-IP)联合质谱分析技术筛选YAP1相互作用蛋白;通过siRNA干扰技术敲低ANXA2表达,采用Transwell实验检测细胞迁移能力,流式细胞术(Annexin V-FITC/PI双染法)检测细胞凋亡水平;通过双荧光素酶报告基因实验验证YAP1对ANXA2启动子转录活性的调控作用。  结果  Co-IP与质谱分析表明,YAP1过表达可显著富集ANXA2并形成稳定复合物(P < 0.01)。功能实验显示,ANXA2沉默后细胞早期与晚期凋亡率显著升高(P < 0.001),细胞迁移数明显减少(P < 0.01)。双荧光素酶报告系统证实YAP1可直接激活ANXA2启动子转录活性(P < 0.001)。  结论  YAP1通过直接结合ANXA2启动子并增强其转录,进而抑制肾小管上皮细胞凋亡并促进迁移。
  • 图  1  YAP1与ANXA2的相互作用及表达调控($\bar x \pm s $,n = 3)

    A:差异基因火山图;B:YAP1 Western blot蛋白条带与统计柱状图;C:YAP1 Western blot统计柱状图;D:ANXA2 Western blot蛋白条带;E:ANXA2 Western blot蛋白统计柱状图;F:YAP1、ANXA2 Western blot蛋白条带与统计柱状图;G:YAP1、ANXA2 Western blot蛋白条带与统计柱状图。统计分析如下:(C) 采用Student's t检验进行两组比较;(D-E) 采用单因素方差分析(ANOVA)结合Tukey事后检验进行多组比较。*P < 0.05,**P < 0.01,***P < 0.001。

    Figure  1.  Interaction between YAP1 and ANXA2 and their expression regulation ($\bar x \pm s $,n = 3)

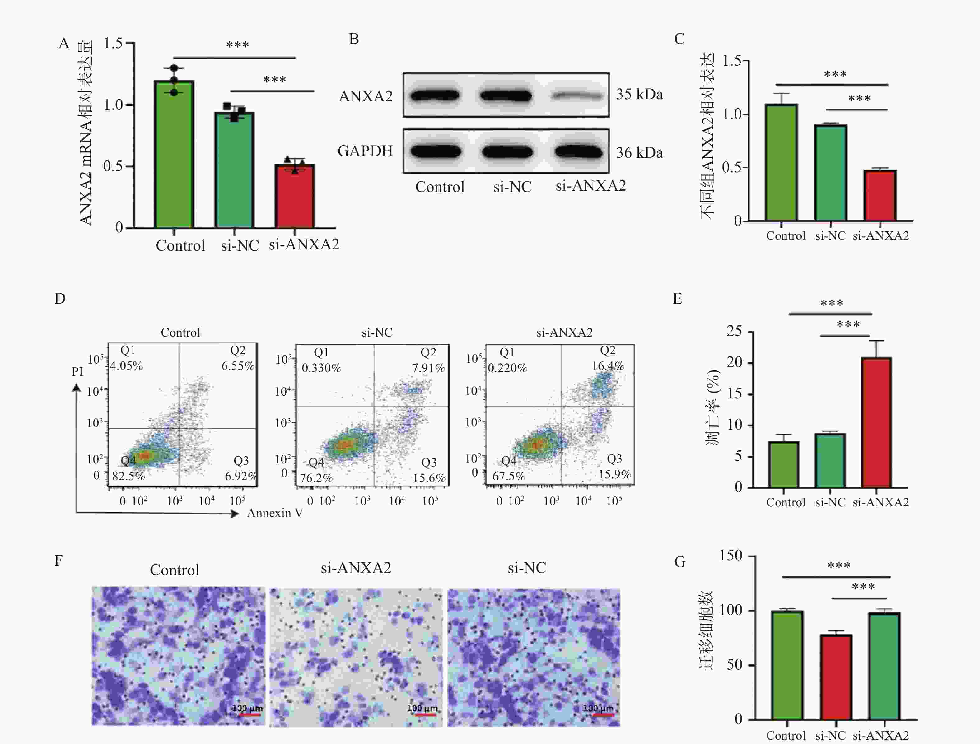
    图  2  ANXA2沉默对YAP1调控的细胞功能影响($\bar x \pm s $,n = 3)

    A:qRT-PCR显示si-ANXA2组中mRNA水平显著降低;B:Western blot显示si-ANXA2组中ANXA2蛋白水平显著降低;C:Western blot显示si-ANXA2组中ANXA2蛋白水平柱状图;D:ANXA2沉默组(si-ANXA2)总凋亡率;E:细胞凋亡统计柱状图;F:Transwell迁移实验结果;G:Transwell迁移实验统计柱状图。所有组间比较均采用单因素方差分析(ANOVA)结合Tukey事后检验。*P < 0.05; **P < 0.01;***P < 0.001。

    Figure  2.  Effect of ANXA2 silencing on YAP1-regulated cellular functions ($\bar x \pm s $,n = 3)

    图  3  YAP1直接调控ANXA2启动子活性荧光(×100)

    A:荧光结果;B:YAP1结合位点突变(Mut)后,YAP1对启动子活性的激活作用完全丧失(Mut + YAP1-OE vs WT + YAP1-OE,P < 0.001)。

    Figure  3.  YAP1 directly regulates ANXA2 promoter activity (×100)

    图  4  ANXA2介导YAP1调控的肾损伤修复功能($\bar x \pm s $,n = 3)

    A:Transwell迁移实验结果;B:Transwell迁移实验统计柱状图。所有组间比较均采用单因素方差分析(ANOVA)结合Tukey事后检验。***P < 0.001。

    Figure  4.  ANXA2 mediates the YAP1-regulated renal injury repair function ($\bar x \pm s $,n = 3)

    表  1  ANXA2沉默对细胞凋亡与迁移的影响($\bar x \pm s $,n = 3)

    Table  1.   Effect of ANXA2 silencing on cell apoptosis and migration ($\bar x \pm s $,n = 3)

    组别 总凋亡率(%) t P 迁移细胞数 (个/视野) t P
    si-NC 5.2 ± 0.8 - 220.0 ± 25.0 -
    si-ANXA2 25.8 ± 3.2 12.45 <0.001* 85.0 ± 15.0 8.91 0.003*
    YAP1-OE + si-NC 4.1 ± 0.6 0.89 0.425 350.0 ± 32.0 6.78 0.002*
    YAP1-OE + si-ANXA2 22.5 ± 2.9 10.93 <0.001* 98.0 ± 18.0 9.15 0.009*
      *P < 0.05。
    下载: 导出CSV

    表  2  YAP1对ANXA2启动子活性的调控作用 ($\bar x \pm s $,n = 3)

    Table  2.   Regulatory effect of YAP1 on ANXA2 promoter activity ($\bar x \pm s $,n = 3)

    组别相对荧光素酶活性
    Vector + pGL3-Basic1.00 ± 0.12*
    Vector + ANXA2-WT1.15 ± 0.18*
    YAP1-OE + ANXA2-WT3.42 ± 0.27
    YAP1-OE + ANXA2-Mut1.21 ± 0.15*
      统计分析采用单因素方差分析(ANOVA)与Tukey事后检验。ANXA2-Mut:YAP1结合位点突变型启动子。与YAP1-OE+ANXA2-WT组相比,*P < 0.001。
    下载: 导出CSV
  • [1] Epstein M. Aging and the kidney[J]. J Am Soc Nephrol, 1996, 7(8): 1106-1122. doi: 10.1681/ASN.V781106
    [2] Robert T, Tang E, Kervadec J, et al. Kidney injury and hair-straightening products containing glyoxylic acid[J]. N Engl J Med, 2024, 390(12): 1147-1149. doi: 10.1056/NEJMc2400528
    [3] Foresto-Neto O, Menezes-Silva L, Leite J A, et al. Immunology of kidney disease[J]. Annu Rev Immunol, 2024, 42(1): 207-233. doi: 10.1146/annurev-immunol-090122-045843
    [4] Cui N, Liu C, Tang X, et al. ISG15 accelerates acute kidney injury and the subsequent AKI-to-CKD transition by promoting TGFβR1 ISGylation[J]. Theranostics, 2024, 14(11): 4536-4553. doi: 10.7150/thno.95796
    [5] Matsuura R, Doi K, Rabb H. Acute kidney injury and distant organ dysfunction-network system analysis[J]. Kidney Int, 2023, 103(6): 1041-1055. doi: 10.1016/j.kint.2023.03.025
    [6] Sui Y, Jiang R, Niimi M, et al. Gut bacteria exacerbates TNBS-induced colitis and kidney injury through oxidative stress[J]. Redox Biol, 2024, 72: 103140. doi: 10.1016/j.redox.2024.103140
    [7] Chen J, Wang X, He Q, et al. Inhibition of transcriptional coactivator YAP Impairs the expression and function of transcription factor WT1 in diabetic podocyte injury[J]. Kidney Int, 2024, 105(6): 1200-1211. doi: 10.1016/j.kint.2024.01.038
    [8] Lv X, Liu J, Ruan J, et al. Targeting the disrupted Hippo signaling to prevent neoplastic renal epithelial cell immune evasion[J]. Nat Commun, 2025, 16(1): 2858. doi: 10.1038/s41467-025-57697-7
    [9] Wang K, Ma F, Arai S, et al. WNT5a signaling through ROR2 activates the hippo pathway to suppress YAP1 activity and tumor growth[J]. Cancer Res, 2023, 83(7): 1016-1030. doi: 10.1158/0008-5472.CAN-22-3003
    [10] Edwards A C, Stalnecker C A, Jean Morales A, et al. TEAD inhibition overcomes YAP1/TAZ-driven primary and acquired resistance to KRASG12C inhibitors[J]. Cancer Res, 2023, 83(24): 4112-4129. doi: 10.1158/0008-5472.CAN-23-2994
    [11] Blakely W J, Hatterschide J, White E A. HPV18 E7 inhibits LATS1 kinase and activates YAP1 by degrading PTPN14[J]. mBio, 2024, 15(10): e01811-24.
    [12] Zhang J, Chen W, Song K, et al. YAP activation in liver macrophages via depletion of MST1/MST2 enhances liver inflammation and fibrosis in MASLD[J]. FASEB J, 2024, 38(17): e70026. doi: 10.1096/fj.202400813RR
    [13] Guo Y, Cui Y, Li Y, et al. Cytoplasmic YAP1-mediated ESCRT-III assembly promotes autophagic cell death and is ubiquitinated by NEDD4L in breast cancer[J]. Cancer Commun (Lond), 2023, 43(5): 582-612. doi: 10.1002/cac2.12417
    [14] Claude-Taupin A, Terzi F, Codogno P, et al. Yapping at the autophagy door? The answer is flowing in the kidney proximal tubule[J]. Autophagy, 2024, 20(6): 1465-1466. doi: 10.1080/15548627.2024.2319023
    [15] Yoshimura K, Zou G, Fan Y, et al. HSP90 inhibitor AUY922 suppresses tumor growth and modulates immune response through YAP1-TEAD pathway inhibition in gastric cancer[J]. Cancer Lett, 2025, 610: 217354. doi: 10.1016/j.canlet.2024.217354
    [16] Koh M, Lim H, Jin H, et al. ANXA2 (annexin A2) is crucial to ATG7-mediated autophagy, leading to tumor aggressiveness in triple-negative breast cancer cells[J]. Autophagy, 2024, 20(3): 659-674. doi: 10.1080/15548627.2024.2305063
    [17] 张星星, 王蓓, 白莎莎. 血清ANXA1、ANXA2在上皮性卵巢癌患者铂类化疗耐药中的评估价值及其与预后的关系[J]. 国际检验医学杂志, 2024, 45(23): 2862-2866+2872.
    [18] Chew C, Brand O J, Yamamura T, et al. Kidney resident macrophages have distinct subsets and multifunctional roles[J]. Matrix Biol, 2024, 127: 23-37. doi: 10.1016/j.matbio.2024.02.002
    [19] Shen K, Miao J, Gao Q, et al. Annexin A2 plays a key role in protecting against cisplatin-induced AKI through β-catenin/TFEB pathway[J]. Cell Death Discov, 2022, 8(1): 430. doi: 10.1038/s41420-022-01224-w
    [20] Liu Y, Wang Y, Xu C, et al. Activation of the YAP/KLF5 transcriptional cascade in renal tubular cells aggravates kidney injury[J]. Mol Ther, 2024, 32(5): 1526-1539. doi: 10.1016/j.ymthe.2024.02.031
    [21] Ying X, Hu W, Huang Y, et al. A novel tsRNA, m7G-3' tiRNA LysTTT, promotes bladder cancer malignancy via regulating ANXA2 phosphorylation[J]. Adv Sci (Weinh), 2024, 11(31): e2400115. doi: 10.1002/advs.202400115
    [22] Partevian S A, Slominsky P A, Shadrina M I, et al. ANXA2 protein and its role in neurodegeneration processes[J]. Life (Basel), 2025, 15(3): 402. doi: 10.3390/life15030402
    [23] 王心茹, 王心怡, 杨畅, 等. ANXA2调控YAP和p38 MAPK信号通路改善ATDC5软骨细胞炎症损伤[J]. 口腔医学研究, 2025, 41(03): 243-249.
    [24] Mitrofanova A, Merscher S, Fornoni A. Kidney lipid dysmetabolism and lipid droplet accumulation in chronic kidney disease[J]. Nat Rev Nephrol, 2023, 19(10): 629-645. doi: 10.1038/s41581-023-00741-w
    [25] Gao Y, Wei G, Yu H, et al. Integrin β6/Annexin A2 axis triggers autophagy to orchestrate hepatocellular carcinoma radioresistance[J]. Cell Death Differ, 2025, 32(4): 689-701. doi: 10.1038/s41418-024-01411-5
  • [1] 周亚萍, 邸芳芳, 王伟.  线粒体途径铁死亡在尿毒症毒素相关的心肌损伤中的作用及机制, 昆明医科大学学报. 2026, 47(): 1-8.
    [2] 李双秀, 郑琦, 尹高生, 杨萍, 凌露.  自噬通量受损介导细胞凋亡在压力负荷诱导心力衰竭中的作用, 昆明医科大学学报. 2025, 46(9): 54-62. doi: 10.12259/j.issn.2095-610X.S20250906
    [3] 贺红侠, 陈婷婷, 黄菲, 刘军武, 周鸿丽, 胥磊.  γ-氨基丁酸A型受体的激活减轻氧糖剥夺/复氧诱导的星形胶质细胞损伤, 昆明医科大学学报. 2025, 46(12): 49-57. doi: 10.12259/j.issn.2095-610X.S20251206
    [4] 宋希猛, 袁士龙, 卢子昂, 徐茂通.  基于巨噬细胞自噬探讨川芎嗪对脊髓损伤修复的分子机制, 昆明医科大学学报. 2025, 46(7): 38-45. doi: 10.12259/j.issn.2095-610X.S20250705
    [5] 黄天浩, 王渝迪, 郝小惠.  上皮间充质转换关键基因LRP1在矽肺中的作用, 昆明医科大学学报. 2025, 46(5): 65-74. doi: 10.12259/j.issn.2095-610X.S20250508
    [6] 陈泓羽, 杨蕾, 王潇, 谢玲.  HIF-1α/Snail通路影响非那雄胺抑制膀胱癌细胞上皮间充质转化的分子机制研究, 昆明医科大学学报. 2025, 46(11): 50-57. doi: 10.12259/j.issn.2095-610X.S20251107
    [7] 苗春霞, 王一娜, 张云霞.  宫颈癌组织中EMC6、C-myc及BCL-2的表达和预后, 昆明医科大学学报. 2024, 45(7): 62-68. doi: 10.12259/j.issn.2095-610X.S20240709
    [8] 邓勇军, 陈倩, 邹建彬, 宫政, 刘焕鹏.  ZIC1基因过表达激活P53信号通路抑制胸膜间皮瘤细胞增殖, 昆明医科大学学报. 2024, 45(4): 35-40. doi: 10.12259/j.issn.2095-610X.S20240405
    [9] 娄雪, 廖莉, 赵若彤, 王湘宇, 杨一帆, 刘爽, 徐健.  抗dsDNA抗体、补体C3及其他实验室指标对于诊断系统性红斑狼疮肾损伤的临床意义, 昆明医科大学学报. 2021, 42(2): 49-53. doi: 10.12259/j.issn.2095-610X.S20210214
    [10] 李俊杰, 蒋海燕, 白文娅, 霍思颖, 孙志生, 邵建林.  沉默RND3表达对氧糖缺失/复氧复糖损伤海马神经细胞炎症反应和细胞凋亡的影响, 昆明医科大学学报. 2021, 42(10): 14-21. doi: 10.12259/j.issn.2095-610X.S20211012
    [11] 张桂珍, 张乙, 张诗汇, 李丹, 杨方, 徐洪.  Ac-SDKP抑制SiO2介导的肺泡Ⅱ型上皮MLE-12细胞向间质转化的作用及机制, 昆明医科大学学报. 2020, 41(05): 41-45.
    [12] 张鹤云, 钟一鸣, 李健, 李珲, 郑影, 熊杰, 王英宝, 平秦榕, 杨洋.  肾损伤介入治疗后β2微球蛋白、胱抑素C的动态变化及意义, 昆明医科大学学报. 2018, 39(12): 61-64.
    [13] 陶文玉.  mTOR和VEGF基因表达在糖尿病大鼠肾损伤中的相关性, 昆明医科大学学报. 2016, 37(05): -.
    [14] 潘艳丽.  吡格列酮对高糖诱导下血管内皮细胞凋亡的影响, 昆明医科大学学报. 2014, 35(09): -1.
    [15] 张健.  盐霉素对人骨肉瘤MG-63细胞体外增殖和凋亡的影响, 昆明医科大学学报. 2014, 35(07): -.
    [16] 王兴宁.  尿微量白蛋白与肌酐比值在2型糖尿病早期肾损伤中的应用, 昆明医科大学学报. 2014, 35(09): -1.
    [17] 孙海梅.  缺血后处理对猪非梗死区心肌细胞凋亡的影响, 昆明医科大学学报. 2012, 33(10): -.
    [18] 缪玉兰.  凝血酶敏感蛋白-1对脓毒症肝损伤影响的实验研究, 昆明医科大学学报. 2012, 33(04): -.
    [19] 赵学英.  p53基因在内质网应激诱导的晶状体上皮细胞凋亡中的作用, 昆明医科大学学报. 2009, 30(01): -.
    [20] 李国栋.  七叶皂甙钠抗大鼠视网膜缺血-再灌注后视网膜细胞凋亡的保护作用, 昆明医科大学学报. 2008, 29(01): -.
  • 加载中
图(4) / 表(2)
计量
  • 文章访问数:  309
  • HTML全文浏览量:  355
  • PDF下载量:  43
  • 被引次数: 0
出版历程
  • 收稿日期:  2025-08-18
  • 网络出版日期:  2025-11-01

目录

    /

    返回文章
    返回