留言板

尊敬的读者、作者、审稿人, 关于本刊的投稿、审稿、编辑和出版的任何问题, 您可以本页添加留言。我们将尽快给您答复。谢谢您的支持!

姓名
邮箱
手机号码
标题
留言内容
验证码

rhTGF-β1介导BMP2/Smad1通路对正畸牙移动大鼠破骨细胞形成的影响

娄会杰 李培培 樊哲

娄会杰, 李培培, 樊哲. rhTGF-β1介导BMP2/Smad1通路对正畸牙移动大鼠破骨细胞形成的影响[J]. 昆明医科大学学报, 2026, 47(1): 23-30. doi: 10.12259/j.issn.2095-610X.S20260103
引用本文: 娄会杰, 李培培, 樊哲. rhTGF-β1介导BMP2/Smad1通路对正畸牙移动大鼠破骨细胞形成的影响[J]. 昆明医科大学学报, 2026, 47(1): 23-30. doi: 10.12259/j.issn.2095-610X.S20260103
Huijie LOU, Peipei LI, Zhe FAN. Effect of rhTGF-β1 on Osteoclast Formation via the BMP2/Smad1 Pathway in Rats during Orthodontic Tooth Movement[J]. Journal of Kunming Medical University, 2026, 47(1): 23-30. doi: 10.12259/j.issn.2095-610X.S20260103
Citation: Huijie LOU, Peipei LI, Zhe FAN. Effect of rhTGF-β1 on Osteoclast Formation via the BMP2/Smad1 Pathway in Rats during Orthodontic Tooth Movement[J]. Journal of Kunming Medical University, 2026, 47(1): 23-30. doi: 10.12259/j.issn.2095-610X.S20260103

rhTGF-β1介导BMP2/Smad1通路对正畸牙移动大鼠破骨细胞形成的影响

doi: 10.12259/j.issn.2095-610X.S20260103
基金项目: 河北省医学科学研究课题计划资助(20231812)
详细信息
    作者简介:

    娄会杰(1984~),女,河北唐山人,医学学士,主治医师,主要从事正畸治疗与牙周生态的相关性的研究工作

    通讯作者:

    樊哲,E-mail:79483465@qq.com

  • 中图分类号: R783.5

Effect of rhTGF-β1 on Osteoclast Formation via the BMP2/Smad1 Pathway in Rats during Orthodontic Tooth Movement

  • 摘要:   目的  基于大鼠骨形态发生蛋白2(bone morphogenetic protein2,BMP2)/ Smad家族成员1(smad family member 1,Smad1)通路,探究重组人转化生长因子-β1(recombinant human transforming growth factor-β1,rhTGF-β1)对正畸牙移动(orthodontic tooth movement,OMT)大鼠破骨细胞形成的影响。  方法  构建大鼠OTM模型,采用显微CT(Micro-CT)分析测定OTM的距离;通过抗酒石酸酸性磷酸酶(tartrate-resistant acid phosphatase,TRAP)染色评估压力侧破骨细胞活性;苏木精-伊红(hematoxylin and eosin,HE)染色评估压力侧组织形态学特征,免疫组化(immunohistochemistry,IHC)染色和蛋白质印迹(Western blot)测定相关蛋白表达水平。  结果  与正常组相比,Model组大鼠OTM距离增加(P < 0.01),牙周间隙明显变窄并出现吸收陷窝,压力侧的基质金属蛋白酶-9(matrix metalloproteinases-9,MMP-9)、核因子κB受体活化因子配体(receptor activator of nuclear factor kappa B ligand,RANKL)增加(P < 0.01)、骨保护素 (osteoprotegerin,OPG)表达降低(P < 0.01),BMP2/Smad1信号通路被激活(P < 0.01)。经BMP2抑制剂Noggin处理后,与Model组相比,BMP2、p-Smad1表达显著降低(P < 0.01),OTM距离显著降低(P < 0.01),且压力侧的TRAP、MMP-9及RANKL表达均显著降低(P < 0.01),OPG升高(P < 0.01)。经rhTGF-β1处理的大鼠中,较Model组OTM距离显著增加(P < 0.01),TRAP阳性多核细胞数量升高(P < 0.01),压力侧的MMP-9及RANKL表达均显著升高(P < 0.05)、OPG表达显著降低(P < 0.01),且BMP2、p-Smad1表达上调(P < 0.01)。此外,rhTGF-β1+Noggin组部分逆转了rhTGF-β1组大鼠的破骨细胞数量的增加效应(P < 0.01)。  结论  正畸力可促进破骨细胞形成,且rhTGF-β1可通过BMP2/Smad1信号通路增强OTM过程中破骨细胞的形成。
  • 图  1  BMP2/Smad1信号通路在OTM过程中被激活并促进破骨细胞形成($ \bar x \pm s $,n = 8)

    A:上颌磨牙的显微CT视图;B:上颌第一磨牙压力侧HE染色结果;C:上颌第一磨牙压力侧TRAP染色结果图;D:正畸牙移动距离;E:上颌第一磨牙压力侧TRAP染色定量分析结果;F~I:上颌第一磨牙压力侧MMP-9、RANKL和OPG免疫组化染色结果图与定量分析结果;J~L:Western blot结果图与定量分析结果;**P < 0.01。

    Figure  1.  BMP2/Smad1 signaling pathway is activated and promotes osteoclast formation during OTM($ \bar x \pm s $,n = 8)

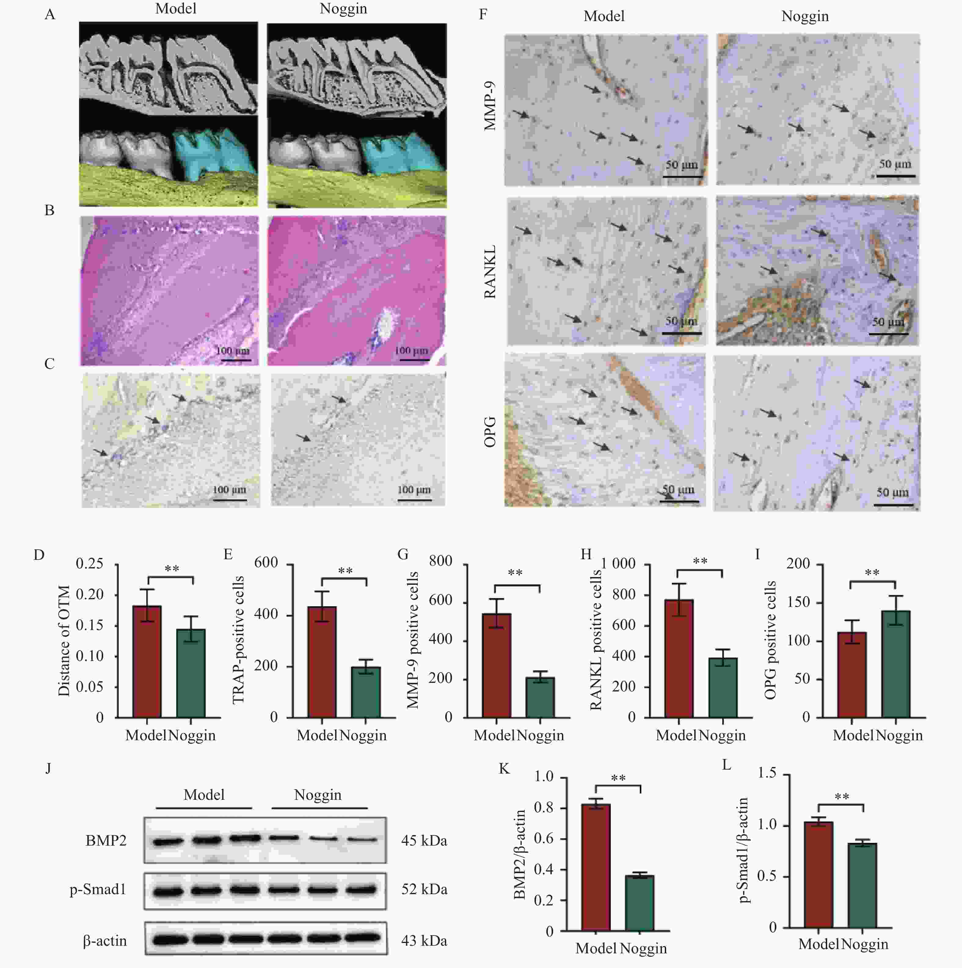
    图  2  抑制BMP2/Smad1通路可减少破骨细胞的形成($ \bar x \pm s $,n = 8)

    A:上颌磨牙的显微CT视图;B:上颌第一磨牙压力侧HE染色结果;C:上颌第一磨牙压力侧TRAP染色结果图;D:正畸牙移动距离;E:上颌第一磨牙压力侧TRAP染色定量分析结果;F~I:上颌第一磨牙压力侧MMP-9、RANKL和OPG免疫组化染色结果图与定量分析结果;J~L:Western blot结果图与定量分析结果;**P < 0.01。

    Figure  2.  Inhibition of the BMP2/Smad1 pathway reduces osteoclast formation($ \bar x \pm s $,n = 8)

    图  3  rhTGF-β1通过BMP2/Smad1信号通路促进OTM过程中的破骨细胞形成($ \bar x \pm s $,n = 8)

    A:上颌磨牙的显微CT视图;B:上颌第一磨牙压力侧HE染色结果;C:上颌第一磨牙压力侧TRAP染色结果图;D:正畸牙移动距离;E:上颌第一磨牙压力侧TRAP染色定量分析结果;F~I:上颌第一磨牙压力侧MMP-9、RANKL和OPG免疫组化染色结果图与定量分析结果;J~L:Western blot结果图与定量分析结果。rhTGF-β1组与Model组比较以及rhTGF-β1+Noggin组与rhTGF-β1组比较,**P < 0.01。

    Figure  3.  rhTGF-β1 promotes osteoclast formation during OTM via the BMP2/Smad1 signaling pathway($ \bar x \pm s $,n = 8)

  • [1] 刘洁, 彭金枫, 陆萍, 等. 物理方式加速正畸牙移动的研究进展[J]. 口腔生物医学, 2023, 14(3): 141-145. doi: 10.3969/j.issn.1674-8603.2023.03.001
    [2] Schröder A, Käppler P, Nazet U, et al. Effects of compressive and tensile strain on macrophages during simulated orthodontic tooth movement[J]. Mediat Inflamm, 2020, 2020: 2814015.
    [3] Ruiz-Heiland G, Yong J W, von Bremen J, et al. Leptin reduces in vitro cementoblast mineralization and survival as well as induces PGE2 release by ERK1/2 commitment[J]. Clin Oral Investig, 2021, 25(4): 1933-1944. doi: 10.1007/s00784-020-03501-3
    [4] Sasaki K, Takeshita N, Fukunaga T, et al. Vibration accelerates orthodontic tooth movement by inducing osteoclastogenesis via transforming growth factor-β signalling in osteocytes[J]. Eur J Orthod, 2022, 44(6): 698-704. doi: 10.1093/ejo/cjac036
    [5] 林维龙, 吴晓沛, 何薇薇, 等. 重组人转化生长因子-β1对大鼠正畸牙移动模型成骨细胞分化及ERK/MAPK信号通路的影响[J]. 口腔医学研究, 2023, 39(2): 118-123.
    [6] 王凯, 宋敏, 文皓楠, 等. 转化生长因子-β在骨代谢中作用机制的研究进展[J]. 中国骨质疏松杂志, 2020, 26(2): 308-312. doi: 10.3969/j.issn.1006-7108.2020.02.032
    [7] 袁熳. rhPDGF-BB与rhTGF-β1联合使用对大鼠正畸牙牙周组织改建及RAS蛋白影响的研究[D]. 遵义医科大学, 2021.
    [8] Mai Z H, Huang J H, Peng Z L, et al. miR-20a: A key regulator of orthodontic tooth movement via BMP2 signaling pathway modulation[J]. Connect Tissue Res, 2024, 65(4): 304-312. doi: 10.1080/03008207.2024.2365201
    [9] Heubel B, Nohe A. The role of BMP signaling in osteoclast regulation[J]. J Dev Biol, 2021, 9(3): 24. doi: 10.3390/jdb9030024
    [10] Peng J, Mao Z, Liu Y, et al. 12-Epi-Napelline regulated TGF-β/BMP signaling pathway mediated by BMSCs paracrine acceleration against osteoarthritis[J]. Int Immunopharmacol, 2022, 113: 109307. doi: 10.1016/j.intimp.2022.109307
    [11] Mo L, Zhu J, Li M, et al. Smads and AP-1 activation of TGF-β signaling upregulate transcription of osteoprotegerin in cementoblasts to inhibit osteoclastogenesis[J]. FASEB J, 2024, 38(22): e70171. doi: 10.1096/fj.202401551R
    [12] 郭晓峰, 杜艳锋, 张晶, 等. 木犀草素对正畸牙移动模型大鼠骨改建及BMP2/Smad1信号通路的影响[J]. 北京口腔医学, 2024, 32(3): 179-183. doi: 10.20049/j.bjkqyx.1006-673X.2024.03.005
    [13] Lee S H, Cha J Y, Choi S H, et al. Effect of nicotine on orthodontic tooth movement and bone remodeling in rats[J]. Korean J Orthod, 2021, 51(4): 282-292. doi: 10.4041/kjod.2021.51.4.282
    [14] Yao X W, Liu H D, Ren M X, et al. Aloe polysaccharide promotes osteogenesis potential of adipose-derived stromal cells via BMP-2/Smads and prevents ovariectomized-induced osteoporosis[J]. Mol Biol Rep, 2022, 49(12): 11913-11924. doi: 10.1007/s11033-022-08003-x
    [15] Ren X, Wang Q, Liu C, et al. Osteogenic ability using porous hydroxyapatite scaffold-based delivery of human placenta-derived mesenchymal stem cells[J]. Exp Ther Med, 2021, 22(4): 1091. doi: 10.3892/etm.2021.10525
    [16] Tan K, Wang J, Su X, et al. KAT6A/YAP/TEAD4 pathway modulates osteoclastogenesis by regulating the RANKL/OPG ratio on the compression side during orthodontic tooth movement[J]. Prog Orthod, 2024, 25(1): 29. doi: 10.1186/s40510-024-00530-6
    [17] Liu Y Y, Ding Y F, Sui H J, et al. Pilose antler (Cervus elaphus Linnaeus) polysaccharide and polypeptide extract inhibits bone resorption in high turnover type osteoporosis by stimulating the MAKP and MMP-9 signaling pathways[J]. J Ethnopharmacol, 2023, 304: 116052. doi: 10.1016/j.jep.2022.116052
    [18] 唐丁炫, 梅梅, 张疆弢. 正畸牙移动过程中转化生长因子β1的作用及其研究进展[J]. 海南医学, 2021, 32(11): 1472-1475. doi: 10.3969/j.issn.1003-6350.2021.11.030
    [19] 庄新晨, 苏佳灿. 转化生长因子β1/Smad信号通路在破骨细胞分化发育中的研究进展[J]. 海军军医大学学报, 2023, 44(5): 622-626. doi: 10.16781/j.CN31-2187/R.20230131
    [20] Wald S, Leibowitz A, Aizenbud Y, et al. γδT cells are essential for orthodontic tooth movement[J]. J Dent Res, 2021, 100(7): 731-738. doi: 10.1177/0022034520984774
    [21] Nakai Y, Praneetpong N, Ono W, et al. Mechanisms of osteoclastogenesis in orthodontic tooth movement and orthodontically induced tooth root resorption[J]. J Bone Metab, 2023, 30(4): 297-310. doi: 10.11005/jbm.2023.30.4.297
  • [1] 赵海英, 刘建荣, 向阳.  基于Keap1/Nrf2/HO-1信号通路探讨毛兰素对前列腺癌细胞铁死亡的影响, 昆明医科大学学报.
    [2] 宋晶晶, 熊伟, 姚淑辉, 刘爽, 张静.  AKR1C3通过PD1/PD-L1信号通路对乳腺癌细胞恶性生物学行为的干预作用, 昆明医科大学学报. doi: 10.12259/j.issn.2095-610X.S20260104
    [3] 陈露露, 董亚彬.  胶原相关整合素α1、α2、β1对形觉剥夺近视恢复期巩膜重塑中Caveolin-1/AQP1通路的作用机制, 昆明医科大学学报. doi: 10.12259/j.issn.2095-610X.S20260202
    [4] 朱毅琳, 彭潇, 张贵福, 龙惠南.  基于lncRNA /Hedgehog信号通路表达探讨骨关节炎中自噬对软骨细胞凋亡的影响, 昆明医科大学学报. doi: 10.12259/j.issn.2095-610X.S20250605
    [5] 杨少华, 许永平, 赵棁预, 方兴保, 阮振兴.  EIF5A1通过Wnt/β-Catenin信号通路促进肝内胆管癌细胞增殖和迁移侵袭, 昆明医科大学学报. doi: 10.12259/j.issn.2095-610X.S20250706
    [6] 杨明, 吕小星, 徐顺利.  TP53通过MMP1信号通路促进NIH-3T3焦亡并抑制细胞侵袭及迁移, 昆明医科大学学报. doi: 10.12259/j.issn.2095-610X.S20250607
    [7] 洪超, 向旭东, 李盈甫, 曹杨, 陈雪雅, 李帅, 邢安灏, 林牧, 马千里.  ERK1/2信号通路基因3'UTR多态性与非小细胞肺癌的相关性, 昆明医科大学学报. doi: 10.12259/j.issn.2095-610X.S20240302
    [8] 秦祥川, 李金秋, 黄晓婧, 忽吐比丁·库尔班, 阿仙姑·哈斯木.  HPV E6通过Rap1信号通路影响宫颈癌细胞增殖、侵袭及迁移的研究, 昆明医科大学学报. doi: 10.12259/j.issn.2095-610X.S20240902
    [9] 刘孟雪, 缪佳, 盛雪鹤.  血UA、Smad1蛋白、尿mALB含量与2型糖尿病肾病患者达格列净治疗效果的相关性分析, 昆明医科大学学报. doi: 10.12259/j.issn.2095-610X.S20240425
    [10] 刘燃, 林志, 杨帆, 段继坤.  人参皂苷Rg1通过Sestrin2保护心肌细胞的作用, 昆明医科大学学报. doi: 10.12259/j.issn.2095-610X.S20230614
    [11] 周静, 熊萍, 刘超峰, 陈丽琼, 张永辉, 史珂, 聂焱, 刘彦.  牙周膜干细胞BMP-2-PSH复合膜修复新西兰兔牙槽骨缺损, 昆明医科大学学报. doi: 10.12259/j.issn.2095-610X.S20210503
    [12] 刘芸, 和红兵.  前列腺素E2对骨改建作用的研究进展, 昆明医科大学学报. doi: 10.12259/j.issn.2095-610X.S20210916
    [13] 李艳, 胡江天, 彭松娟, 郑宇祥.  正畸治疗对不同牙周生物型牙槽骨密度变化的临床价值, 昆明医科大学学报.
    [14] 龙瑞清, 刘卓慧, 张帆, 李书聆, 余咏梅, 阮标.  绿脓假单胞菌感染中耳上皮细胞可以激活TGF-β1 Smad信号通路, 昆明医科大学学报.
    [15] 姚寒曦.  HtrA1 及其相关因子MGP、BMP-2 在人牙周膜细胞体外成骨分化和矿化过程中的动态表达, 昆明医科大学学报.
    [16] 许琰.  活性氧与骨稳态的维持, 昆明医科大学学报.
    [17] 杜明.  MMP-9表达在不同方法获得破骨细胞的比较研究, 昆明医科大学学报.
    [18] 苏红化.  神经多肽SP在骨组织代谢过程中的研究进展, 昆明医科大学学报.
    [19] 张小超.  老鹳草素对破骨细胞体外骨吸收功能的影响, 昆明医科大学学报.
    [20] 潘淳.  诱导法与机械法体外培养破骨细胞的比较研究, 昆明医科大学学报.
  • 加载中
图(3)
计量
  • 文章访问数:  327
  • HTML全文浏览量:  232
  • PDF下载量:  32
  • 被引次数: 0
出版历程
  • 收稿日期:  2025-09-18
  • 网络出版日期:  2026-01-06
  • 刊出日期:  2026-01-25

目录

    /

    返回文章
    返回