留言板

尊敬的读者、作者、审稿人, 关于本刊的投稿、审稿、编辑和出版的任何问题, 您可以本页添加留言。我们将尽快给您答复。谢谢您的支持!

姓名
邮箱
手机号码
标题
留言内容
验证码

基于数据挖掘和网络药理学探究中药治疗IgA肾病的核心物质及其分子机制

杨川琪 赵若莲 唐亚娟 刘子杰 李欢 张慧 柴琳

杨川琪, 赵若莲, 唐亚娟, 刘子杰, 李欢, 张慧, 柴琳. 基于数据挖掘和网络药理学探究中药治疗IgA肾病的核心物质及其分子机制[J]. 昆明医科大学学报.
引用本文: 杨川琪, 赵若莲, 唐亚娟, 刘子杰, 李欢, 张慧, 柴琳. 基于数据挖掘和网络药理学探究中药治疗IgA肾病的核心物质及其分子机制[J]. 昆明医科大学学报.
Chuanqi YANG, Ruolian ZHAO, Yajuan TANG, Zijie LIU, Huan LI, Hui ZHANG, Lin CHAI. Core Active Substances and Molecular Mechanisms of Traditional Chinese Medicine in Treating IgA Nephropathy Based on Data Mining and Network Pharmacology[J]. Journal of Kunming Medical University.
Citation: Chuanqi YANG, Ruolian ZHAO, Yajuan TANG, Zijie LIU, Huan LI, Hui ZHANG, Lin CHAI. Core Active Substances and Molecular Mechanisms of Traditional Chinese Medicine in Treating IgA Nephropathy Based on Data Mining and Network Pharmacology[J]. Journal of Kunming Medical University.

基于数据挖掘和网络药理学探究中药治疗IgA肾病的核心物质及其分子机制

基金项目: 云南省中医药基础研究联合专项(202501AZ070001-254);昆明市卫生科研课题(2025-11-01-025);昆明市卫生科技人才培养项目医学技术中心卫生科研课题(2023-SW-技术-015)
详细信息
    作者简介:

    杨川琪(1989~),女,白族,云南大理人,医学硕士,主管检验师,主要从事分子生物学研究工作

    通讯作者:

    柴琳,E-mail:13648710929@163.com

  • 中图分类号: R925

Core Active Substances and Molecular Mechanisms of Traditional Chinese Medicine in Treating IgA Nephropathy Based on Data Mining and Network Pharmacology

  • 摘要:   目的  基于数据挖掘、网络药理学预测中药治疗IgA肾病(IgA nephropathy,IgAN)的机制,通过体外实验验证。  方法  在古今医案云平台检索治疗IgAN的名家医案,筛选核心药物。在TCMSP等数据库检索药物靶点,在Genecards等数据库中检索IgAN靶点,用韦恩图取交集,建立疾病-成分-靶点网络图。建立PPI网络,进行GO与KEGG分析,采用分子对接验证。建立IgAN细胞模型,设立对照组、模型组(IgA)、不同浓度药物组(槲皮素),采用CCK-8法检测各组细胞活力;ELISA法检测各组分泌IL-6水平;RT-qPCR法检测各组靶点水平。  结果  数据挖掘得到黄芪频次最高,达144次;中药属性以寒、甘、肝、清热解毒为主。网络药理学分析出核心物质为槲皮素、山柰酚、木犀草素、汉黄芩素、异鼠李素。PPI分析核心靶点为ESR1、IL6、BCL2、JUN、CASP3。分子对接验证了核心物质与靶点之间有强结合力。GO分析包含基因表达的正向调节;KEGG富集在AGE-RAGE信号通路、IL-17 信号通路等。实验验证了槲皮素组干预后细胞活力升高(P < 0.05),抑制了IL-6因子表达(P < 0.01),并上调了ESR1、BCL-2的mRNA水平(P < 0.05),下调IL-6、 JUN、 CASP3 水平(P < 0.05)。  结论  本研究挖掘IgAN的用药规律,筛选出治疗IgAN核心物质及对应靶点,实验验证了槲皮素增强IgA刺激下的细胞活力,抑制炎症因子分泌,调节靶点水平,为研究治疗IgAN分子机制提供有益参考。
  • 图  1  古今中药云平台数据挖掘

    A:中药分布图;B:中药属性四气雷达图;C:中药属性五味雷达图;D:药物功效分布图;E:中药属性归经雷达图;F:中药聚类分析。

    Figure  1.  Data mining of the Ancient and modern medical record cloud platform

    图  2  核心药物与IgAN疾病交集靶点韦恩图

    Figure  2.  Venn diagram depicting overlapping genes associated with core Chinese herb medicine and IgAN

    图  3  药物-成分-交集靶点网络图

    蓝色矩形代表交集靶点,不同颜色三角形节点代表药物,其围绕的同种颜色的菱形代表对应的活性物质,某节点在网络中扮演的角色越重要则与其他节点连接的边数越多。

    Figure  3.  Drug-component-intersection target network diagram

    图  4  核心中药活性成分治疗IgAN潜在靶点富集分析

    A:GO分析结果;B:KEGG分析结果。GO分析中BP:生物过程; CC:细胞组分; MF:分子功能。KEGG分析中通过调整P值色标和基因计数点大小进行可视化。

    Figure  4.  Enrichment analysis of potential therapeutic targets of core Chinese herbal medicine for IgAN

    图  5  核心中药活性成分治疗IgAN的PPI网络图

    PPI网络图节点代表蛋白质,边代表蛋白质之间的交集,网络中的颜色和节点大小反映了整合的靶标数量(度)。

    Figure  5.  PPI network diagram of core active components in traditional Chinese medicine for IgAN treatment

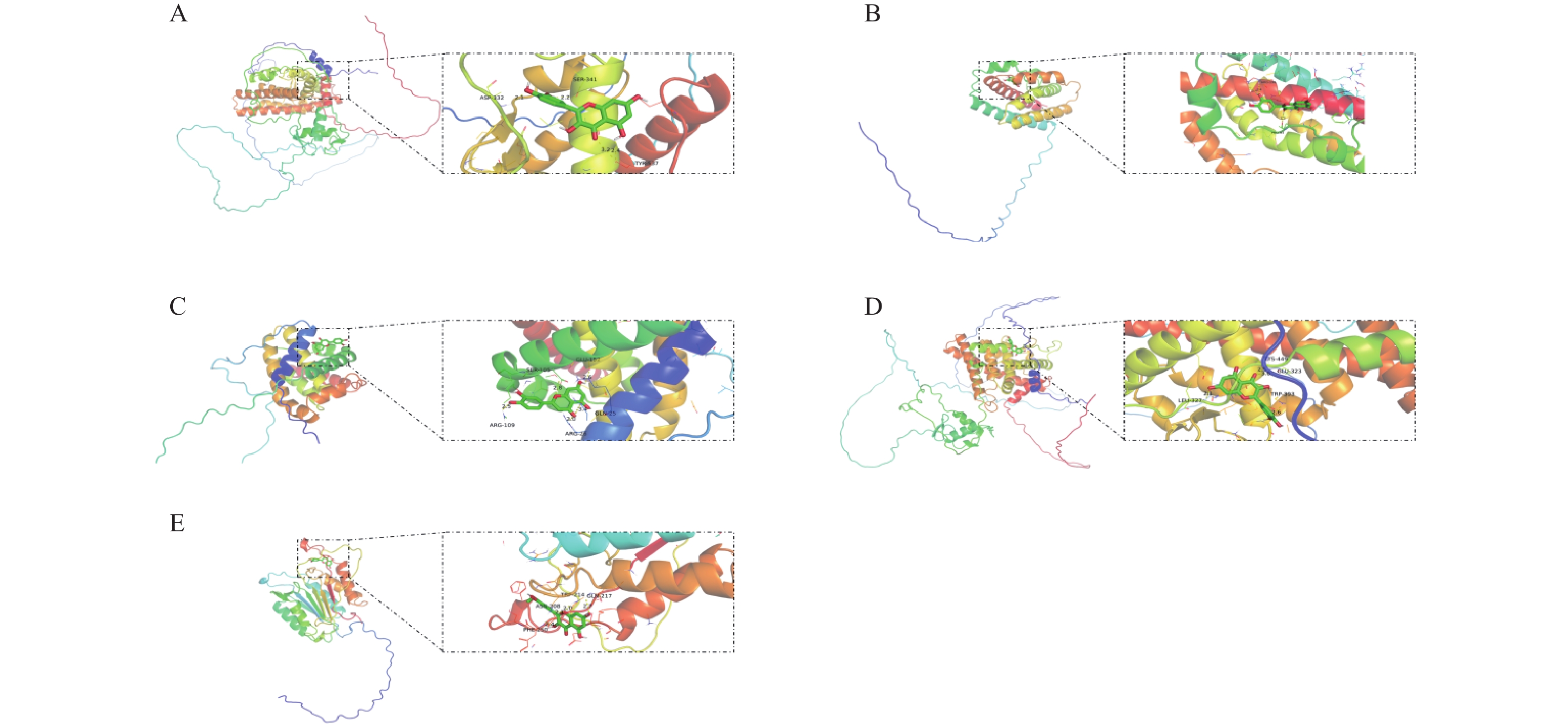
    图  6  活性成分与核心靶蛋白的三维分子对接结构图

    A: quercetin和ESR1对接;B:quercetin和IL6对接;C:luteolin和BCL2对接;D:kaempferol和ESR1对接;E:isorhamnetin和CASP3对接;左侧为蛋白质全貌,右侧为化合物结合位点放大,黄色虚线代表化合物和蛋白质之间形成的氢键。

    Figure  6.  3D molecular docking structure diagram of active ingredients and core targets.

    图  7  CCK-8检测槲皮素不同时间点不同浓度组对IgA刺激 HMCs 增殖的影响($\bar x \pm s $,n = 5)

    IgA组与Control比较,***P < 0.001;槲皮素组与IgA组比较,#P < 0.05;###P < 0.001。

    Figure  7.  CCK-8 assay detecting the effects of quercetin at different concentrations and time points on IgA-stimulated HMC proliferation ($\bar x \pm s $,n = 5)

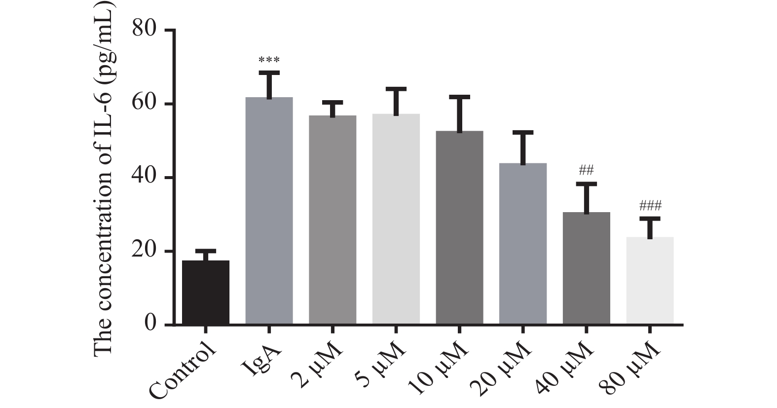
    图  8  ELISA检测槲皮素不同浓度组对IgA刺激 HMCs 分泌IL-6的影响($\bar x \pm s $,n = 3)

    IgA组与Control比较,***P < 0.001;槲皮素组与IgA组比较,##P < 0.01;###P < 0.001。

    Figure  8.  Effects of different concentrations of quercetin on IL-6 secretion by IgA-stimulated HMCs detected by ELISA($\bar x \pm s $,n = 3)

    图  9  RT-qPCR检测槲皮素对IgA刺激 HMCs中ESR1、BCL-2、IL-6、CASP3、JUN的mRNA表达水平($\bar x \pm s $,n = 3)

    A~C: ESR1的溶解曲线图、扩增曲线图和结果柱状图;D~F:BCL-2的溶解曲线图、扩增曲线图和结果柱状图;G~I: IL-6的溶解曲线图、扩增曲线图和结果柱状图;J~L:CASP3的溶解曲线图、扩增曲线图和结果柱状图;M~O:JUN的溶解曲线图、扩增曲线图和结果柱状图;P~Q: 内参GAPDH的溶解曲线图和扩增曲线图;模型组与对照组比较,*P < 0.05;**P < 0.01;槲皮素组与模型组比较,#P < 0.05;##P < 0.01。

    Figure  9.  RT-qPCR detection of mRNA expression levels of ESR1、BCL-2、IL-6、CASP3 and JUN in IgA-stimulated HMCs treated with quercetin($\bar x \pm s $,n = 3)

    表  1  q-PCR 引物序列

    Table  1.   q-PCR primer sequence

    基因 正向引物序列(5'-3' 反向引物序列(5'-3' 引物长度(bp)
    ESR1 GCCAGCTATGACATGAACGG CTGGGGTTGTTGTCACTGGT 21/20
    IL-6 ACTCACCTCTTCAGAACGAATTG CCATCTTTGGAAGGTTCAGGTTG 23/23
    BCL-2 AGAACTGCAGGTGCTGGATTTA TAGATTTGTCTCCACAGCCACC 22/22
    JUN GCGGACCTTATGGCTACAGT GGTGAGGAGGTCCGAGTTCT 20/20
    CASP3 TGACATCTCGGTCTGGTACA ACATCACGCATCAATTCCACA 20/21
    GAPDH CTGGGCTACACTGAGCACC AAGTGGTCGTTGAGGGCAATG 19/21
    下载: 导出CSV

    表  2  药物使用频次排名前40的中药统计(频次≥20)

    Table  2.   Statistics of the top 40 most frequently used traditional Chinese medicines (with a frequency of ≥ 20)

    序号中药频次百分比%
    (频次/总案例)
    平均剂量
    (g)
    序号中药频次百分比%
    (频次/总案例)
    平均剂量
    (g)
    1黄芪14462.8828.7221太子参3414.8516.6
    2土茯苓8737.991722防风3414.859.55
    3白术8436.6812.5123茜草3414.8516.29
    4白茅根6126.6426.8524连翘3213.9714.96
    5丹参5624.4520.2225金银花3113.5416.25
    6甘草5624.457.2226芡实3013.1019.16
    7小蓟5222.7121.427土茯苓2812.2326.42
    8黄芩4519.6511.7828桃仁2711.7913.13
    9泽泻4519.6515.2329知母2510.9210.94
    10山药4318.7816.4530仙鹤草2510.9223.26
    11女贞子4218.341531金樱子2510.9217.05
    12生地4017.4716.532丹皮2510.9212.38
    13当归3917.0312.7133玄参2410.4813.67
    14白花蛇舌草3816.5926.3834白芍2310.0416.07
    15地黄3816.5917.9435益母草229.6121.11
    16党参3816.5916.7136菟丝子229.6118
    17柴胡3816.5911.2137杜仲229.6114.17
    18旱莲草3716.1616.1138黄柏219.1710.82
    19川芎3515.2814.439山萸肉208.7314.59
    20山茱萸3515.2812.9740牛蒡子208.7311.35
    下载: 导出CSV

    表  3  中药属性四气、五味分析

    Table  3.   Analysis of the four natures and five flavors of traditional Chinese medicine properties

    序号四气频次百分比%(频次/总频次)序号五味频次百分比% (频次/总频次)
    163319.121149945.27
    263019.032104731.62
    338911.75358117.55
    4微寒35610.7541895.71
    5微温2898.7351845.56
    61414.2661514.56
    770.2171083.26
    8大热60.188微苦1003.02
    9大寒00.009微甘100.30
    下载: 导出CSV

    表  4  中药属性归经、功效分析

    Table  4.   Analysis of the properties and meridians and effects of traditional Chinese medicine

    序号归经频次百分比% (频次/总频次)序号功效频次百分比%(频次/总频次)
    1120636.421清热解毒2688.09
    288426.702安胎1735.23
    381324.553凉血止血1695.10
    469320.934利水消肿1594.80
    565319.725生津养血1454.38
    660718.336固表止汗1454.38
    7膀胱2868.647敛疮生肌1444.35
    8大肠1665.018行滞通痹1444.35
    91013.059托毒排脓1444.35
    10小肠902.7210补气升阳1444.35
    11心包581.75
    12三焦90.27
    下载: 导出CSV

    表  5  活性成分与基因靶点度值(Degree)列表

    Table  5.   List of active ingredients and gene target Degree values

    药物成分 度值 基因靶点 度值
    Quercetin 112 ESR1 23
    Luteolin 50 IL6 92
    Kaempferol 43 BCL2 19
    Wogonin 34 JUN 22
    Isorhamnetin 29 CASP3 22
    下载: 导出CSV

    表  6  核心活性成分与核心靶蛋白的对接结果(kJ/mol)

    Table  6.   Docking results of core active components and core target proteins (kJ/mol)

    活性成分ESR1IL6BCL2JUNCASP3
    quercetin−7.4−7.7−6.9−5.6−6.6
    luteolin−7.9−6.3−7.1−5.7−7.1
    kaempferol−7.4−6.4−7.5−5.5−6.8
    wogonin−7.7−6.1−6.9−5.4−6.8
    isorhamnetin−7.5−5.9−7.4−5.4−7.5
    下载: 导出CSV
  • [1] Nogales C, Mamdouh Z M, List M, et al. Network pharmacology: Curing causal mechanisms instead of treating symptoms[J]. Trends Pharmacol Sci, 2022, 43(2): 136-150. doi: 10.1016/j.tips.2021.11.004
    [2] 蔡玉媛, 张荣玲, 侯渊圣, 等. 无症状尿检异常型IgA肾病患者中医证治特点及其对蛋白尿缓解的影响[J]. 暨南大学学报(自然科学与医学版), 2023, 44(1): 60-68. doi: 10.11778/j.jdxb.20220337
    [3] 李福生, 王茂泓, 吴国庆, 等. 国医大师皮持衡运用三仁泄浊膏化裁治疗慢性肾衰竭经验[J]. 江西中医药, 2024, 55(1): 40-42. doi: 10.20141/j.0411-9584.2024.01.12
    [4] 刘创, 郑京. 大黄附子灌肠汤治疗慢性肾功能衰竭疗效观察[J]. 现代中西医结合杂志, 2010, 19(12): 1480-1481. doi: 10.3969/j.issn.1008-8849.2010.12.031
    [5] 欧娇英, 蔡浙毅, 刘琨. 滋阴益肾方治疗IgA肾病的临床观察[J]. 辽宁中医杂志, 2010, 37(2): 296-297. doi: 10.13192/j.ljtcm.2010.02.109.oujy.057
    [6] 楼妍, 袁军, 付彤飞, 等. 具有免疫抑制的中成药联合西药治疗膜性肾病的网状Meta分析[J]. 世界中医药, 2023, 18(3): 346-354. doi: 10.3969/j.issn.1673-7202.2023.03.009
    [7] 刘畅, 苑天彤. 近10年难治性特发性膜性肾病临床研究概况[J]. 中医药临床杂志, 2023, 35(2): 404-410. doi: 10.16448/j.cjtcm.2023.0240
    [8] Sarafidis P A, Memmos E, Alexandrou M E, et al. Mineralocorticoid receptor antagonists for nephroprotection: Current evidence and future perspectives[J]. Curr Pharm Des, 2018, 24(46): 5528-5536. doi: 10.2174/1381612825666190306162658
    [9] Society, A Working Group of the International IgA Nephropathy Network and the Renal Pathology, Cattran D C, Coppo R, et al. The Oxford classification of IgA nephropathy: Rationale, clinicopathological correlations, and classification[J]. Kidney Int, 2009, 76(5): 534-545.
    [10] 谌贻璞. 肾内科学[M]. 2版. 北京: 人民卫生出版社, 2015: 13-18.
    [11] 国家药典委员会. 中华人民共和国药典[M]. 1部. 北京: 中国医药科技出版社, 2020: 30-451.
    [12] 钟赣生, 陈蔚文, 赵中振. 中药学[M]. 北京: 中国中医药出版社, 2019: 1-519.
    [13] 王靖. 基于GO的基因功能及疾病相关通路分析[D]. 成都: 电子科技大学, 2012.
    [14] 叶凌妍, 吴禹池, 林启展. IgA肾病患者中医证型与临床指标相关性研究[J]. 中医学报, 2024, 39(2): 421-427.
    [15] 史可, 胡洪贞, 李伟. 四物汤在治疗肾病方面的研究进展[J]. 世界最新医学信息文摘, 2019, 19(8): 61-62. doi: 10.19613/j.cnki.1671-3141.2019.08.027
    [16] 王泽, 王秋虹, 李晓文, 等. 六味地黄丸治疗糖尿病肾病研究进展[J]. 江苏中医药, 2019, 51(1): 86-89. doi: 10.70976/j.1008-0805.SZGYGY-2025-0122
    [17] 唐靖怡, 张娉娜, 姜玉华, 等. 小柴胡汤群方在肾脏病中的临床应用[J]. 吉林中医药, 2022, 42(9): 1016-1020.
    [18] 方芦炜, 马红珍, 丁越越, 等. 黄芪提取物介导VEGF/PI3K/AKT信号通路减缓高糖足细胞损伤的机制研究[J]. 浙江中西医结合杂志, 2025, 35(6): 514-518+528. doi: 10.3969/j.issn.1005-4561.2025.06.005
    [19] Chen T, Chen H, Cheng Y, et al. Integrated network toxicology and experimental validation reveal the mechanism of bisphenol A-induced kidney injury: Targeting macrophage Esr1 expression and apoptosis[J]. J Biochem Mol Toxicol, 2025, 39(7): e70348. doi: 10.1002/jbt.70348
    [20] Zhang L, Xu F, Hou L. IL-6 and diabetic kidney disease[J]. Front Immunol, 2024, 15: 1465625. doi: 10.3389/fimmu.2024.1465625
    [21] Miyake T, McDermott J C. Nucleolar localization of c-Jun[J]. FEBS J, 2022, 289(3): 748-765.
    [22] Su L, Zhang J, Gomez H, et al. Mitochondria ROS and mitophagy in acute kidney injury[J]. Autophagy, 2023, 19(2): 401-414. doi: 10.1080/15548627.2022.2084862
    [23] Li Y, Yuan Y, Huang Z X, et al. GSDME-mediated pyroptosis promotes inflammation and fibrosis in obstructive nephropathy[J]. Cell Death Differ, 2021, 28(8): 2333-2350. doi: 10.1038/s41418-021-00755-6
    [24] Pathomthongtaweechai N, Chutipongtanate S. AGE/RAGE signaling-mediated endoplasmic reticulum stress and future prospects in non-coding RNA therapeutics for diabetic nephropathy[J]. Biomed Pharmacother, 2020, 131: 110655. doi: 10.1016/j.biopha.2020.110655
    [25] Kitching A R, Holdsworth S R. The emergence of TH17 cells as effectors of renal injury[J]. J Am Soc Nephrol, 2011, 22(2): 235-238. doi: 10.1681/ASN.2010050536
    [26] Gao F, He X, Liang S, et al. Quercetin ameliorates podocyte injury via inhibition of oxidative stress and the TGF-β1/Smad pathway in DN rats[J]. RSC Adv, 2018, 8(62): 35413-35421. doi: 10.1039/C8RA07935H
    [27] Verma S, Dutta A, Dahiya A, et al. Quercetin-3-Rutinoside alleviates radiation-induced lung inflammation and fibrosis via regulation of NF-κB/TGF-β1 signaling[J]. Phytomedicine, 2022, 99: 154004. doi: 10.1016/j.phymed.2022.154004
    [28] 姜一凡, 李小荣, 耿嘉逸, 等. 槲皮素通过抑制HMGB1/RAGE/NF-κB信号通路减轻糖尿病引起的大鼠肾脏损伤[J]. 南方医科大学学报, 2024, 44(9): 1769-1775.
    [29] 孟德森, 靳英丽. 槲皮素治疗糖尿病肾病的作用机制研究进展[J]. 实用药物与临床, 2024, 27(2): 133-138. doi: 10.14053/j.cnki.ppcr.202402012
    [30] 王兴红, 孙静, 马永超, 等. 槲皮素对糖尿病肾病小鼠肾脏P2X7R/NLRP3信号通路和纤维化的影响[J]. 中药药理与临床, 2023, 39(6): 48-53. doi: 10.13412/j.cnki.zyyl.20230525.003
    [31] 宋泽宇, 李振元, 潘涛, 等. 槲皮素对阿霉素所致肾病综合征大鼠的保护作用及机制[J]. 山东科学, 2023, 36(4): 61-68. doi: 10.3976/j.issn.1002-4026.2023.04.008
  • [1] 杨晓钰, 李波, 郑瑞, 苏敏.  基于分子对接筛选肺炎克雷伯菌β内酰胺金属酶NDM-1抑制剂及活性研究, 昆明医科大学学报. 2026, 47(2): 1-12.
    [2] 郭灕茸, 刘湘, 李佳昊, 张颖.  基于逆向网络药理学和分子对接预测治疗骨衰老的中草药活性成分, 昆明医科大学学报. 2026, 47(2): 21-34. doi: 10.12259/j.issn.2095-610X.S20260203
    [3] 彭青兰, 罗佳露, 余佳仪, 汪凯鑫, 吴芳, 许传志.  基于FAERS数据库的阿奇霉素不良事件的信号挖掘与分析, 昆明医科大学学报. 2025, 46(1): 16-22. doi: 10.12259/j.issn.2095-610X.S20250103
    [4] 任李玥, 赵明智, 王思捷, 刘勤, 刘家佳.  黄芪厚朴活性成分改善前列腺癌的网络药理研究, 昆明医科大学学报. 2025, 46(9): 63-71. doi: 10.12259/j.issn.2095-610X.S20250907
    [5] 杨红秀, 朱中山.  肺腺癌中HPRT1基因表达对患者总生存的影响, 昆明医科大学学报. 2024, 45(8): 17-23. doi: 10.12259/j.issn.2095-610X.S20240803
    [6] 杨燕红, 贺娟, 金山, 叶飘飘, 李欣, 乔丽.  基于逆向网络药理学和分子对接预测银屑病潜在治疗中药的组分构成, 昆明医科大学学报. 2024, 45(12): 49-57. doi: 10.12259/j.issn.2095-610X.S20241207
    [7] 陈靖珊, 李黎, 赏石丽, 何国勇, 周文京, 李莎, 张迪, 刘勇兰, 李俊.  IgA肾病病理特征与血脂异常的相关性分析, 昆明医科大学学报. 2023, 44(1): 47-53. doi: 10.12259/j.issn.2095-610X.S20230111
    [8] 邓绍友, 李蓉, 李进涛, 赵玉兰, 王佩锦, 郑红.  基于网络药理学探讨恒古骨伤愈合剂治疗骨关节炎的机制及动物实验初步验证, 昆明医科大学学报. 2023, 44(7): 34-39. doi: 10.12259/j.issn.2095-610X.S20230701
    [9] 代华磊, 胡成成, 张桂敏, 陶四明, 陈建昆.  基于网络药理学和分子对接筛选黄芪治疗高血压心室重构的生物标记物, 昆明医科大学学报. 2023, 44(8): 27-36. doi: 10.12259/j.issn.2095-610X.S20230819
    [10] 石苒羲, 杨涛, 程庆, 赵梁辰, 郭嘉晖, 王利梅.  基于网络药理学与分子对接探讨铁皮石斛抗炎性衰老的作用, 昆明医科大学学报. 2023, 44(11): 1-8. doi: 10.12259/j.issn.2095-610X.S20231101
    [11] 朱中山, 杨洲, 江承川, 李小兵, 任斗, 黄橙, 张维薇, 李湘军, 赵顺利.  肺腺癌患者PLA2G1B表达情况与预后的相关性, 昆明医科大学学报. 2022, 43(9): 70-76. doi: 10.12259/j.issn.2095-610X.S20220912
    [12] 张莉, 王雨婷, 石佳宁, 余丹, 杨仁华, 沈志强, 龙江, 陈鹏.  基于网络药理学分析灯盏乙素治疗动脉粥样硬化的分子机制和体内验证, 昆明医科大学学报. 2022, 43(8): 17-27. doi: 10.12259/j.issn.2095-610X.S20220804
    [13] 王吉妍, 段勇.  基于数据挖掘对冠心病诊断的研究进展, 昆明医科大学学报. 2018, 39(12): 1-4.
    [14] 袁晶晶, 吕琴, 周晓萍.  细胞因子MIF及TGF-β与IgA肾病相关性的研究进展, 昆明医科大学学报. 2018, 39(09): 124-127.
    [15] 马加庆, 罗海芸, 杨泳, 李晨, 云宇, 杨建宇.  PBL/CBL/TBL联合教学法在麻醉药理学实验中的应用与评价, 昆明医科大学学报. 2017, 38(06): 144-146.
    [16] 黄宁.  英文案例教学法在药理学教学中的实践, 昆明医科大学学报. 2015, 36(05): -.
    [17] 王芳.  PDCA循环多媒体教学法在药理学教学中的实践与探索, 昆明医科大学学报. 2013, 34(06): -.
    [18] 芮章茹.  云南地区IgA肾病的病理及临床特点, 昆明医科大学学报. 2012, 33(01): -.
    [19] 杨桂梅.  药理学实验教学的改革及其效果评价, 昆明医科大学学报. 2011, 32(02): -.
    [20] 药理学实验教学的改革及其效果评价, 昆明医科大学学报. 2011, 32(02): -.
  • 加载中
图(9) / 表(6)
计量
  • 文章访问数:  828
  • HTML全文浏览量:  321
  • PDF下载量:  103
  • 被引次数: 0
出版历程
  • 收稿日期:  2025-12-09
  • 网络出版日期:  2026-01-14

目录

    /

    返回文章
    返回