留言板

尊敬的读者、作者、审稿人, 关于本刊的投稿、审稿、编辑和出版的任何问题, 您可以本页添加留言。我们将尽快给您答复。谢谢您的支持!

姓名
邮箱
手机号码
标题
留言内容
验证码

Glu/GABA调节神经递质平衡改善抽动秽语综合征(TS)大鼠模型行为异常的机制

段晶晶 杜宁宇 肖艳 刘祥 崔俊霞

段晶晶, 杜宁宇, 肖艳, 刘祥, 崔俊霞. Glu/GABA调节神经递质平衡改善抽动秽语综合征(TS)大鼠模型行为异常的机制[J]. 昆明医科大学学报.
引用本文: 段晶晶, 杜宁宇, 肖艳, 刘祥, 崔俊霞. Glu/GABA调节神经递质平衡改善抽动秽语综合征(TS)大鼠模型行为异常的机制[J]. 昆明医科大学学报.
Jingjing DUAN, Ningyu DU, Yan XIAO, Xiang LIU, Junxia CUI. Mechanism on Glu/GABA Regulating Neurotransmitter Balance to Improve Behavioral Abnormalities in Rat Models of Tourette Syndrome[J]. Journal of Kunming Medical University.
Citation: Jingjing DUAN, Ningyu DU, Yan XIAO, Xiang LIU, Junxia CUI. Mechanism on Glu/GABA Regulating Neurotransmitter Balance to Improve Behavioral Abnormalities in Rat Models of Tourette Syndrome[J]. Journal of Kunming Medical University.

Glu/GABA调节神经递质平衡改善抽动秽语综合征(TS)大鼠模型行为异常的机制

基金项目: 河北省中医药管理局中医药类科学研究课题(2024384)
详细信息
    作者简介:

    段晶晶(1986~),女,河北石家庄人,医学学士,主治医师,主要从事中西医结合临床研究工作

  • 中图分类号: R741

Mechanism on Glu/GABA Regulating Neurotransmitter Balance to Improve Behavioral Abnormalities in Rat Models of Tourette Syndrome

  • 摘要:   目的  基于Glu/GABA调节神经递质平衡改善抽动秽语综合征(Tourette syndrome,TS)大鼠模型行为异常的机制研究。  方法  选用 48 只 SPF 级 SD 大鼠,随机分为正常对照组、模型组、Glu/GABA 1 组(10 mg/kg)和 Glu/GABA 2 组(20 mg/kg),每组 12 只。除正常对照组外,其余大鼠腹腔注射 250 mg/(kg·d)IDPN 连续 7 d建立 TS 模型,造模成功后各组灌胃干预 6 周。分别于干预前、第 3 周、第 6 周采用盲法进行刻板行为评分,通过自发活动视频系统检测自主活动总距离。干预结束后取材,HE 染色计数皮层、纹状体、丘脑神经元数量,透射电镜观察髓鞘形态;高效液相色谱法检测脑组织 Glu 和 GABA 水平,免疫荧光法测定其荧光强度,以探究 Glu/GABA 对 TS 模型大鼠的影响。  结果  模型组及 Glu/GABA 干预组大鼠刻板行为评分、自主活动总距离均显著高于正常对照组(P < 0.05)。干预 6 周后,Glu/GABA 1 组和 2 组刻板行为评分、自主活动总距离较模型组显著降低(P < 0.001),且两组间无统计学差异(P > 0.05)。模型组皮层、纹状体、丘脑神经元数量减少,髓鞘板层疏松、轴突破坏;Glu/GABA 干预后神经元数量恢复(P < 0.01),髓鞘结构改善。与正常组相比,模型组脑内 Glu 水平及荧光强度显著升高、GABA 显著降低(P < 0.01);Glu/GABA 干预可逆转上述变化(P < 0.01)。  结论  Glu/GABA可有效降低TS模型大鼠刻板行为评分和自主活动距离,修复皮层、纹状体及丘脑的神经元损伤与髓鞘异常,调节脑内Glu和GABA水平至正常平衡状态,发挥对TS的治疗作用。
  • 图  1  Glu/GABA 对 TS 模型大鼠刻板行为评分的影响

    A:HPLC分析(GLU、Gln、Gly、Tau和GABA依次出现);B:显示TS大鼠刻板行为的完整视频记录的随机截图,由两名独立训练有素的观察者进行评估;C:刻板印象评分;Glu/GABA 1组与模型组相比,P < 0.001;Glu/GABA 2组与模型组相比,*P < 0.001。

    Figure  1.  Effects of Glu/GABA ratio on stereotyped behavior scores in TS model rats

    图  2  Glu/GABA 对 TS 模型大鼠自主活动能力的作用

    A:来自两个独立测试箱的一个完整视频数据的随机截图,显示了SD大鼠自主神经活动的评估过程,其中根据其运动记录自主神经活动的总距离;B:自主神经活动总距离;对照组与模型组相比,P < 0.001;Glu/GABA 1组与模型组相比,P < 0.001;Glu/GABA 2组与模型组相比,*P < 0.001。

    Figure  2.  Effect of Glu/GABA on the autonomous activity ability of TS model rats

    图  3  Glu/GABA 对 TS 模型大鼠神经元损伤和神经细胞髓鞘形态影响

    A:各组大鼠多个脑区神经元细胞数量变化,放大倍数(200×);B:各组大鼠皮层、纹状体、丘脑脑区神经元细胞髓鞘在透射电镜下(15000×)的典型图像;蓝色箭头指向髓鞘,橙色三角指示轴突内的微丝微管结构。

    Figure  3.  Effects of Glu/GABA on neuronal damage and myelin morphology of nerve cells in TS model rats

    图  4  Glu/GABA 对 TS 模型大鼠脑组织 Glu 水平的影响

    A~B:蛋白印迹;C~D:皮层、纹状体、丘脑区域 Glu 免疫阳性神经细胞(绿色)与 DAPI(蓝色)染色的代表性图像。与对照组相比,P < 0.001;与模型组相比,*P < 0.001 。

    Figure  4.  Effect of Glu/GABA on the Glu level in the brain tissue of TS model rats

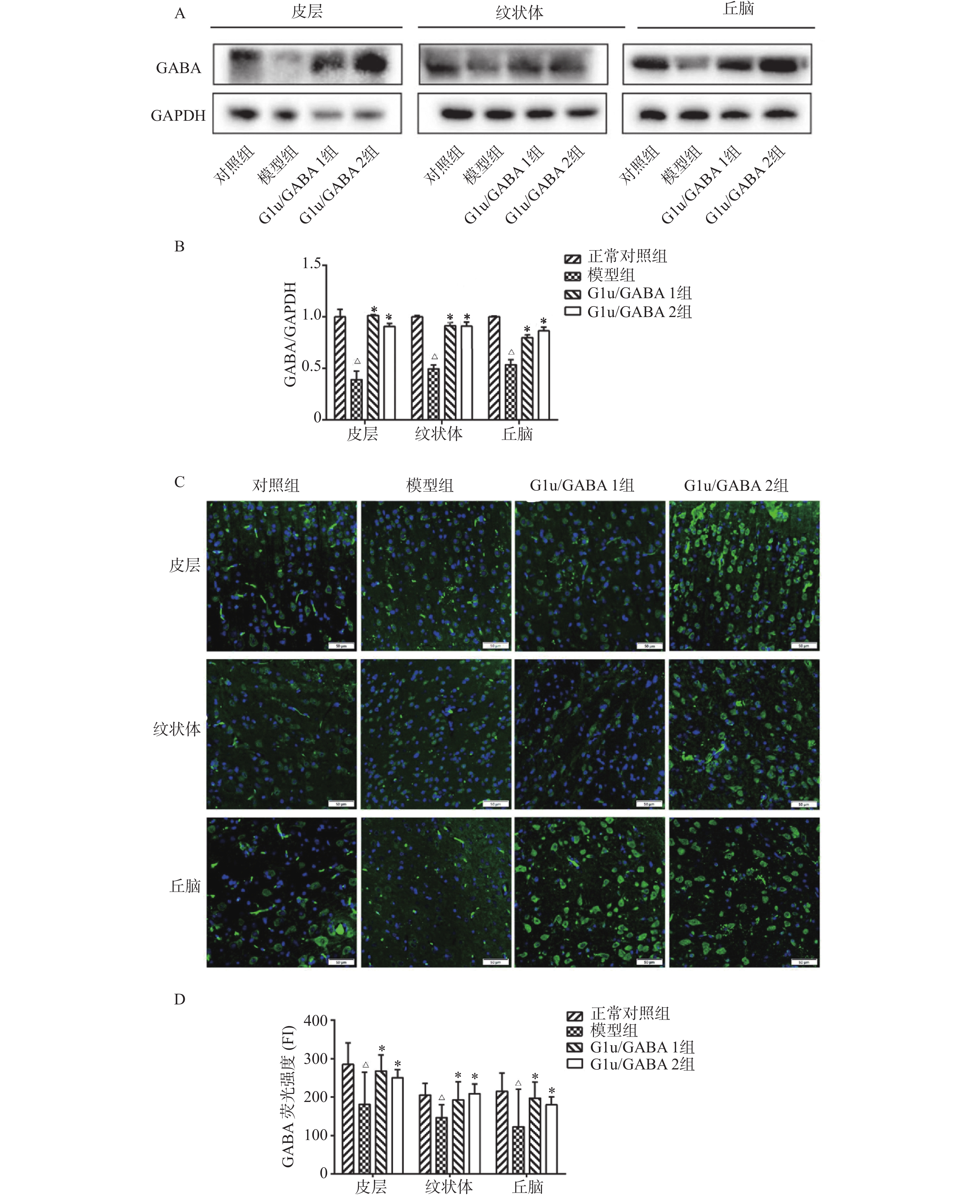
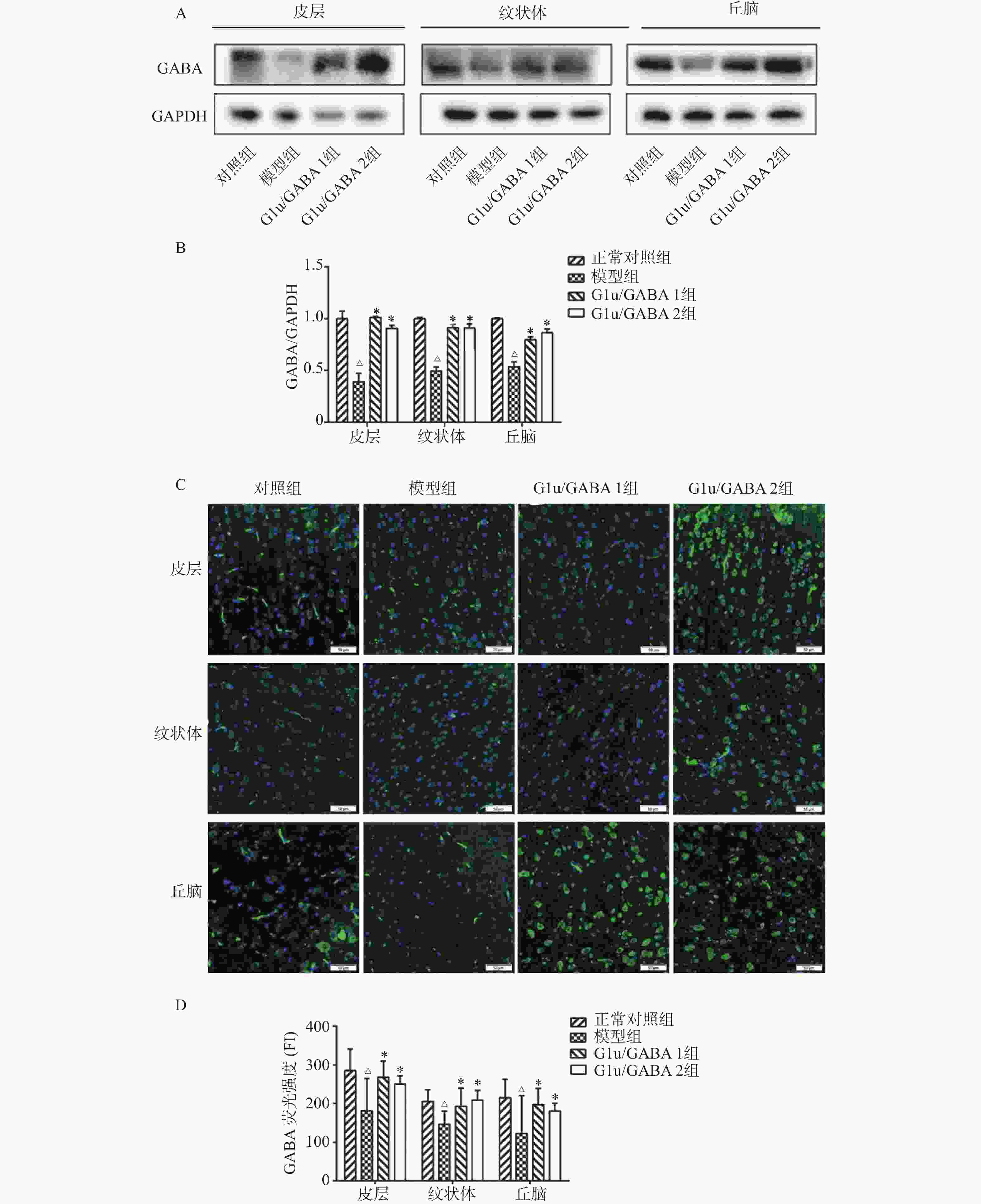
    图  5  Glu/GABA 对 TS 模型大鼠脑组织 GABA水平的影响

    A~B:蛋白印迹;C~D:皮层、纹状体、丘脑区域 GABA 免疫阳性神经细胞(绿色)与 DAPI(蓝色)染色的代表性图像。与对照组相比,P < 0.001;与模型组相比,*P < 0.001 。

    Figure  5.  Effect of Glu/GABA on the GABA level in the brain tissue of TS model rats

    表  1  Glu/GABA 对 TS 模型大鼠神经元损伤和神经细胞髓鞘形态影响 (mean ± SD)

    Table  1.   effects of glu/gaba on neuronal injury and myelin morphology of nerve cells in ts model rats (mean ± SD)

    组别 神经元数量的相对水平(皮层) 神经元数量的相对水平(纹状体) 神经元数量的相对水平(丘脑)
    对照组 1.00 ± 0.05 1.00 ± 0.06 1.00 ± 0.04
    模型组 0.70 ± 0.08 0.55 ± 0.07 0.60 ± 0.06
    Glu/GABA 1组 1.10 ± 0.06* 0.80 ± 0.05* 1.10 ± 0.07*
    Glu/GABA 2组 1.00 ± 0.05* 0.95 ± 0.04* 1.00 ± 0.05*
    F 28.65 35.28 25.83
    P <0.001 <0.001 <0.001
      与对照组相比,P < 0.001;与模型组相比,*P < 0.001 。
    下载: 导出CSV
  • [1] Johnson K A, Worbe Y, Foote K D, et al. Tourette syndrome: Clinical features, pathophysiology, and treatment[J]. Lancet Neurol, 2023, 22(2): 147-158. doi: 10.1016/S1474-4422(22)00303-9
    [2] Rajaprakash M, Leppert M L. Attention-deficit/hyperactivity disorder[J]. Pediatr Rev, 2022, 43(3): 135-147. doi: 10.1542/pir.2020-000612
    [3] Set K K, Warner J N. Tourette syndrome in children: An update[J]. Curr Probl Pediatr Adolesc Health Care, 2021, 51(7): 101032.
    [4] Hall M D, Gipson K S, Gipson S Y T, et al. Disrupted cortico-striato-thalamo-cortical circuitry and sleep disturbances in obsessive-compulsive spectrum, chronic tic, and attention-deficit/hyperactivity disorders[J]. Harv Rev Psychiatry, 2025, 33(3): 114-126. doi: 10.1097/HRP.0000000000000429
    [5] He J L, Mikkelsen M, Huddleston D A, et al. Frequency and intensity of premonitory urges-to-tic in Tourette syndrome is associated with supplementary motor area GABA+ levels[J]. Mov Disord, 2022, 37(3): 563-573. doi: 10.1002/mds.28868
    [6] Hao J, Jiang K, Zhang X, et al. “Glu/GABA-Gln” metabolic loop abnormalities in iminodipropionitrile (IDPN)-induced dyskinetic syndrome[J]. Neurol Sci, 2021, 42(11): 4697-4706. doi: 10.1007/s10072-021-05570-y
    [7] Sun X, Zhang X, Jiang K, et al. Gastrodin attenuates Tourette syndrome by regulating EAATs and NMDA receptors in the striatum of rats[J]. Neuropsychiatr Dis Treat, 2021, 17: 2243-2255. doi: 10.2147/NDT.S305925
    [8] Liu X, Wang X, Cao A, et al. Immune function changes of the IDPN-induced Tourette syndrome rat model[J]. Int J Dev Neurosci, 2021, 81(2): 159-166. doi: 10.1002/jdn.10085
    [9] Yu W, Shi X, Cui X, et al. Jian-Pi-Zhi-Dong-Decoction regulates the expression of glutamate transporters to attenuate glutamate excitotoxicity and exerts anti-tics effects in Tourette syndrome model rats[J]. Neuropsychiatr Dis Treat, 2018, 14: 3381-3392. doi: 10.2147/NDT.S185169
    [10] Yang L, Wang X, Liu X, et al. Striatal syntaxin 1A is associated with development of Tourette syndrome in an iminodipropionitrile-induced animal model[J]. Dis Markers, 2022, 2022: 1148191.
    [11] Dąbrowska-Bouta B, Strużyńska L, Sidoryk-Węgrzynowicz M, et al. Memantine improves the disturbed glutamine and γ-amino butyric acid homeostasis in the brain of rats subjected to experimental autoimmune encephalomyelitis[J]. Int J Mol Sci, 2023, 24(17): 13149. doi: 10.3390/ijms241713149
    [12] Peng B, Yang Q, B Joshi R, et al. Role of alcohol drinking in Alzheimer’s disease, Parkinson’s disease, and amyotrophic lateral sclerosis[J]. Int J Mol Sci, 2020, 21(7): 2316. doi: 10.3390/ijms21072316
    [13] Guo C, Ma Y Y. Calcium permeable-AMPA receptors and excitotoxicity in neurological disorders[J]. Front Neural Circuits, 2021, 15: 711564. doi: 10.3389/fncir.2021.711564
    [14] Kim K, Yoon H. Gamma-aminobutyric acid signaling in damage response, metabolism, and disease[J]. Int J Mol Sci, 2023, 24(5): 4584. doi: 10.3390/ijms24054584
    [15] 王纳. 基于肠-脑轴研究青龙止动颗粒治疗抽动秽语综合征的作用机理[D]. 上海: 上海中医药大学, 2021.
  • [1] 李锐成, 景花荣, 武寅, 林子琪, 赵佩佩, 魏姗, 王田.  基于凝血功能指标构建初诊多发性骨髓瘤患者ISS高危分期预测模型, 昆明医科大学学报. 2025, 47(): 1-6.
    [2] 刘慧, 严国纪, 吴嘉, 王丹, 习杨彦彬, 李珊珊.  血栓通对阿尔茨海默症模型小鼠认知功能及神经异常兴奋性的作用及其机制研究, 昆明医科大学学报. 2024, 45(2): 23-31. doi: 10.12259/j.issn.2095-610X.S20240204
    [3] 吴炳芬, 祝永月.  多发性骨髓瘤复发伴中枢浸润1例并文献复习, 昆明医科大学学报. 2024, 45(1B): 9-10.
    [4] 李建梅, 晋艳玲.  硼替佐米、来那度胺结合地塞米松治疗多发性骨髓瘤的有效率及安全性, 昆明医科大学学报. 2023, 44(6): 120-125. doi: 10.12259/j.issn.2095-610X.S20230610
    [5] 武长继, 杨柳, 张新宇.  帕罗西汀、舒必利联合治疗年轻女性社交恐惧效果及对神经递质、睡眠结构的影响, 昆明医科大学学报. 2023, 44(12): 159-164. doi: 10.12259/j.issn.2095-610X.S20231225
    [6] 毛婷婷, 李桂芬, 曹华平, 吴煌.  不同剂量索利那新分别联合醒脾养儿颗粒治疗小儿原发性夜间遗尿症, 昆明医科大学学报. 2021, 42(5): 126-130. doi: 10.12259/j.issn.2095-610X.S20210523
    [7] 张盛庆宇, 舒逍, 吴锡南, 李志强, 武慧欣, 张媛, 蒋玉融, 杨思佳, 木云珍.  1 800 MHz射频电磁场暴露对大鼠海马GFAP、NCAM和GABA受体表达的影响, 昆明医科大学学报. 2021, 42(9): 13-19. doi: 10.12259/j.issn.2095-610X.S20210939
    [8] 周舒, 陈武龙, 徐君铭, 王淑芬.  内源性神经干细胞治疗多发性硬化的研究进展, 昆明医科大学学报. 2020, 41(03): 1-9.
    [9] 曹红花, 吴娜, 贺鸣, 张睿, 周叶英, 赖洵, 申政磊.  皮下注射硼替佐米为主化疗方案治疗多发性骨髓瘤, 昆明医科大学学报. 2019, 40(05): 49-52.
    [10] 王雪娇, 张哲, 余景星, 李园园, 赵美淑, 尹列芬.  IgD-λ+λ双克隆多发性骨髓瘤2例报道, 昆明医科大学学报. 2017, 38(09): 124-128.
    [11] 艾宝.  多发性硬化患者血清褪黑激素和TNF-α水平与EDSS评分的相关性, 昆明医科大学学报. 2016, 37(09): -.
    [12] 秋玉珍.  多发性骨髓瘤的免疫基因治疗, 昆明医科大学学报. 2016, 37(06): -.
    [13] 张晓芸.  多发性骨髓瘤的治疗进展, 昆明医科大学学报. 2016, 37(10): -.
    [14] 李艳.  NO及其合酶在大鼠视神经夹持模型上的表达变化及其作用, 昆明医科大学学报. 2015, 36(07): -1.
    [15] 现丽妮.  多发性大动脉炎的彩色多普勒超声诊断价值, 昆明医科大学学报. 2015, 36(02): -1.
    [16] 贺振新.  多发性骨髓瘤中细胞因子信号转导抑制因子1(SOCS1)基因异常甲基化的研, 昆明医科大学学报. 2013, 34(03): -.
    [17] 李棋.  抗神经生长因子抗体对大鼠慢性坐骨神经压迫损伤模型的脊髓胶质细胞激活的抑制作用, 昆明医科大学学报. 2012, 33(05): -.
    [18] 孟丽红.  Nogo及雌激素受体基因多态性与多发性硬化的研究, 昆明医科大学学报. 2012, 33(10): -.
    [19] 姜志民.  沙利度胺加地塞米松治疗复发性多发性骨髓瘤的临床观察, 昆明医科大学学报. 2009, 30(01): -.
    [20] 李振.  多发性硬化患者外周血Annexin V结合T淋巴细胞凋亡和Fas的表达, 昆明医科大学学报. 2008, 29(01): -.
  • 加载中
图(5) / 表(1)
计量
  • 文章访问数:  5
  • HTML全文浏览量:  2
  • PDF下载量:  0
  • 被引次数: 0
出版历程
  • 收稿日期:  2025-09-12

目录

    /

    返回文章
    返回