留言板

尊敬的读者、作者、审稿人, 关于本刊的投稿、审稿、编辑和出版的任何问题, 您可以本页添加留言。我们将尽快给您答复。谢谢您的支持!

姓名
邮箱
手机号码
标题
留言内容
验证码

线粒体途径铁死亡在尿毒症毒素相关的心肌损伤中的作用及机制

周亚萍 邸芳芳 王伟

周亚萍, 邸芳芳, 王伟. 线粒体途径铁死亡在尿毒症毒素相关的心肌损伤中的作用及机制[J]. 昆明医科大学学报.
引用本文: 周亚萍, 邸芳芳, 王伟. 线粒体途径铁死亡在尿毒症毒素相关的心肌损伤中的作用及机制[J]. 昆明医科大学学报.
Yaping ZHOU, Fangfang DI, Wei WANG. The Role and Mechanism of Mitochondrial Ferroptosis in Uremic Toxin-associated Myocardial Injury[J]. Journal of Kunming Medical University.
Citation: Yaping ZHOU, Fangfang DI, Wei WANG. The Role and Mechanism of Mitochondrial Ferroptosis in Uremic Toxin-associated Myocardial Injury[J]. Journal of Kunming Medical University.

线粒体途径铁死亡在尿毒症毒素相关的心肌损伤中的作用及机制

基金项目: 河北省医学科学研究课题(20231488)
详细信息
    作者简介:

    周亚萍(1987~),女,河北廊坊人,医学学士,主治医师,主要从事重症医学基础研究工作

  • 中图分类号: R541.5

The Role and Mechanism of Mitochondrial Ferroptosis in Uremic Toxin-associated Myocardial Injury

  • 摘要:   目的  探讨尿毒症毒素硫酸吲哚酚(indoxyl sulfate,IS)在慢性肾病(chronic kidney disease,CKD)大鼠心肌损伤中的作用及其通过线粒体途径介导铁死亡的机制。  方法  采用5/6肾切除法建立CKD模型,将大鼠随机分为假手术组、CKD组、IS组、CKD+IS组及CKD+IS+铁死亡抑制剂Ferrostatin-1(Fer-1)组。通过比色法检测心肌组织超氧化物歧化酶(superoxide dismutase,SOD)活性、丙二醛(malonaldehyde,MDA)、还原型谷胱甘肽(reduced glutathione hormone,GSH)及Fe2+含量;采用二氢乙啶(dihydropyridine,DHE)荧光法观察活性氧(reactive oxygen,ROS)水平;RT-qPCR与Western blot检测铁死亡相关基因长链脂肪酸-CoA合成酶4(acyl-coA synthetase long-chain family member 4,ACSL4)、胱氨酸/谷氨酸逆转运蛋白(solute carrier family 7 member 11,SLC7A11)和GPX4的mRNA及蛋白表达;TUNEL法评估心肌细胞凋亡;同时检测线粒体ATP含量并通过透射电镜观察其超微结构变化。  结果  与假手术组相比,CKD组大鼠体重下降,心脏质量增加(P < 0.05),SOD与GSH水平下降,MDA、Fe2+及ROS显著升高(P < 0.05);ACSL4表达上调,而SLC7A11与GPX4显著下调(P < 0.05),并伴随大量心肌细胞凋亡及ATP含量减少(P < 0.05)。慢性IS暴露进一步加剧上述变化(P < 0.05),表现为线粒体肿胀、嵴断裂及膜密度增加等典型铁死亡超微结构特征;而Fer-1干预可逆转这些损伤,使ATP水平恢复、线粒体形态改善。  结论   IS可通过激活线粒体途径诱导铁死亡,加重CKD大鼠心肌氧化应激与能量代谢障碍,从而促进心肌细胞凋亡;Fer-1干预可显著缓解IS诱导的线粒体损伤与心肌铁死亡。
  • 图  1  各组大鼠心脏质量

    Figure  1.  Heart mass of rats in each groups

    图  2  各组大鼠体质量、心脏质量比较 (n = 15,$\bar x \pm s $)

    A:各组大鼠体质量;B:各组大鼠心脏质量。*P < 0.05;**P < 0.01。

    Figure  2.  Comparison of body weight and heart mass among groups (n = 15,$\bar x \pm s $)

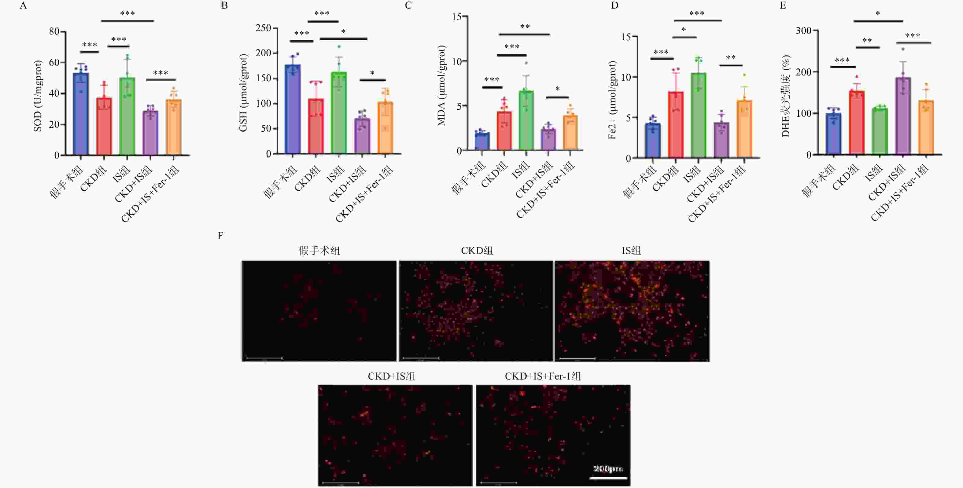
    图  3  各组大鼠心肌线粒体SOD活性、GSH含量、MDA、Fe2+及ROS水平比较(×200)

    A:各组大鼠心肌线粒体SOD活性;B:各组大鼠心肌线粒体GSH含量;C:各组大鼠心肌线粒体MDA含量;D:各组大鼠心肌线粒体Fe2+含量;E-F:各组大鼠心肌线粒体ROS水平。*P < 0.05;**P < 0.01;***P < 0.001。

    Figure  3.  Comparison of myocardial mitochondrial SOD activity,GSH content,MDA ,Fe2+ ,and ROS levels among groups (×200)

    图  4  各组大鼠心肌线粒体途径铁死亡相关指标mRNA和蛋白表达量比较($ \bar x \pm s$,n = 6)

    A:各组大鼠心肌线粒体ACSL4 mRNA含量;B:各组大鼠心肌线粒体SLC7A11 mRNA含量;C:各组大鼠心肌线粒体GPX4 mRNA含量;D:各组大鼠心肌线粒体ACSL4、SLC7A11、GPX4蛋白印迹图;E:各组大鼠心肌线粒体ACSL4蛋白定量分析;F:各组大鼠心肌线粒体SLC7A11蛋白定量分析;G:各组大鼠心肌线粒体GPX4蛋白定量分析。*P < 0.05;**P < 0.01;***P < 0.001。

    Figure  4.  Comparison of mRNA and protein expression levels of mitochondrial pathway ferroptosis-related markers in myocardial tissue among groups($\bar x \pm s $,n = 6)

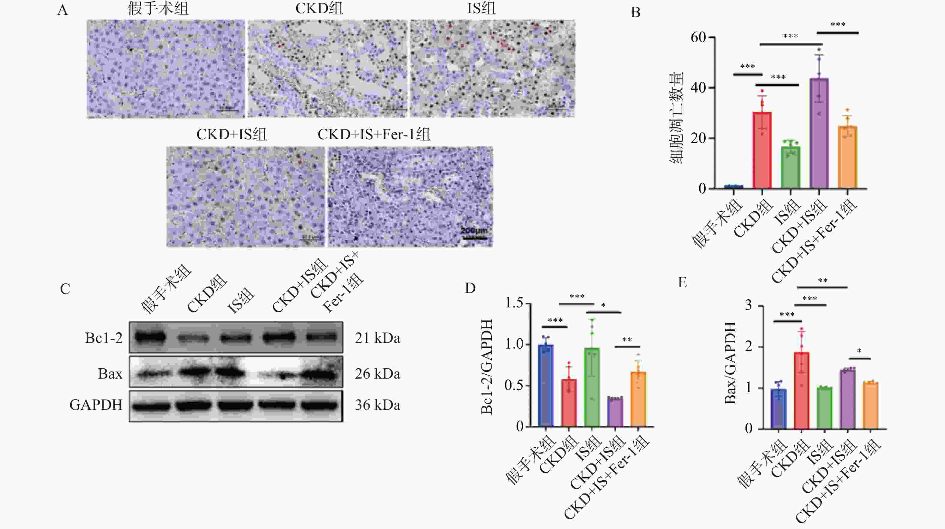
    图  5  各组大鼠心肌组织细胞凋亡情况比较和心肌线粒体凋亡相关指标蛋白表达情况($ \bar x \pm s$,n = 6)

    A:各组大鼠心肌组织细胞凋亡免疫组化图(×200);B:各组大鼠心肌组织细胞凋亡定量分析;C:各组大鼠心肌线粒体Bax、Bcl-2蛋白印迹图;D:各组大鼠心肌线粒体心肌线粒体Bax蛋白定量分析;E:各组大鼠心肌线粒体心肌线粒体Bcl-2蛋白定量分析。*P < 0.05;**P < 0.01;***P < 0.001。

    Figure  5.  Comparison of myocardial apoptosis and protein expression of mitochondrial apoptosis-related indicators among groups ($\bar x \pm s $,n = 6)

    图  6  各组大鼠心肌组织线粒体功能表达及超微结构变化($\bar x \pm s $,n = 6)

    A:各组大鼠心肌组织线粒体ATP含量比较;B:各组大鼠心肌组织线粒体超微结构变化(×200);***P < 0.001。

    Figure  6.  Mitochondrial function expression and ultrastructural changes in myocardial tissue among groups ($\bar x \pm s $,n = 6)

    表  1  引物序列

    Table  1.   Primer sequences

    基因 上游引物 下游引物
    Acsl4 5'-ACACTACTGGAAGAGTTGGA-3' 5'-GAACTGTATAACCACCTTCCT-3'
    Slc7a11 5'-CTCGTAATACGCCCTGGAG-3' 5'-GCTTGATTGCAAGTTCAGGA-3'
    Gpx4 5'-GCCATCAAATGGAACTTTACC-3' 5'-TCCTTCTCTATCACCTGGG-3'
    Gapdh 5'-GCTATGTTGCTCTAGACTTCG-3' 5'-GGATTCCATACCCAAGAAGG-3'
    下载: 导出CSV
  • [1] Jankowski J, Floege J, Fliser D, et al. Cardiovascular disease in chronic kidney disease: Pathophysiological insights and therapeutic options[J]. Circulation, 2021, 143(11): 1157-1172. doi: 10.1161/CIRCULATIONAHA.120.050686
    [2] Lim Y J, Sidor N A, Tonial N C, et al. Uremic toxins in the progression of chronic kidney disease and cardiovascular disease: Mechanisms and therapeutic targets[J]. Toxins (Basel), 2021, 13(2): 142. doi: 10.3390/toxins13020142
    [3] Lu P H, Yu M C, Wei M J, et al. The therapeutic strategies for uremic toxins control in chronic kidney disease[J]. Toxins (Basel), 2021, 13(8): 573. doi: 10.3390/toxins13080573
    [4] Karbowska M, Hermanowicz J M, Tankiewicz-Kwedlo A, et al. Neurobehavioral effects of uremic toxin-indoxyl sulfate in the rat model[J]. Sci Rep, 2020, 10(1): 9483.
    [5] Lai Y R, Cheng B C, Lin C N, et al. The effects of indoxyl sulfate and oxidative stress on the severity of peripheral nerve dysfunction in patients with chronic kidney diseases[J]. Antioxidants (Basel), 2022, 11(12): 2350. doi: 10.3390/antiox11122350
    [6] Cui Y, Zhang Y, Zhao X, et al. ACSL4 exacerbates ischemic stroke by promoting ferroptosis-induced brain injury and neuroinflammation[J]. Brain Behav Immun, 2021, 93: 312-321. doi: 10.1016/j.bbi.2021.01.003
    [7] Jiang P, Zhou L, Zhao L, et al. Puerarin attenuates valproate-induced features of ASD in male mice via regulating Slc7a11-dependent ferroptosis[J]. Neuropsychopharmacology, 2024, 49(3): 497-507. doi: 10.1038/s41386-023-01659-4
    [8] Ma T, Du J, Zhang Y, et al. GPX4-independent ferroptosis-a new strategy in disease’s therapy[J]. Cell Death Discov, 2022, 8(1): 434.
    [9] Li W, Xiang Z, Xing Y, et al. Mitochondria bridge HIF signaling and ferroptosis blockage in acute kidney injury[J]. Cell Death Dis, 2022, 13(4): 308. doi: 10.1038/s41419-022-04770-4
    [10] Li H, Ding J, Liu W, et al. Plasma exosomes from patients with acute myocardial infarction alleviate myocardial injury by inhibiting ferroptosis through miR-26b-5p/SLC7A11 axis[J]. Life Sci, 2023, 322: 121649. doi: 10.1016/j.lfs.2023.121649
    [11] Tsai L T, Weng T I, Chang T Y, et al. Inhibition of indoxyl sulfate-induced reactive oxygen species-related ferroptosis alleviates renal cell injury in vitro and chronic kidney disease progression in vivo[J]. Antioxidants (Basel), 2023, 12(11): 1931. doi: 10.3390/antiox12111931
    [12] Adam R J, Williams A C, Kriegel A J. Comparison of the surgical resection and infarct 5/6 nephrectomy rat models of chronic kidney disease[J]. Am J Physiol Renal Physiol, 2022, 322(6): F639-F654. doi: 10.1152/ajprenal.00398.2021
    [13] Karbowska M, Kaminski T W, Znorko B, et al. Indoxyl sulfate promotes arterial thrombosis in rat model via increased levels of complex TF/VII, PAI-1, platelet activation as well as decreased contents of SIRT1 and SIRT3[J]. Front Physiol, 2018, 9: 1623.
    [14] Kuang H, Wang T, Liu L, et al. Treatment of early brain injury after subarachnoid hemorrhage in the rat model by inhibiting p53-induced ferroptosis[J]. Neurosci Lett, 2021, 762: 136134. doi: 10.1016/j.neulet.2021.136134
    [15] Berg A H, Kumar S, Karumanchi S A. Indoxyl sulfate in uremia: An old idea with updated concepts[J]. J Clin Invest, 2022, 132(1): e155860. doi: 10.1172/JCI155860
    [16] Cheng T H, Ma M C, Liao M T, et al. Indoxyl sulfate, a tubular toxin, contributes to the development of chronic kidney disease[J]. Toxins (Basel), 2020, 12(11): E684.
    [17] Takkavatakarn K, Phannajit J, Udomkarnjananun S, et al. Association between indoxyl sulfate and dialysis initiation and cardiac outcomes in chronic kidney disease patients[J]. Int J Nephrol Renovasc Dis, 2022, 15: 115-126. doi: 10.2147/IJNRD.S354658
    [18] Persad K L, Lopaschuk G D. Energy metabolism on mitochondrial maturation and its effects on cardiomyocyte cell fate[J]. Front Cell Dev Biol, 2022, 10: 886393. doi: 10.3389/fcell.2022.886393
    [19] Venditti P, Di Meo S. The role of reactive oxygen species in the life cycle of the mitochondrion[J]. Int J Mol Sci, 2020, 21(6): E2173. doi: 10.3390/ijms21062173
    [20] Sies H. Findings in redox biology: From H2O2 to oxidative stress[J]. J Biol Chem, 2020, 295(39): 13458-13473. doi: 10.1074/jbc.X120.015651
    [21] Di Meo S, Venditti P. Evolution of the knowledge of free radicals and other oxidants[J]. Oxid Med Cell Longev, 2020, 2020: 9829176. doi: 10.1155/2020/9829176
    [22] Danieli M G, Antonelli E, Piga M A, et al. Oxidative stress, mitochondrial dysfunction, and respiratory chain enzyme defects in inflammatory myopathies[J]. Autoimmun Rev, 2023, 22(5): 103308.
    [23] Czabotar P E, Garcia-Saez A J. Mechanisms of BCL-2 family proteins in mitochondrial apoptosis[J]. Nat Rev Mol Cell Biol, 2023, 24(10): 732-748. doi: 10.1038/s41580-023-00629-4
    [24] Luo X, O’Neill K L, Huang K. The third model of bax/bak activation: A bcl-2 family feud finally resolved?[J]. F1000Res, 2020, 9: F1000 Faculty Rev-935.
    [25] Zhang L, Lu Z, Zhao X. Targeting bcl-2 for cancer therapy[J]. Biochim Biophys Acta Rev Cancer, 2021, 1876(1): 188569. doi: 10.1016/j.bbcan.2021.188569
    [26] Wang J, Liu Y, Wang Y, et al. The cross-link between ferroptosis and kidney diseases[J]. Oxid Med Cell Longev, 2021, 2021: 6654887.
    [27] Zhang X, Li X. Abnormal iron and lipid metabolism mediated ferroptosis in kidney diseases and its therapeutic potential[J]. Metabolites, 2022, 12(1): 58. doi: 10.3390/metabo12010058
  • [1] 任仲坤, 高必波, 孙雪玲, 朱灵英, 苏银芳.  DAPK1/MAPK1轴调节帕金森病模型中的神经元损伤, 昆明医科大学学报. 2026, 47(4): 40-49. doi: 10.12259/j.issn.2095-610X.S20260405
    [2] 贾世浩, 于克静, 张满鹤, 张福梅, 郝景察.  肠道代谢产物水平对急性胰腺炎患者心肌损伤及预后的预测价值, 昆明医科大学学报. 2025, 46(9): 137-144. doi: 10.12259/j.issn.2095-610X.S20250916
    [3] 贺红侠, 陈婷婷, 黄菲, 刘军武, 周鸿丽, 胥磊.  γ-氨基丁酸A型受体的激活减轻氧糖剥夺/复氧诱导的星形胶质细胞损伤, 昆明医科大学学报. 2025, 46(12): 49-57. doi: 10.12259/j.issn.2095-610X.S20251206
    [4] 宋希猛, 袁士龙, 卢子昂, 徐茂通.  基于巨噬细胞自噬探讨川芎嗪对脊髓损伤修复的分子机制, 昆明医科大学学报. 2025, 46(7): 38-45. doi: 10.12259/j.issn.2095-610X.S20250705
    [5] 曾慧娟, 田波, 袁红伶, 何杰, 李冠羲, 茹国佳, 许敏, 詹东.  机器学习算法构建慢性肾脏病伴高血压或糖尿病的预测模型, 昆明医科大学学报. 2024, 45(3): 99-105. doi: 10.12259/j.issn.2095-610X.S20240315
    [6] 孟德欣, 周晓萍, 孟瑚, 何荟, 熊玲俐, 莫小米.  血清RANKL、OPG、FGF23与慢性肾脏病患者肾功能及钙磷代谢指标的相关性, 昆明医科大学学报. 2023, 44(2): 98-101. doi: 10.12259/j.issn.2095-610X.S20230213
    [7] 闵杰青, 田锦润, 李霁伟, 魏骊铮, 王鹏, 曹彦洁, 何文姬, 樊茂, 张倩, 杨云娟.  二维斑点追踪技术对柔红霉素药物急性期心肌损伤的相关性, 昆明医科大学学报. 2022, 43(2): 34-38. doi: 10.12259/j.issn.2095-610X.S20220211
    [8] 杨树云, 吉敏, 赵文喜, 李晓娜, 李芮, 沈待羽, 孙紫娟, 赏石丽, 陈靖珊, 李俊.  慢性肾脏病患者血清HIF-1α的表达及临床意义, 昆明医科大学学报. 2021, 42(1): 64-67. doi: 10.12259/j.issn.2095-610X.S20210136
    [9] 梁红敏, 陆永萍, 陈敏, 杨媛, 陈建福, 曹维涵.  超微血流与彩色多普勒半定量分析在慢性肾脏病肾血流灌注中的应用, 昆明医科大学学报. 2021, 42(2): 38-42. doi: 10.12259/j.issn.2095-610X.S20210212
    [10] 李俊杰, 蒋海燕, 白文娅, 霍思颖, 孙志生, 邵建林.  沉默RND3表达对氧糖缺失/复氧复糖损伤海马神经细胞炎症反应和细胞凋亡的影响, 昆明医科大学学报. 2021, 42(10): 14-21. doi: 10.12259/j.issn.2095-610X.S20211012
    [11] 蒋红樱, 窦丽娜, 廖云娟, 曾怡, 白彝华, 杨敏.  心肌损伤标记物对慢性肾脏病非透析患者评估心脏结构功能的预测, 昆明医科大学学报. 2017, 38(10): 50-54.
    [12] 向茜.  维生素D受体基因FokI位点单核苷酸多态性与糖尿病肾病的相关性, 昆明医科大学学报. 2016, 37(04): -.
    [13] 潘艳丽.  吡格列酮对高糖诱导下血管内皮细胞凋亡的影响, 昆明医科大学学报. 2014, 35(09): -1.
    [14] 张健.  盐霉素对人骨肉瘤MG-63细胞体外增殖和凋亡的影响, 昆明医科大学学报. 2014, 35(07): -.
    [15] 王枭.  集束化治疗对脓毒性休克恒河猴心肌损伤、血流动力学的影响, 昆明医科大学学报. 2014, 35(04): -.
    [16] 杨德兴.  脓毒性休克对恒河猴血流动力学、器官损伤及细胞因子释放的影响, 昆明医科大学学报. 2014, 35(04): -.
    [17] 缪玉兰.  凝血酶敏感蛋白-1对脓毒症肝损伤影响的实验研究, 昆明医科大学学报. 2012, 33(04): -.
    [18] 孙海梅.  缺血后处理对猪非梗死区心肌细胞凋亡的影响, 昆明医科大学学报. 2012, 33(10): -.
    [19] 慢性肾脏病发生急性肾损伤56例临床分析, 昆明医科大学学报. 2011, 32(02): -.
    [20] 李国栋.  七叶皂甙钠抗大鼠视网膜缺血-再灌注后视网膜细胞凋亡的保护作用, 昆明医科大学学报. 2008, 29(01): -.
  • 加载中
图(6) / 表(1)
计量
  • 文章访问数:  419
  • HTML全文浏览量:  262
  • PDF下载量:  144
  • 被引次数: 0
出版历程
  • 收稿日期:  2025-08-12
  • 网络出版日期:  2026-02-26

目录

    /

    返回文章
    返回