留言板

尊敬的读者、作者、审稿人, 关于本刊的投稿、审稿、编辑和出版的任何问题, 您可以本页添加留言。我们将尽快给您答复。谢谢您的支持!

姓名
邮箱
手机号码
标题
留言内容
验证码

SDC2通过STAT3通路促进食管鳞状细胞癌恶性进展的作用与机制

刘晓佳 张琪琪 李秀娟 易志强 张志强

刘晓佳, 张琪琪, 李秀娟, 易志强, 张志强. SDC2通过STAT3通路促进食管鳞状细胞癌恶性进展的作用与机制[J]. 昆明医科大学学报.
引用本文: 刘晓佳, 张琪琪, 李秀娟, 易志强, 张志强. SDC2通过STAT3通路促进食管鳞状细胞癌恶性进展的作用与机制[J]. 昆明医科大学学报.
Xiaojia LIU, Qiqi ZHANG, Xiujuan LI, Zhiqiang YI, Zhiqiang ZHANG. SDC2 Promotes Malignant Progression of Esophageal Squamous Cell Carcinoma via the STAT3 Signaling Pathway[J]. Journal of Kunming Medical University.
Citation: Xiaojia LIU, Qiqi ZHANG, Xiujuan LI, Zhiqiang YI, Zhiqiang ZHANG. SDC2 Promotes Malignant Progression of Esophageal Squamous Cell Carcinoma via the STAT3 Signaling Pathway[J]. Journal of Kunming Medical University.

SDC2通过STAT3通路促进食管鳞状细胞癌恶性进展的作用与机制

基金项目: 省部共建中亚高发病成因与防治国家重点实验室开放课题项目(SKL-HIDCA-2024-43,SKL-HIDCA-2024-SG4);新疆维吾尔自治区科技创新团队(天山创新团队)项目(2022TSYCTD0018);新疆维吾尔自治区自然科学基金(2023D01C97)。
详细信息
    作者简介:

    刘晓佳(1995~),甘肃兰州人,在读硕士,主要从事消化道肿瘤病因发病机制的研究工作

    通讯作者:

    张志强,E-mail:drzhiqiang@163.com

  • 中图分类号: R735.1

SDC2 Promotes Malignant Progression of Esophageal Squamous Cell Carcinoma via the STAT3 Signaling Pathway

  • 摘要:   目的  探讨多配体蛋白聚糖2(syndecan-2,SDC2)在食管鳞状细胞癌(esophageal squamous cell carcinoma,ESCC)中的阳性表达情况,分析其与ESCC患者临床预后及病理参数的相关性,并探究SDC2对ESCC细胞增殖、迁移、侵袭及上皮间质转化(epithelial-mesenchymal transition,EMT)的影响,阐明其与STAT3信号通路的关系。   方法  采用免疫组化法检测120例ESCC组织及80例配对癌旁组织中SDC2的表达水平,运用卡方检验分析SDC2阳性表达与患者临床病理参数的相关性,通过Kaplan-Meier法评估其对预后的影响。利用慢病毒转染构建SDC2稳定敲低及过表达的ESCC细胞模型,通过CCK-8、克隆形成、划痕实验、Transwell实验及Western blot等,检测SDC2对ESCC细胞恶性生物学行为及STAT3通路的影响。  结果  SDC2在ESCC组织中的表达水平显著高于癌旁组织(P < 0.05),其表达与患者的病理分期显著相关(P < 0.05),且高表达患者总体生存期较短(P < 0.05)。敲低SDC2可抑制KYSE-150细胞的增殖、迁移与侵袭能力,下调Vimentin、Snail及p-STAT3Tyr705表达,上调E-cadherin表达(P < 0.05);过表达SDC2则促进Eca-109细胞的增殖、迁移与侵袭能力,上调Vimentin、Snail及p-STAT3Tyr705表达,下调E-cadherin表达(P < 0.05)。在过表达SDC2的Eca-109细胞中应用STAT3抑制剂Stattic,可明显抑制STAT3的磷酸化水平(P < 0.05)。   结论  SDC2在ESCC中呈高表达,与患者临床病理分期及不良预后密切相关;STAT3作为其下游关键效应分子,通过激活STAT3信号通路驱动细胞增殖、迁移、侵袭及EMT进程。
  • 图  1  免疫组化检测SDC2在食管鳞状细胞癌组织和癌旁组织中的表达

    A:癌旁组织(625 μm);B:癌旁组织(100 μm);C:ESCC组织(200 μm);D:ESCC组织(100 μm)。  

    Figure  1.  Immunohistochemical analysis of SDC2 expression in esophageal squamous cell carcinoma and adjacent normal tissues

    图  2  食管鳞状细胞癌中SDC2高低表达水平的患者生存曲线

    Figure  2.  Survival curves of ESCC patients stratified by high and low SDC2 expression

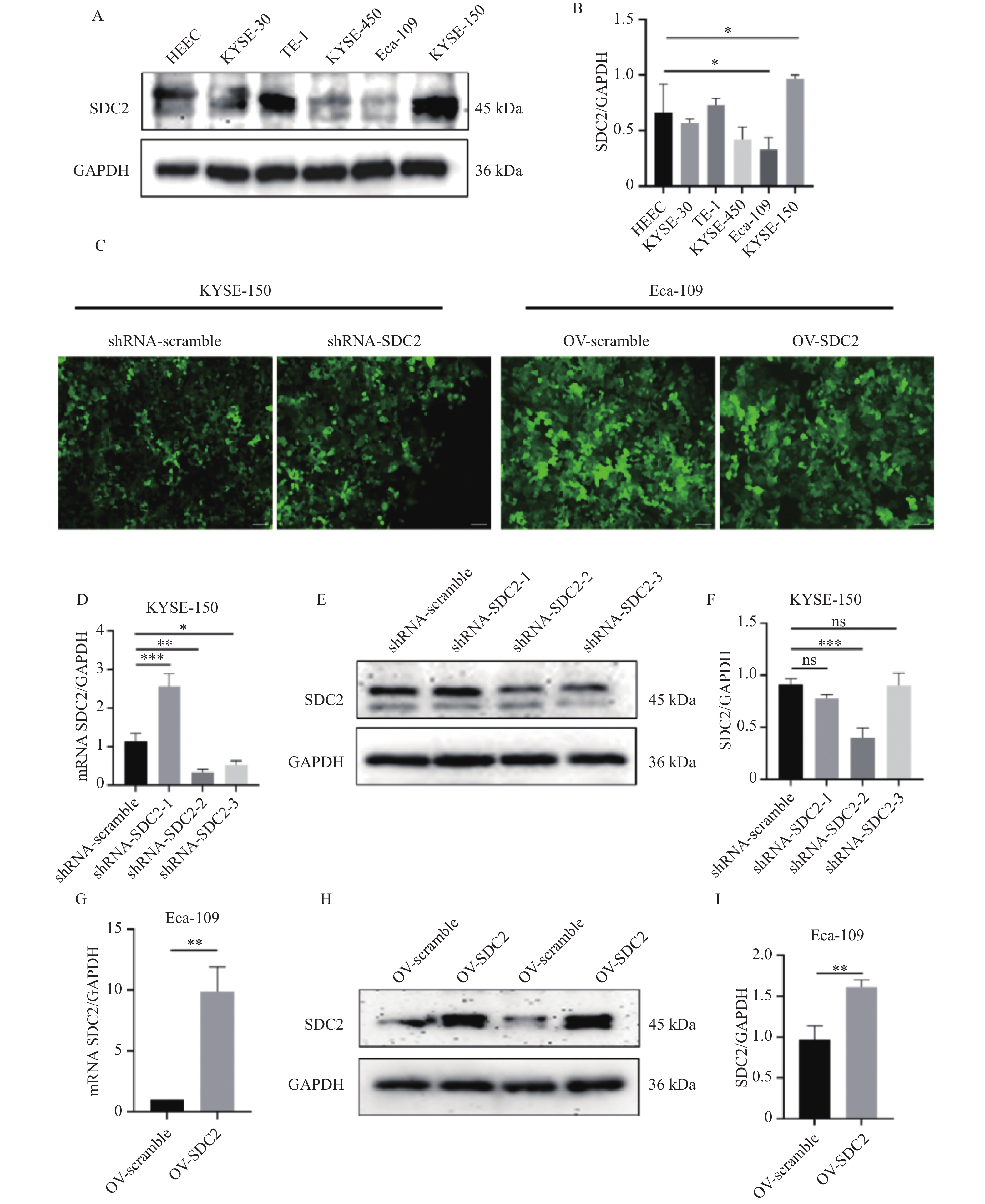
    图  3  Western blot和RT-qPCR验证SDC2敲低与过表达效率($ \bar x \pm s $,n = 3)

    A:SDC2在人食管鳞癌细胞中蛋白表达电泳图;B:SDC2在人食管鳞癌细胞中表达;与HEEC组比较,*P < 0.05;C:慢病毒转染效率荧光图(100×);D:RT-qPCR检测敲低SDC2表达量变化,与shRNA-scramble组比较,**P < 0.01;E:敲低SDC2在KYSE-150细胞中蛋白表达电泳图;F:敲低SDC2在KYSE-150细胞中表达;与shRNA-scramble组比较,***P < 0.001;G:RT-qPCR检测过表达SDC2表达量变化,与OV-scramble组比较,**P < 0.01;H:SDC2在Eca-109细胞中蛋白表达电泳图;I:过表达SDC2在Eca-109细胞中表达;与OV-scramble组比较,***P < 0.001。

    Figure  3.  Validation of SDC2 knockdown and overexpression efficiency by Western blot and RT-qPCR($ \bar x \pm s $,n = 3)

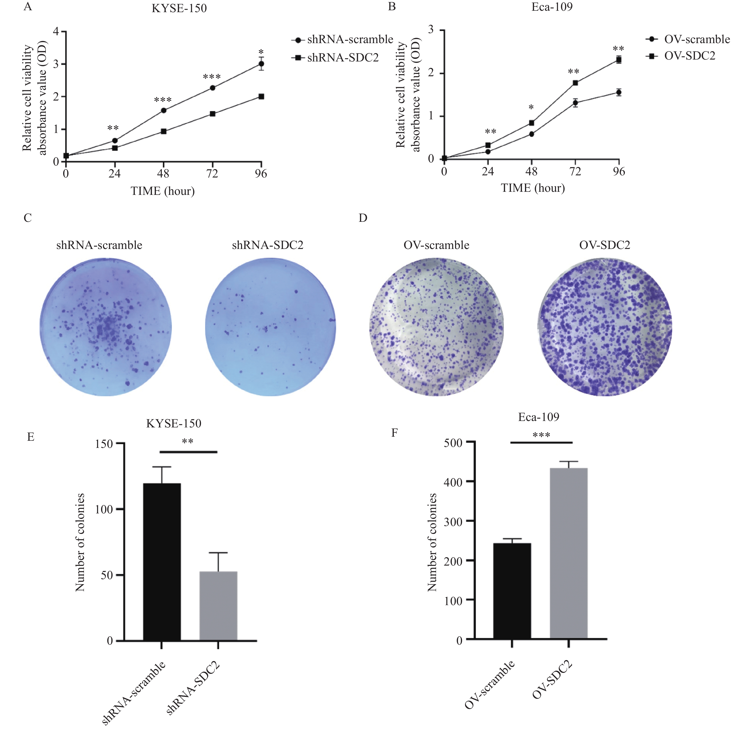
    图  4  SDC2敲低与过表达后对ESCC细胞增殖的影响($ \bar x \pm s $,n = 3)

    A:CCK-8检测敲低SDC2后对KYSE-150细胞增殖的影响,与shRNA-scramble组比较,24 h、48 h、72 h及96 h吸光度值均显著降低,*P < 0.05;B:CCK-8检测过表达SDC2后对Eca-109细胞增殖的影响,与OV-scramble组比较,24 h、48 h、72 h及96 h吸光度值均显著降低,*P < 0.05;C:平板克隆检测敲低SDC2对KYSE-150细胞增殖图片;D:平板克隆检测过表达SDC2对Eca-109细胞增殖图片;E:敲低SDC2后对KYSE-150细胞增殖相对表达含量;与shRNA-scramble组比较,**P < 0.01;F:过表达SDC2后对Eca-109细胞增殖相对表达含量;与OV-scramble组比较,***P < 0.001。

    Figure  4.  Effect of SDC2 knockdown and overexpression on ESCC cell proliferation($ \bar x \pm s $,n = 3)

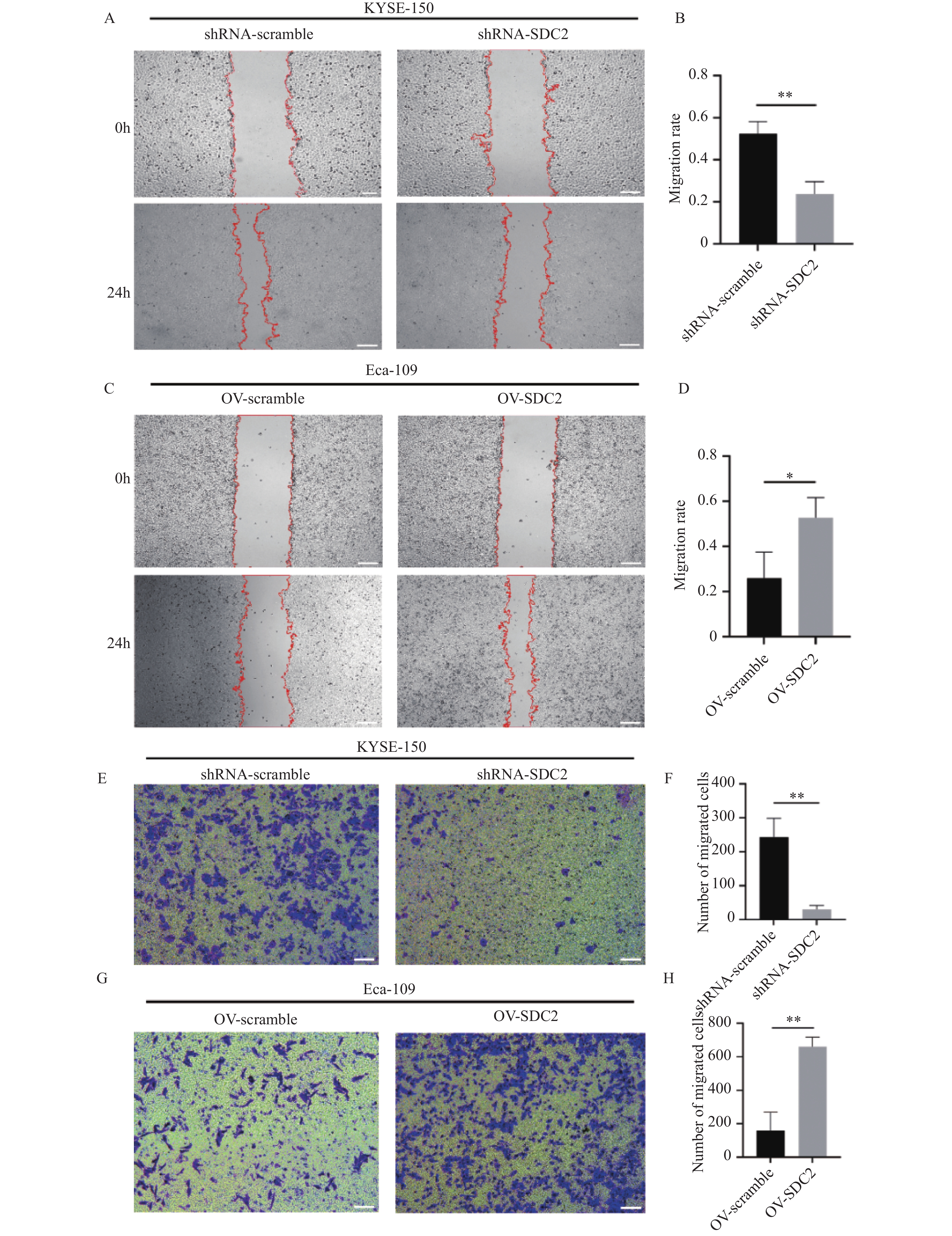
    图  5  SDC2表达水平(敲低与过表达)对ESCC细胞迁移能力的影响($ \bar x \pm s $,n = 3)

    A:划痕愈合检测敲低SDC2后KYSE-150细胞迁移图片;B:敲低SDC2后对KYSE-150细胞迁移的影响(%);与shRNA-scramble组比较,**P < 0.01;C:划痕愈合检测过表达SDC2后Eca-109细胞迁移图片;D:过表达SDC2后对Eca-109细胞迁移的影响(%);与OV-scramble组比较,*P < 0.05;E:Transwell检测敲低SDC2后KYSE-150细胞迁移图片;F:敲低SDC2后对KYSE-150细胞迁移的影响;与shRNA-scramble组比较,**P < 0.01;G:Transwell检测过表达SDC2后对Eca-109细胞迁移图片;H:过表达SDC2后对Eca-109细胞迁移的影响;与OV-scramble组比较,**P < 0.01。

    Figure  5.  Impact of SDC2 knockdown and overexpression on ESCC cell migration($ \bar x \pm s $,n = 3)

    图  6  SDC2表达水平(敲低与过表达)对ESCC细胞侵袭能力的影响($ \bar x \pm s $,n = 3)

    A:Transwell检测敲低SDC2后KYSE-150细胞侵袭图片;B:敲低SDC2后对KYSE-150细胞侵袭的影响;与shRNA-scramble组比较,**P < 0.01;C:Transwell检测过表达SDC2后Eca-109细胞侵袭图片;D:过表达SDC2后对Eca-109细胞侵袭的影响;与OV-scramble组比较,***P < 0.001。

    Figure  6.  Impact of SDC2 knockdown and overexpression on ESCC cell invasion($ \bar x \pm s $,n = 3)

    图  7  Western blot验证SDC2对EMT进程的影响($ \bar x \pm s $,n = 3)

    A:敲低SDC2在上皮间质转化相关蛋白E-cadherin、Vimentin及Snail中蛋白表达电泳图;B-E:敲低SDC2后对E-cadherin、Vimentin及Snail的影响;与shRNA-scramble组比较,*P < 0.05、**P < 0.01、**P < 0.01;F:过表达SDC2在上皮间质转化相关蛋白E-cadherin、Vimentin及Snail中蛋白表达电泳图;G-J:过表达SDC2后对E-cadherin、Vimentin及Snail的影响;与OV-scramble组比较,***P < 0.001、*P < 0.05、*P < 0.05。

    Figure  7.  Validation of the effect of SDC2 on the EMT process by Western blot($ \bar x \pm s $,n = 3)

    图  8  Western blot验证SDC2对STAT3通路的影响($ \bar x \pm s $,n = 3)

    A:敲低SDC2在STAT3、p-STAT3(Tyr705)中蛋白表达电泳图;B-C:敲低SDC2后STAT3及p-STAT3的影响,与shRNA-scramble组比较,**P < 0.01;D:过表达SDC2在STAT3、p-STAT3(Tyr705)中蛋白表达电泳图;E-F:过表达SDC2后STAT3及p-STAT3的影响,与OV-scramble组比较,**P < 0.01;G:CCK-8检测Stattic的IC₅₀;H:经Stattic处理OV-SDC2后在STAT3、p-STAT3(Tyr705)中蛋白表达电泳图;I-J:经Stattic处理OV-SDC2后STAT3及p-STAT3的影响,与OV-SDC2+DMSO组比较,**P < 0.01。

    Figure  8.  Validation of the effect of SDC2 on the STAT3 pathway by Western blot($ \bar x \pm s $,n = 3)

    表  1  芯片中120例食管癌患者临床病理资料[/]例[n(%)]

    Table  1.   Clinicopathological characteristics of 120 esophageal cancer patients in the microarray [n(%)]

    病理参数 占比
    性别
     男 82(68.3)
     女 38(31.7)
    年龄 (岁)
     ≤65 61(50.8)
     >65 59(49.2)
    肿瘤大小(cm)
     ≤3 31(25.8)
     >3 89(74.2)
    淋巴转移
     N0 78(65.0)
     N1-N3 42(35.0)
    分化程度
     高分化 18(15.0)
     中分化 85(70.8)
     低分化 17(14.2)
    侵入深度
     粘膜 4(3.3)
     肌层 46(38.3)
     全层 70(58.3)
    病理分期
     Ⅰ期 36(30.0)
     Ⅱ期 84(70.0)
    下载: 导出CSV

    表  2  SDC2在ESCC组织中的表达及其与临床病理特征的相关性

    Table  2.   Expression of SDC2 in ESCC tissues and its correlation with clinicopathological features

    参数 例数(%) SDC2 表达 χ2 P
    高表达(%) 低表达(%)
    性别
     男 82(68.3) 70(85.4) 12(14.6) 3.434 0.064
     女 38(31.7) 27(71.1) 11(28.9)
    年龄 (岁)
     ≤65 61(50.8) 47(77.0) 14(23.0) 1.147 0.284
     >65 59(49.2) 50(84.7) 9(15.3)
    肿瘤大小
     ≤3 31(25.8) 22(71.0) 9(29.0) 2.626 0.105
     >3 89(74.2) 75(84.3) 14(15.7)
    淋巴转移
     N0 78(65.0) 62(79.5) 16(20.5) 0.261 0.610
     N1-N3 42(35.0) 35(83.3) 7(16.7)
    分化程度
     高分化 18(15.0) 13(72.2) 5(27.8) 1.014 0.580
     中分化 85(70.8) 70(82.4) 15(17.6)
     低分化 17(14.2) 14(82.4) 3(17.6)
    侵入深度
     粘膜 4(3.3) 3(75.0) 1(25.0) 1.295 0.508
     肌层 46(38.3) 35(76.1) 11(23.9)
     全层 70(58.3) 59(84.3) 11(15.7)
    病理分期
     Ⅰ期 36(30.0) 25(69.4) 11(30.6) 4.306 0.038
     Ⅱ期 84(70.0) 72(85.7) 12(14.3)
    下载: 导出CSV
  • [1] 韩冰, 郑荣寿, 曾红梅, 等. 2022年中国恶性肿瘤发病与死亡情况分析[J]. 中华肿瘤杂志, 2024, 46(3): 221-231.
    [2] Zhao Y X, Zhao H P, Zhao M Y, et al. Latest insights into the global epidemiological features, screening, early diagnosis and prognosis prediction of esophageal squamous cell carcinoma[J]. World J Gastroenterol, 2024, 30(20): 2638-2656. doi: 10.3748/wjg.v30.i20.2638
    [3] Diao X, Guo C, Jin Y, et al. Cancer situation in China: An analysis based on the global epidemiological data released in 2024[J]. Cancer Commun, 2025, 45(2): 178-197. doi: 10.1002/cac2.12627
    [4] Hassan N, Greve B, Espinoza-Sánchez N A, et al. Cell-surface heparan sulfate proteoglycans as multifunctional integrators of signaling in cancer[J]. Cell Signal, 2021, 77: 109822. doi: 10.1016/j.cellsig.2020.109822
    [5] Gondelaud F, Ricard-Blum S. Structures and interactions of syndecans[J]. FEBS J, 2019, 286(15): 2994-3007. doi: 10.1111/febs.14828
    [6] Naraghi L, Koval A, Katanaev V L, et al. Syndecan-2 positively regulates Wnt/β-catenin signaling in breast cancer cells[J]. Int J Biochem Cell Biol, 2025, 188: 106853. doi: 10.1016/j.biocel.2025.106853
    [7] Kim S, Yang H, Cho S, et al. Correlation of syndecan gene amplification with metastatic potential and clinical outcomes in carcinomas[J]. Am J Physiol Cell Physiol, 2024, 327(2): C380-C386. doi: 10.1152/ajpcell.00270.2024
    [8] 夏宇, 李秀娟, 张志强, 等. 食管癌细胞株高侵袭力亚系的建立及其生物学特性研究[J]. 中华肿瘤防治杂志, 2012, 19(1): 6-9.
    [9] Li X J, Zhang Q Q, Li J, et al. Establishment of esophageal squamous carcinoma cell lines with different invasive metastatic potential and differential gene screening[J]. J Physiol Pharmacol, 2022, 73(4): 489-502.
    [10] Chen P, Zhang Y L, Zhang X L, et al. The CXCR4 might be a potential biomarker for esophageal squamous cell carcinoma: A meta-analysis[J]. Medicine, 2024, 103(14): e37681. doi: 10.1097/MD.0000000000037681
    [11] 贾是蕾, 刘瑞丽, 穆华, 等. 术前血清Syndecan1、TM4SF1水平与胃癌患者临床分期和术后复发转移的关系[J]. 河北医科大学学报, 2025, 46(10): 1122-1127.
    [12] Loftus P G, Watson L, Deedigan L M, et al. Targeting stromal cell Syndecan-2 reduces breast tumour growth, metastasis and limits immune evasion[J]. Int J Cancer, 2021, 148(5): 1245-1259. doi: 10.1002/ijc.33383
    [13] Betriu N, Bertran-Mas J, Andreeva A, et al. Syndecans and pancreatic ductal adenocarcinoma[J]. Biomolecules, 2021, 11(3): 349. doi: 10.3390/biom11030349
    [14] Vicente C M, da Silva D A, Sartorio P V, et al. Heparan sulfate proteoglycans in human colorectal cancer[J]. Anal Cell Pathol, 2018, 2018: 8389595.
    [15] Hillemeyer L, Espinoza-Sanchez N A, Greve B, et al. The cell surface heparan sulfate proteoglycan syndecan-3 promotes ovarian cancer pathogenesis[J]. Int J Mol Sci, 2022, 23(10): 5793. doi: 10.3390/ijms23105793
    [16] Oto J, Le Q K, Schäfer S D, et al. Role of syndecans in ovarian cancer: New diagnostic and prognostic biomarkers and potential therapeutic targets[J]. Cancers, 2023, 15(12): 3125. doi: 10.3390/cancers15123125
    [17] You L, Dou Y, Zhang Y, et al. SDC2 stabilization by USP14 promotes gastric cancer progression through co-option of PDK1[J]. Int J Biol Sci, 2023, 19(11): 3483-3498. doi: 10.7150/ijbs.84331
    [18] Yang Y, Cao Y L, Wang W H, et al. Syndecan-2 modulates the YAP pathway in epithelial-to-mesenchymal transition-related migration, invasion, and drug resistance in colorectal cancer[J]. Heliyon, 2023, 9(10): e20183. doi: 10.1016/j.heliyon.2023.e20183
    [19] Hua R, Yu J, Yan X, et al. Syndecan-2 in colorectal cancer plays oncogenic role via epithelial-mesenchymal transition and MAPK pathway[J]. Biomed Pharmacother, 2020, 121: 109630. doi: 10.1016/j.biopha.2019.109630
    [20] Mytilinaiou M, Nikitovic D, Berdiaki A, et al. Emerging roles of syndecan 2 in epithelial and mesenchymal cancer progression[J]. IUBMB Life, 2017, 69(11): 824-833. doi: 10.1002/iub.1678
    [21] Mytilinaiou M, Bano A, Nikitovic D, et al. Syndecan-2 is a key regulator of transforming growth factor beta 2/Smad2-mediated adhesion in fibrosarcoma cells[J]. IUBMB Life, 2013, 65(2): 134-143. doi: 10.1002/iub.1112
    [22] Fontana R, Mestre-Farrera A, Yang J. Update on epithelial-mesenchymal plasticity in cancer progression[J]. Annu Rev Pathol Mech Dis, 2024, 19: 133-156. doi: 10.1146/annurev-pathmechdis-051222-122423
    [23] Huang X, Xiao D W, Xu L Y, et al. Prognostic significance of altered expression of SDC2 and CYR61 in esophageal squamous cell carcinoma[J]. Oncol Rep, 2009, 21(4): 1123-1129. doi: 10.3892/or_00000332
    [24] 马志宇, 郑杰. RBBP7通过Hippo信号通路促进食管癌的恶性进展和放射抵抗性[J]. 昆明医科大学学报, 2025, 46(11): 65-73.
    [25] 张瑾岚, 缪心怡, 操蓉, 等. STAT3抑制剂Stattic对小鼠结肠癌CT26细胞增殖和凋亡的影响[J]. 贵州医科大学学报, 2024, 49(4): 522-528+560. doi: 10.19367/j.cnki.2096-8388.2024.04.007
    [26] Guanizo A C, Fernando C D, Garama D J, et al. STAT3: A multifaceted oncoprotein[J]. Growth Factors, 2018, 36(1-2): 1-14. doi: 10.1080/08977194.2018.1473393
    [27] Hu Y, Dong Z, Liu K. Unraveling the complexity of STAT3 in cancer: Molecular understanding and drug discovery[J]. J Exp Clin Cancer Res, 2024, 43(1): 23. doi: 10.1186/s13046-024-02949-5
  • [1] 宋晶晶, 熊伟, 姚淑辉, 刘爽, 张静.  AKR1C3通过PD1/PD-L1信号通路对乳腺癌细胞恶性生物学行为的干预作用, 昆明医科大学学报. 2026, 47(1): 31-38. doi: 10.12259/j.issn.2095-610X.S20260104
    [2] 孙绍婷, 李兰梅, 白伟伟, 陈娜, 王萌, 张明, 李亚芬.  YAP1/ANXA2信号轴调控肾小管上皮细胞凋亡与迁移的分子机制, 昆明医科大学学报. 2026, 47(3): 1-8.
    [3] 黄天浩, 王渝迪, 郝小惠.  上皮间充质转换关键基因LRP1在矽肺中的作用, 昆明医科大学学报. 2025, 46(5): 65-74. doi: 10.12259/j.issn.2095-610X.S20250508
    [4] 吴起杰, 李勇, 张瑜, 冉凤明, 丁荣, 张麒, 杨银山.  环指蛋白41调控胆管癌细胞增殖和转移的生物学作用, 昆明医科大学学报. 2025, 46(7): 10-17. doi: 10.12259/j.issn.2095-610X.S20250702
    [5] 严怡然, 沈成万, 尚香玉, 冯婵, 李金秋, 阿仙姑·哈斯木.  高良姜素通过影响Hippo/YAP通路抑制宫颈癌Hela细胞迁移和侵袭, 昆明医科大学学报. 2025, 46(1): 36-42. doi: 10.12259/j.issn.2095-610X.S20250105
    [6] 陈泓羽, 杨蕾, 王潇, 谢玲.  HIF-1α/Snail通路影响非那雄胺抑制膀胱癌细胞上皮间充质转化的分子机制研究, 昆明医科大学学报. 2025, 46(11): 50-57. doi: 10.12259/j.issn.2095-610X.S20251107
    [7] 李妍平, 李青芸, 霍蓉, 董小林, 李红梅, 魏欢, 曾毅.  miR-21-5p靶向STAT3调节OGD/R诱导的神经元损伤, 昆明医科大学学报. 2025, 46(5): 12-20. doi: 10.12259/j.issn.2095-610X.S20250502
    [8] 热则耶·麦麦提祖农, 李秀娟, 刘玲, 李卉.  铁死亡抑制因子KIF20A对食管癌细胞生物学行为及铁死亡的影响, 昆明医科大学学报. 2024, 45(2): 49-56. doi: 10.12259/j.issn.2095-610X.S20240207
    [9] 尹小川, 尹瑞扬, 李冉华, 蔡方奇, 崔岳, 毕涛, 童兴和.  恶性胸膜间皮瘤细胞培养条件及CDKN2B对癌细胞的作用, 昆明医科大学学报. 2024, 45(1): 28-34. doi: 10.12259/j.issn.2095-610X.S20240105
    [10] 秦祥川, 李金秋, 黄晓婧, 忽吐比丁·库尔班, 阿仙姑·哈斯木.  HPV E6通过Rap1信号通路影响宫颈癌细胞增殖、侵袭及迁移的研究, 昆明医科大学学报. 2024, 45(9): 9-16. doi: 10.12259/j.issn.2095-610X.S20240902
    [11] 李妍平, 董小林, 李青芸, 李红梅, 魏欢, 曾毅.  miR-21-5p通过抑制STAT3缓解OGD诱导的HT22细胞炎症和凋亡并促进增殖, 昆明医科大学学报. 2024, 45(12): 1-7.
    [12] 徐冬杏, 唐波, 朱国, 雷学芬, 王秋虹, 魏东.  Twist1调控Bmi1对胆囊癌细胞侵袭迁移的影响及其机制研究, 昆明医科大学学报. 2023, 44(3): 28-33. doi: 10.12259/j.issn.2095-610X.S20230320
    [13] 徐爱萍, 林华, 高丽辉, 李玲, 陈梦威, 王歌, 杨娟, 牛艳芬.  芒果苷元对TGF-β1诱导的HK-2细胞EMT的影响, 昆明医科大学学报. 2021, 42(7): 1-6. doi: 10.12259/j.issn.2095-610X.S20210701
    [14] 李珊珊, 全宇航, 龚玲俐, 杨会, 浦劲宏, 王忠慧.  七氟烷对人骨肉瘤Saos2细胞增殖、侵袭、迁移及凋亡的影响, 昆明医科大学学报. 2020, 41(05): 103-107.
    [15] 张桂珍, 张乙, 张诗汇, 李丹, 杨方, 徐洪.  Ac-SDKP抑制SiO2介导的肺泡Ⅱ型上皮MLE-12细胞向间质转化的作用及机制, 昆明医科大学学报. 2020, 41(05): 41-45.
    [16] 陈珊珊, 易敏春, 周国忠, 普跃昌, 胡毅, 韩米华, 金华.  CNTF干扰对BMSCs动脉移植缺血再灌注损伤脊髓下游信号通路STAT3/Caspase-9的影响, 昆明医科大学学报. 2018, 39(08): 5-12.
    [17] 朱焕利.  VASP信号分子与大肠癌的关系, 昆明医科大学学报. 2016, 37(10): -.
    [18] 梁乃超.  基质金属蛋白酶MMP-9、TIMP-1及VEGF的表达情况与非小细胞肺癌组织侵袭的相关性, 昆明医科大学学报. 2016, 37(10): -.
    [19] 史兆坤.  单核细胞趋化蛋白-1趋化巨噬细胞迁移与侵袭的体外实验研究, 昆明医科大学学报. 2014, 35(04): -.
    [20] 刘锋.  槲皮素对人肝癌高转移细胞生长及侵袭能力的影响, 昆明医科大学学报. 2014, 35(05): -.
  • 加载中
图(8) / 表(2)
计量
  • 文章访问数:  110
  • HTML全文浏览量:  55
  • PDF下载量:  55
  • 被引次数: 0
出版历程
  • 收稿日期:  2025-12-23
  • 网络出版日期:  2026-04-26

目录

    /

    返回文章
    返回