留言板

尊敬的读者、作者、审稿人, 关于本刊的投稿、审稿、编辑和出版的任何问题, 您可以本页添加留言。我们将尽快给您答复。谢谢您的支持!

姓名
邮箱
手机号码
标题
留言内容
验证码

PCK2通过SLC38A2介导的谷氨酰胺摄取促进非小细胞肺癌细胞恶性表型

阮丽波 徐克旺 赵敏君 张帆 曾文珺 张海燕

阮丽波, 徐克旺, 赵敏君, 张帆, 曾文珺, 张海燕. PCK2通过SLC38A2介导的谷氨酰胺摄取促进非小细胞肺癌细胞恶性表型[J]. 昆明医科大学学报, 2026, 47(3): 23-33. doi: 10.12259/j.issn.2095-610X.S20260303
引用本文: 阮丽波, 徐克旺, 赵敏君, 张帆, 曾文珺, 张海燕. PCK2通过SLC38A2介导的谷氨酰胺摄取促进非小细胞肺癌细胞恶性表型[J]. 昆明医科大学学报, 2026, 47(3): 23-33. doi: 10.12259/j.issn.2095-610X.S20260303
Libo RUAN, Kewang XU, Minjun ZHAO, Fan ZHANG, Wenjun ZENG, Haiyan ZHANG. PCK2 Promotes Malignant Phenotypes of Non-Small Cell Lung Cancer Cells via SLC38A2-Mediated Glutamine Uptake[J]. Journal of Kunming Medical University, 2026, 47(3): 23-33. doi: 10.12259/j.issn.2095-610X.S20260303
Citation: Libo RUAN, Kewang XU, Minjun ZHAO, Fan ZHANG, Wenjun ZENG, Haiyan ZHANG. PCK2 Promotes Malignant Phenotypes of Non-Small Cell Lung Cancer Cells via SLC38A2-Mediated Glutamine Uptake[J]. Journal of Kunming Medical University, 2026, 47(3): 23-33. doi: 10.12259/j.issn.2095-610X.S20260303

PCK2通过SLC38A2介导的谷氨酰胺摄取促进非小细胞肺癌细胞恶性表型

doi: 10.12259/j.issn.2095-610X.S20260303
基金项目: 云南省科技厅-昆明医科大学应用基础研究联合专项基金(202201AY070001-236);云南省张存泰专家工作站(202405AF140057);云南省第一人民医院临床医学研究中心开放项目(2023YJZX-LN16);云南省第一人民医院临床医学研究中心开放项目(2022YJZX-LN17)
详细信息
    作者简介:

    阮丽波(1971~),女,云南玉溪人,博士,主任医师,主要从事肺肿瘤研究工作

    通讯作者:

    曾文珺,E-mail:3020925649@qq.com

    张海燕,E-mail:13888500793@163.com

  • 中图分类号: R734

PCK2 Promotes Malignant Phenotypes of Non-Small Cell Lung Cancer Cells via SLC38A2-Mediated Glutamine Uptake

  • 摘要:   目的  探讨在低糖环境下,磷酸烯醇式丙酮酸羧激酶2(phosphoenolpyruvate carboxykinase2,PCK2)调控谷氨酰胺(glutamine,Gln)转运的分子机制及其对非小细胞肺癌(non-small cell lung cancer,NSCLC)细胞恶性行为的影响。  方法  在人NSCLC细胞系A549上构建PCK2稳定敲低细胞系(KD组)及阴性对照(NC组)。所有体外实验均独立重复3次 (n = 3)。采用PRM蛋白质组学、Western blot和双荧光素酶报告基因实验检测PCK2对溶质载体家族38成员2(solute carrier family 38 member 2,SLC38A2)转录和蛋白表达的影响。在低糖条件 (1000 mg/L葡萄糖) 下,通过MTT法、划痕实验和流式细胞术分析细胞增殖、迁移和凋亡。最后设置Gln补充组(KD+Gln组)和SLC38A2过表达组(KD+SLC38A2组)进行功能挽救实验。  结果  PCK2敲低后,SLC38A2启动子活性下降约60%(P < 0.0001),蛋白表达亦显著降低(P < 0.01)。低糖条件下,KD组细胞增殖受抑制,24 h迁移率(约20%)显著低于NC组(约55%,P < 0.0001),凋亡率(约13%)显著高于NC组(约4.5%,P < 0.0001)。补充Gln或过表达SLC38A2均能显著逆转上述现象,使迁移率恢复至约50%(P < 0.01 vs. KD组),凋亡率降至约5.5%(P < 0.0001 vs. KD组)。  结论  在低糖状态下,PCK2通过在转录水平上调控SLC38A2的表达,维持Gln摄取,从而促进NSCLC细胞的增殖、迁移和存活。
  • 图  1  PCK2对肺癌细胞中Gln转运蛋白表达的影响 ($\bar x \pm s $,n = 3)

    A:使用qPCR验证对照(NC)组和PCK2敲低(KD)组中PCK2 mRNA表达水平;B:使用Western blot验证NC组和KD组中的相对PCK2蛋白表达水平;C:使用PRM靶向蛋白质组学定量Gln转运蛋白在NC组和KD组中的表达;D:PRM靶向蛋白质组学中Gln转运蛋白在NC组和KD组中的定量结果(KD/NC);E:使用Western blot验证Gln转运蛋白在NC组和KD组中的蛋白水平,确认PRM结果; F:蛋白条带的灰度值定量分析结果。蛋白表达水平以 GAPDH 为内参进行归一化处理,数据以相对 NC 组的倍数表示。G:双荧光素酶报告基因载体构建模式图;H:双荧光素酶实验验证PCK2对SLC38A2表达的影响。*P < 0.05; **P < 0.01; ***P < 0.001; ****P < 0.000 1。

    Figure  1.  Effect of PCK2 on the expression of glutamine transporter proteins in lung cancer cells ($\bar x \pm s $,n = 3)

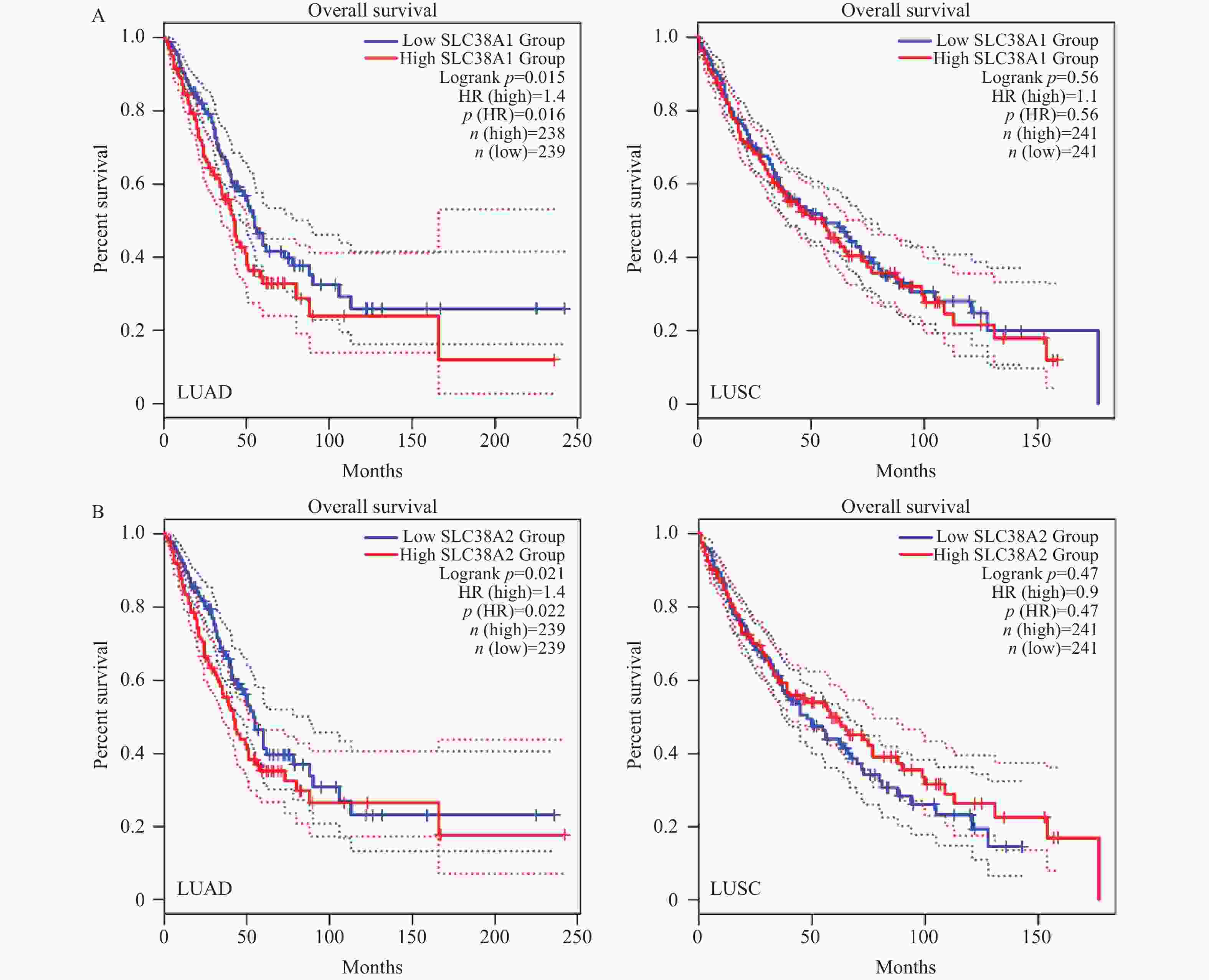
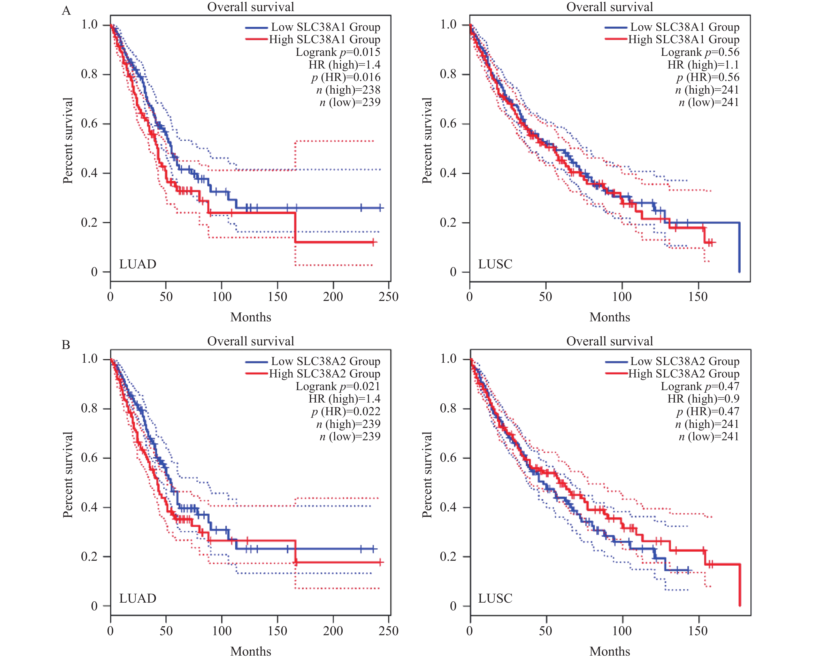
    图  2  SLC38A1和SLC38A2表达水平与NSCLC患者总生存期的关系

    A:SLC38A1在LUAD (Logrank P = 0.015) 和LUSC (Logrank P = 0.56) 患者中的生存曲线;B:SLC38A2在LUAD (Logrank P = 0.021) 和LUSC (Logrank P = 0.47) 患者中的生存曲线。

    Figure  2.  Relationship between expression levels of SLC38A1 and SLC38A2 and overall survival in NSCLC patients

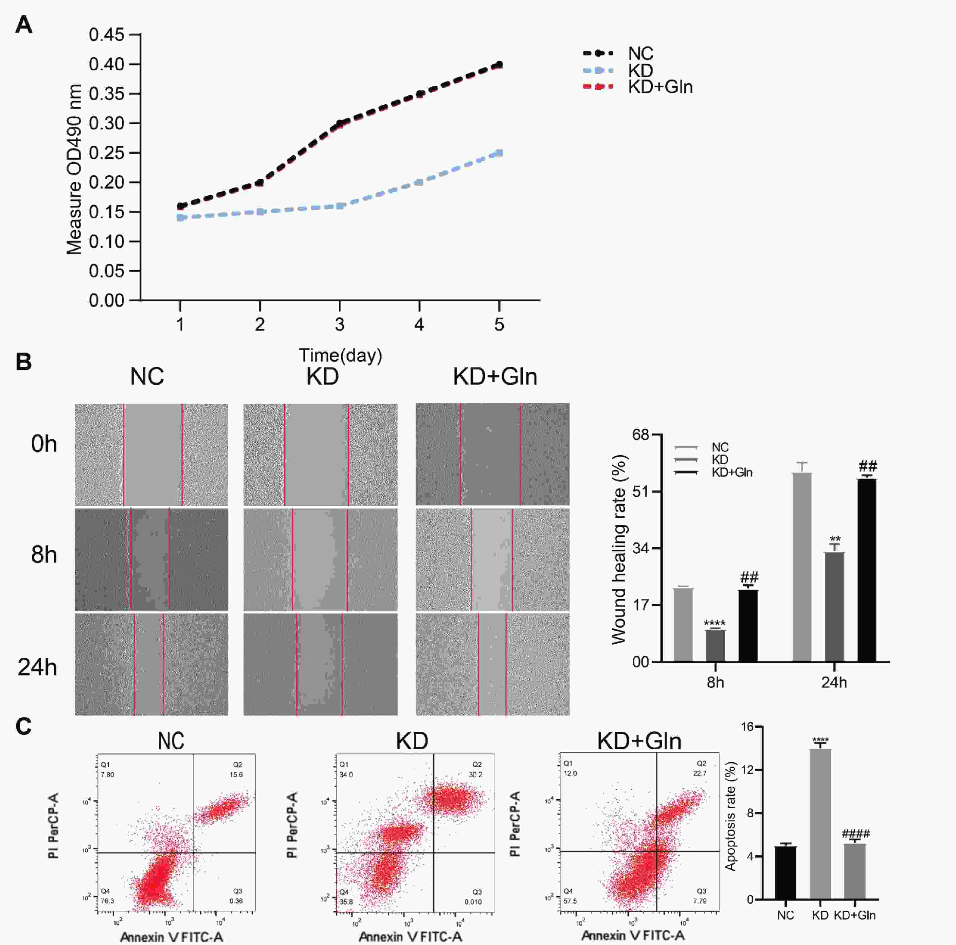
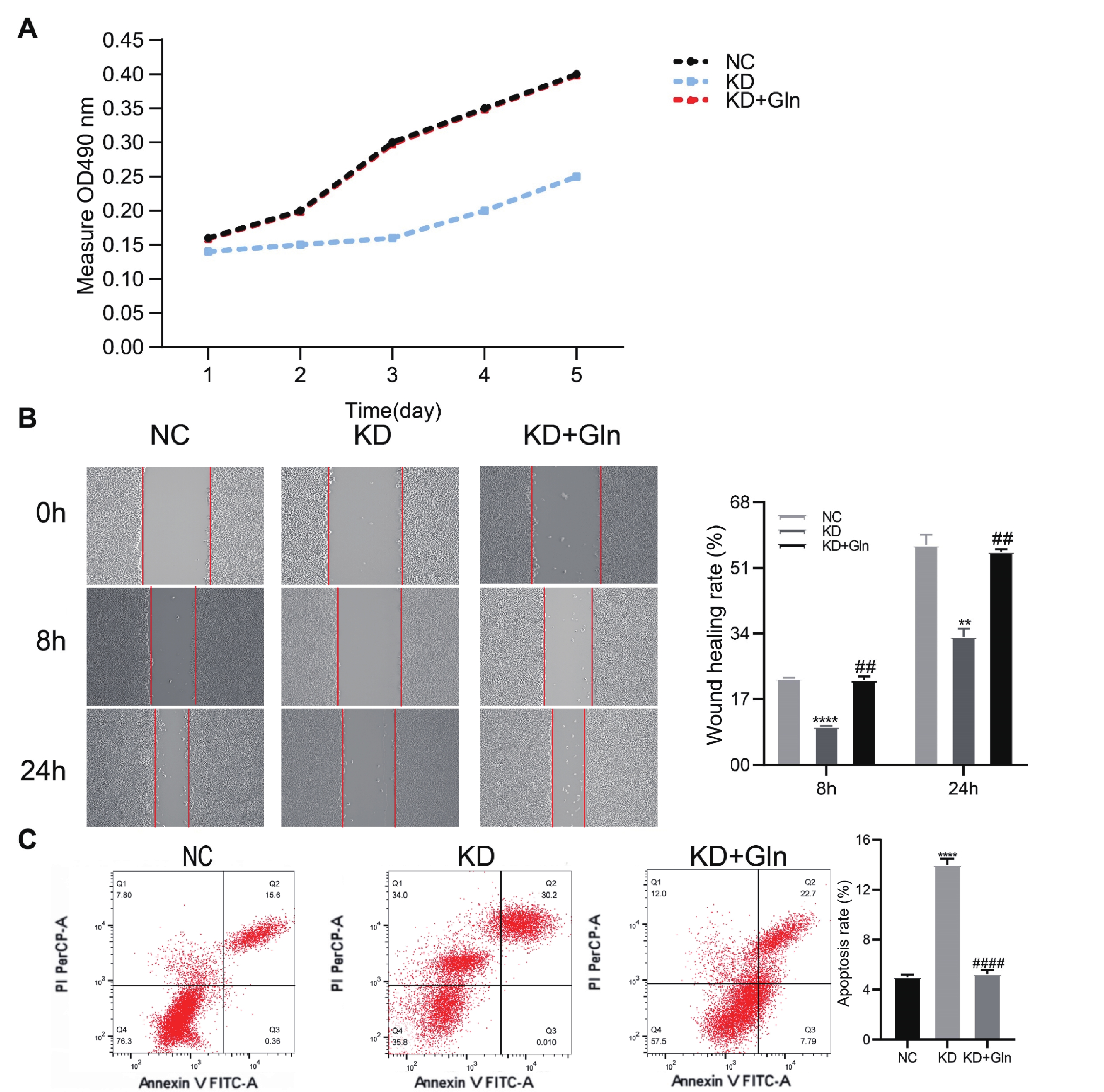
    图  3  PCK2调控及Gln供应恢复对低糖条件下肺癌细胞增殖、迁移和凋亡的影响 (n = 3,$\bar x \pm s $)

    A:使用MTT法评估不同组别(NC、KD、KD+Gln)在5 d内的细胞增殖;B:使用创伤愈合实验评估细胞迁移率,在0 h、8 h和24 h进行观察。实验组:NC、KD、KD+Gln。左图为代表性图像,右图为定量结果;C:使用流式细胞术检测细胞凋亡率。实验组:NC、KD、KD+Gln。左图为代表性图,右图为定量结果。与NC组比较,**P < 0.01,****P < 0.000 1,与KD组比较,##P < 0.01,####P < 0.000 1。

    Figure  3.  Effects of PCK2 knockdown and glutamine supply restoration on proliferation,migration,and apoptosis of lung cancer cells under low-glucose conditions (n = 3,$\bar x \pm s $)

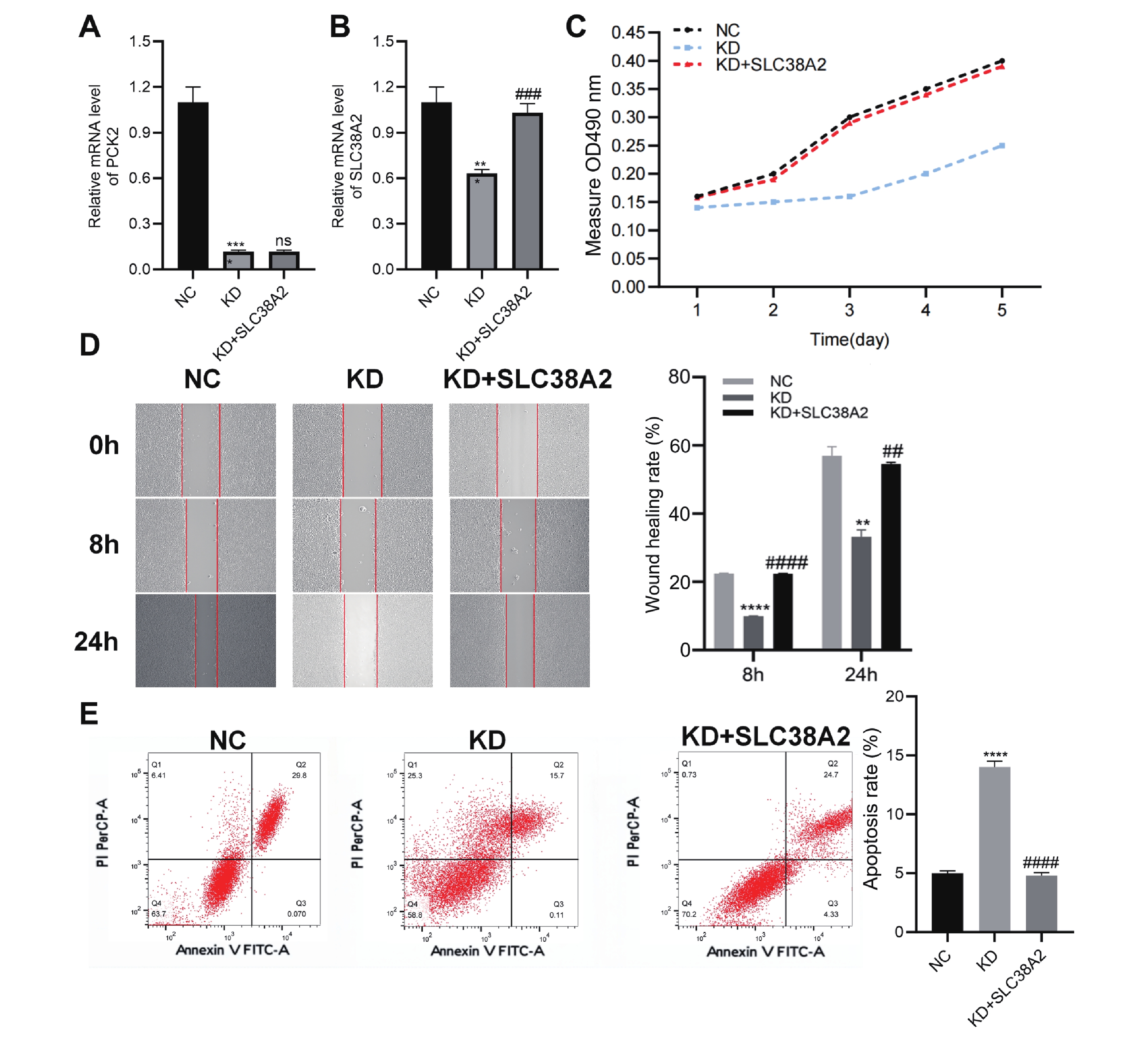
    图  4  恢复Gln转运蛋白(SLC38A2)表达对低糖条件下PCK2敲低肺癌细胞增殖、迁移和凋亡的影响 (n = 3,$\bar x \pm s $)

    A:使用qPCR验证NC、KD和KD+SLC38A2组的PCK2敲低效率;B:使用qPCR验证SLC38A2过表达效率;C:使用MTT法评估NC、KD和KD+SLC38A2组在5 d内的细胞增殖;D:使用创伤愈合实验评估细胞迁移率,在0 h、8 h和24 h时点进行观察。实验组:NC、KD、KD+SLC38A2。左图为代表性图像,右图为定量结果;E:使用流式细胞术检测细胞凋亡率。实验组:NC、KD、KD+SLC38A2。左图为代表性图,右图为定量结果。与NC组比较,**P < 0.0;***P < 0.001; ****P < 0.000 1;与KD组比较,##P < 0.01; ###P < 0.001; ####P < 0.000 1。

    Figure  4.  Effects of restoring glutamine transporter (SLC38A2) expression on proliferation,migration,and apoptosis of PCK2-knockdown lung cancer cells under low-glucose conditions (n = 3,$\bar x \pm s $)

    表  1  qRT-PCR 引物表

    Table  1.   Primer sequences used for qRT-PCR

    基因 引物 序列(5'→3'
    PCK2 Forward (F) GTGGGGGATGATATTGCTTG
    PCK2 Reverse (R) TGGTCTCAGCCACATTGGTA
    SLC38A2 Forward (F) AGTTGCCTTTGGTGATCCAG
    SLC38A2 Reverse (R) CAGGACACGGAACCTGAAAT
    GAPDH Forward (F) CAGCCTCAAGATCATCAGCA
    GAPDH Reverse (R) ATGATGTTCTGGAGAGCCCC
    下载: 导出CSV

    表  2  UALCAN分析SLC38A1和SLC38A2与NSCLC的相关性

    Table  2.   UALCAN analysis of the associations between SLC38A1/SLC38A2 expression and NSCLC

    基因 亚型 UALCAN
    P
    高表达组中位
    生存期 (月)
    高表达组
    95%CI (月)
    低表达组
    中位生存期 (月)
    低表达组
    95%CI (月)
    GEPIA2 Logrank
    P
    SLC38A2 LUAD 0.0053 130 120~160 180 150~210 0.021*
    LUSC 0.92 180 170~210 190 170~210 0.47
    SLC38A1 LUAD 0.19 130 120~150 170 150~200 0.015*
    LUSC 0.44 200 150~220 210 170~230 0.56
      *P < 0.05。
    下载: 导出CSV
  • [1] Bray F, Laversanne M, Sung H, et al. Global cancer statistics 2022: GLOBOCAN estimates of incidence and mortality worldwide for 36 cancers in 185 countries[J]. CA Cancer J Clin, 2024, 74(3): 229-263.
    [2] Allemani C, Matsuda T, Di Carlo V, et al. Global surveillance of trends in cancer survival 2000–14 (CONCORD-3): Analysis of individual records for 37 513 025 patients diagnosed with one of 18 cancers from 322 population-based registries in 71 countries[J]. Lancet, 2018, 391(10125): 1023-1075. doi: 10.1016/S0140-6736(17)33326-3
    [3] 胡婷婷, 鲁洪岭, 刘倩, 等. 非小细胞肺癌患者血清s Tim-3和SPINK1水平与三维适形放疗效果及预后的关系[J]. 贵州医科大学学报, 2024, 49(03): 417-422. doi: 10.19367/j.cnki.2096-8388.2024.03.014
    [4] 刘玲玲, 王琴容, 苟铉婧, 等. hnRNPK对非小细胞肺癌增殖、迁移、侵袭的作用及其机制[J]. 贵州医科大学学报, 2025, 50(05): 649-658. doi: 10.19367/j.cnki.2096-8388.2025.05.003
    [5] Pavlova N N, Zhu J, Thompson C B. The hallmarks of cancer metabolism: Still emerging[J]. Cell Metab, 2022, 34(3): 355-377. doi: 10.1016/j.cmet.2022.01.007
    [6] Vanhove K, Derveaux E, Graulus G J, et al. Glutamine Addiction and Therapeutic Strategies in Lung Cancer[J]. Int J Mol Sci, 2019, 20(2): 252. doi: 10.3390/ijms20020252
    [7] Lee J S, Kang J H, Lee S H, et al. Dual targeting of glutaminase 1 and thymidylate synthase elicits death synergistically in NSCLC[J]. Cell Death Dis, 2016, 7(12): e2511. doi: 10.1038/cddis.2016.404
    [8] Zhao X, Jin L, Liu Y, et al. Bioinformatic analysis of the role of solute carrier-glutamine transporters in breast cancer[J]. Ann Transl Med, 2022, 10(14): 777. doi: 10.21037/atm-22-2620
    [9] Hossen M S, Islam M S U, Yasin M, et al. A review on the role of human solute carriers transporters in cancer[J]. Health Sci Rep, 2025, 8(1): e70343. doi: 10.1002/hsr2.70343
    [10] Huang M S, Chang J H, Lin W C, et al. SLC38A2 overexpression induces a cancer-like metabolic profile and cooperates with SLC1A5 in pan-cancer prognosis[J]. Chem Asian J, 2020, 15(22): 3861-3872.
    [11] 李留峥, 徐雷升, 罗康虹, 等. SLC7A11基因通过调控铁死亡通路对肝细胞癌进展的影响[J]. 昆明医科大学学报, 2025, 46(10): 32-43. doi: 10.12259/j.issn.2095-610X.S20251004
    [12] Gauthier-Coles G, Bröer A, McLeod M D, et al. Identification and characterization of a novel SNAT2 (SLC38A2) inhibitor reveals synergy with glucose transport inhibition in cancer cells[J]. Front Pharmacol, 2022, 13: 963066. doi: 10.3389/fphar.2022.963066
    [13] Hyroššová P, Aragó M, Moreno-Felici J, et al. PEPCK-M recoups tumor cell anabolic potential in a PKC-ζ-dependent manner[J]. Cancer Metab, 2021, 9(1): 1. doi: 10.1186/s40170-020-00236-3
    [14] Anderson R, Pladna K M, Schramm N J, et al. Pyruvate dehydrogenase inhibition leads to decreased glycolysis, increased reliance on gluconeogenesis and alternative sources of acetyl-CoA in acute myeloid leukemia[J]. Cancers (Basel), 2023, 15(2): 484. doi: 10.3390/cancers15020484
    [15] Zhang J, He W, Liu D, et al. Phosphoenolpyruvate carboxykinase 2-mediated metabolism promotes lung tumorigenesis by inhibiting mitochondrial-associated apoptotic cell death[J]. Front Pharmacol, 2024, 15: 1434988. doi: 10.3389/fphar.2024.1434988
    [16] Yu S, Meng S, Xiang M, et al. Phosphoenolpyruvate carboxykinase in cell metabolism: Roles and mechanisms beyond gluconeogenesis[J]. Mol Metab, 2021, 53: 101257. doi: 10.1016/j.molmet.2021.101257
    [17] Leithner K, Hrzenjak A, Trötzmüller M, et al. PCK2 activation mediates an adaptive response to glucose depletion in lung cancer[J]. Oncogene, 2015, 34(8): 1044-1050. doi: 10.1038/onc.2014.47
    [18] Bluemel G, Planque M, Madreiter-Sokolowski C T, et al. PCK2 opposes mitochondrial respiration and maintains the redox balance in starved lung cancer cells[J]. Free Radic Biol Med, 2021, 176: 34-45. doi: 10.1016/j.freeradbiomed.2021.09.007
    [19] Wang B, Pei J, Xu S, et al. Correction: A glutamine tug-of-war between cancer and immune cells: Recent advances in unraveling the ongoing battle[J]. J Exp Clin Cancer Res, 2024, 43(1): 93. doi: 10.1186/s13046-024-03018-7
    [20] Nan D, Yao W, Huang L, et al. Glutamine and cancer: Metabolism, immune microenvironment, and therapeutic targets[J]. Cell Commun Signal, 2025, 23(1): 45.
    [21] Montal E D, Dewi R, Bhalla K, et al. PEPCK coordinates the regulation of central carbon metabolism to promote cancer cell growth[J]. Mol Cell, 2015, 60(4): 571-583. doi: 10.1016/j.molcel.2015.09.025
    [22] Leithner K. PEPCK in cancer cell starvation[J]. Oncoscience, 2015, 2(10): 805-806. doi: 10.18632/oncoscience.252
    [23] Feng H G, Wu C X, Zhong G C, et al. Integrative analysis reveals that SLC38A1 promotes hepatocellular carcinoma development via PI3K/AKT/mTOR signaling via glutamine mediated energy metabolism[J]. J Cancer Res Clin Oncol, 2023, 149(17): 15879-15898. doi: 10.1007/s00432-023-05360-3
    [24] Morotti M, Zois C E, El-Ansari R, et al. Increased exp、ression of glutamine transporter SNAT2/SLC38A2 promotes glutamine dependence and oxidative stress resistance, and is associated with worse prognosis in triple-negative breast cancer[J]. Br J Cancer, 2021, 124(2): 494-505. doi: 10.1038/s41416-020-01113-y
    [25] Sniegowski T, Rajasekaran D, Sennoune S R, et al. Amino acid transporter SLC38A5 is a tumor promoter and a novel therapeutic target for pancreatic cancer[J]. Sci Rep, 2023, 13(1): 16863. doi: 10.1038/s41598-023-43983-1
    [26] Meijer T W H, Looijen-Salamon M G, Lok J, et al. Glucose and glutamine metabolism in relation to mutational status in NSCLC histological subtypes[J]. Thorac Cancer, 2019, 10(12): 2289-2299. doi: 10.1111/1759-7714.13226
    [27] Bott A J, Maimouni S, Zong W X. The pleiotropic effects of glutamine metabolism in cancer[J]. Cancers (Basel), 2019, 11(6): 770. doi: 10.3390/cancers11060770
    [28] 石国一, 刘玉玲, 王敏. VEGF、HIF-1α、COX-2在非小细胞肺癌中的表达及意义[J]. 河北医科大学学报, 2016, 37(03): 256-259.
    [29] 张洪珍, 杨圣俊, 臧玉芹, 等. 非小细胞肺癌中HIF-1α和Vimentin的表达及其临床意义[J]. 河北医科大学学报, 2018, 39(06): 628-631+635. doi: 10.3969/j.issn.1007-3205.2018.06.003
    [30] 徐益多, 周彦琪, 王健, 等. S100A9-RAGE/TLR4信号轴调控非小细胞肺癌脑转移和内皮黏附的作用[J]. 昆明医科大学学报, 2025, 46(09): 23-36.
    [31] Rubio-Aliaga I, Wagner C A. Regulation and function of the SLC38A3/SNAT3 glutamine transporter[J]. Channels (Austin), 2016, 10(6): 440-452. doi: 10.1080/19336950.2016.1207024
  • [1] 江汝伟, 徐丽君, 王惠茹, 黄思宇.  不同红细胞压积水平非小细胞肺癌伴胸腔积液患者临床病理特征及其与预后的相关性, 昆明医科大学学报.
    [2] 杨升锡, 朱加德, 李秋睿, 屠文莲.  阿美替尼对比奥希替尼治疗EGFR突变晚期NSCLC的临床疗效研究, 昆明医科大学学报. doi: 10.12259/j.issn.2095-610X.S20250510
    [3] 徐益多, 周彦琪, 王健, 龙江.  S100A9-RAGE/TLR4信号轴调控非小细胞肺癌脑转移和内皮黏附的作用, 昆明医科大学学报. doi: 10.12259/j.issn.2095-610X.S20250903
    [4] 李盈甫, 郭妮, 罗正光, 邢安灏, 李太福, 马千里.  EGFR基因多态性与云南汉族人群非小细胞肺癌的关联性, 昆明医科大学学报. doi: 10.12259/j.issn.2095-610X.S20250413
    [5] 姚月婷, 李帅, 曹杨, 林牧, 罗正光, 陈小波, 马千里.  表皮生长因子基因遗传多态性与非小细胞肺癌的相关性研究, 昆明医科大学学报. doi: 10.12259/j.issn.2095-610X.S20250910
    [6] 余会敏, 辛鑫, 梁志伟.  KIAA1199基因和Linc00673基因对非小细胞肺癌化疗疗效的预测价值分析, 昆明医科大学学报. doi: 10.12259/j.issn.2095-610X.S20250115
    [7] 张彩妮, 李娅.  卡瑞利珠联合化疗治疗非小细胞肺癌的有效性及安全性Meta分析, 昆明医科大学学报. doi: 10.12259/j.issn.2095-610X.S20240610
    [8] 洪超, 向旭东, 李盈甫, 曹杨, 陈雪雅, 李帅, 邢安灏, 林牧, 马千里.  ERK1/2信号通路基因3'UTR多态性与非小细胞肺癌的相关性, 昆明医科大学学报. doi: 10.12259/j.issn.2095-610X.S20240302
    [9] 梁燕, 王磊, 雷鸣, 陈本超, 孙萍, 李帅, 刘莉, 王倩蓉, 廖曼霖, 马千里.  KRAS基因多态性与云南汉族人群非小细胞肺癌的相关性分析, 昆明医科大学学报. doi: 10.12259/j.issn.2095-610X.S20230210
    [10] 李春桃, 张雪梅, 苏琰迪, 张剑青.  过表达及敲减LncRNA RP11-521C20.3的非小细胞肺癌A549稳转细胞株的构建, 昆明医科大学学报. doi: 10.12259/j.issn.2095-610X.S20231016
    [11] 杨佳, 李娅娴, 王莹莹, 肖琳, 李传印, 谭芳, 马千里, 刘舒媛.  云南汉族人群mircoRNA-149、mircoRNA-219、mircoRNA-let-7基因多态性与非小细胞肺癌发生和发展的相关性, 昆明医科大学学报. doi: 10.12259/j.issn.2095-610X.S20211037
    [12] 王应霞, 何琴, 王国芳, 张旋.  非小细胞肺癌中microRNA-21和EGFR的表达及意义, 昆明医科大学学报. doi: 10.12259/j.issn.2095-610X.S20210818
    [13] 陈本超, 李恒, 刘超, 王书廷, 李高峰.  G蛋白偶联受体激酶5与非小细胞肺癌的临床相关性, 昆明医科大学学报.
    [14] 王娟, 苏国苗, 潘国庆, 边莉, 杨哲, 曾定涛.  云南地区非小细胞肺癌EGFR、ALK和ROS1基因突变联合检测, 昆明医科大学学报.
    [15] 马晓骉, 罗峰, 高永亮, 郝静超.  CIK细胞免疫疗法联合化疗治疗非小细胞肺癌的临床疗效, 昆明医科大学学报. doi: 10.12259/j.issn.2095-610X.S20201215
    [16] 唐诗聪, 潘泓, 黄耀元, 周鑫, 王守峰, 左传田, 茅乃权.  人非小细胞肺癌裸鼠移植瘤模型的建立, 昆明医科大学学报.
    [17] 周喆焱.  E-cadherin对非小细胞肺癌的转移和靶向治疗的影响, 昆明医科大学学报.
    [18] CDK2、p27kip1蛋白与宣威地区非小细胞肺癌的关系, 昆明医科大学学报.
    [19] 杨芳.  两种不同形式的TNF相关凋亡诱导配体对非小细胞肺癌作用的研究, 昆明医科大学学报.
    [20] 张兰凤.  易瑞沙治疗晚期非小细胞肺癌的临床观察, 昆明医科大学学报.
  • 加载中
图(4) / 表(2)
计量
  • 文章访问数:  348
  • HTML全文浏览量:  153
  • PDF下载量:  106
  • 被引次数: 0
出版历程
  • 收稿日期:  2025-08-26
  • 网络出版日期:  2026-03-08
  • 刊出日期:  2026-03-25

目录

    /

    返回文章
    返回