留言板

尊敬的读者、作者、审稿人, 关于本刊的投稿、审稿、编辑和出版的任何问题, 您可以本页添加留言。我们将尽快给您答复。谢谢您的支持!

姓名
邮箱
手机号码
标题
留言内容
验证码

HIF-1α/Snail通路影响非那雄胺抑制膀胱癌细胞上皮间充质转化的分子机制研究

陈泓羽 杨蕾 王潇 谢玲

陈泓羽, 杨蕾, 王潇, 谢玲. HIF-1α/Snail通路影响非那雄胺抑制膀胱癌细胞上皮间充质转化的分子机制研究[J]. 昆明医科大学学报.
引用本文: 陈泓羽, 杨蕾, 王潇, 谢玲. HIF-1α/Snail通路影响非那雄胺抑制膀胱癌细胞上皮间充质转化的分子机制研究[J]. 昆明医科大学学报.
Hongyu CHEN, Lei YANG, Xiao WANG, Ling XIE. Molecular Mechanism of Finasteride Inhibition of Epithelial-to-Mesenchymal Transition in Bladder Cancer Cells under Hypoxia-Inducible Factor 1-alpha/Snail Family Transcriptional Repressor 1 Pathway[J]. Journal of Kunming Medical University.
Citation: Hongyu CHEN, Lei YANG, Xiao WANG, Ling XIE. Molecular Mechanism of Finasteride Inhibition of Epithelial-to-Mesenchymal Transition in Bladder Cancer Cells under Hypoxia-Inducible Factor 1-alpha/Snail Family Transcriptional Repressor 1 Pathway[J]. Journal of Kunming Medical University.

HIF-1α/Snail通路影响非那雄胺抑制膀胱癌细胞上皮间充质转化的分子机制研究

基金项目: 四川省卫生健康委员会科研基金(20211902)
详细信息
    作者简介:

    陈泓羽(1986~),女,四川攀枝花人,医学学士,主治医师,主要从事肿瘤临床及研究工作

  • 中图分类号: R730.23

Molecular Mechanism of Finasteride Inhibition of Epithelial-to-Mesenchymal Transition in Bladder Cancer Cells under Hypoxia-Inducible Factor 1-alpha/Snail Family Transcriptional Repressor 1 Pathway

  • 摘要:   目的  探讨非那雄胺对膀胱尿路上皮癌中上皮间充质转化的影响及其机制。  方法  采用不同浓度的非那雄胺(0.1%、0.5%、1%)处理人膀胱癌T24细胞24 h,设置未处理的T24细胞为对照组。部分细胞于1% O2条件下进行缺氧处理以模拟低氧微环境。通过免疫荧光检测细胞增殖标志物Ki-67,Annexin V-FITC/PI双染流式细胞术分析细胞凋亡率,划痕实验评估细胞迁移能力,Western Blot检测HIF-1α、E-cadherin、N-cadherin、Vimentin等EMT相关蛋白的表达水平。为进一步验证HIF-1α通路在非那雄胺抗肿瘤作用中的作用,构建HIF-1α过表达慢病毒载体(MOP-1)并转染T24细胞。动物实验中,构建T24荷瘤裸鼠模型,将小鼠随机分为对照组、MOP-1组、1%非那雄胺组和1%非那雄胺+MOP-1组,每组4只。连续灌胃给药4周后,观察肿瘤生长、转移及肝周淋巴结变化,并进行H&E染色与组织学分析。  结果  非那雄胺以浓度依赖的方式影响T24细胞的增殖、凋亡以及上皮向间充质转化。和对照组相比,非那雄胺处理的T24细胞处于生长期的数目降低,迁移的数量降低,上皮标志物表达提高,间质标志物表达降低(P < 0.05)。暴露在缺氧条件下的T24细胞中HIF-1α通路标志物的表达显著增加(P < 0.05),而1%非那雄胺处理的T24细胞中检测到HIF-1α通路被抑制(P < 0.05)。1%非那雄胺HIF-1α过表达质粒共处理组的HIF-1α通路表达水平低于对照组(P < 0.05),且小鼠肿瘤质量与体重之比较低,肿瘤转移情况更弱。  结论  非那雄胺通过抑制HIF-1α/Snail表达可以有效地阻断膀胱癌生长以及上皮细胞向间充质细胞转化。
  • 图  1  非那雄胺对膀胱上皮癌细胞增殖、凋亡及迁移的影响($\bar x \pm s $,n = 3)

    A:T24细胞的增殖通过Ki-67的免疫荧光染色来评估;B:T24细胞凋亡通过Annexin V-FITC/PI染色的流式细胞术分析检测;C:24 h后T24细胞的迁移过程;D:Ki-67的免疫荧光、T24细胞凋亡、24 h后T24细胞的迁移的定量分析;**P < 0.01;***P < 0.001。

    Figure  1.  Effects of finasteride on proliferation, apoptosis, and migration of bladder epithelial carcinoma cells ($\bar x \pm s $,n = 3)

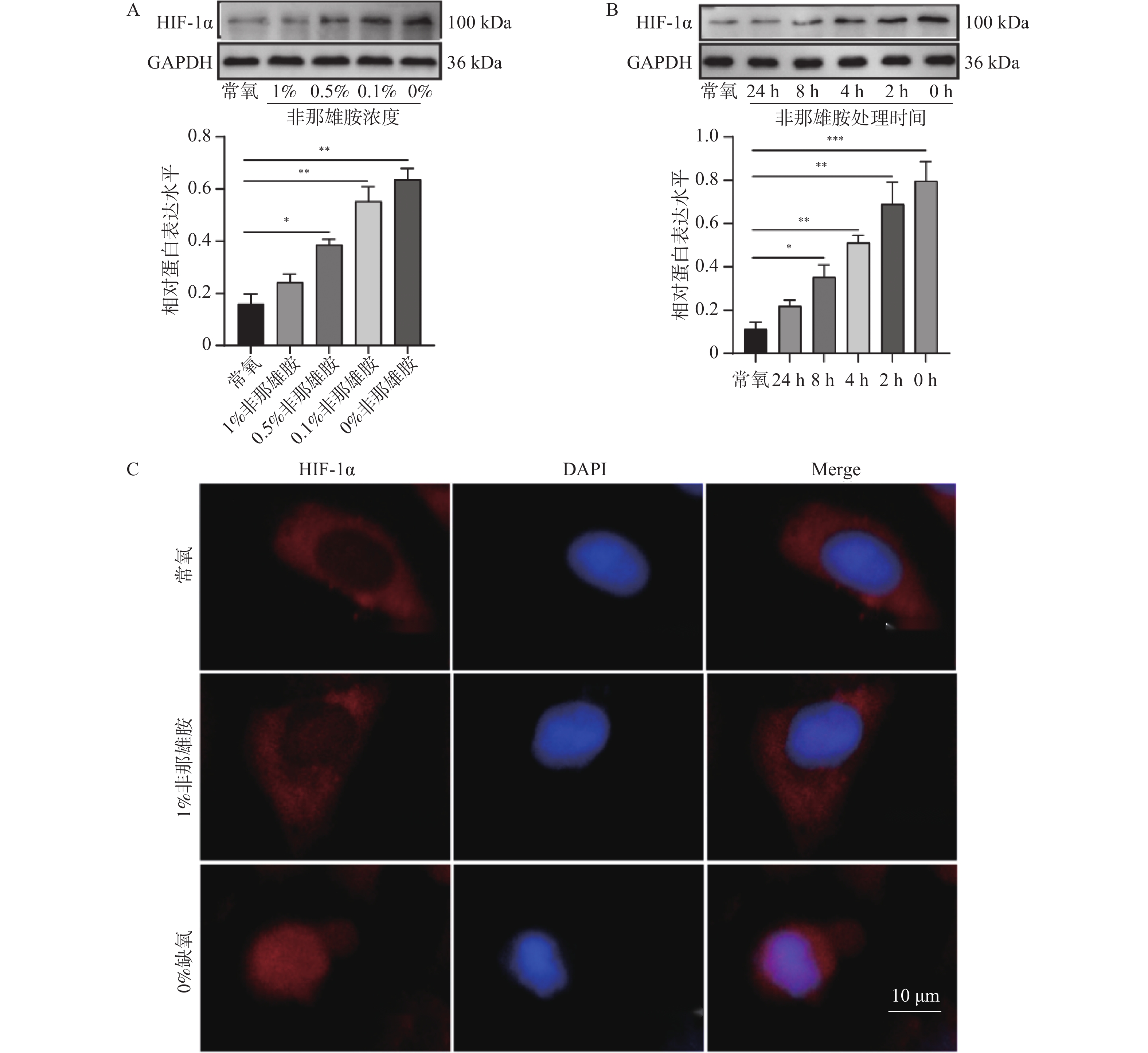
    图  2  非那雄胺增加膀胱癌细胞HIF-1α及其核内聚集

    A:0.1%、0.5%或1%非那雄胺处理2 h后,T24细胞中HIF-1α的蛋白免疫印迹结果;B:在不同处理时间间隔下1%非那雄胺处理的T24细胞中HIF-1α的蛋白免疫印迹;C:1%非那雄胺处理2 h的T24细胞中HIF-1α免疫荧光染色图;*P < 0.05;**P < 0.01。

    Figure  2.  Finasteride increases HIF-1α and nuclear accumulation in bladder cancer cells

    图  3  非那雄胺通过调节HIF-1α抑制膀胱癌细胞HIF-1α、Snail表达和EMT发生($\bar x \pm s $,n = 3)

    *P < 0.05;**P < 0.01。

    Figure  3.  Finasteride inhibits HIF-1α,Snail expression and EMT in bladder cancer cells by regulating HIF-1α ($\bar x \pm s $,n = 3)

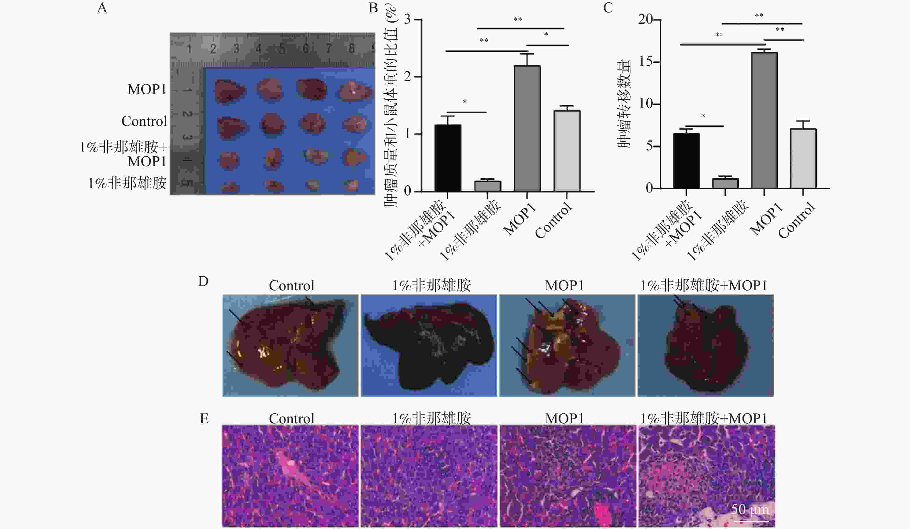
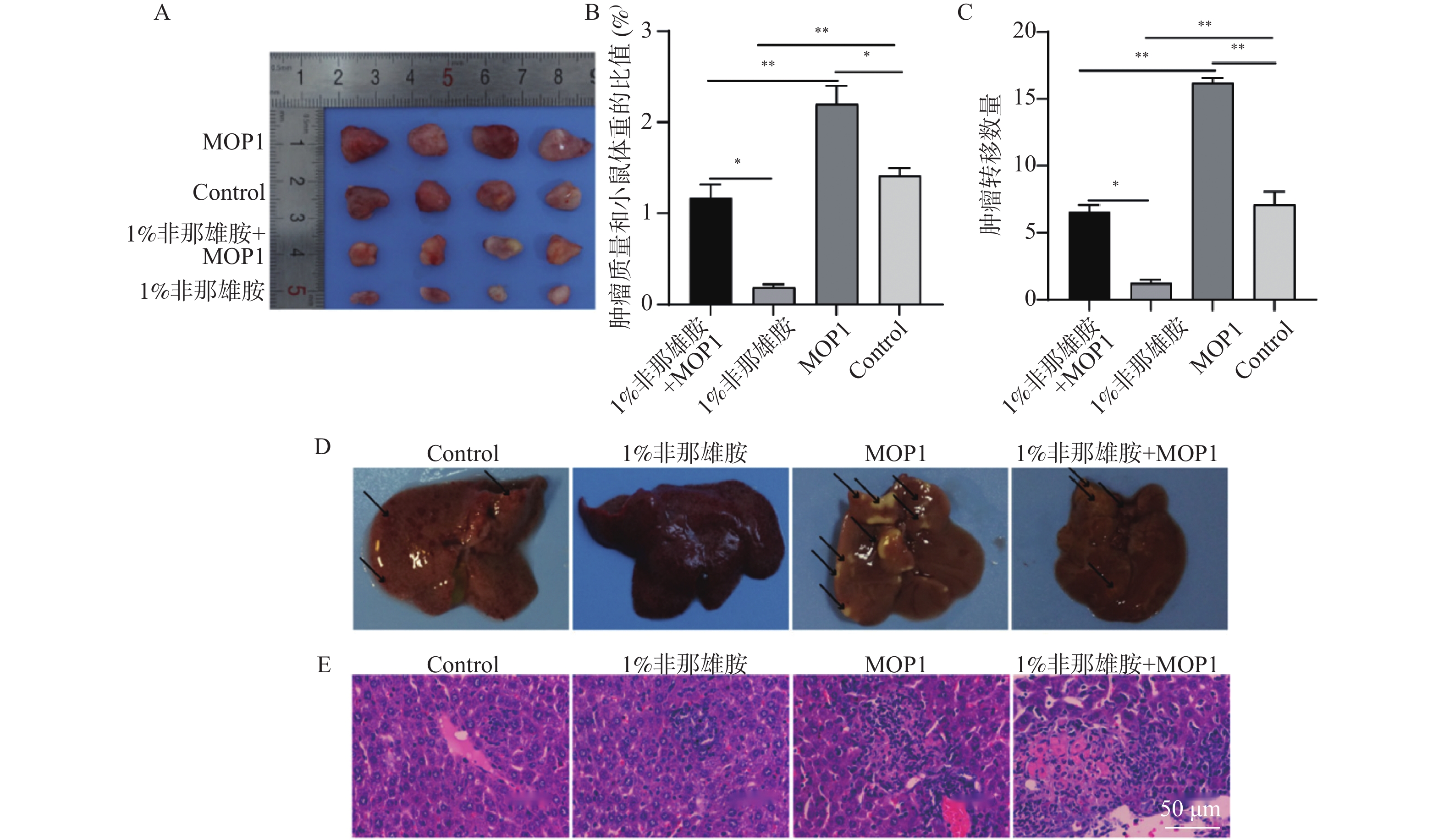
    图  4  非那雄胺通过HIF1α通路抑制膀胱癌发展和转移($\bar x \pm s $,n = 3)

    A:不同处理下,小鼠膀胱原位肿瘤的体积大小照片;B:小鼠肿瘤重量与小鼠重量之比;C:小鼠膀胱癌转移数量统计;D:小鼠膀胱癌向肝转移的照片;E:肝组织H&E染色图(×200)。*P < 0.05;**P < 0.01。

    Figure  4.  Finasteride inhibits bladder cancer development and metastasis through HIF1α pathway ($\bar x \pm s $,n = 3)

  • [1] Dobruch J, Oszczudłowski M. Bladder cancer: Current challenges and future directions[J]. Medicina (Kaunas), 2021, 57(8): 749. doi: 10.3390/medicina57080749
    [2] Lenis A T, Lec P M, Chamie K, et al. Bladder cancer[J]. Jama, 2020, 324(19): 1980-1991. doi: 10.1001/jama.2020.17598
    [3] Richters A, Aben K K H, Kiemeney L A L M. The global burden of urinary bladder cancer: An update[J]. World J Urol, 2020, 38(8): 1895-1904. doi: 10.1007/s00345-019-02984-4
    [4] 陈健康, 彭道荣, 陈慧昱, 等. 尿液膀胱肿瘤抗原水平检测在膀胱癌诊断中的意义[J]. 现代检验医学杂志, 2019, 34(6): 135-137. doi: 10.3969/j.issn.1671-7414.2019.06.034
    [5] 陈剑柏. 保留膀胱综合治疗对非转移性肌层浸润性膀胱癌预后影响[D]. 西安: 中国人民解放军空军军医大学, 2024.
    [6] 龙恭伟, 王东文, 叶章群. 肌层浸润性膀胱癌保膀胱治疗的现状与展望[J]. 现代泌尿生殖肿瘤杂志, 2023, 15(3): 129-132. doi: 10.3870/j.issn.1674-4624.2023.03.001
    [7] Chislett B, Chen D, Perera ML , et al. 5-alpha reductase inhibitors use in prostatic disease and beyond[J]. Transl Androl Urol., 2023, 12(3): 487-496.
    [8] Crerar H, Scott SolomonE, Bodkin-ClarkeC, et al. Regulation of NGF signaling by an axonal untranslated mRNA[J]. Neuron, 2019, 102(3): 553-563.e8.
    [9] Baumgartner B G, Orpinell M, Duran J , et al. Identification of a novel modulator of thyroid hormone receptor-mediated action[J]. PLoS One, 2007, 2(11): e1183.
    [10] Juri H, Narumi Y, Panebianco V, et al. Staging of bladder cancer with multiparametric MRI[J]. Br J Radiol., 2020, 93(1112): 20200116. doi: 10.1259/bjr.20200116
    [11] Rashid M, Zadeh L R, Baradaran B, et al. Up-down regulation of HIF-1α in cancer progression[J]. Gene, 2021, 798: 145796. doi: 10.1016/j.gene.2021.145796
    [12] Korbecki J, Simińska D, Gąssowska-Dobrowolska M, et al. Chronic and cycling hypoxia: Drivers of cancer chronic inflammation through HIF-1 and NF-κB activation: A review of the molecular mechanisms[J]. Int J Mol Sci, 2021, 22(19): 10701. doi: 10.3390/ijms221910701
    [13] Cowman S J, Koh M Y. Revisiting the HIF switch in the tumor and its immune microenvironment[J]. Trends Cancer, 2022, 8(1): 28-42. doi: 10.1016/j.trecan.2021.10.004
    [14] Hayes J D, Dinkova-Kostova A T, Tew K D. Oxidative stress in cancer[J]. Cancer Cell, 2020, 38(2): 167-197. doi: 10.1016/j.ccell.2020.06.001
    [15] Lee S H, Golinska M, Griffiths J R. HIF-1-independent mechanisms regulating metabolic adaptation in hypoxic cancer cells[J]. Cells, 2021, 10(9): 2371. doi: 10.3390/cells10092371
    [16] Elzakra N, Kim Y. HIF-1α metabolic pathways in human cancer[J]. Adv Exp Med Biol, 2021, 1280: 243-260.
    [17] Zhu Y, Tan J, Xie H, et al. HIF-1α regulates EMT via the Snail and β-catenin pathways in paraquat poisoning-induced early pulmonary fibrosis[J]. J Cell Mol Med, 2016, 20(4): 688-697. doi: 10.1111/jcmm.12769
    [18] De Francesco E M, Maggiolini M, Musti A M. Crosstalk between Notch, HIF-1α and GPER in breast cancer EMT[J]. Int J Mol Sci, 2018, 19(7): E2011. doi: 10.3390/ijms19072011
    [19] Li Q, Hong Y, Chen J, et al. Hypoxia-induced HIF-1α expression promotes neurogenic bladder fibrosis via EMT and pyroptosis[J]. Cells, 2022, 11(23): 3836. doi: 10.3390/cells11233836
    [20] Wieczorek E, Farooqi A A, Reszka E. Androgen receptor modulation and bladder cancer prevention - a short review[J]. Med Pr, 2022, 73(2): 151-162. doi: 10.13075/mp.5893.01229
    [21] Martínez-Rojo E, Berumen L C, García-Alcocer G, et al. The role of androgens and androgen receptor in human bladder cancer[J]. Biomolecules, 2021, 11(4): 594. doi: 10.3390/biom11040594
    [22] Tripathi A, Gupta S. Androgen receptor in bladder cancer: A promising therapeutic target[J]. Asian J Urol, 2020, 7(3): 284-290. doi: 10.1016/j.ajur.2020.05.011
    [23] La Vecchia C. Finasteride and bladder cancer[J]. Eur Urol, 2016, 69(3): 411-412. doi: 10.1016/j.eururo.2015.09.001
  • [1] 刘胜, 袁飞, 周红庆, 刘明生, 邹东桓, 李钰, 陈冠宇, 郭峰.  完全性盆底腹膜重建技术在膀胱全切原位新膀胱术中的疗效分析, 昆明医科大学学报. 2025, 46(6): 71-78. doi: 10.12259/j.issn.2095-610X.S20250609
    [2] 刘胜, 袁飞, 周红庆, 刘明生, 邹东桓, 李钰, 戴子涵, 陈冠宇, 郭峰.  完全性盆底腹膜重建技术在膀胱全切原位新膀胱术中的疗效分析, 昆明医科大学学报. 2025, 46(1): 1-7.
    [3] 黄天浩, 王渝迪, 郝小惠.  上皮间充质转换关键基因LRP1在矽肺中的作用, 昆明医科大学学报. 2025, 46(5): 65-74. doi: 10.12259/j.issn.2095-610X.S20250508
    [4] 孙绍婷, 李兰梅, 白伟伟, 陈娜, 王萌, 张明, 李亚芬.  YAP1/ANXA2信号轴调控肾小管上皮细胞凋亡与迁移的分子机制, 昆明医科大学学报. 2025, 46(11): 1-8.
    [5] 刘玉芹, 杨明莹, 王留芳, 夏斯亚, 李丹娜, 赵喜娟, 王娅.  膀胱癌患者报告结局量表的编制与信效度检验, 昆明医科大学学报. 2024, 45(7): 183-190. doi: 10.12259/j.issn.2095-610X.S20240727
    [6] 安义均, 余立丹, 赵美素, 马冬梅, 杨春花, 孔瑶.  膀胱癌溶酶体相关基因的预后模型构建与分析, 昆明医科大学学报. 2024, 45(5): 66-72. doi: 10.12259/j.issn.2095-610X.S20240510
    [7] 谢峻, 刘绍有, 施鸿金, 毛秋玉, 杨宏.  EZH2抑制剂与膀胱癌GC化疗药物联用增敏的作用研究, 昆明医科大学学报. 2023, 44(10): 67-76. doi: 10.12259/j.issn.2095-610X.S20231017
    [8] 陈诗, 付什, 谭智勇, 王剑松, 王海峰.  自噬在膀胱癌发展和治疗中的研究进展, 昆明医科大学学报. 2023, 44(5): 168-174. doi: 10.12259/j.issn.2095-610X.S20230503
    [9] 董昊楠, 王海峰, 黄应龙, 施鸿金, 毛岚, 刘毅杰, 王剑松.  根治性膀胱切除原位新膀胱术后代谢并发症及处理研究进展, 昆明医科大学学报. 2022, 43(12): 159-163. doi: 10.12259/j.issn.2095-610X.S20221229
    [10] 严植, 郝金钢, 尚芸芸.  VI-RADS评分对膀胱癌精准治疗的价值, 昆明医科大学学报. 2022, 43(3): 74-79. doi: 10.12259/j.issn.2095-610X.S20220322
    [11] 顾君, 何泽喜, 栾婷, 王海峰, 王剑松, 丁明霞.  外泌体长链非编码RNA在膀胱癌中的研究进展, 昆明医科大学学报. 2022, 43(1): 150-156. doi: 10.12259/j.issn.2095-610X.S20220110
    [12] 张桂珍, 张乙, 张诗汇, 李丹, 杨方, 徐洪.  Ac-SDKP抑制SiO2介导的肺泡Ⅱ型上皮MLE-12细胞向间质转化的作用及机制, 昆明医科大学学报. 2020, 41(05): 41-45.
    [13] 李丹娜, 杨明莹, 王俊, 王留芳, 吴光柳, 王会笑, 陈奖国, 姚呈, 黄应龙.  膀胱全切原位尿流改道术患者生命质量下降的术前危险因素, 昆明医科大学学报. 2018, 39(09): 27-32.
    [14] 杨灿, 巩宇航, 王海峰, 李海皓, 刘靖宇, 王伟, 王剑松, 左毅刚, 陈戬, 詹辉, 丁明霞.  单抗KMP1的体内抑制膀胱癌EJ细胞株成瘤的动物实验, 昆明医科大学学报. 2018, 39(05): 1-6.
    [15] 雷玉英, 高洁, 王饶祥, 钏莉雪, 郝金钢.  弥散加权成像在膀胱癌诊断的价值, 昆明医科大学学报. 2017, 38(07): 136-139.
    [16] 胡新一.  3D腹腔镜根治性膀胱切除、回肠原位尿流改道术, 昆明医科大学学报. 2016, 37(07): -.
    [17] 黄振华, 石鑫, 王辉涛, 张劲松, 王光, 郝金刚, 刘建和.  磁共振弥散加权成像在膀胱癌T分期的应用价值, 昆明医科大学学报. 2016, 37(12): 67-71.
    [18] 马真.  改良型TAT-VP3融合蛋白对膀胱癌BIU-87细胞Bcl-2和Survivin表达的影响, 昆明医科大学学报. 2012, 33(07): 1-1.
    [19] 膀胱全切回肠代膀胱术后并发下肢静脉血栓2例护理体会, 昆明医科大学学报. 2011, 32(05): -.
    [20] 肌层浸润性膀胱癌的治疗策略, 昆明医科大学学报. 2011, 32(09): -.
  • 加载中
图(4)
计量
  • 文章访问数:  54
  • HTML全文浏览量:  44
  • PDF下载量:  7
  • 被引次数: 0
出版历程
  • 收稿日期:  2025-05-09
  • 网络出版日期:  2025-11-08

目录

    /

    返回文章
    返回