留言板

尊敬的读者、作者、审稿人, 关于本刊的投稿、审稿、编辑和出版的任何问题, 您可以本页添加留言。我们将尽快给您答复。谢谢您的支持!

姓名
邮箱
手机号码
标题
留言内容
验证码

γ-氨基丁酸A型受体的激活减轻氧糖剥夺/复氧诱导的星形胶质细胞损伤

贺红侠 陈婷婷 黄菲 刘军武 周鸿丽 胥磊

贺红侠, 陈婷婷, 黄菲, 刘军武, 周鸿丽, 胥磊. γ-氨基丁酸A型受体的激活减轻氧糖剥夺/复氧诱导的星形胶质细胞损伤[J]. 昆明医科大学学报, 2025, 46(12): 49-57. doi: 10.12259/j.issn.2095-610X.S20251206
引用本文: 贺红侠, 陈婷婷, 黄菲, 刘军武, 周鸿丽, 胥磊. γ-氨基丁酸A型受体的激活减轻氧糖剥夺/复氧诱导的星形胶质细胞损伤[J]. 昆明医科大学学报, 2025, 46(12): 49-57. doi: 10.12259/j.issn.2095-610X.S20251206
Hongxia HE, Tingting CHEN, Fei HUANG, Junwu LIU, Hongli ZHOU, Lei XU. Activation of γ-Aminobutyric Acid Type A Receptor Attenuates Oxygen-glucose Deprivation/Reoxygenation-induced Astrocyte Injury[J]. Journal of Kunming Medical University, 2025, 46(12): 49-57. doi: 10.12259/j.issn.2095-610X.S20251206
Citation: Hongxia HE, Tingting CHEN, Fei HUANG, Junwu LIU, Hongli ZHOU, Lei XU. Activation of γ-Aminobutyric Acid Type A Receptor Attenuates Oxygen-glucose Deprivation/Reoxygenation-induced Astrocyte Injury[J]. Journal of Kunming Medical University, 2025, 46(12): 49-57. doi: 10.12259/j.issn.2095-610X.S20251206

γ-氨基丁酸A型受体的激活减轻氧糖剥夺/复氧诱导的星形胶质细胞损伤

doi: 10.12259/j.issn.2095-610X.S20251206
基金项目: 四川省卫生健康委员会科技项目(23LCYJ007)
详细信息
    作者简介:

    贺红侠(1983~),女,四川眉山人,医学硕士,主治医师,主要从事手术麻醉管理、麻醉与免疫功能的研究工作

    通讯作者:

    黄菲,E-mail:mzkhuangfei123@163.com

  • 中图分类号: R285.5

Activation of γ-Aminobutyric Acid Type A Receptor Attenuates Oxygen-glucose Deprivation/Reoxygenation-induced Astrocyte Injury

  • 摘要:   目的   探讨γ-氨基丁酸A型受体(γ-aminobutyric acid type A receptor,GABA_AR)对氧糖剥夺/复氧(oxygen-glucose deprivation/reoxygenation,OGD/R)诱导的星形胶质细胞损伤的保护作用及潜在机制。  方法   采用C8-D1A星形胶质细胞建立OGD/R损伤模型,随机分为正常对照组(NC)、OGD/R模型组、GABA_AR激动剂CL218872干预组(OGD/R+CL218872)及抑制剂MRK-016干预组(OGD/R+MRK-016)。通过EdU染色法检测细胞增殖;流式细胞术分析细胞凋亡;免疫荧光染色检测GABA_AR及胶质纤维酸性蛋白(glial fibrillary acidic protein,GFAP)的表达;Western blot法检测脑源性神经营养因子(brain-derived neurotrophic factor,BDNF)的表达。  结果   与OGD/R组比较,OGD/R+CL218872组细胞增殖率显著增强(P < 0.05),凋亡率明显降低(P < 0.01),GABA_AR与GFAP表达均上调(P < 0.05),BDNF蛋白表达水平显著升高(P < 0.05),炎症因子IL-6(P < 0.01)与TNF-α(P < 0.05)水平显著减少。而OGD/R+MRK-016组各指标均呈相反变化。  结论   GABA_AR激活可通过促进星形胶质细胞增殖、抑制其凋亡与炎症反应,并上调BDNF与GFAP的表达,从而减轻OGD/R诱导的细胞损伤。
  • 图  1  EdU染色与流式细胞术分析AS的增殖与凋亡水平[($ \bar x \pm s $),n = 3]

    A:EdU染色的代表性图片(100×,比例尺:100 μm);B:细胞增殖率统计结果;C:流式细胞术检测细胞凋亡的散点图;D:细胞凋亡率统计结果;蓝色荧光为细胞核,红色荧光为增殖细胞;***P < 0.001;**P < 0.01;*P < 0.05。

    Figure  1.  Analysis of proliferation and apoptosis levels in AS by Edu staining and flow cytometry [($ \bar x \pm s $),n = 3]

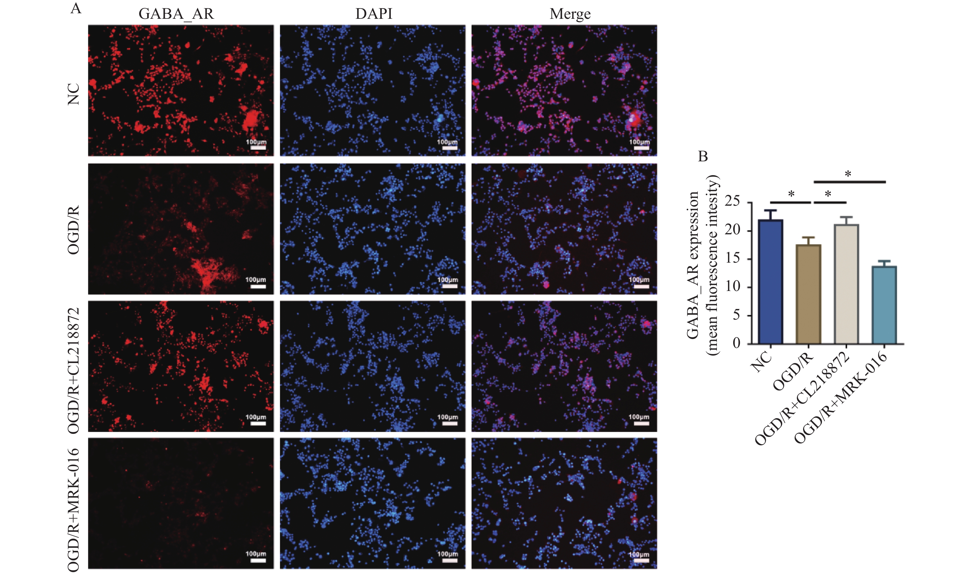
    图  2  免疫荧光检测AS中GABA_AR的表达[($ \bar x \pm s $),n = 5]

    A:免疫荧光检测AS中GABA_AR的定位和表达(100×,比例尺:100 μm),蓝色代表细胞核,红色代表GABA_AR;B:GABA_AR荧光强度的统计结果;*P < 0.05。

    Figure  2.  Immunofluorescence detection of GABA_AR expression in AS[($ \bar x \pm s $),n = 5]

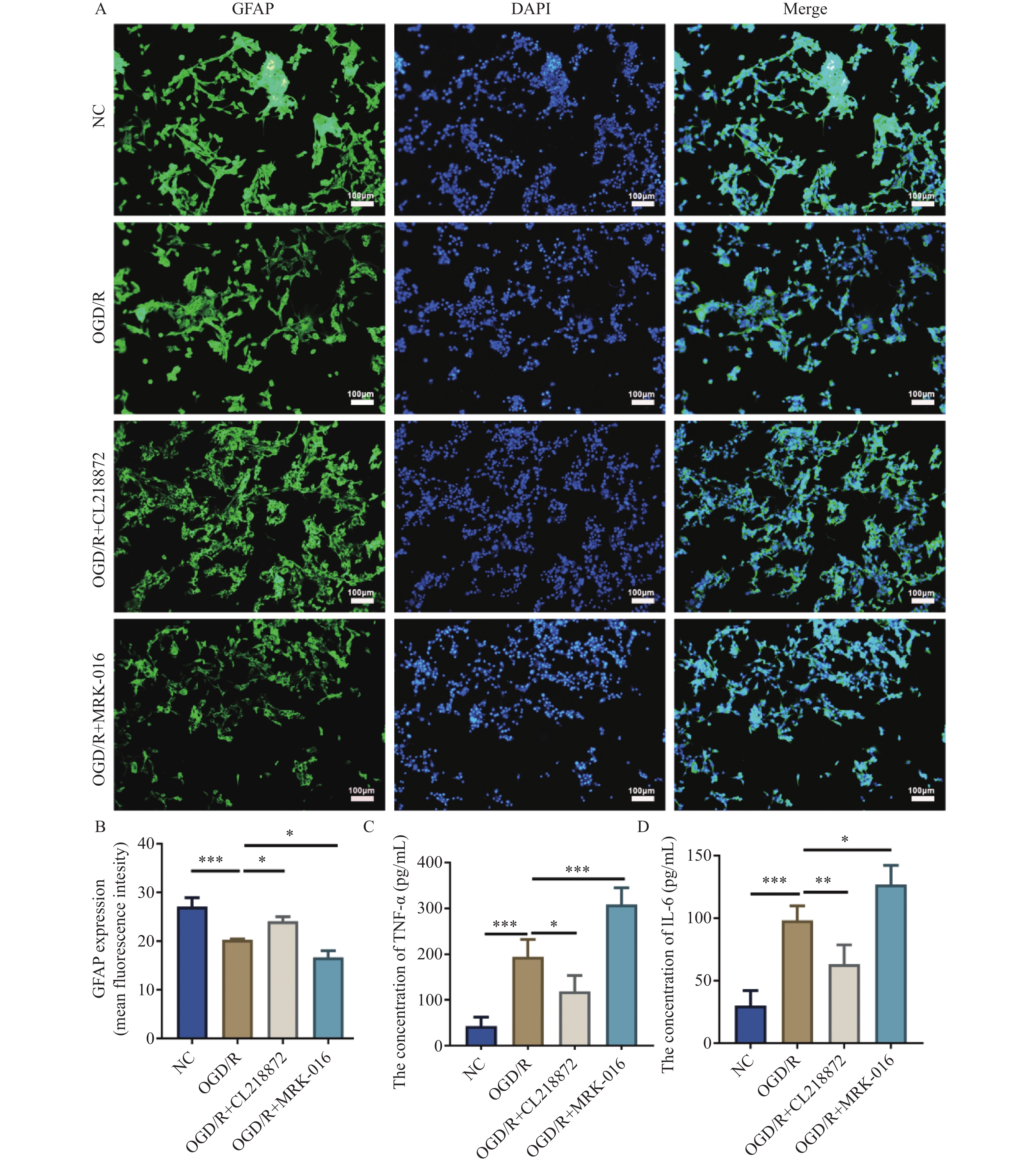
    图  3  GABA_AR调节对AS中GFAP表达及炎症因子释放的影响[($ \bar x \pm s $),n = 5]

    A:GFAP免疫荧光染色图像(100×,比例尺:100 μm),蓝色为细胞核,绿色为GFAP;B:GFAP表达的统计分析;C:AS中TNF-α水平;D:AS中IL-6水平;***P < 0.001;**P < 0.01;*P < 0.05。

    Figure  3.  Effects of GABA_AR modulation on GFAP expression and inflammatory factor release in AS [($ \bar x \pm s $),n = 5]

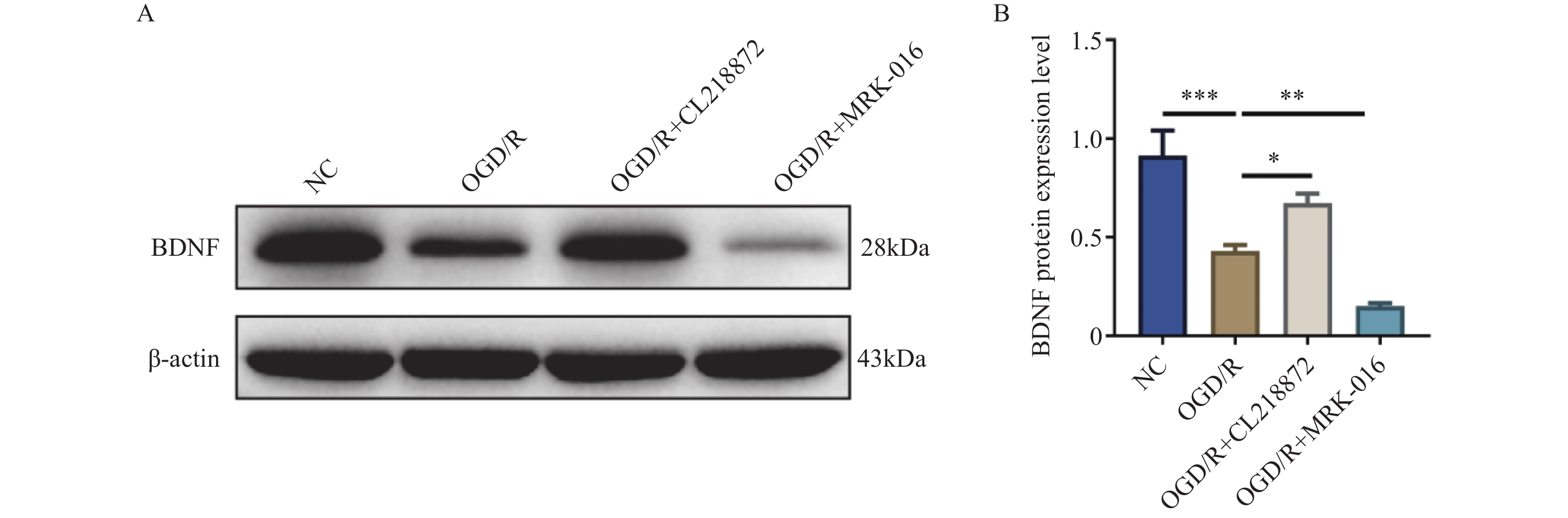
    图  4  AS中BDNF蛋白的表达水平[($ \bar x \pm s $),n = 3]

    A:Western blot检测BDNF蛋白表达;B:BDNF蛋白表达量的统计分析;***P < 0.001;**P < 0.01;*P < 0.05。

    Figure  4.  Expression levels of BDNF protein in AS [($ \bar x \pm s $),n = 3]

  • [1] Zhang M, Liu Q, Meng H, et al. Ischemia-reperfusion injury: Molecular mechanisms and therapeutic targets[J]. Signal Transduct Target Ther, 2024, 9(1): 12. doi: 10.1038/s41392-023-01688-x
    [2] Wu L, Xiong X, Wu X, et al. Targeting oxidative stress and inflammation to prevent ischemia-reperfusion injury[J]. Front Mol Neurosci, 2020, 13: 28. doi: 10.3389/fnmol.2020.00028
    [3] Zhang Q, Jia M, Wang Y, et al. Cell death mechanisms in cerebral ischemia-reperfusion injury[J]. Neurochem Res, 2022, 47(12): 3525-3542. doi: 10.1007/s11064-022-03697-8
    [4] Burda J E, Bernstein A M, Sofroniew M V. Astrocyte roles in traumatic brain injury[J]. Exp Neurol, 2016, 275 Pt 3(3): 305-315.
    [5] George J, Lu Y, Tsuchishima M, et al. Cellular and molecular mechanisms of hepatic ischemia-reperfusion injury: The role of oxidative stress and therapeutic approaches[J]. Redox Biol, 2024, 75: 103258. doi: 10.1016/j.redox.2024.103258
    [6] Wang H, Qiao Y, Lu H, et al. Astrocyte autophagy-neuroinflammation axis in ischemic stroke: From molecular mechanisms to translational medicine[J]. Neuroscience, 2025, 589: 128-139. doi: 10.1016/j.neuroscience.2025.10.036
    [7] Liu H, Wu X, Luo J, et al. Pterostilbene attenuates astrocytic inflammation and neuronal oxidative injury after ischemia-reperfusion by inhibiting NF-κB phosphorylation[J]. Front Immunol, 2019, 10: 2408. doi: 10.3389/fimmu.2019.02408
    [8] Wicha P, Tocharus J, Janyou A, et al. Hexahydrocurcumin alleviated blood-brain barrier dysfunction in cerebral ischemia/reperfusion rats[J]. Pharmacol Rep, 2020, 72(3): 659-671. doi: 10.1007/s43440-019-00050-9
    [9] Andersen J V, Schousboe A, Wellendorph P. Astrocytes regulate inhibitory neurotransmission through GABA uptake, metabolism, and recycling[J]. Essays Biochem, 2023, 67(1): 77-91. doi: 10.1042/EBC20220208
    [10] Ouyang C, Guo L, Lu Q, et al. Enhanced activity of GABA receptors inhibits glutamate release induced by focal cerebral ischemia in rat striatum[J]. Neurosci Lett, 2007, 420(2): 174-178. doi: 10.1016/j.neulet.2007.05.004
    [11] Michalettos G, Ruscher K. Crosstalk between GABAergic neurotransmission and inflammatory cascades in the post-ischemic brain: Relevance for stroke recovery[J]. Front Cell Neurosci, 2022, 16: 807911. doi: 10.3389/fncel.2022.807911
    [12] Zhang X, Yan H, Yuan Y, et al. Cerebral ischemia-reperfusion-induced autophagy protects against neuronal injury by mitochondrial clearance[J]. Autophagy, 2013, 9(9): 1321-1333. doi: 10.4161/auto.25132
    [13] Liu J, Feng X, Wang Y, et al. Astrocytes: GABAceptive and GABAergic cells in the brain[J]. Front Cell Neurosci, 2022, 16: 892497. doi: 10.3389/fncel.2022.892497
    [14] Li L, Zhou J, Sun H, et al. A computational model to investigate GABA-activated astrocyte modulation of neuronal excitation[J]. Comput Math Meth Med, 2020, 2020(1): 8750167.
    [15] Zhi S M, Fang G X, Xie X M, et al. Melatonin reduces OGD/R-induced neuron injury by regulating redox/inflammation/apoptosis signaling[J]. Eur Rev Med Pharmacol Sci, 2020, 24(3): 1524-1536.
    [16] Deng Y, Duan R, Ding W, et al. Astrocyte-derived exosomal nicotinamide phosphoribosyltransferase (Nampt) ameliorates ischemic stroke injury by targeting AMPK/mTOR signaling to induce autophagy[J]. Cell Death Dis, 2022, 13(12): 1057. doi: 10.1038/s41419-022-05454-9
    [17] Wang Y J, Seibert H, Ahn L Y, et al. Pharmacological chaperones restore proteostasis of epilepsy-associated GABA(A) receptor variants[J]. Pharmacol Res, 2024, 208: 107356. doi: 10.1016/j.phrs.2024.107356
    [18] Lecker I, Yin Y, Wang D S, et al. Potentiation of GABAA receptor activity by volatile anaesthetics is reduced by α5GABAA receptor-preferring inverse agonists[J]. Br J Anaesth, 2013, 110(Suppl 1): i73-i81.
    [19] Li Y, Yang H, Liu L, et al. From neurotoxicity to neuroprotection: Rethinking GABA(a)R-targeting anesthetics[J]. Cell Biol Toxicol, 2025, 41(1): 104. doi: 10.1007/s10565-025-10057-z
    [20] 许静, 尹晓慧, 张光毅. GABAA受体激活BDNF—TrkB—ERK信号通路在脑缺血中的作用[J]. 徐州医学院学报, 2011, 31(7): 441-444. doi: 10.3969/j.issn.1000-2065.2011.07.003
    [21] Untereiner A, Xu J, Bhattacharjee A, et al. γ-aminobutyric acid stimulates β-cell proliferation through the mTORC1/p70S6K pathway, an effect amplified by Ly49, a novel γ-aminobutyric acid type A receptor positive allosteric modulator[J]. Diabetes Obes Metab, 2020, 22(11): 2021-2031. doi: 10.1111/dom.14118
    [22] Takehara A, Hosokawa M, Eguchi H, et al. Gamma-aminobutyric acid (GABA) stimulates pancreatic cancer growth through overexpressing GABAA receptor pi subunit[J]. Cancer Res, 2007, 67(20): 9704-9712. doi: 10.1158/0008-5472.CAN-07-2099
    [23] Gravielle M C. Regulation of GABA(A) receptors induced by the activation of L-type voltage-gated calcium channels[J]. Membranes, 2021, 11(7): 486. doi: 10.3390/membranes11070486
    [24] Yu W, Zhu H, Wang Y, et al. Reactive transformation and increased BDNF signaling by hippocampal astrocytes in response to MK-801[J]. PLoS One, 2015, 10(12): e0145651. doi: 10.1371/journal.pone.0145651
    [25] Zhu H, Chen M F, Yu W J, et al. Time-dependent changes in BDNF expression of pentylenetetrazole-induced hippocampal astrocytes in vitro[J]. Brain Res, 2012, 1439: 1-6. doi: 10.1016/j.brainres.2011.12.035
    [26] Hol E M, Pekny M. Glial fibrillary acidic protein (GFAP) and the astrocyte intermediate filament system in diseases of the central nervous system[J]. Curr Opin Cell Biol, 2015, 32: 121-130. doi: 10.1016/j.ceb.2015.02.004
    [27] 黎影, 骆翔. A1/A2型反应性星形胶质细胞的研究进展[J]. 神经损伤与功能重建, 2022, 17(9): 518-520+528. doi: 10.16780/j.cnki.sjssgncj.20210089
    [28] Liddelow S A, Guttenplan K A, Clarke L E, et al. Neurotoxic reactive astrocytes are induced by activated microglia[J]. Nature, 2017, 541(7638): 481-487. doi: 10.1038/nature21029
    [29] 王慧芳, 陈新茹, 陈梦圆, 等. 基于JAK2/STAT3通路介导的星形胶质细胞A1/A2表型转化探讨桃红四物汤对脑缺血再灌注损伤的保护作用[J]. 中国实验方剂学杂志, 2025, 31(7): 25-34. doi: 10.13422/j.cnki.syfjx.20242001
    [30] Chun H, An H, Lim J, et al. Astrocytic proBDNF and tonic GABA distinguish active versus reactive astrocytes in hippocampus[J]. Exp Neurobiol, 2018, 27(3): 155-170. doi: 10.5607/en.2018.27.3.155
    [31] Matsutani S, Yamamoto N. Neuronal regulation of astrocyte morphology in vitro is mediated by GABAergic signaling[J]. Glia, 1997, 20(1): 1-9. doi: 10.1002/(SICI)1098-1136(199705)20:1<1::AID-GLIA1>3.0.CO;2-E
    [32] Newman E A. Glial cell inhibition of neurons by release of ATP[J]. J Neurosci, 2003, 23(5): 1659-1666. doi: 10.1523/JNEUROSCI.23-05-01659.2003
    [33] 李毅豪. Caspase-8/NF-κB信号通路在大鼠脑缺血再灌注损伤炎症机制的调控作用研究[D]. 广州: 广州医科大学, 2021.
    [34] Wang Y, Wang D, Wang K, et al. γ-Aminobutyric acid alleviates Litchi thaumatin-like protein-induced inflammation and reduces gut microbial translocation[J]. Food Sci Hum Wellness, 2024, 13(5): 3043-3053. doi: 10.26599/FSHW.2022.9250251
    [35] Balaratnasingam S, Janca A. Brain derived neurotrophic factor: A novel neurotrophin involved in psychiatric and neurological disorders[J]. Pharmacol Ther, 2012, 134(1): 116-124. doi: 10.1016/j.pharmthera.2012.01.006
    [36] Porcher C, Hatchett C, Longbottom R E, et al. Positive feedback regulation between gamma-aminobutyric acid type A (GABA(a)) receptor signaling and brain-derived neurotrophic factor (BDNF) release in developing neurons[J]. J Biol Chem, 2011, 286(24): 21667-21677. doi: 10.1074/jbc.M110.201582
  • [1] 孙绍婷, 李兰梅, 白伟伟, 陈娜, 王萌, 张明, 李亚芬.  YAP1/ANXA2信号轴调控肾小管上皮细胞凋亡与迁移的分子机制, 昆明医科大学学报.
    [2] 宋希猛, 袁士龙, 卢子昂, 徐茂通.  基于巨噬细胞自噬探讨川芎嗪对脊髓损伤修复的分子机制, 昆明医科大学学报. doi: 10.12259/j.issn.2095-610X.S20250705
    [3] 李双秀, 郑琦, 尹高生, 杨萍, 凌露.  自噬通量受损介导细胞凋亡在压力负荷诱导心力衰竭中的作用, 昆明医科大学学报. doi: 10.12259/j.issn.2095-610X.S20250906
    [4] 李妍平, Fariha Tasnim Efty, 陆志星, 朱灵英.  APOE4调控LRP1对Aβ25-35诱导的星形胶质细胞氧化应激和炎症反应的作用, 昆明医科大学学报. doi: 10.12259/j.issn.2095-610X.S20251103
    [5] 邓勇军, 陈倩, 邹建彬, 宫政, 刘焕鹏.  ZIC1基因过表达激活P53信号通路抑制胸膜间皮瘤细胞增殖, 昆明医科大学学报. doi: 10.12259/j.issn.2095-610X.S20240405
    [6] 房树华, 陈昕晟, 曹莉, 王娜.  内源性NO介导的Stargazin亚硝基化修饰在脑缺血再灌注后突触可塑性中的作用及机制, 昆明医科大学学报. doi: 10.12259/j.issn.2095-610X.S20210809
    [7] 全宇航, 王忠慧, 李珊珊, 刘光顺.  七氟烷抑制宣威肺癌XWLC-05细胞生物学行为, 昆明医科大学学报. doi: 10.12259/j.issn.2095-610X.S20211202
    [8] 铁金杉, 刘垚, 陈绍春.  星形胶质细胞-神经元转化体内诱导研究进展, 昆明医科大学学报. doi: 10.12259/j.issn.2095-610X.S20210333
    [9] 李俊杰, 蒋海燕, 白文娅, 霍思颖, 孙志生, 邵建林.  沉默RND3表达对氧糖缺失/复氧复糖损伤海马神经细胞炎症反应和细胞凋亡的影响, 昆明医科大学学报. doi: 10.12259/j.issn.2095-610X.S20211012
    [10] 马晨丽, 杨根梦, 闫倩文, 张枫弋, 石振金, 周一卿, 王一航, 赵永娜, 张冬先, 李利华, 洪仕君.  天麻素干预甲基苯丙胺依赖大鼠星形胶质细胞、神经元变化及炎性因子IL-6、TNF-α的表达, 昆明医科大学学报.
    [11] 聂祖庆, 张琼, 王鹏飞, 杨丽娟, 杨雯虹, 王若花, 马林昆, 杨明.  外伤性视神经损伤后大鼠视网膜中细胞因子的变化和来源, 昆明医科大学学报.
    [12] 袁勇.  适度低氧微环境对体外培养脑胶质瘤干细胞生长的影响, 昆明医科大学学报.
    [13] 黄云燕.  多氯联苯对胎鼠神经干细胞Nnat基因表达的影响, 昆明医科大学学报.
    [14] 张健.  盐霉素对人骨肉瘤MG-63细胞体外增殖和凋亡的影响, 昆明医科大学学报.
    [15] 潘艳丽.  吡格列酮对高糖诱导下血管内皮细胞凋亡的影响, 昆明医科大学学报.
    [16] 孙海梅.  缺血后处理对猪非梗死区心肌细胞凋亡的影响, 昆明医科大学学报.
    [17] 李棋.  抗神经生长因子抗体对大鼠慢性坐骨神经压迫损伤模型的脊髓胶质细胞激活的抑制作用, 昆明医科大学学报.
    [18] 李昆仑.  RNAi抑制Survivin基因的表达对乳腺癌SKBr-3细胞的影响, 昆明医科大学学报.
    [19] 赵学英.  p53基因在内质网应激诱导的晶状体上皮细胞凋亡中的作用, 昆明医科大学学报.
    [20] 李国栋.  七叶皂甙钠抗大鼠视网膜缺血-再灌注后视网膜细胞凋亡的保护作用, 昆明医科大学学报.
  • 加载中
图(4)
计量
  • 文章访问数:  333
  • HTML全文浏览量:  305
  • PDF下载量:  29
  • 被引次数: 0
出版历程
  • 收稿日期:  2025-09-06
  • 网络出版日期:  2025-12-08
  • 刊出日期:  2025-12-25

目录

    /

    返回文章
    返回