留言板

尊敬的读者、作者、审稿人, 关于本刊的投稿、审稿、编辑和出版的任何问题, 您可以本页添加留言。我们将尽快给您答复。谢谢您的支持!

姓名
邮箱
手机号码
标题
留言内容
验证码

基于线粒体功能障碍探讨菌群代谢产物对艾滋病免疫功能重建的影响

夏梦甜 李蓓蕾 陈倩 靳夏飞 魏峰 王凯旋

夏梦甜, 李蓓蕾, 陈倩, 靳夏飞, 魏峰, 王凯旋. 基于线粒体功能障碍探讨菌群代谢产物对艾滋病免疫功能重建的影响[J]. 昆明医科大学学报.
引用本文: 夏梦甜, 李蓓蕾, 陈倩, 靳夏飞, 魏峰, 王凯旋. 基于线粒体功能障碍探讨菌群代谢产物对艾滋病免疫功能重建的影响[J]. 昆明医科大学学报.
Mengtian XIA, Beilei LI, Qian CHEN, Xiafei JIN, Feng WEI, Kaixuan WANG. The Effect of Microbial Metabolites on Immune Function Reconstruction of Aids Based on Mitochondrial Dysfunction[J]. Journal of Kunming Medical University.
Citation: Mengtian XIA, Beilei LI, Qian CHEN, Xiafei JIN, Feng WEI, Kaixuan WANG. The Effect of Microbial Metabolites on Immune Function Reconstruction of Aids Based on Mitochondrial Dysfunction[J]. Journal of Kunming Medical University.

基于线粒体功能障碍探讨菌群代谢产物对艾滋病免疫功能重建的影响

基金项目: 河北省医学科学研究课题计划项目(20231692)
详细信息
    作者简介:

    夏梦甜(1987~),女,河北省石家庄人,本科学历,医学学士学位,石家庄市第五医院,中级职称,主要从事艾滋病患者抗病毒管理、健康科普、艾滋病相关机会性感染及为危重症救治工作

  • 中图分类号: R512.91

The Effect of Microbial Metabolites on Immune Function Reconstruction of Aids Based on Mitochondrial Dysfunction

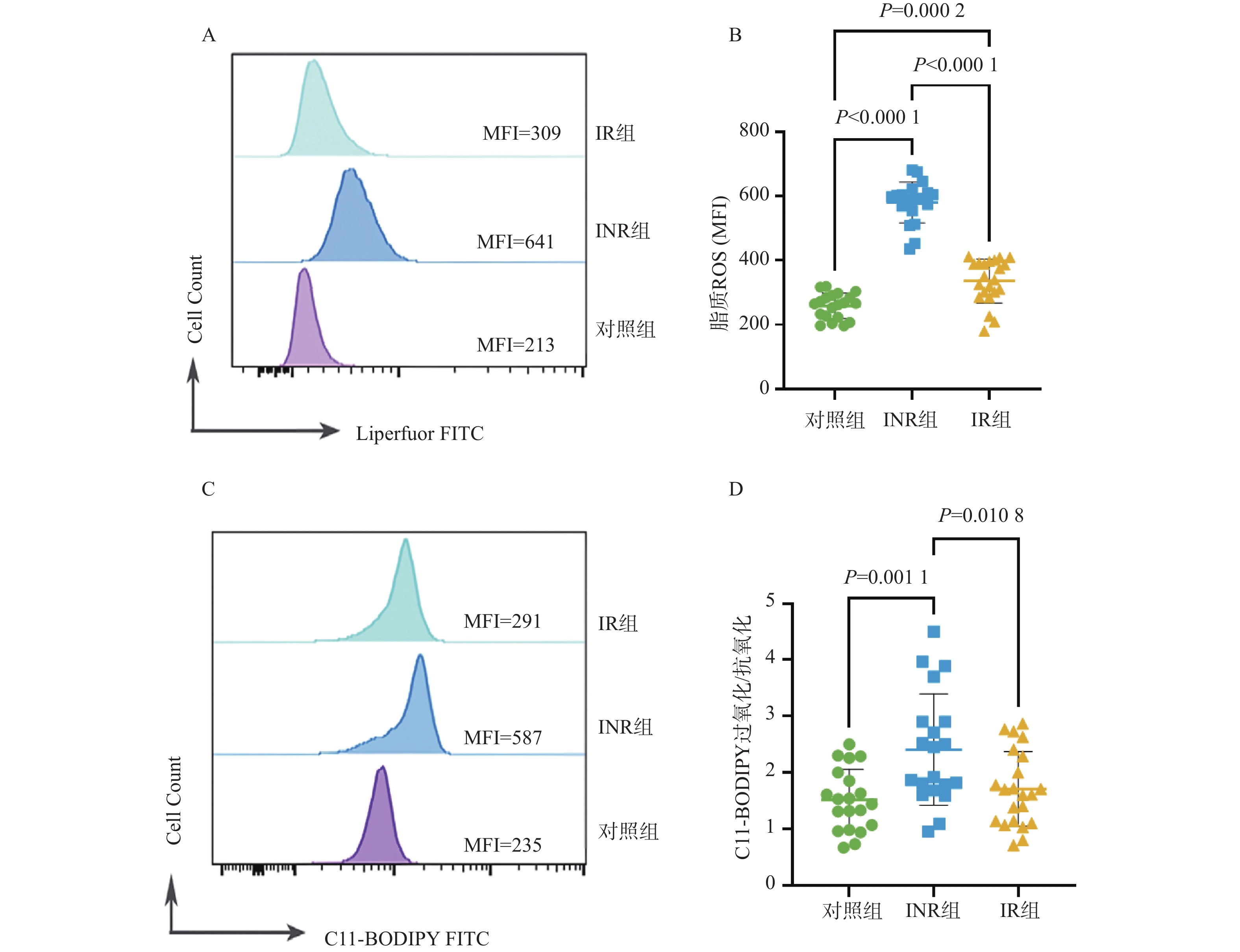
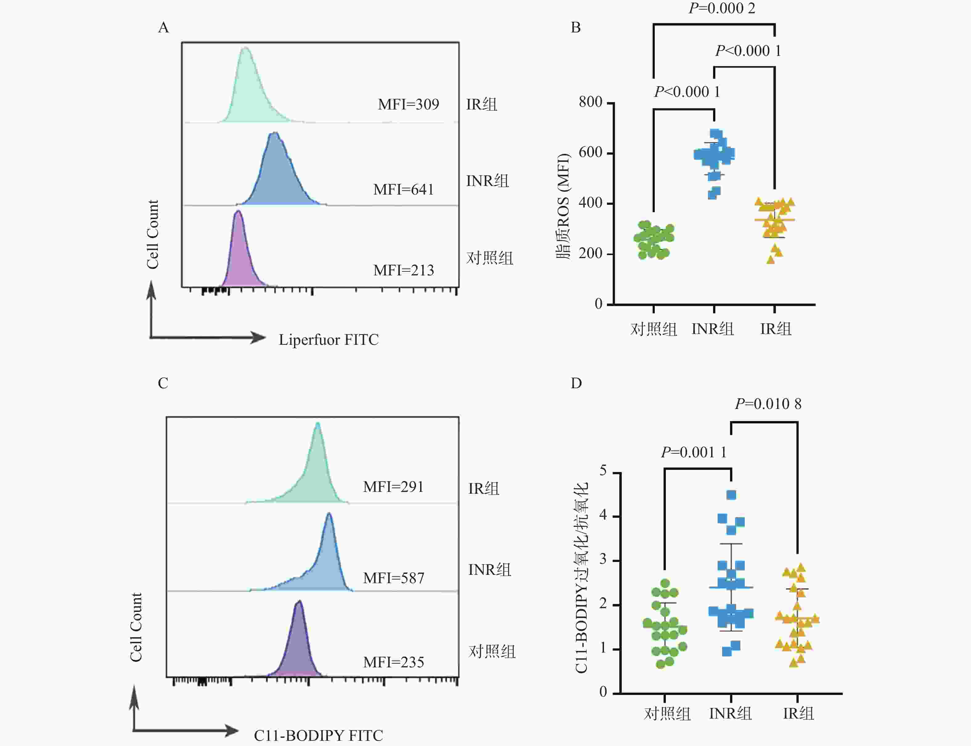
  • 摘要:   目的  基于线粒体功能障碍探讨菌群代谢产物对艾滋病免疫功能功能重建的影响。  方法  在2023年10月至2024年3月之间招募石家庄市第五医院42名接受4年抗逆转录病毒治疗(antiretroviral therapy,ART)的HIV感染者,包括20名免疫无应答者(immune non-responders,INR)、22名应答者(immune responder,IR)。同时,选择20名性别和年龄匹配的无感染男性接触者作为对照组,其HIV、乙型或丙型肝炎病毒感染均为阴性。采用流式细胞术分析免疫参数。采用游离脂肪酸荧光测定试剂盒和铁比色试剂盒测定血浆中游离脂肪酸(free fatty acid,FFA)和亚铁(Fe2+)水平。  结果  INR组患者的CD4+ T细胞、CD4+CD45RA+ T细胞和CD4+CD45RA+CD31+ T细胞百分比低于对照组和IR组(P < 0.05)。与IR组相比,INR组CD4+T细胞的JC-1比值、脂质反应性氧簇(reactive oxygen species,ROS)水平及C11-BODIPY过氧化/抗氧化升高(P < 0.05)。IR组CD4+T细胞的脂质ROS水平高于对照组(P < 0.05)。INR组患者外周血FFA水平和Fe2+水平高于对照组和IR组(P < 0.05),CD4+CD36+ T细胞百分比低于对照组和IR组(P < 0.05),而对照组和IR组之间的差异无统计学意义(P > 0.05)。  结论  菌群代谢产物FFA升高伴随着CD4+ T细胞上的CD36受体表达降低,导致线粒体功能障碍的发生。
  • 图  1  INR组胸腺迁出和幼稚CD4+T细胞亚群减少

    A:幼稚CD4+T细胞亚群(CD4+CD45RA+)的流式细胞分析代表图;B:各组幼稚CD4+T细胞亚群(CD4+CD45RA+)定量分析;C:胸腺迁出CD4+T细胞亚群(CD4+CD45RA+CD31+)的流式细胞分析代表图;D:各组胸腺迁出CD4+T细胞亚群(CD4+CD45RA+CD31+)定量分析。

    Figure  1.  Thymus emigration and naive CD4+T cell subsets decrease in INR group

    图  2  各组CD4+T细胞内JC-1(绿色/红色)的代表性染色和JC-1比值的定量分析

    A:各组CD4+T细胞内JC-1(绿色/红色)的代表性染色;B:JC-1比值的分析。

    Figure  2.  Typical staining of JC-1 (green/red) in CD4+T cells in each group and quantitative analysis of JC-1 ratio

    图  3  各组脂质ROS和脂质过氧化分析

    A:流式细胞分析脂质过氧化物染色的代表图;B:细胞内脂质ROS水平的定量分析;C:流式细胞分析C11-BODIPY荧光探针的代表图;D:细胞内脂质过氧化水平和抗氧化水平比值的定量分析。

    Figure  3.  Analysis of lipid ROS and lipid peroxidation in each group

    图  4  各组患者外周血FFA水平和Fe2+水平比较

    A:外周血FFA水平分析,B:外周血Fe2+水平分析。

    Figure  4.  Comparison of FFA level and Fe2+ level in peripheral blood of patients in each group

    图  5  各组患者CD4+T细胞表面脂肪酸转运蛋白(CD36)的表达

    Figure  5.  Expression of fatty acid transporter (CD36) on CD4+T cells in patients of each group

    表  1  研究参与者的一般特征 [中位数(Q1,Q3)]

    Table  1.   General characteristics of study participants [M(Q1,Q3)]

    特征 对照组(n=20) INR组(n=20) IR组(n=22) Z/χ2 P
    年龄,岁 35(33,38) 39(33,43) 35(31,40) 0.917 0.405
    CD4+ T细胞,细胞数/μL 842(535,958) 284(225,323) 502(398,711) 17.328 <0.001*
    CD8+ T细胞,细胞数/μL 639(463,870) 581(490,862) 665(505,896) 2.076 0.134
    基线CD4+ T细胞,细胞数/μL 163(101,244) 242(193,347) 1.494 0.143
    基线HIV RNA,拷贝数/mL 3.544 0.057
     ˂105 12 20
     ≥105 8 2
    治疗方案 - 0.961
    TDF + EFV + 3TC 19 22
    其他 1 0
    ART治疗情况
    ART治疗持续时间,年 5.11(4.10,6.52) 5.02(4.15,7.01) 2.021 0.494
    成功ART的时间,年 4.63(3.62,6.21) 4.52(3.63,6.52) 1.684 0.297
    实验室指标
    总胆固醇,mmol/L 4.20(3.65,4.43) 4.17(3.46,4.97) 0.062 0.991
    甘油三酯,mmol/L 1.89(1.36,2.77) 1.39(1.01,2.06)△ 4.240 <0.001*
    HLD,mmol/L 1.03(0.85,1.18) 0.96(0.89,1.26) 1.761 0.086
    LDL,mmol/L 2.29(1.98,2.77) 2.41(1.85,3.37) 1.283 0.207
      注:*P < 0.05表示组间总体比较有统计学差异;与INR组相比,P < 0.05。
    下载: 导出CSV
  • [1] Zaongo S D, Chen Y. Metformin may be a viable adjunctive therapeutic option to potentially enhance immune reconstitution in HIV-positive immunological non-responders[J]. Chin Med J, 2023, 136(18): 2147-2155. doi: 10.1097/CM9.0000000000002493
    [2] Gandhi R T, Landovitz R J, Sax P E, et al. Antiretroviral drugs for treatment and prevention of HIV in adults: 2024 recommendations of the international antiviral society-USA panel[J]. Jama, 2025, 333(7): 609. doi: 10.1001/jama.2024.24543
    [3] Wang B, Wang Y, Zhang J, et al. ROS-induced lipid peroxidation modulates cell death outcome: Mechanisms behind apoptosis, autophagy, and ferroptosis[J]. Arch Toxicol, 2023, 97(6): 1439-1451. doi: 10.1007/s00204-023-03476-6
    [4] Obare L M, Simmons J, Oakes J, et al. CD3+ T-cell: CD14+ monocyte complexes are dynamic and increased with HIV and glucose intolerance[J]. J Immunol, 2025, 214(3): 516-531. doi: 10.1093/jimmun/vkae054
    [5] West A L, von Gerichten J, Irvine N A, et al. Fatty acid composition and metabolic partitioning of α-linolenic acid are contingent on life stage in human CD3+ T lymphocytes[J]. Front Immunol, 2022, 13: 1079642. doi: 10.3389/fimmu.2022.1079642
    [6] Xiao Q, Yan L, Han J, et al. Metabolism-dependent ferroptosis promotes mitochondrial dysfunction and inflammation in CD4+ T lymphocytes in HIV-infected immune non-responders[J]. eBioMedicine, 2022, 86: 104382. doi: 10.1016/j.ebiom.2022.104382
    [7] Barroso S, Guitart-Mampel M, García-García FJ, et al. Metabolic, mitochondrial, and inflammatory effects of efavirenz, emtricitabine, and tenofovir disoproxil fumarate in asymptomatic antiretroviral-naïve people with HIV[J]. Int J Mol Sci, 2024, 25(15): 8418. doi: 10.3390/ijms25158418
    [8] Fujii J, Imai H. Oxidative metabolism as a cause of lipid peroxidation in the execution of ferroptosis[J]. Int J Mol Sci, 2024, 25(14): 7544. doi: 10.3390/ijms25147544
    [9] Nakanjako D, Nabatanzi R, Ssinabulya I, et al. Chronic immune activation and accelerated immune aging among HIV-infected adults receiving suppressive antiretroviral therapy for at least 12 years in an African cohort[J]. Heliyon, 2024, 10(11): e31910. doi: 10.1016/j.heliyon.2024.e31910
    [10] Feng Y Y F, Li Y C, Liu H M, et al. Synthetic lethal CRISPR screen identifies a cancer cell-intrinsic role of PD-L1 in regulation of vulnerability to ferroptosis[J]. Cell Rep, 2024, 43(7): 114477. doi: 10.1016/j.celrep.2024.114477
    [11] Morou A, Brunet-Ratnasingham E, Dubé M, et al. Altered differentiation is central to HIV-specific CD4+ T cell dysfunction in progressive disease[J]. Nat Immunol, 2019, 20(8): 1059-1070. doi: 10.1038/s41590-019-0418-x
    [12] Chen Z, Sun H, Hu T, et al. Sunflower resistance against Sclerotinia sclerotiorum is potentiated by selenium through regulation of redox homeostasis and hormones signaling pathways[J]. Environ Sci Pollut Res, 2022, 29(25): 38097-38109. doi: 10.1007/s11356-021-18125-7
    [13] Ma X, Xiao L, Liu L, et al. CD36-mediated ferroptosis dampens intratumoral CD8+ T cell effector function and impairs their antitumor ability[J]. Cell Metab, 2021, 33(5): 1001-1012. e5.
    [14] Qian S, Chen X, Wu T, et al. The accumulation of plasma acylcarnitines are associated with poor immune recovery in HIV-infected individuals[J]. BMC Infect Dis, 2021, 21(1): 808. doi: 10.1186/s12879-021-06525-6
    [15] Tanase C, Enciu A M, Codrici E, et al. Fatty acids, CD36, thrombospondin-1, and CD47 in glioblastoma: Together and/or separately?[J]. Int J Mol Sci, 2022, 23(2): 604. doi: 10.3390/ijms23020604
    [16] Rayasam A, Mottahedin A, Faustino J, et al. Scavenger receptor CD36 governs recruitment of myeloid cells to the blood–CSF barrier after stroke in neonatal mice[J]. J Neuroinflammation, 2022, 19(1): 47. doi: 10.1186/s12974-022-02388-z
    [17] Ramos-Jiménez A, Zavala-Lira R A, Moreno-Brito V, et al. FAT/CD36 participation in human skeletal muscle lipid metabolism: A systematic review[J]. J Clin Med, 2023, 12(1): 318.
    [18] Ji C. Molecular factors and pathways of hepatotoxicity associated with HIV/SARS-CoV-2 protease inhibitors[J]. Int J Mol Sci, 2023, 24(9): 7938. doi: 10.3390/ijms24097938
    [19] Li Y, Huang X, Yang G, et al. CD36 favours fat sensing and transport to govern lipid metabolism[J]. Prog Lipid Res, 2022, 88: 101193. doi: 10.1016/j.plipres.2022.101193
  • [1] 槐楠, 李睿, 宋广荣, 匡安仁.  探讨雷帕霉素对甲状腺炎大鼠氧化应激的改善作用, 昆明医科大学学报. 2026, 47(1): 1-7.
    [2] 李妍平, Fariha Tasnim Efty, 陆志星, 朱灵英.  APOE4调控LRP1对Aβ25-35诱导的星形胶质细胞氧化应激和炎症反应的作用, 昆明医科大学学报. 2025, 46(11): 18-25. doi: 10.12259/j.issn.2095-610X.S20251103
    [3] 田波, 刘俊, 李重熙, 张伟, 房梅芹, 陈海云, 柏静萍, 周鑫, 程雷, 金永梅.  快速启动艾滋病抗病毒治疗成效观察及影响因素分析, 昆明医科大学学报. 2024, 45(9): 163-167. doi: 10.12259/j.issn.2095-610X.S20240925
    [4] 谭莹, 秦海燕, 孙翔, 苏彦伊, 王英宝.  丙泊酚调节MPP+诱导的SH-SY5Y细胞线粒体氧化应激和凋亡, 昆明医科大学学报. 2024, 45(3): 35-41. doi: 10.12259/j.issn.2095-610X.S20240305
    [5] 张立群, 柴敏东, 潘志强, 郑艳芬, 赵坤, 赵鑫, 张琳, 张宁平.  高原脱适应人群外周血淋巴细胞亚群的变化, 昆明医科大学学报. 2023, 44(10): 122-128. doi: 10.12259/j.issn.2095-610X.S20231012
    [6] 余婷婷, 李冬玲, 王红英, 李丽华, 普冬, 武昆利.  昆明地区艾滋初治病例感染、免疫及耐药情况调查, 昆明医科大学学报. 2022, 43(1): 138-143. doi: 10.12259/j.issn.2095-610X.S20220133
    [7] 曹瑞, 徐畅, 金晓媚, 戴洁, 陈会超, 董莉娟, 杨敏, 杨莉, 陈敏.  昆明市2018年~2020年新发现HIV-1感染男男性行为人群新近感染分析, 昆明医科大学学报. 2022, 43(8): 150-155. doi: 10.12259/j.issn.2095-610X.S20220825
    [8] 李重熙, 尹光凤, 张瑜书, 古善群, 张伟, 刘俊, 田波.  昆明地区HIV感染者抗病毒治疗前的肾病及影响因素, 昆明医科大学学报. 2022, 43(2): 154-159. doi: 10.12259/j.issn.2095-610X.S20220208
    [9] 杨永锐, 李海雯, 赵智蓉, 王璐, 贾婷, 董志坚, 李晓非, 陆霓虹.  索磷布韦维帕他韦治疗不同基因型慢性丙型肝炎患者和HCV/HIV合并感染患者的临床疗效与安全性, 昆明医科大学学报. 2021, 42(7): 130-136. doi: 10.12259/j.issn.2095-610X.S20210722
    [10] 李重熙, 刘俊, 白劲松, 田波, 于闵, 古善群.  直接抗病毒药物治疗人类免疫缺陷病毒感染合并丙型肝炎的疗效, 昆明医科大学学报. 2019, 40(01): 92-95.
    [11] 张尊月, 李坪, 唐莉, 王昆华, 龙艳喜, 王华伟.  线粒体和胚胎发育关系的研究进展, 昆明医科大学学报. 2019, 40(01): 118-122.
    [12] 李重熙, 刘俊, 关玮, 何蓉, 张伟, 白劲松.  DAAs对HIV合并丙型肝炎治疗效果的影响因素, 昆明医科大学学报. 2019, 40(08): 102-106.
    [13] 曾庆菊, 李慧, 王晋文.  褪黑素对糖尿病大鼠氧化应激及足细胞凋亡的影响及作用机制, 昆明医科大学学报. 2019, 40(10): 62-66.
    [14] 周贵, 舒海燕, 罗江磋, 苏超敏, 宋列席, 刘佳, 杨娇, 王慧玲.  成都市某院HIV传染性疾病监测结果分析, 昆明医科大学学报. 2016, 37(12): 122-126.
    [15] 樊萍.  探讨艾滋病合并结核病患者与T淋巴细胞之间的关系, 昆明医科大学学报. 2015, 36(07): -1.
    [16] 曾柏瑞.  甲基苯丙胺与HIV-Tat蛋白协同改变大鼠血脑屏障通透性的氧化应激作用机制, 昆明医科大学学报. 2015, 36(03): -1.
    [17] 丁艳杰.  类风湿合并颈动脉硬化患者血清氧化应激状态与MMPs相关性分析, 昆明医科大学学报. 2014, 35(05): -.
    [18] 边海霞.  单纯疱疹病毒性角膜炎抗氧化治疗的临床观察, 昆明医科大学学报. 2014, 35(12): -1.
    [19] 李斌.  rhHSP70联合Mage-3抗原肽修饰树突状细胞诱导的抗乳腺癌作用, 昆明医科大学学报. 2013, 34(08): -.
    [20] 李斌.  rhHSP70联合Mage-3抗原肽修饰树突状细胞诱导的抗乳腺癌作用, 昆明医科大学学报. 2013, 34(08): -.
  • 加载中
图(5) / 表(1)
计量
  • 文章访问数:  65
  • HTML全文浏览量:  52
  • PDF下载量:  35
  • 被引次数: 0
出版历程
  • 收稿日期:  2025-06-11
  • 网络出版日期:  2025-12-19

目录

    /

    返回文章
    返回