留言板

尊敬的读者、作者、审稿人, 关于本刊的投稿、审稿、编辑和出版的任何问题, 您可以本页添加留言。我们将尽快给您答复。谢谢您的支持!

姓名
邮箱
手机号码
标题
留言内容
验证码

miR-21-5p抑制SIRT2/AKT轴促进骨关节炎进展机制

陈笑天 丁振飞 宋宜宁 蒋邦红 张帆 高艺 官建中

陈笑天, 丁振飞, 宋宜宁, 蒋邦红, 张帆, 高艺, 官建中. miR-21-5p抑制SIRT2/AKT轴促进骨关节炎进展机制[J]. 昆明医科大学学报.
引用本文: 陈笑天, 丁振飞, 宋宜宁, 蒋邦红, 张帆, 高艺, 官建中. miR-21-5p抑制SIRT2/AKT轴促进骨关节炎进展机制[J]. 昆明医科大学学报.
Xiaotian CHEN, Zhenfei DING, Yining SONG, Banghong JIANG, Fan ZHANG, Yi GAO, Jianzhong GUAN. Mechanism of miR-21-5p in Promoting Osteoarthritis Progression through Inhibition of the SIRT2/AKT Signaling Pathway[J]. Journal of Kunming Medical University.
Citation: Xiaotian CHEN, Zhenfei DING, Yining SONG, Banghong JIANG, Fan ZHANG, Yi GAO, Jianzhong GUAN. Mechanism of miR-21-5p in Promoting Osteoarthritis Progression through Inhibition of the SIRT2/AKT Signaling Pathway[J]. Journal of Kunming Medical University.

miR-21-5p抑制SIRT2/AKT轴促进骨关节炎进展机制

基金项目: 组织移植安徽省重点实验室开放研究基金一般项目(AHTT2023B002);蚌埠医科大学科技项目自然科学重点项目(2023byzd050);安徽省高校科研项目自然科学重点项目(2022AH051451);安徽省高校科研项目自然科学重点项目(2023AH051914)
详细信息
    作者简介:

    陈笑天(1989~),男,安徽蚌埠人,医学硕士,主治医师,主要从事骨关节炎方向

    通讯作者:

    官建中,E-mail:jzguan2002@163.com

  • 中图分类号: R684.3

Mechanism of miR-21-5p in Promoting Osteoarthritis Progression through Inhibition of the SIRT2/AKT Signaling Pathway

  • 摘要:   目的  探究miR-21-5p通过调控SIRT2/AKT信号轴在骨关节炎(osteoarthritis,OA)进展中的作用机制。  方法  采用10 ng/mL IL-1β诱导人软骨细胞系CP-H107构建OA体外模型。实验分组包括:IL-1β+阴性对照模拟物(NC mimic)组、IL-1β+miR-21-5p模拟物(mimic)组、IL-1β+阴性对照抑制物(NC inhibitor)组、IL-1β+miR-21-5p抑制物(inhibitor)组及IL-1β+miR-21-5p mimic+oe SIRT2组。通过RT-qPCR、Western blot(WB)、免疫荧光检测MMP13、SIRT2、AKT及p-AKT表达水平,Annexin V-FITC/PI流式细胞术分析细胞凋亡,ELISA检测IL-6、TNF-α、IL-10水平。双荧光素酶报告实验验证miR-21-5p与SIRT2的靶向结合。  结果  IL-1β刺激后,CP-H107细胞中miR-21-5p及MMP13表达显著升高(P < 0.05)。miR-21-5p过表达可促进MMP13表达、细胞因子(IL-6、TNF-α、IL-10)分泌及细胞凋亡(P < 0.05),而抑制miR-21-5p可产生相反效果(P < 0.05)。双荧光素酶实验证实miR-21-5p可直接靶向SIRT2。miR-21-5p过表达显著下调SIRT2及p-AKT/AKT比值(P < 0.05)。进一步实验显示,SIRT2过表达可部分逆转miR-21-5p过表达所致的MMP13上调、炎症因子释放及凋亡增加(P < 0.05)。  结论  miR-21-5p通过靶向抑制SIRT2,阻断其对AKT通路的调控作用,促进软骨细胞分解代谢、炎症反应及凋亡,加速OA进展。
  • 图  1  OA 软骨细胞模型构建($\bar x \pm s $,n = 3)

    A:IL-1β诱导CP-H107细胞后MMP13的mRNA的表达;B:IL-1β诱导CP-H107细胞后MMP13蛋白水平的表达;C:IL-1β诱导CP-H107细胞后miR-21-5p的表达;*P < 0.05。

    Figure  1.  Construction of OA chondrocyte model ($\bar x \pm s $,n = 3)

    图  2  miR-21-5p过表达对MMP13水平及CP-H107细胞凋亡比例的影响($\bar x \pm s $,n = 3)

    A:RT-qPCR检测miR-21-5p mimics转染效率;B:免疫荧光检测MMP13的表达;C: Western blot检测各组细胞中MMP13蛋白的表达水平;D:Annexin/PI双染实验检测CP-H107细胞凋亡比例;*P < 0.05。

    Figure  2.  Effects of miR-21-5p overexpression on MMP13 levels and apoptosis ratio in CP-H107 cells ($\bar x \pm s $,n = 3)

    图  3  沉默miR-21-5p对MMP13水平及CP-H107细胞凋亡比例的影响($\bar x \pm s $,n = 5)

    A:RT-qPCR检测miR-21-5p mimics转染效率;B:免疫荧光检测MMP13的表达;C: Western blot检测各组细胞中MMP13蛋白的表达水平;D:Annexin/PI双染实验检测CP-H107细胞凋亡比例;*P < 0.05。

    Figure  3.  Effects of miR-21-5p silencing on MMP13 expression and apoptosis ratio in CP-H107 cells ($\bar x \pm s $,n = 5)

    图  4  ELISA检测miR-21-5p表达对OA细胞中IL-6、TNF-α和IL-10的影响($\bar x \pm s $,n = 3)

    A~C:miR-21-5p过表达对OA细胞中IL-6、TNF-α和IL-10的影响;E~F:沉默miR-21-5p对OA细胞中IL-6、TNF-α和IL-10的影响;*P < 0.05。

    Figure  4.  Effect of miR-21-5p expression on IL-6,TNF-αand IL-10 in OA cells detected by ELISA ($\bar x \pm s $,n = 3)

    图  5  双荧光素酶报告基因实验检测miR-21-5p与SIRT2的靶向关系($\bar x \pm s $,n = 3)

    A:miR-21-5p 和 SIRT2-3’-UTR之间的预测结合位点;B:转染野生型或突变SIRT2和 miR-21-5p mimics或 NC mimic 的双荧光素酶活性;*P < 0.05。

    Figure  5.  Dual-luciferase reporter gene assay detecting the targeting relationship between miR-21-5p and SIRT2 ($\bar x \pm s $,n = 3)

    图  6  RT-qPCR和Western blot检测miR-21-5p过表达对CP-H107细胞中SIRT2、AKT和p-AKT的影响($\bar x \pm s $,n = 5)

    A:RT-qPCR检测IL-1β+NC mimic组和IL-1β+miR-21-5p mimics组SIRT2 mRNA水平;B:Western blot检测IL-1β+NC mimic组、IL-1β+miR-21-5p mimics组及IL-1β+miR-21-5p mimic+oe SIRT2组SIRT2、AKT和p-AKT的蛋白表达;C:各组相对蛋白表达量;与IL-1β相比,*P < 0.05;与IL-1β+miR-21-5p mimic+oe SIRT2组相比,#P < 0.05。

    Figure  6.  Effects of miR-21-5p overexpression on SIRT2,AKT,and p-AKT expression in CP-H107 cells detected by RT-qPCR and Western blot ($\bar x \pm s $,n = 5)

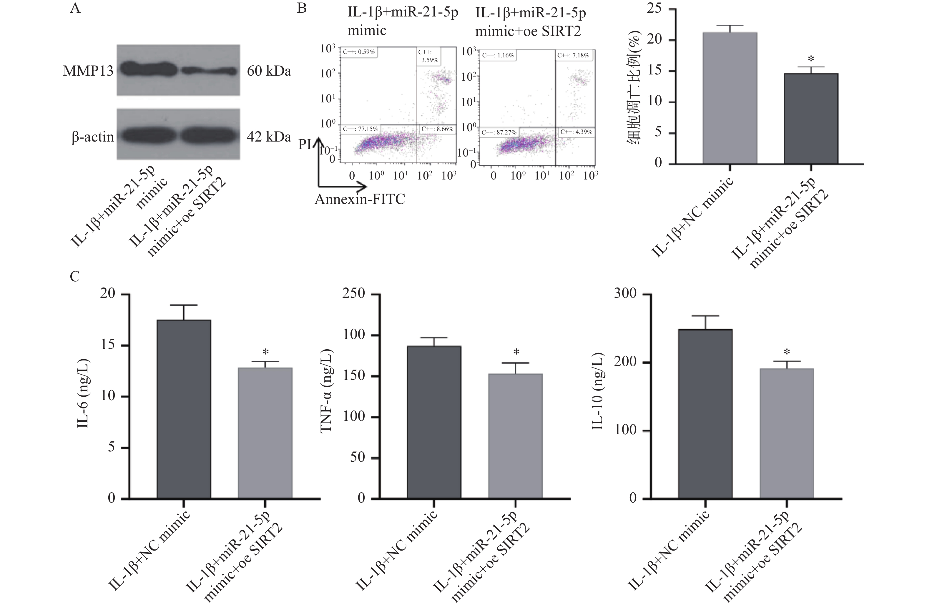
    图  7  SIRT2过表达对miR-21-5p过表达软骨细胞凋亡及炎症反应的影响($\bar x \pm s $,n = 5)

    A:Western blot检测MMP-13蛋白表达;B:Annexin V-FITC/PI双染流式细胞术检测细胞凋亡率;C:ELISA检测IL-6、TNF-α及IL-10的分泌水平;*P < 0.05。

    Figure  7.  Effects of SIRT2 overexpression on apoptosis and inflammatory response in chondrocytes overexpressing miR-21-5p ($\bar x \pm s $,n = 5)

    表  1  PCR所需引物

    Table  1.   Primer sequences for PCR

    基因名称 引物序列(5'-3')
    miR-21-5p 正向:5'-CTTACTTCTCTGTGTGATTTCTGTG-3'
    反向:5'-ACAACCTTTCCAAAATCCATGAGGC-3'
    MMP13 正向:5'- AGA AGTGTGACCCAGCCCTA-3'
    反向:5'-GGTCACGGGATGGATGTTCA -3'
    SIRT2 正向:5'-GGTGAACCAGTTGTGTTGTC-3'
    反向:5'-CCGTCCTTTCCAGCAGTC-3'
    GAPDH 正向:5'-CCTGGAGAAACCTGCCAAGTA-3'
    反向:5′-TCATACCAGGAAATGAGCTTGAC-3′
    U6 正向:5'-CTCGCTTCGGCAGCACA-3'
    反向:5'-AACGCTTCACGAATTTGCGT-3'
    下载: 导出CSV
  • [1] 赵奎, 潘润桑, 蓝奉军, 等. 骨关节炎中自噬与凋亡相互作用的分子机制[J]. 中国组织工程研究, 2024, 28(18): 2912-2917. doi: 10.12307/2024.058
    [2] Xia B, Di C, Zhang J, et al. Osteoarthritis pathogenesis: A review of molecular mechanisms[J]. Calcif Tissue Int, 2014, 95(6): 495-505. doi: 10.1007/s00223-014-9917-9
    [3] Iwakawa HO, Tomari Y. The Functions of MicroRNAs: mRNA Decay and Translational Repression[J]. Trends Cell Biol, 2015, 25(11): 651-665.
    [4] Luan J, Che G, Man G, et al. Ginsenoside Rb1 from Panax ginseng attenuates monoiodoacetate-induced osteoarthritis by inhibiting miR-21-5p/FGF18-mediated inflammation[J]. J Food Biochem, 2022, 46(10): e14340.
    [5] Ma S, Zhang A, Li X, et al. miR-21-5p regulates extracellular matrix degradation and angiogenesis in TMJOA by targeting Spry1[J]. Arthritis Res Ther, 2020, 22(1): 99. doi: 10.1186/s13075-020-2145-y
    [6] Qin L, Yang J, Su X, et al. The miR-21-5p enriched in the apoptotic bodies of M2 macrophage-derived extracellular vesicles alleviates osteoarthritis by changing macrophage phenotype[J]. Genes Dis, 2022, 10(3): 1114-1129.
    [7] Zhu H, Yan X, Zhang M, et al. miR-21-5p protects IL-1β-induced human chondrocytes from degradation[J]. J Orthop Surg Res, 2019, 14(1): 118. doi: 10.1186/s13018-019-1160-7
    [8] Qu Z A, Ma X J, Huang S B, et al. SIRT2 inhibits oxidative stress and inflammatory response in diabetic osteoarthritis[J]. Eur Rev Med Pharmacol Sci, 2020, 24(6): 2855-2864.
    [9] Yang Q, Zhou Y, Cai P, et al. Downregulation of microRNA-23b-3p alleviates IL-1β-induced injury in chondrogenic CHON-001 cells[J]. Drug Des Devel Ther, 2019, 13: 2503-2512. doi: 10.2147/DDDT.S211051
    [10] Shen K, Wang X, Wang Y, et al. miR-125b-5p in adipose derived stem cells exosome alleviates pulmonary microvascular endothelial cells ferroptosis via Keap1/Nrf2/GPX4 in sepsis lung injury[J]. Redox Biol, 2023, 62: 102655. doi: 10.1016/j.redox.2023.102655
    [11] Kong R, Ji L, Pang Y, et al. Exosomes from osteoarthritic fibroblast-like synoviocytes promote cartilage ferroptosis and damage via delivering microRNA-19b-3p to target SLC7A11 in osteoarthritis[J]. Front Immunol, 2023, 14: 1181156. doi: 10.3389/fimmu.2023.1181156
    [12] Liu B, Xian Y, Chen X, et al. Inflammatory fibroblast-like synoviocyte-derived exosomes aggravate osteoarthritis via enhancing macrophage glycolysis[J]. Adv Sci, 2024, 11(14): 2307338. doi: 10.1002/advs.202307338
    [13] Zhang A, Ma S, Yuan L, et al. Knockout of miR-21-5p alleviates cartilage matrix degradation by targeting Gdf5 in temporomandibular joint osteoarthritis[J]. Bone Joint Res, 2020, 9(10): 689-700. doi: 10.1302/2046-3758.910.BJR-2020-0140.R1
    [14] Mrosewski I, Jork N, Gorte K, et al. Regulation of osteoarthritis-associated key mediators by TNFα and IL-10: Effects of IL-10 overexpression in human synovial fibroblasts and a synovial cell line[J]. Cell Tissue Res, 2014, 357(1): 207-223. doi: 10.1007/s00441-014-1868-y
    [15] Rodrigues P M, Afonso M B, Simão A L, et al. miR-21-5p promotes NASH-related hepatocarcinogenesis[J]. Liver Int, 2023, 43(10): 2256-2274. doi: 10.1111/liv.15682
    [16] Xue J, Liu J, Xu B, et al. miR-21-5p inhibits inflammation injuries in LPS-treated H9c2 cells by regulating PDCD4[J]. Am J Transl Res, 2021, 13(10): 11450-11460.
    [17] 庾珊, 肖林, 龚东平, 等. 抑制miR-153-3p通过调控Nrf2延缓椎间盘退变的调节机制[J]. 昆明医科大学学报, 2025, 46(5): 21-29. doi: 10.12259/j.issn.2095-610X.S20250503
    [18] Hu Q, Ecker M. Overview of MMP-13 as a promising target for the treatment of osteoarthritis[J]. Int J Mol Sci, 2021, 22(4): 1742. doi: 10.3390/ijms22041742
    [19] Gan D, Tao C, Jin X, et al. Piezo1 activation accelerates osteoarthritis progression and the targeted therapy effect of artemisinin[J]. J Adv Res, 2024, 62: 105-117. doi: 10.1016/j.jare.2023.09.040
    [20] Zhuang H, Ren X, Jiang F, et al. Indole-3-propionic acid alleviates chondrocytes inflammation and osteoarthritis via the AhR/NF-κB axis[J]. Mol Med, 2023, 29(1): 17. doi: 10.1186/s10020-023-00614-9
    [21] Zhang Y, Wang X, Li X K, et al. Sirtuin 2 deficiency aggravates ageing-induced vascular remodelling in humans and mice[J]. Eur Heart J, 2023, 44(29): 2746-2759. doi: 10.1093/eurheartj/ehad381
    [22] Hu Z, Xu W, Yang X, et al. SIRT2 inhibition attenuates the vasculopathy and vision impairment via Akt signaling in retinopathy of prematurity[J]. Exp Eye Res, 2023, 233: 109547. doi: 10.1016/j.exer.2023.109547
    [23] Piracha Z Z, Saeed U, Kim J, et al. An alternatively spliced sirtuin 2 isoform 5 inhibits hepatitis B virus replication from cccDNA by repressing epigenetic modifications made by histone lysine methyltransferases[J]. J Virol, 2020, 94(16): e00926.
    [24] Ma J, Li X, Li Q, et al. Niacin regulates glucose metabolism and osteogenic differentiation via the SIRT2-C/EBPβ-AREG signaling axis[J]. Biomed Pharmacother, 2024, 180: 117447. doi: 10.1016/j.biopha.2024.117447
    [25] Qian B, Yang Y, Tang N, et al. M1 macrophage-derived exosomes impair beta cell insulin secretion via miR-212-5p by targeting SIRT2 and inhibiting Akt/GSK-3β/β-catenin pathway in mice[J]. Diabetologia, 2021, 64(9): 2037-2051. doi: 10.1007/s00125-021-05489-1
    [26] Yuan K, Wu Q, Yao Y, et al. Deacetylase SIRT2 inhibition promotes microglial M2 polarization through axl/PI3K/AKT to alleviate white matter injury after subarachnoid hemorrhage[J]. Transl Stroke Res, 2025, 16(4): 1075-1093. doi: 10.1007/s12975-024-01282-5
  • [1] 樊成能, 石进涛, 陆双伟, 虞萌.  丙泊酚调节miR-142-3p/RAC1/NF-κB轴对大鼠膝骨关节炎的影响, 昆明医科大学学报. 2026, 47(1): 1-11.
    [2] 宋晶晶, 熊伟, 姚淑辉, 刘爽, 张静.  AKR1C3通过PD1/PD-L1信号通路对乳腺癌细胞恶性生物学行为的干预作用, 昆明医科大学学报. 2026, 47(1): 31-38. doi: 10.12259/j.issn.2095-610X.S20260104
    [3] 许鹏, 肖亚洲, 雷正亮, 刘欢, 刘露畅.  HIF-2α通过激活CXCR4调节关节软骨退变促进骨关节炎进程的机制, 昆明医科大学学报. 2026, 47(5): 1-11.
    [4] 朱毅琳, 彭潇, 张贵福, 龙惠南.  基于lncRNA /Hedgehog信号通路表达探讨骨关节炎中自噬对软骨细胞凋亡的影响, 昆明医科大学学报. 2025, 46(6): 38-45. doi: 10.12259/j.issn.2095-610X.S20250605
    [5] 李妍平, 李青芸, 霍蓉, 董小林, 李红梅, 魏欢, 曾毅.  miR-21-5p靶向STAT3调节OGD/R诱导的神经元损伤, 昆明医科大学学报. 2025, 46(5): 12-20. doi: 10.12259/j.issn.2095-610X.S20250502
    [6] 李志霄, 郑霞, 李春玲, 刘庆圣, 张衡.  miR-205-5p靶向ERBB3调控PI3K/AKT/mTOR通路抑制血管生成在痔疮中的分子机制, 昆明医科大学学报. 2024, 45(6): 22-35. doi: 10.12259/j.issn.2095-610X.S20240604
    [7] 谢飞飞, 辛隐子, 徐敏, 李景涵, 王伟.  长链非编码RNA在软骨发育及骨关节炎中作用机制的研究进展, 昆明医科大学学报. 2024, 45(10): 1-7. doi: 10.12259/j.issn.2095-610X.S20241001
    [8] 陈一晗, 张善勇, 丁昱, 张莉.  颞下颌关节骨关节炎分子致病机制的研究进展, 昆明医科大学学报. 2024, 45(7): 1-5. doi: 10.12259/j.issn.2095-610X.S20240701
    [9] 李妍平, 董小林, 李青芸, 李红梅, 魏欢, 曾毅.  miR-21-5p通过抑制STAT3缓解OGD诱导的HT22细胞炎症和凋亡并促进增殖, 昆明医科大学学报. 2024, 45(12): 1-7.
    [10] 邓绍友, 李蓉, 李进涛, 赵玉兰, 王佩锦, 郑红.  基于网络药理学探讨恒古骨伤愈合剂治疗骨关节炎的机制及动物实验初步验证, 昆明医科大学学报. 2023, 44(7): 34-39. doi: 10.12259/j.issn.2095-610X.S20230701
    [11] 皇甫文丽, 黄瑶, 刘波, 吕长海, 刘娟, 代自超.  建立大鼠颞下颌关节骨关节炎动物模型的2种方法比较, 昆明医科大学学报. 2023, 44(3): 49-53. doi: 10.12259/j.issn.2095-610X.S20230308
    [12] 王子涵, 叶改映, 赵涛, 张俊, 胡瑜.  mTOR在SD大鼠TMJOA髁突软骨中表达变化的实验研究, 昆明医科大学学报. 2022, 43(10): 10-15. doi: 10.12259/j.issn.2095-610X.S20221033
    [13] 孙健玮, 向茜, 刘子超, 徐珊珊, 丁丁.  PTEN基因表达对甲状腺癌BCPAP和FTC133细胞凋亡以及ERK和AKT表达的影响, 昆明医科大学学报. 2021, 42(8): 23-30. doi: 10.12259/j.issn.2095-610X.S20210805
    [14] 闫慧玲, 赵宏斌, 钱传云, 王应忠, 张洋, 沈相霖, 蒋罡, 高爽.  膝骨关节炎疗效评估的研究进展, 昆明医科大学学报. 2019, 40(01): 123-127.
    [15] 李雪武.  依托芬那酯凝胶与双氯芬酸钠治疗膝骨关节炎的临床比较, 昆明医科大学学报. 2016, 37(02): -.
    [16] 唐涛, 孙先润, 姜艳萍, 张敏, 马骅, 龙宇.  NO/iNOS与关节软骨破坏的相关性, 昆明医科大学学报. 2016, 37(11): 28-32.
    [17] 代龙金.  β-连环蛋白与膝骨关节炎相关性研究, 昆明医科大学学报. 2015, 36(12): -.
    [18] ADAMTS-4在膝骨关节炎关节液中的表达和意义, 昆明医科大学学报. 2011, 32(06): -.
    [19] TRB3在同型半胱氨酸抑制内皮细胞增殖中的作用研究, 昆明医科大学学报. 2011, 32(04): -.
    [20] 王伟.  骨关节炎患者软骨细胞的体外培养技术, 昆明医科大学学报. 2008, 29(01): -.
  • 加载中
图(7) / 表(1)
计量
  • 文章访问数:  130
  • HTML全文浏览量:  64
  • PDF下载量:  35
  • 被引次数: 0
出版历程
  • 收稿日期:  2025-09-06
  • 网络出版日期:  2025-12-10

目录

    /

    返回文章
    返回