留言板

尊敬的读者、作者、审稿人, 关于本刊的投稿、审稿、编辑和出版的任何问题, 您可以本页添加留言。我们将尽快给您答复。谢谢您的支持!

姓名
邮箱
手机号码
标题
留言内容
验证码

p16对胆囊癌细胞周期及脂肪酸代谢的影响

莫雍力 魏晓平 于恒海 刘蕊

莫雍力, 魏晓平, 于恒海, 刘蕊. p16对胆囊癌细胞周期及脂肪酸代谢的影响[J]. 昆明医科大学学报, 2025, 46(12): 75-83. doi: 10.12259/j.issn.2095-610X.S20251209
引用本文: 莫雍力, 魏晓平, 于恒海, 刘蕊. p16对胆囊癌细胞周期及脂肪酸代谢的影响[J]. 昆明医科大学学报, 2025, 46(12): 75-83. doi: 10.12259/j.issn.2095-610X.S20251209
Yongli MO, Xiaoping WEI, Henghai YU, Rui LIU. Effects of p16 on the Cell Cycle and Fatty Acid Metabolism of Gallbladder Cancer Cells[J]. Journal of Kunming Medical University, 2025, 46(12): 75-83. doi: 10.12259/j.issn.2095-610X.S20251209
Citation: Yongli MO, Xiaoping WEI, Henghai YU, Rui LIU. Effects of p16 on the Cell Cycle and Fatty Acid Metabolism of Gallbladder Cancer Cells[J]. Journal of Kunming Medical University, 2025, 46(12): 75-83. doi: 10.12259/j.issn.2095-610X.S20251209

p16对胆囊癌细胞周期及脂肪酸代谢的影响

doi: 10.12259/j.issn.2095-610X.S20251209
基金项目: 云南省科技厅-昆明医科大学应用基础研究联合专项(202201AY070001-116,202301AY070001-261);云南省教育厅科学研究基金(2022J0218)
详细信息
    作者简介:

    莫雍力(1999~),男,广东东莞人,在读硕士研究生,主要从事基因对肿瘤影响的研究工作

    通讯作者:

    魏晓平,E-mail:florakm@163.com

  • 中图分类号: R34;R73-34;R735.8

Effects of p16 on the Cell Cycle and Fatty Acid Metabolism of Gallbladder Cancer Cells

  • 摘要:   目的  通过临床水平和细胞水平验证p16的表达模式,并进一步探索p16对人胆囊癌(gallbladder cancer,GBC)细胞周期及脂肪酸代谢的影响。  方法  胆囊标本取自2021年1月至2022年12月在昆明医科大学附属第二医院的60例接受胆囊切除的患者。其中胆囊结石伴胆囊炎标本30例,GBC标本30例。采用实时荧光定量反转录PCR(RT-qPCR)检测各GBC样本及胆囊炎样本的p16mRNA的水平、采用免疫组织化学染色检测各GBC样本及胆囊炎样本的p16蛋白表达水平。利用肿瘤细胞的CCK-8检测稳转细胞株的增殖能力、采用流式细胞技术检测肿瘤细胞的凋亡和分裂周期。RT-qPCR检测低表达p16癌细胞中过氧化物酶体相关基因;线粒体氧化相关基因;脂肪酸合成相关基因的表达情况。  结果  p16mRNA及p16蛋白在GBC中的表达显著高于慢性胆囊炎(P < 0.05)。低表达p16之后,肿瘤细胞凋亡率降低,G0/G1期降低,S期升高,细胞分裂加快,差异有统计学意义(P < 0.0001)。低表达p16之后,GBC中的大部分相关基因显著上调,差异具有统计学意义(P < 0.05)。  结论  p16在GBC中显著高表达。p16能够抑制GBC细胞周期的进展。p16可能通过调节脂肪酸代谢的途径影响GBC细胞的发生发展。
  • 图  1  RT-qPCR检测临床样本中p16的表达

    *P < 0.05。               

    Figure  1.  RT-qPCR detection of p16 expression in clinical samples

    图  2  IHC检测临床样本中p16的表达

    A:免疫组化染色后图像(200×,标尺:50 μm);B:p16在GBC和胆囊炎组织中的阳性表达率;*P < 0.05。

    Figure  2.  IHC detection of p16 expression in clinical samples

    图  3  RT-qPCR检测p16在细胞中的表达

    ****P < 0.0001。

    Figure  3.  RT-qPCR detection of p16 expression in cells

    图  4  p16干扰载体质粒图谱

    Figure  4.  p16 interference vector plasmid profile

    图  5  干扰效率筛选及细胞转染

    A:3条干扰链的p16相关水平;B:sh-NC和sh-p16的荧光检测结果;**P < 0.01;***P < 0.001。

    Figure  5.  Interference efficiency screening and cell transfection

    图  6  稳转细胞株WB及RT-qPCR验证

    A:NOZ-sh-NC和NOZ-sh-p16的免疫印迹图;B:NOZ-sh-NC和NOZ-sh-p16的p16相关水平;*P < 0.05。

    Figure  6.  WB and RT-qPCR validation of stable transfected cell lines

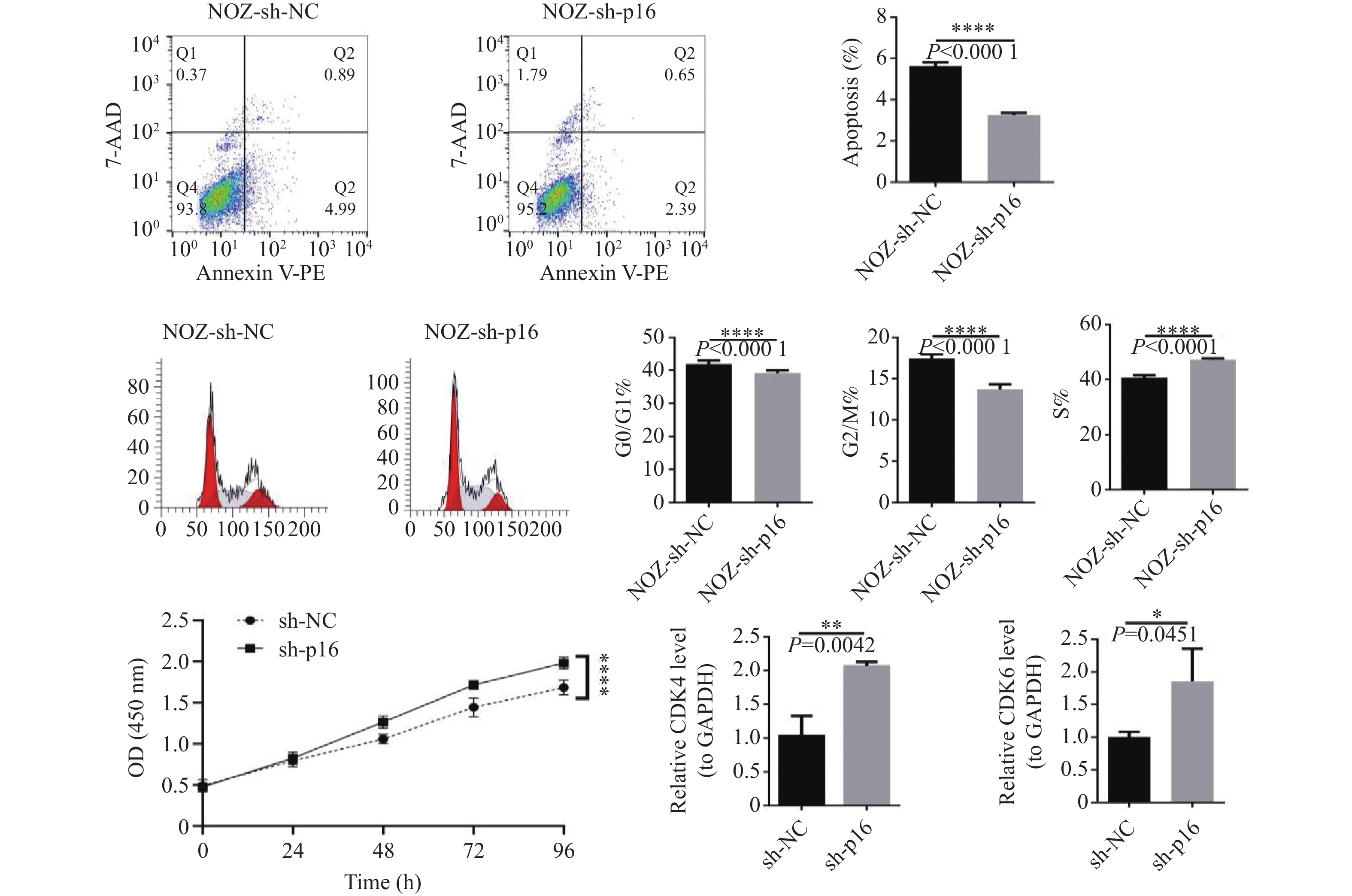
    图  7  NOZ细胞增殖及细胞凋亡周期检测

    A:NOZ-sh-NC和NOZ-sh-p16的细胞凋亡检测;B:NOZ-sh-NC和NOZ-sh-p16的细胞周期检测;C:sh-NC和sh-p16在96 h里,在450 nm波长下吸光度值的变化;D:NOZ-sh-NC和NOZ-sh-p16在细胞周期中,凋亡率、细胞周期各阶段、CDK4和CDK6的状况;*P < 0.05;**P < 0.01;****P < 0.0001。

    Figure  7.  Detection of NOZ cell proliferation and apoptosis cycle

    图  8  NOZ细胞脂肪酸代谢相关基因检测

    *P < 0.05;**P < 0.01;ns P > 0.05。

    Figure  8.  Detection of fatty acid metabolism related genes in NOZ cells

    表  1  引物及序列

    Table  1.   The sequences of the primers

    基因正向引物序列(5′-3′)反向引物序列(5′-3′)
    GAPDHCCTTCCGTGTTCCTACCCCGCCCAAGATGCCCTTCAGT
    CDK4CGGCCTGTGTCTATGGTCGCAGTCGCCTCAGTAAAGCCA
    CDK6TCTGATTACCTGCTCCGCGACCTCCTCTTCCCTCCTCGAA
    ACOX1TTACACACATCCTGGACGGCAATTGAGGCCCACAGGTTCC
    EHHADHTCAACGCGATCAGGTAACGGTCAACGCGATCAGGTAACGG
    PPARαCCCTGTCTGCTCTGTGGACTGAGCTCCAAGCTGTGGTGACA
    CPT1aGACAGCTACGCCAAATCTCTACGGACATGACGTACTCCCAAAG
    ACADVLGCGATGACAGCAAAGACGATGACGGGTATGGGAACACCTG
    ACACAGACTGGGTAGAGCGATTGATGCTGACAGAGGACTGATGTGATG
    ACSL1TTTTGTTAAGTGCTGGTGCCACCACCACTACCCATGACAG
    FASNCTGAAGGACCTGTCTAGGTTTGCGGAGTGAATCTGGGTTGAT
    P16TTCCTGGACACGCTGGTACCTTCCGCGGCATCTAT
    下载: 导出CSV

    表  2  干扰靶点

    Table  2.   Interference target

    编号Target序列信息靶点区域
    CDKN2A-sh1AGTAACCATGCCCGCATAGCT3′UTR区
    CDKN2A-sh2CCTCGGGAAACTTAGATCATC3′UTR区
    CDKN2A-sh3CACTACCGTAAATGTCCATTT3′UTR区
    下载: 导出CSV
  • [1] Ferlay J, Colombet M, Soerjomataram I, et al. Estimating the global cancer incidence and mortality in 2018: GLOBOCAN sources and methods[J]. Int J Cancer, 2019, 144(8): 1941-1953. doi: 10.1002/ijc.31937
    [2] Hundal R, Shaffer E A. Gallbladder cancer: Epidemiology and outcome[J]. Clin Epidemiol, 2014, 6(1): 99-109.
    [3] Kamb A, Shattuck-Eidens D, Eeles R, et al. Analysis of the p16 gene (CDKN2) as a candidate for the chromosome 9p melanoma susceptibility locus[J]. Nat Genet, 1994, 8(1): 23-26.
    [4] Barbacid M, Ortega S, Sotillo R, et al. Cell cycle and cancer: Genetic analysis of the role of cyclin-dependent kinases[J]. Cold Spring Harb Symp Quant Biol, 2005, 70: 233-240. doi: 10.1101/sqb.2005.70.005
    [5] Ortega S, Malumbres M, Barbacid M. Cyclin D-dependent kinases, INK4 inhibitors and cancer[J]. Biochim Biophys Acta, 2002, 1602(1): 73-87.
    [6] Sherr C J, Bertwistle D, DEN Besten W, et al. p53-Dependent and -independent functions of the Arf tumor suppressor[J]. Cold Spring Harb Symp Quant Biol, 2005, 70: 129-137. doi: 10.1101/sqb.2005.70.004
    [7] Deleye Y, Cotte A K, Hannou S A, et al. CDKN2A/p16INK4a suppresses hepatic fatty acid oxidation through the AMPKα2-SIRT1-PPARα signaling pathway[J]. J Biol Chem, 2020, 295(50): 17310-17322. doi: 10.1074/jbc.RA120.012543
    [8] 高丽丽, 刘照南, 贺亚敏, 等. 胆囊肿瘤临床病理学特征研究进展[J]. 中国实用外科杂志, 2022, 42(8): 947-952+957. doi: 10.19538/j.cjps.issn1005-2208.2022.08.19
    [9] 石明亮, 王晓磊, 郭伟, 等. 胆囊癌组织p16INK4a基因甲基化状态和蛋白表达及其与预后的相关性[J]. 社区医学杂志, 2025, 23(9): 292-298. doi: 10.19790/j.cnki.JCM.2025.09.02
    [10] 徐燕, 徐小晶, 王远航, 等. DNA倍体联合宫颈脱落细胞p16INK4a对不典型鳞状上皮细胞病变的诊断价值[J]. 安徽医学, 2023, 44(1): 88-92.
    [11] 李起, 吴予涵, 张瑞, 等. TP53、P16及K-ras在胆囊高级别上皮内瘤变及早期癌中的表达及随机森林预测模型的建立[J]. 西安交通大学学报(医学版), 2021, 42(1): 18-24. doi: 10.7652/jdyxb202101004
    [12] Farnaz T, Bhattacharjee P, Ahamad M S U, et al. The prevalence of p16 expression in urothelial bladder cancer in a tertiary care hospital of Chattogram, Bangladesh[J]. Iran J Pathol, 2023, 18(3): 306-311. doi: 10.30699/ijp.2023.1987551.3070
    [13] 焦凌玉, 黄立娜, 李晓丽. 膀胱癌组织中ILK、P16表达与临床病理特征和Cyclin D1的关系[J]. 湖北民族大学学报(医学版), 2023, 40(4): 18-20+24. doi: 10.13501/j.cnki.42-1590/r.2023.04.026
    [14] 初桂伟, 王利伟, 赵月, 等. nm23-H1和P16蛋白在膀胱癌组织中的表达及其临床意义[J]. 解放军医药杂志, 2018, 30(12): 27-30. doi: 10.3969/j.issn.2095-140X.2018.12.007
    [15] Li Y, Zhang T, Zhang H, et al. Clinical significance of P16 gene methylation in lung cancer[J]. Adv Exp Med Biol, 2020, 1255: 133-142.
    [16] 赵欢, 张萱, 韩志峰, 等. 血浆p16、ANXA-1抗体在非小细胞肺癌患者的表达变化及其作为诊断标志物的探讨[J]. 中国免疫学杂志, 2021, 37(11): 1376-1382. doi: 10.3969/j.issn.1000-484X.2021.11.018
    [17] Pezzuto A, D’Ascanio M, Ricci A, et al. Expression and role of p16 and GLUT1 in malignant diseases and lung cancer: A review[J]. Thorac Cancer, 2020, 11(11): 3060-3070. doi: 10.1111/1759-7714.13651
    [18] Xue L, Wang X, Yang Y, et al. Segnet network algorithm-based ultrasound images in the diagnosis of gallbladder stones complicated with gallbladder carcinoma and the relationship between P16 expression with gallbladder carcinoma[J]. J Healthc Eng, 2021, 2021: 2819986.
    [19] Choi H J, Yun S S, Kim H J, et al. Expression of p16 protein in gallbladder carcinoma and its precancerous conditions[J]. Hepatogastroenterology, 2010, 57(97): 18-21.
    [20] Nepal C, Zhu B, O’Rourke C J, et al. Integrative molecular characterisation of gallbladder cancer reveals micro-environment-associated subtypes[J]. J Hepatol, 2021, 74(5): 1132-1144. doi: 10.1016/j.jhep.2020.11.033
    [21] Norbury C, Nurse P. Animal cell cycles and their control[J]. Annu Rev Biochem, 1992, 61: 441-470. doi: 10.1146/annurev.bi.61.070192.002301
    [22] Wang X Y, Wang Y G, Wang Y F. Ginsenoside Rb1, Rg1 and three extracts of traditional Chinese medicine attenuate ultraviolet B-induced G1 growth arrest in HaCaT cells and dermal fibroblasts involve down-regulating the expression of p16, p21 and p53[J]. Photodermatol Photoimmunol Photomed, 2011, 27(4): 203-212. doi: 10.1111/j.1600-0781.2011.00601.x
    [23] 张君薇, 王国秋. P16蛋白在胆囊癌组织中的表达[J]. 锦州医学院学报, 2005, 26(1): 24-25. doi: 10.3969/j.issn.1671-038X.2005.04.017
    [24] 马红兵, 王作仁, 狄政莉, 等. 胆囊癌组织p16和cyclin D1表达[J]. 第四军医大学学报, 2003, 24(18): 1665-1667. doi: 10.3321/j.issn:1000-2790.2003.18.011
    [25] 周文策, 李玉民, 张煦, 等. P16、CD44v3在胆囊癌中的表达及临床意义[J]. 兰州大学医学报(医学版), 2005, 31(4): 1-4. doi: 10.3969/j.issn.1000-2812.2005.04.001
    [26] Yuan H X, Wang C, Tang C Y, et al. Differential diagnosis of gallbladder neoplastic polyps and cholesterol polyps with radiomics of dual modal ultrasound: A pilot study[J]. BMC Med Imaging, 2023, 23(1): 26-35. doi: 10.1186/s12880-023-00982-y
    [27] Gross B, Pawlak M, Lefebvre P, et al. PPARs in obesity-induced T2DM, dyslipidaemia and NAFLD[J]. Nat Rev Endocrinol, 2017, 13(1): 36-49. doi: 10.1038/nrendo.2016.135
    [28] Tan Y, Wang M, Yang K, et al. PPAR-α modulators as current and potential cancer treatments[J]. Front Oncol, 2021, 11: 599995. doi: 10.3389/fonc.2021.599995
    [29] Zhao Z D, Zan L S, Li A N, et al. Characterization of the promoter region of the bovine long-chain acyl-CoA synthetase 1 gene: Roles of E2F1, Sp1, KLF15, and E2F4[J]. Sci Rep, 2016, 6: 19661. doi: 10.1038/srep19661
    [30] Zhang Q, Li N, Deng L, et al. ACSL1-induced ferroptosis and platinum resistance in ovarian cancer by increasing FSP1 N-myristylation and stability[J]. Cell Death Discov, 2023, 9(1): 83. doi: 10.1038/s41420-023-01385-2
  • [1] 潘仁杰, 舒培州, 张秋月, 张玲, 刘建昆.  基于Web of Science的SHMT2与肿瘤相关性研究文献的可视化分析, 昆明医科大学学报.
    [2] 杨诗瑶, 杨艳霞, 杨海银, 董勇, 苗金虎, 朱悦熙, 关琼瑶.  成人肿瘤患者跌倒发生率及影响因素的系统评价, 昆明医科大学学报. doi: 10.12259/j.issn.2095-610X.S20250512
    [3] 刘熙, 刘馨, 蔡静静, 杜亚茜, 李鸿生, 周永春.  纳米孔测序在肿瘤并发感染中的应用, 昆明医科大学学报. doi: 10.12259/j.issn.2095-610X.S20230710
    [4] 何成禄, 李娅, 朱敏, 钟敏, 段勇.  ACSM蛋白家族在肿瘤中的研究进展, 昆明医科大学学报. doi: 10.12259/j.issn.2095-610X.S20230307
    [5] 张莉, 赵熙, 赵华祥, 熊宝, 徐洁, 汤广平, 喻卓, 陈鹏.  卫茅碱对人血管内皮细胞及血管平滑肌细胞增殖、迁移及细胞周期的影响, 昆明医科大学学报. doi: 10.12259/j.issn.2095-610X.S20230723
    [6] 梁彩红, 孟明耀, 李欣欣, 熊晶晶, 李檬, 刘梅, 侯宗柳, 黄永坤.  肠道菌群代谢物脱氧胆酸对人脐带间充质干细胞hUC-MSCs增殖及细胞周期的影响, 昆明医科大学学报. doi: 10.12259/j.issn.2095-610X.S20230402
    [7] 王晓寒, 牟善茂, 郝翠芳, 任琳琳, 王敏, 赵彤.  富血小板血浆促进人子宫内膜间充质干细胞(EnMSCs)增殖的机制, 昆明医科大学学报. doi: 10.12259/j.issn.2095-610X.S20220126
    [8] 钱石兵, 孟明耀, 于鸿滨, 段开文, 李昌全, 夏志刚.  三七总皂苷对人根尖牙乳头干细胞增殖的影响, 昆明医科大学学报. doi: 10.12259/j.issn.2095-610X.S20221018
    [9] 熊世锋, 邹浩.  胆囊癌淋巴结转移的危险因素分析, 昆明医科大学学报. doi: 10.12259/j.issn.2095-610X.S20220318
    [10] 王保全, 张伟, 田园, 雷喜锋, 王旭.  miR-142-5p通过CCND1调控胆囊癌细胞的增殖和转移, 昆明医科大学学报. doi: 10.12259/j.issn.2095-610X.S20220223
    [11] 张玮, 王保全, 雷喜锋, 王旭, 张梁.  miR-125b-5p调控HK2抑制胆囊癌细胞增殖和糖酵解, 昆明医科大学学报. doi: 10.12259/j.issn.2095-610X.S20221206
    [12] 刘海涛, 赵外荣, 张伟强, 田建辉.  肿瘤患者并发抑郁的调查研究, 昆明医科大学学报.
    [13] 柏春玲, 廖泽容, 张巧, 董馨忆.  应用流式细胞术快速测定细胞周期的DNA一步法, 昆明医科大学学报.
    [14] 戈佳云.  慢病毒介导的FHIT基因过表达调控人肝癌细胞株生长实验研究, 昆明医科大学学报.
    [15] 刘韬.  Corilagin对HUVEC增殖及细胞周期的影响, 昆明医科大学学报.
    [16] 岳万远.  醋酸棉酚对人腺样囊性癌ACC-M细胞P16基因甲基化及mRNA表达的影响及其意义, 昆明医科大学学报.
    [17] 苏晓三.  两种外周血单个核细胞采集方法体外诱导CIK细胞的比较, 昆明医科大学学报.
    [18] 宋吉.  Cyclin D1、P16及CDK4基因与胃癌相关性的研究进展, 昆明医科大学学报.
    [19] 低氧诱导对人肝癌SMMC7721细胞生物学行为的影响, 昆明医科大学学报.
    [20] 宋鑫.  在鼻咽癌细胞中EB病毒LMP1调控G1/S 检测点重要相关蛋白的转录, 昆明医科大学学报.
  • 加载中
图(8) / 表(2)
计量
  • 文章访问数:  390
  • HTML全文浏览量:  239
  • PDF下载量:  37
  • 被引次数: 0
出版历程
  • 收稿日期:  2025-08-29
  • 网络出版日期:  2025-12-10
  • 刊出日期:  2025-12-25

目录

    /

    返回文章
    返回