留言板

尊敬的读者、作者、审稿人, 关于本刊的投稿、审稿、编辑和出版的任何问题, 您可以本页添加留言。我们将尽快给您答复。谢谢您的支持!

姓名
邮箱
手机号码
标题
留言内容
验证码

miR-6509-3p调控EMT进程促进肝癌细胞迁移和侵袭

陈施翰 王全晖 张丽娜 李昆 张春旭

陈施翰, 王全晖, 张丽娜, 李昆, 张春旭. miR-6509-3p调控EMT进程促进肝癌细胞迁移和侵袭[J]. 昆明医科大学学报.
引用本文: 陈施翰, 王全晖, 张丽娜, 李昆, 张春旭. miR-6509-3p调控EMT进程促进肝癌细胞迁移和侵袭[J]. 昆明医科大学学报.
Shihan CHEN, Quanhui WANG, Lina ZHANG, Kun LI, Chunxu ZHANG. miR-6509-3p Regulates EMT Process to Promote Migration and Invasion of Hepatocellular Carcinoma Cells[J]. Journal of Kunming Medical University.
Citation: Shihan CHEN, Quanhui WANG, Lina ZHANG, Kun LI, Chunxu ZHANG. miR-6509-3p Regulates EMT Process to Promote Migration and Invasion of Hepatocellular Carcinoma Cells[J]. Journal of Kunming Medical University.

miR-6509-3p调控EMT进程促进肝癌细胞迁移和侵袭

基金项目: 河南省自然科学基金 (252300421639)
详细信息
    作者简介:

    陈施翰(1990~),男,四川广元人,医学博士,主治医师,主要从事肝脏肿瘤疾病基础与临床研究工作

    通讯作者:

    张春旭,E-mail:chiseng988@163.com

  • 中图分类号: R735.7

miR-6509-3p Regulates EMT Process to Promote Migration and Invasion of Hepatocellular Carcinoma Cells

  • 摘要:   目的  探讨miR-6509-3p是否通过上皮细胞-间充质转化(epithelial-mesenchymal transition,EMT)影响肝癌细胞侵袭和迁移。  方法  采用实时荧光定量聚合酶链反应(real-time quantitative reverse transcription polymerase chain reaction,qRT-PCR)检测2024年1月至2025年1月在联勤保障部队第988医院普通外科行肝癌切除术的92例患者肝癌组织和癌旁组织中miR-6509-3p表达情况,分析临床病理特征与miR-6509-3p表达水平的关系。同时,检测miR-6509-3p在多株肝癌细胞的表达情况。在MHCC97-H中干扰miR-6509-3p表达,而HepG2过表达miR-6509-3p,设置相应的对照组。细胞毒实验(methylthiazolyldiphenyl-tetrazolium bromide,MTT)和EdU检测各组细胞增殖能力;细胞划痕和Transwell实验检测细胞迁移和侵袭;免疫印迹试验(Western blot)检测各组细胞中E-cadherin、N-cadherin和snail蛋白表达情况。生物信息学预测miR-6509-3p与SLCO1B3结合。qRT-PCR检测92例肝癌组织中SLCO1B3 mRNA的表达,并分析其与miR-6509-3p的相关性。双荧光素酶报告实验和RNA免疫沉淀(RNA immunoprecipitation,RIP)实验进一步验证二者的结合。在回复实验中设置SLCO1B3干扰组,观察对肝癌细胞增殖、迁移、侵袭能力影响和EMT相关蛋白表达的变化。  结果  肝癌组织中miR-6509-3p表达明显高于癌旁组织(P < 0.001),且与肿瘤大小、分化程度、微血管癌栓方面均显著相关(P < 0.05)。过表达miR-6509-3p可促进肝癌细胞增殖、迁移和侵袭(P < 0.001),伴随E-cadherin蛋白表达降低(P < 0.001),N-cadherin和snail蛋白表达增加(P < 0.01),干扰miR-6509-3p后产生了相反的作用效果(P < 0.01)。在肝癌组织中miR-6509-3p与SLCO1B3 mRNA表达呈显著负相关(P < 0.001)。miR-6509-3p靶向结合SLCO1B3。干扰SLCO1B3可以逆转miR-6509-3p inhibitor对肝癌细胞增殖,侵袭、迁移和EMT相关蛋白表达的影响(P < 0.01)。  结论  miR-6509-3p在肝癌细胞和组织中高表达,其可促进肝癌细胞增殖,侵袭和迁移,促进EMT过程,可能通过miR-6509-3p/SLCO1B3轴发挥作用。
  • 图  1  miR-6509-3p在HCC组织和细胞系中表达 ($ \bar x \pm s $,n = 5)

    A:RT-qPCR检测miR-6509-3p在肝癌癌组织(T)和配对癌旁组织(ANT)中的表达情况(n = 92);B:RT-qPCR检测miR-6509-3p在各肝癌细胞系中的表达;1~5:分别为L02、HepG2、Huh7、SMMC-7721、MHCC97-H细胞;***P < 0.001。

    Figure  1.  Expression of miR-6509-3p in HCC tissues and cell lines ($ \bar x \pm s $,n = 5)

    图  2  miR-6509-3p在HCC细胞增殖中的促进作用 ($ \bar x \pm s $,n = 5)

    A:EdU实验检测miR-6509-3p对肝癌细胞增殖能力的影响;B:免疫荧光的统计学分析;C:MTT检测miR-6509-3p对肝癌细胞增殖能力的影响;1:miR-6509-3p mimics组;2:mimics NC组;3:miR-6509-3p inhibitor组;4:miR-6509-3p inhibitor NC组;***P < 0.001。

    Figure  2.  Promoting effect of miR-6509-3p on the proliferation of HCC cells ($ \bar x \pm s $,n = 5)

    图  3  miR-6509-3p在HCC细胞迁移中的促进作用 ($ \bar x \pm s $,n = 5)

    A:miR-6509-3p过表达后HepG2细胞划痕实验;B:伤口愈合比统计图;1:miR-6509-3p mimics组;2:mimics NC组;C:干扰miR-6509-3p后MHCC97-H细胞划痕实验;D:伤口愈合比统计图;1:miR-6509-3p inhibitor组;2:inhibitor NC组;**P < 0.01;***P < 0.001。

    Figure  3.  Promoting effect of miR-6509-3p on the migration of HCC cells ($ \bar x \pm s $,n = 5)

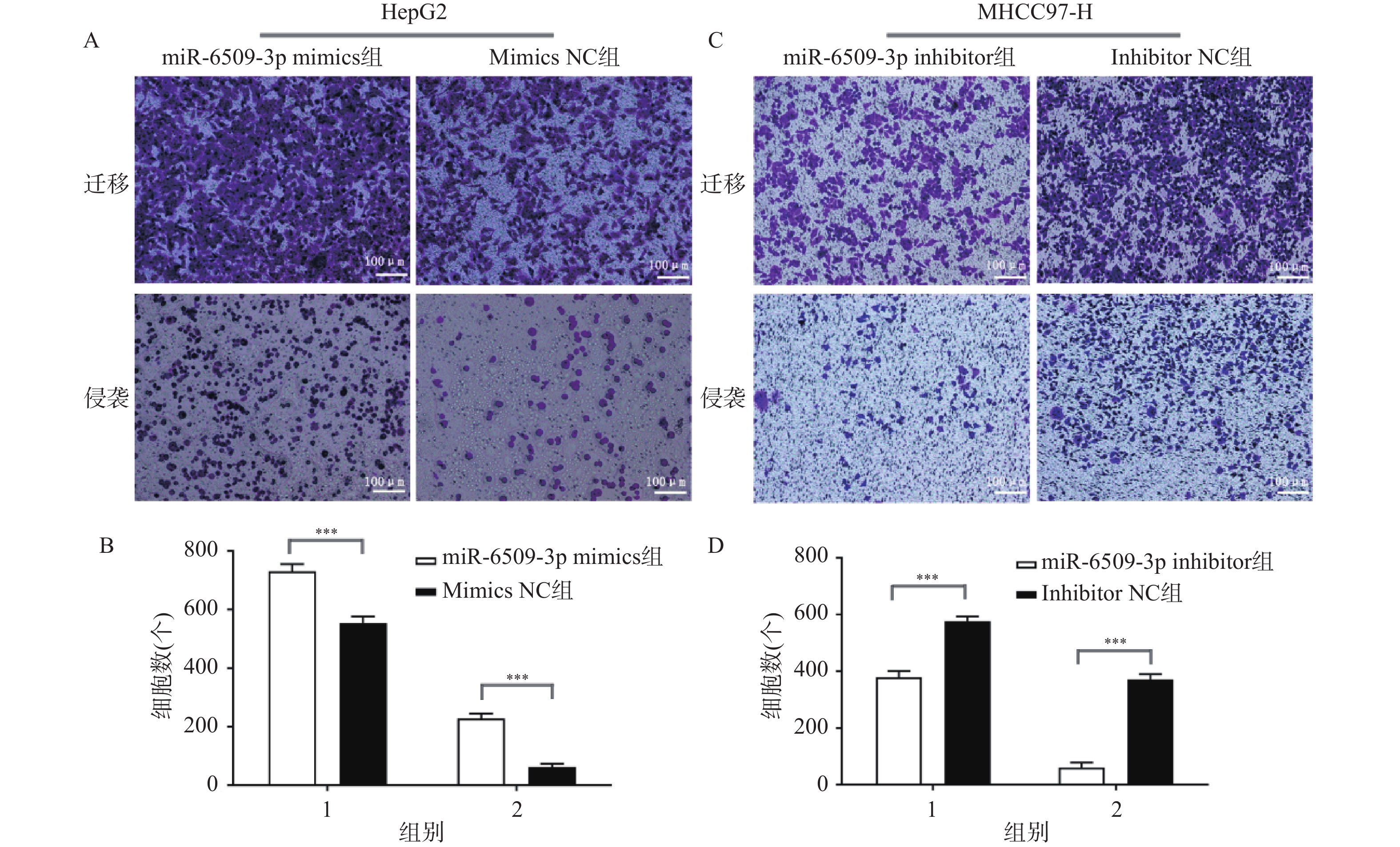
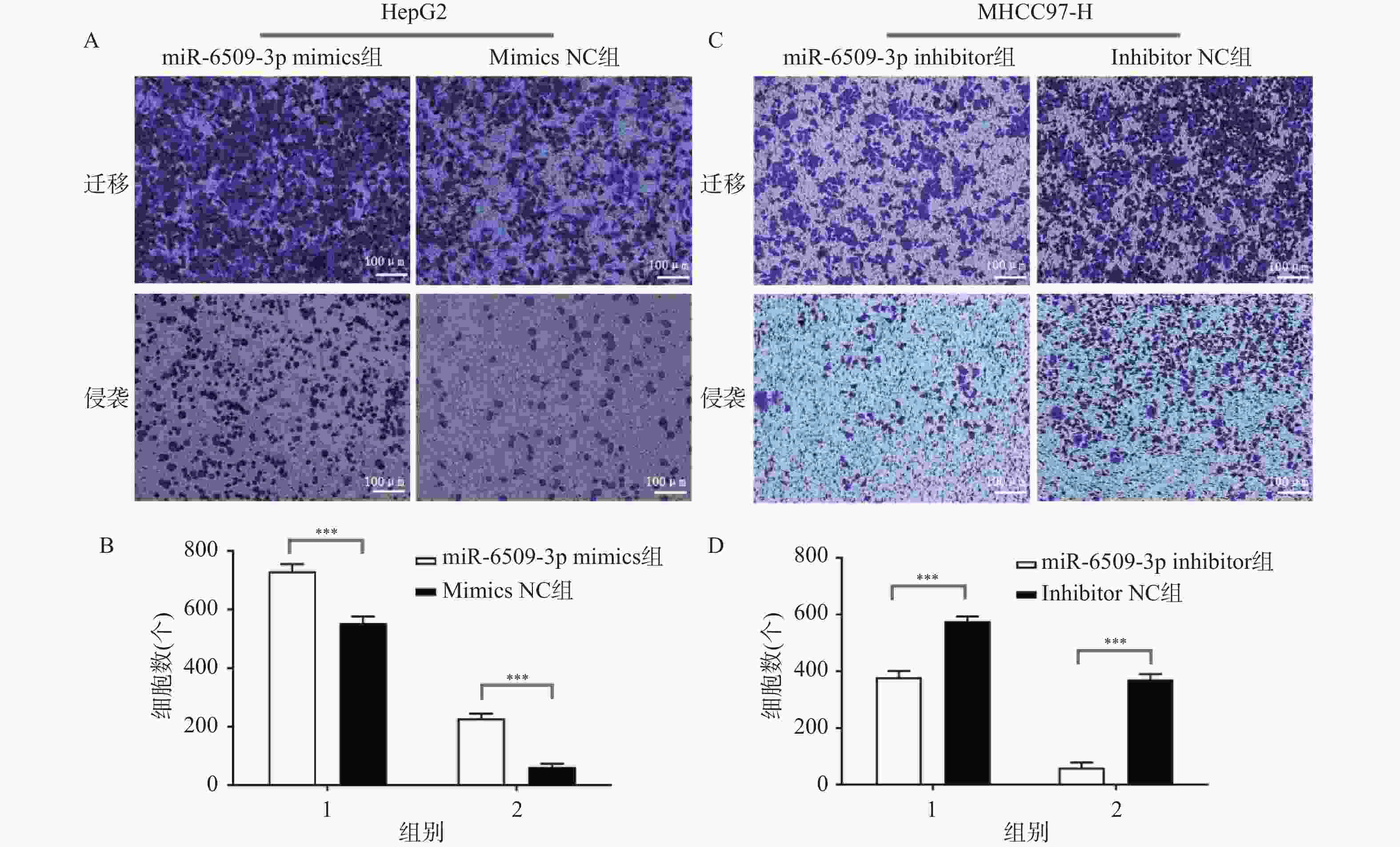
    图  4  miR-6509-3p在HCC细胞迁移和侵袭中的促进作用 ($ \bar x \pm s $,n = 5)

    A:HepG2细胞Transwell实验结果;B:HepG2细胞迁移/侵袭分析;C:MHCC97-H细胞Transwell实验结果;D:MHCC97-H细胞迁移/侵袭分析;***P < 0.001。

    Figure  4.  Promoting effect of miR-6509-3p on the migration and invasion of HCC cells ($ \bar x \pm s $,n = 5)

    图  5  miR-6509-3p在HCC细胞中对EMT的促进作用 ($ \bar x \pm s $,n = 5)

    A:HepG2细胞E-cadherin、N-cadherin、snail蛋白条带图;B:HepG2 细胞中相关蛋白表达量;C:MHCC97-H细胞E-cadherin、N-cadherin、snail蛋白条带图;D:MHCC97-H 细胞中相关蛋白表达量;**P < 0.01;***P < 0.001。

    Figure  5.  Promoting effect of miR-6509-3p on EMT in HCC cells ($ \bar x \pm s $,n = 5)

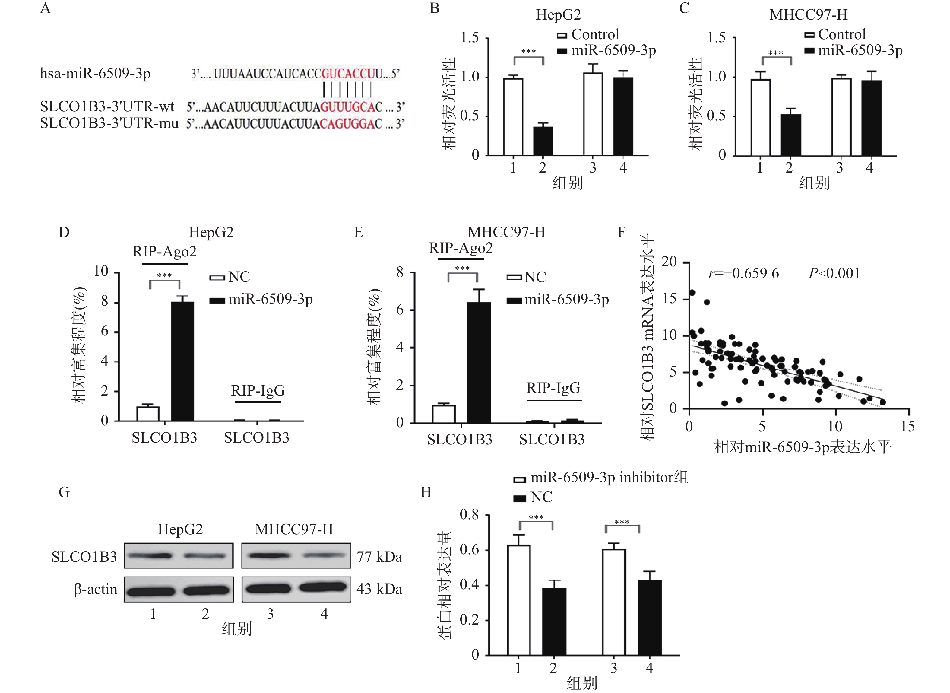
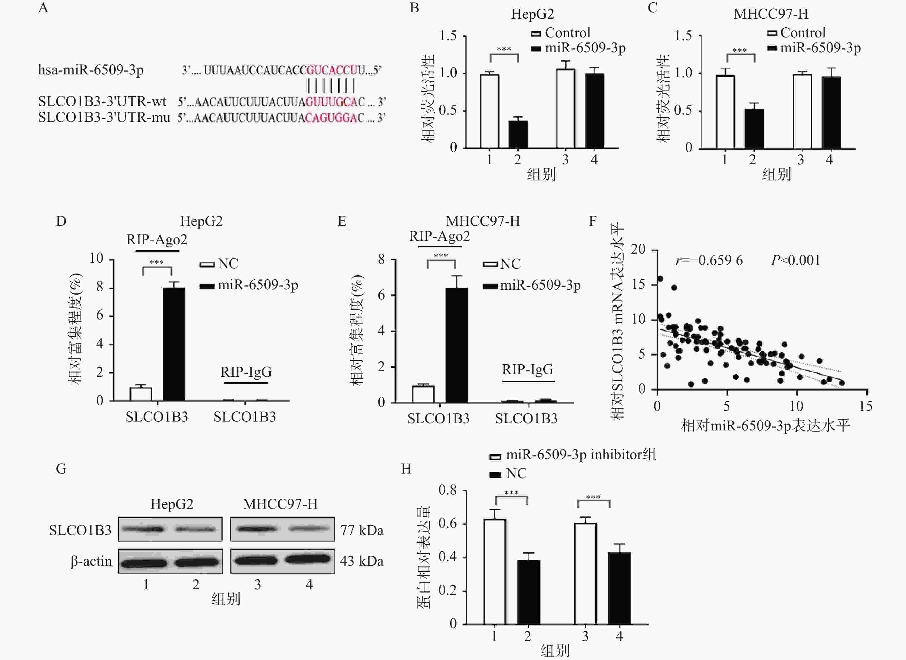
    图  6  miR-6509-3p与SLCO1B3的相互作用 ($ \bar x \pm s $,n = 5)

    A:TargetScan 数据库预测 miR-6509-3p 可靶向结合 SLCO1B3;B~C:双荧光素酶报告实验验证 HepG2、MHCC97-H 细胞中 miR-6509-3p 靶向结合 SLCO1B3;D~E:RIP 实验验证 HepG2、MHCC97-H 细胞中miR-6509-3p与SLCO1B3靶向结合;F:Pearson 相关性分析 miR-6509-3p 与 SLCO1B3 mRNA 在 HCC 组织中的表达相关性;G~H:HepG2、MHCC97-H 细胞 SLCO1B3 Western blot 结果及蛋白表达量;***P < 0.001。

    Figure  6.  Interaction between miR-6509-3p and SLCO1B3 ($ \bar x \pm s $,n = 5)

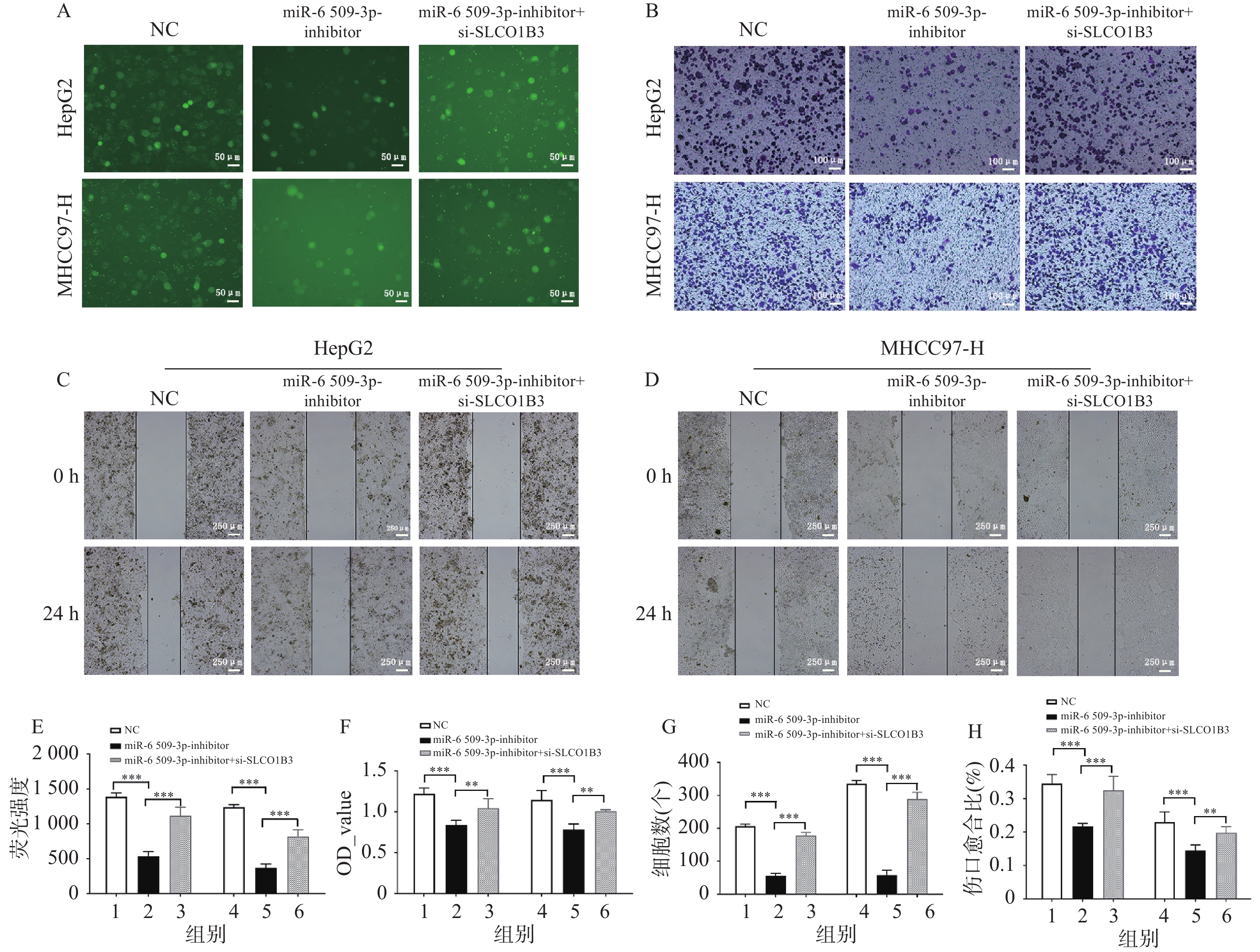
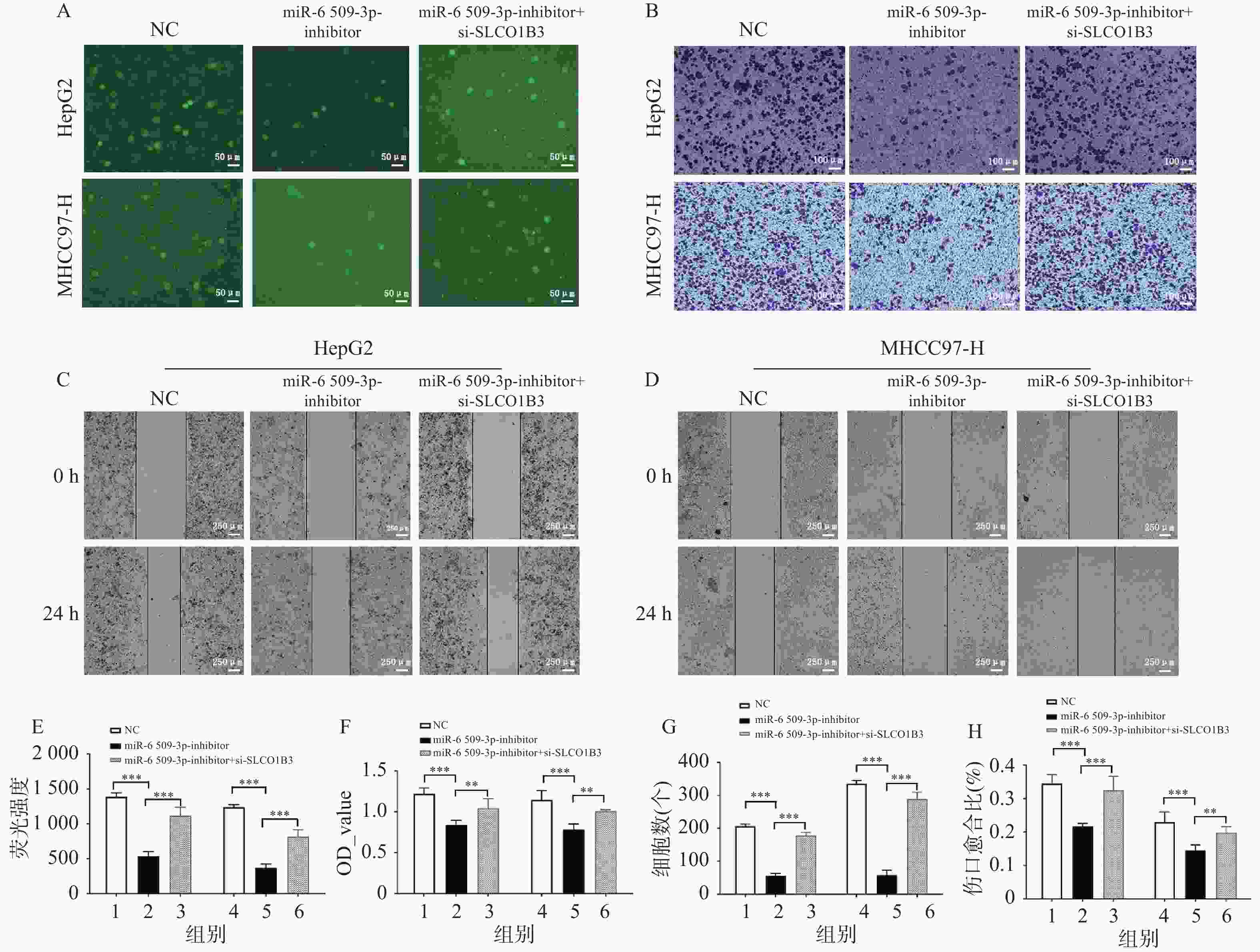
    图  7  miR-6509-3p/SLCO1B3轴对HCC细胞增殖、迁移和侵袭的影响 ($ \bar x \pm s $,n = 5)

    A:EdU实验检测各组HepG2、MHCC97-H细胞的增殖能力;B:Transwell侵袭实验检测结果;C~D:HepG2、MHCC97-H细胞划痕实验;E:各组荧光值;F:MTT检测各组HepG2、MHCC97-H细胞的增殖能力;G:HepG2、MHCC97-H细胞体外侵袭统计分析;H:伤口愈合比统计分析;**P < 0.01;***P < 0.001。

    Figure  7.  Effect of the miR-6509-3p/SLCO1B3 axis on the proliferation,migration,and invasion of HCC cells ($ \bar x \pm s $,n = 5)

    图  8  miR-6509-3p/SLCO1B3轴在HCC细胞中对EMT相关蛋白的影响 ($ \bar x \pm s $,n = 5)

    A:HepG2细胞E-cadherin、N-cadherin、snail蛋白条带图;B:HepG2 细胞中相关蛋白表达量;C:MHCC97-H细胞E-cadherin、N-cadherin、snail蛋白条带图;D:MHCC97-H 细胞中相关蛋白表达量;**P < 0.01;***P < 0.001。

    Figure  8.  Effect of the miR-6509-3p/SLCO1B3 axis on EMT-related proteins in HCC cells ($ \bar x \pm s $,n = 5)

    表  1  扩增引物序列

    Table  1.   Primer sequences for amplification

    名称 引物序列(5'→3')
    miR-6509-3p 上游:GTATGGTTTCCCAACT
    下游:CCAACGGCGGATGGC
    U6 上游:ATGTGGTATGACACCTGGGCC
    下游:GATTGGCAGCGATTATACACC
    下载: 导出CSV

    表  2  miR-6509-3p的表达水平同临床参数之间的相关性 ($ \bar x \pm s $)

    Table  2.   Correlation between the expression level of miR-6509-3p and clinical parameters ($ \bar x \pm s $)

    临床特征 n miR-6509-3p相对表达量 t/F P
    组织
     癌组织 92 4.95 ± 3.20 10.108 < 0.001***
     癌旁组织 92 1.85 ± 1.51
    性别
     男 75 4.73 ± 3.21 1.415 0.161
     女 17 5.94 ± 3.05
    年龄(岁)
     ≥ 50 55 4.71 ± 3.17 −0.861 0.391
     < 50 37 5.30 ± 3.26
    分化程度
     高 11 1.10 ± 0.67 17.990 < 0.001***
     中 62 4.91 ± 2.73
     低 19 7.31 ± 3.39
    血清AFP(ng/mL)
     ≥ 20 61 5.37 ± 3.29 −1.793 0.076
     < 20 31 4.12 ± 2.90
    肝硬化
     有 65 4.66 ± 3.28 1.342 0.183
     无 27 5.64 ± 2.95
    肿瘤个数
     单发 63 4.94 ± 3.23 −0.054 0.957
     多发 29 4.98 ± 3.20
    肿瘤大小(cm)
     ≥ 5 54 5.66 ± 2.86 −2.639 0.010*
     < 5 38 3.93 ± 3.42
    微血管癌栓
     有 40 5.87 ± 3.31 −2.474 0.015*
     无 52 4.24 ± 2.96
    血清HBsAg
     阳性 71 4.79 ± 3.27 0.866 0.389
     阴性 21 5.48 ± 2.97
      同一临床参数组间比较,*P < 0.05;***P < 0.001。
    下载: 导出CSV
  • [1] Bray F, Laversanne M, Sung H, et al. Global cancer statistics 2022: GLOBOCAN estimates of incidence and mortality worldwide for 36 cancers in 185 countries[J]. CA Cancer J Clin, 2024, 74(3): 229-263. doi: 10.3410/f.739487650.793592245
    [2] Cao W, Chen H D, Yu Y W, et al. Changing profiles of cancer burden worldwide and in China: A secondary analysis of the global cancer statistics 2020[J]. Chin Med J, 2021, 134(7): 783-791. doi: 10.1097/CM9.0000000000001474
    [3] Torimura T, Iwamoto H. Treatment and the prognosis of hepatocellular carcinoma in Asia[J]. Liver Int, 2022, 42(9): 2042-2054. doi: 10.1111/liv.15130
    [4] Khare S, Khare T, Ramanathan R, et al. Hepatocellular carcinoma: The role of microRNAs[J]. Biomolecules, 2022, 12(5): 645. doi: 10.3390/biom12050645
    [5] Giordano S, Columbano A. microRNAs: New tools for diagnosis, prognosis, and therapy in hepatocellular carcinoma?[J]. Hepatology, 2013, 57(2): 840-847. doi: 10.1002/hep.26095
    [6] Giannelli G, Koudelkova P, Dituri F, et al. Role of epithelial to mesenchymal transition in hepatocellular carcinoma[J]. J Hepatol, 2016, 65(4): 798-808. doi: 10.1016/j.jhep.2016.05.007
    [7] Ang H L, Mohan C D, Shanmugam M K, et al. Mechanism of epithelial-mesenchymal transition in cancer and its regulation by natural compounds[J]. Med Res Rev, 2023, 43(4): 1141-1200. doi: 10.1002/med.21948
    [8] Han C, Zheng H, Hu D, et al. Hsa_circ_0007401 regulates gemcitabine resistance of pancreatic cancer through the hsa-miR-6509-3p/fli1 axis[J]. Medicine, 2023, 102(21): e33775. doi: 10.1097/MD.0000000000033775
    [9] Kou L, Yang N, Dong B, et al. Circular RNA testis-expressed 14 overexpression induces apoptosis and suppresses migration of ox-LDL-stimulated vascular smooth muscle cells via regulating the microRNA 6509-3p/Thanatos-associated domain-containing apoptosis-associated protein 1 axis[J]. Bioengineered, 2022, 13(5): 13150-13161. doi: 10.1080/21655979.2022.2070582
    [10] Chen S, Li K, Jiang J, et al. Low expression of organic anion-transporting polypeptide 1B3 predicts a poor prognosis in hepatocellular carcinoma[J]. World J Surg Oncol, 2020, 18(1): 127. doi: 10.1186/s12957-020-01891-y
    [11] 陈施翰, 李昆, 楚理家, 等. 肝细胞癌组织中OATP1B3的表达及其作用的初步研究[J]. 现代生物医学进展, 2023, 23(22): 4223-4229.
    [12] Chen Y, Zhang F, Zhao Y, et al. Obesity-associated miR-27a upregulation promotes hepatocellular carcinoma metastasis through suppressing SFRP1[J]. Onco Targets Ther, 2018, 11: 3281-3292. doi: 10.2147/OTT.S162978
    [13] Cao L Q, Yang X W, Chen Y B, et al. Exosomal miR-21 regulates the TETs/PTENp1/PTEN pathway to promote hepatocellular carcinoma growth[J]. Mol Cancer, 2019, 18(1): 148. doi: 10.1186/s12943-019-1075-2
    [14] Sun L, Guo Z, Sun J, et al. miR-133a acts as an anti-oncogene in Hepatocellular carcinoma by inhibiting FOSL2 through TGF-β/Smad3 signaling pathway[J]. Biomed Pharmacother, 2018, 107: 168-176. doi: 10.1016/j.biopha.2018.07.151
    [15] Giulietti M, Occhipinti G, Principato G, et al. Identification of candidate miRNA biomarkers for pancreatic ductal adenocarcinoma by weighted gene co-expression network analysis[J]. Cell Oncol, 2017, 40(2): 181-192. doi: 10.1007/s13402-017-0315-y
    [16] Puisieux A, Brabletz T, Caramel J. Oncogenic roles of EMT-inducing transcription factors[J]. Nat Cell Biol, 2014, 16(6): 488-494. doi: 10.1038/ncb2976
    [17] Hagenbuch B, Meier P J. Organic anion transporting polypeptides of the OATP/SLC21 family: Phylogenetic classification as OATP/SLCO superfamily, new nomenclature and molecular/functional properties[J]. Pflugers Arch, 2004, 447(5): 653-665. doi: 10.1007/s00424-003-1168-y
    [18] Huang Y, Du Y, Zheng Y, et al. Ct-OATP1B3 promotes high-grade serous ovarian cancer metastasis by regulation of fatty acid beta-oxidation and oxidative phosphorylation[J]. Cell Death Dis, 2022, 13(6): 556. doi: 10.1038/s41419-022-05014-1
    [19] Hase H, Aoki M, Matsumoto K, et al. Cancer type-SLCO1B3 promotes epithelial-mesenchymal transition resulting in the tumour progression of non-small cell lung cancer[J]. Oncol Rep, 2021, 45(1): 309-316.
    [20] Lee W, Belkhiri A, Lockhart A C, et al. Overexpression of OATP1B3 confers apoptotic resistance in colon cancer[J]. Cancer Res, 2008, 68(24): 10315-10323. doi: 10.1158/0008-5472.CAN-08-1984
    [21] Zhi L, Zhao L, Zhang X, et al. SLCO1B3 promotes colorectal cancer tumorigenesis and metastasis through STAT3[J]. Aging, 2021, 13(18): 22164-22175. doi: 10.18632/aging.203502
    [22] Tang T, Wang G, Liu S, et al. Highly expressed SLCO1B3 inhibits the occurrence and development of breast cancer and can be used as a clinical indicator of prognosis[J]. Sci Rep, 2021, 11(1): 631. doi: 10.1038/s41598-020-80152-0
    [23] Powell J, Farasyn T, Köck K, et al. Novel mechanism of impaired function of organic anion-transporting polypeptide 1B3 in human hepatocytes: Post-translational regulation of OATP1B3 by protein kinase C activation[J]. Drug Metab Dispos, 2014, 42(11): 1964-1970. doi: 10.1124/dmd.114.056945
    [24] Zhang M, Zhou X, Li Z, et al. Decitabine regulates the resistance of HCC to sorafenib through demethylation[J]. Clin Epigenetics, 2025, 17(1): 120. doi: 10.1186/s13148-025-01925-w
  • [1] 杨少华, 许永平, 赵棁预, 方兴保, 阮振兴.  EIF5A1通过Wnt/β-Catenin信号通路促进肝内胆管癌细胞增殖和迁移侵袭, 昆明医科大学学报. 2025, 46(7): 46-53. doi: 10.12259/j.issn.2095-610X.S20250706
    [2] 周锟, 刘亚丽, 李自良, 钱丽萍, 冉丽权, 任娅岚.  miR-34a对人牙周膜干细胞增殖和成骨分化的影响, 昆明医科大学学报. 2025, 46(4): 14-19. doi: 10.12259/j.issn.2095-610X.S20250403
    [3] 秦祥川, 李金秋, 黄晓婧, 忽吐比丁·库尔班, 阿仙姑·哈斯木.  HPV E6通过Rap1信号通路影响宫颈癌细胞增殖、侵袭及迁移的研究, 昆明医科大学学报. 2024, 45(9): 9-16. doi: 10.12259/j.issn.2095-610X.S20240902
    [4] 徐冬杏, 唐波, 朱国, 雷学芬, 王秋虹, 魏东.  Twist1调控Bmi1对胆囊癌细胞侵袭迁移的影响及其机制研究, 昆明医科大学学报. 2023, 44(3): 28-33. doi: 10.12259/j.issn.2095-610X.S20230320
    [5] 胡滔, 吴怡, 耿文达, 章意坚, 贺瑄, 李珊珊, 习杨彦彬, 邓丽玲.  自主运动训练通过调节Caspase-3的活性抑制人BRCA1突变乳腺癌的增殖与生长, 昆明医科大学学报. 2023, 44(4): 31-39. doi: 10.12259/j.issn.2095-610X.S20230419
    [6] 张晔琳, 马丽娅, 彭旭晖, 杨禾丰, 佘睿.  hsa-let-7a-5p调控牙周膜干细胞增殖及凋亡, 昆明医科大学学报. 2023, 44(10): 47-54. doi: 10.12259/j.issn.2095-610X.S20231028
    [7] 刘邦卿, 李剑锋, 刘晓辉, 张劲男, 梁金屏.  miR-196b靶向ERG促进肺腺癌的增殖和迁移, 昆明医科大学学报. 2023, 44(10): 83-91. doi: 10.12259/j.issn.2095-610X.S20231023
    [8] 张明, 于成龙, 曹锦鹏.  ZNF384调控GCLM对肝细胞癌转移的机制研究, 昆明医科大学学报. 2023, 44(11): 56-62. doi: 10.12259/j.issn.2095-610X.S20231108
    [9] 张梁, 王保全, 雷喜锋, 王旭, 柯阳, 张玮.  miR-29c-3p/IGF1分子轴对肝星状细胞活化,增殖和凋亡的作用机制, 昆明医科大学学报. 2023, 44(9): 7-14. doi: 10.12259/j.issn.2095-610X.S20230926
    [10] 廖周俊, 杨少华, 刘立鑫, 胡晟, 陈轶晖, 康强, 张小文.  AK4对肝内胆管癌细胞HUCCT1增殖、迁移的影响, 昆明医科大学学报. 2022, 43(6): 1-6. doi: 10.12259/j.issn.2095-610X.S20220611
    [11] 赵斌, 段元鹏, 张国颖, 毕城伟, 杨李波, 施致裕, 杨勇, 张建朋, 高婷.  CircRNA EZH2通过调控miR-30c-5p促进前列腺癌细胞增殖和迁移, 昆明医科大学学报. 2022, 43(7): 25-32. doi: 10.12259/j.issn.2095-610X.S20220731
    [12] 王保全, 张伟, 田园, 雷喜锋, 王旭.  miR-142-5p通过CCND1调控胆囊癌细胞的增殖和转移, 昆明医科大学学报. 2022, 43(2): 47-53. doi: 10.12259/j.issn.2095-610X.S20220223
    [13] 张玮, 王保全, 雷喜锋, 王旭, 张梁.  miR-125b-5p调控HK2抑制胆囊癌细胞增殖和糖酵解, 昆明医科大学学报. 2022, 43(12): 23-29. doi: 10.12259/j.issn.2095-610X.S20221206
    [14] 徐爱萍, 林华, 高丽辉, 李玲, 陈梦威, 王歌, 杨娟, 牛艳芬.  芒果苷元对TGF-β1诱导的HK-2细胞EMT的影响, 昆明医科大学学报. 2021, 42(7): 1-6. doi: 10.12259/j.issn.2095-610X.S20210701
    [15] 雷喜锋, 侯峰强, 杨少华, 张伟.  miR-373在人肝细胞癌中的表达及其作用, 昆明医科大学学报. 2018, 39(12): 49-53.
    [16] 雷喜锋, 侯峰强, 刘韬, 张伟.  FOXP2抑制人肝细胞癌增殖及其机制, 昆明医科大学学报. 2018, 39(11): 11-15.
    [17] 赵斌, 李瑞乾, 张国颖, 雷永虹, 王启林, 刘志敏.  过表达miR-4328抑制前列腺癌细胞的增殖、迁移和上皮间质转化, 昆明医科大学学报. 2017, 38(11): 29-33.
    [18] 刘立鑫.  二甲双胍对肝癌细胞HCCLM3生物学行为的影响, 昆明医科大学学报. 2015, 36(05): -.
    [19] 邱建武.  P38MAPK特异性抑制剂SB203580对肝癌细胞增殖的影响, 昆明医科大学学报. 2015, 36(09): -1.
    [20] 刘佳鑫.  SDF-1/CXCR4在恶性胶质瘤细胞体外增殖、迁移及侵袭中的作用, 昆明医科大学学报. 2013, 34(01): -.
  • 加载中
图(8) / 表(2)
计量
  • 文章访问数:  119
  • HTML全文浏览量:  80
  • PDF下载量:  57
  • 被引次数: 0
出版历程
  • 收稿日期:  2025-09-02
  • 网络出版日期:  2026-03-29

目录

    /

    返回文章
    返回